Fórum témák
» Több friss téma |
- Ez a felület kizárólag, az elektronikában kezdők kérdéseinek van fenntartva és nem elfelejtve, hogy hobbielektronika a fórumunk!
- Ami tehát azt jelenti, hogy a nagymama bevásárlását nem itt beszéljük meg, ill. ez nem üzenőfal! - Kerülendő az olyan kérdés, amit egy másik meglévő (több mint 17000 van), témában kellene kitárgyalni! - És végül büntetés terhe mellett kerülendő az MSN és egyéb szleng, a magyar helyesírás mellőzése, beleértve a mondateleji nagybetűket is!
A DAB is földi sugárzású adás, de digitális. Itt: Bővebben: Link. Ajánlani nem tudok semmit, mert a vételkörzet határán nagyon nem mindegy, hogy mit tud a rádió. Az is lehet, hogy az összes csődöt mond ott, ahol laksz. Egyszerűen ki kell próbálni több típust, hátha. Persze a legolcsóbb kölcsönkérni egy-egy ilyen rádiót.
kb 150 km re lakok Magyarország határától , Crasznán Szilágymegyében.
milyen külső ("magas") antennát ajálsz?
pl kördipolt , yagi anternát stb
Sziasztok,
egy másik topikban ezt az LCD panelt láttam nagyon jó áron. Az lenne a kérdésem, hogy ha próbapanelon akarok összehozni egy kapcsolást vele, akkor az LCD panelt csak úgy tudom csatlakoztatni, ha megpróbálok kis vezeték darabkákat beleforrasztani a fóliacsatlakozóba, vagy van erre valami speckó ellendarab? Köszönöm!
Házimozi erősítőm subvoferjét szeretném tövább fűzni.
Ez egy passív sub,rá kellene valahogy kötni egy aktívot is. Segítségeteket várom köszönöm.
Sziasztok! Kérdésem az lenne hogy milyen módon tudnám azonosítani a felirat/ jelzés nélküli smd ledeket? Szeretném azonosítani hogy mely darab milyen fogyasztással bír, illetve ezeknek kell e külön meghajtó?
A hozzászólás módosítva: Dec 9, 2015
Szia.
A házimozid hátulján nincs kivezetve a sub kimenet? Azért kérdezem mert általában ki szokott lenni vezetve külön is. Onnan külön tudod erősíteni a kimenetet illetve egy másik aktiv ládát rákötni.
Hali!
Olyan kérdésem lenne hogy a kondenzátor, ellenállás, nyák, marató, positiv stb alkatrészek mennyi fagyot bírnak? Mivel én egy fűtetlen sufniba szeretném tenni, de nem merem míg meg nem tudom az igazat!
Sziasztok!
Ha egy bázisosztós földelt emitteres erősítőt szeretnék csinálni, és a munkapontját a lineáris szakasz közepére szeretném tenni "A" osztály, akkor a bázisfeszültség a tápfelének kell lennie? honnan tudom meg a tranzisztor h paramétereit, mert az adatlapján nincs. A h11 és a h22 kellene nekem. Előre is köszönöm a segítséget.
Elméletileg FFC/PFC csatlakozó kell neked, de hogy pontosan milyen, azt passzolom.
Ellenállás nem nagyon, a többi károsodhat.
Nem. Hiába is tennéd féltápra, ha egyszer az emitter testen van, akkor a bázis 0,65V-on lesz, bármit is szeretnél
![]() A h paraméterek jó kérdés, szerválni kell olyan katalógust, ami megadja, vagy olyan tranzisztort, aminek elérhetők a h paraméterei A hozzászólás módosítva: Dec 9, 2015
Tekerj ezen tananyag 3.7.4. pontjához!
A 0,6V az az UBE. R2 -n eső feszültség (UB) az UBE+UE. Ez nem ugyanaz amit mondasz. R1 és R2-n oszlik meg a tápfeszültség. Amit R2-n mérsz az lesz a bázisfeszültség. Arra lennék kíváncsi, hogy mekkorára állítsam be ezt a feszültséget ha a a karakterisztika lineáris szakaszára akarom rakni a munkapontot.
Az adatlap szerint 100mA max a kollektoráram. Az UBE karakterisztika szerint 0.58V tól nyit, és 0.8V-ig tart de itt már 100mA-en van a kollektoráram. Ha ezt veszem a tranyó lineáris szakaszának, akkor a nagyjából a közepe 4mA-nál van. konkrétan a BC546-os ról van szó. reloop: köszi átolvasgatom.
Bírják. P20 különösen "hűtőben" tárolandó. A "marató" alatt nem tudom mit értsek, de szerintem az is bírja. Ami azt illeti gyakorlati tapsztalat: Fűtetlen házban az elmúlt 5 évben nem csökkent a hőmérséklet 5 fok alá (globális felmelegedés).
Sajnos nem nagyon érted, amit írok, de teszek még egy kísérletet: A tranzisztor áram vezérelt eszköz, nem a B-E feszültséget kell pontosan beállítanod (amúgy nem is lehet), hanem a bázisáramot. A beállított bázisáram, az áramerősítés, és a kollektor ellenállás adják majd ki az adott munkapontot.
Nem értjük egymást. A bázisáramot már beállítottam. A kollektoráramot (4mA) elosztottam az erősítéssel (200). Így lett a bázisáram 20uA. Ezt be tudnám állítani 1db ellenállással is, nem kellene kettő amivel leosztom a tápfeszültséget a bázisra. Itt is fontos hogy R2-n mekkora feszültség esik a munkapontbeállítás miatt, de már elfelejtettem.
Te hogy osztanád el R1 és R2 között a tápfeszültséget (amiből R2-n eső feszültség lesz a bázisfeszültség), és miért? "A" osztály.
Nem láttam a rajzodat, hogy pontosan miről is beszélünk, így lehet tényleg elbeszélünk egymás mellett. Ha az emittered testen van, mindegy, hogy milyen osztást akarsz beállítani a bázison, mert úgysem fog sikerülni. Ha tranzisztor ki tud nyitni, akkor ki fog, és beáll a bázis feszültsége 0,65V-ra, akár mit is szeretnél.
Ha egy lineáris erősítőt szeretnél, akkor elő kell venned az adott tranzisztor kimeneti karakterisztikáját. Akár abból, akár a transzfer karakterisztikából kinézed, hogy kb. hova szeretnéd állítani a munkapontot. A munkapont egy Uce és Ic által meghatározott pont. (Van egy munkaegyenes is, azt a tápfeszültség és az Rc által meghatározott maximális kollektoráram adja ki, ezem "mászkál" a munkapont a kivezérlés hatására.) A kollektoráramból a bétával kiszámolod a bázisáramot. Az emitterfeszültséget "eldöntöd", ami persze összefüggésben van a kivezérelhetőséggel és és ezáltal a linearitással. Az emitterfeszültségből és a munkaponti kollektoráramból kiszámolod az emitter ellenállást. Az emitterfeszültség + 0,6V lesz a bázisfeszültség. Erre a feszültségre méretezel egy bázisosztót, a bázisáram legalább tízszeresét véve a bázisosztó áramának.
Ha kis kivezérlést szeretnél (minél lineárisabb erősítést) akkor lehet akár féltápra beállítani a bázisfeszültséget. Ha nagyobb kivezérlés kell, akkor nem lehet féltápra állítani a bázist, mert a kollektorfeszültség nem fog tudni "lejjebb menni", mint a féltáp-0,6V. Nagy kivezérlésnél pl. 12V tápfesznél az emitter lehet kb. 1V (hogy legyen emitter ellenállásunk is, az áram beállításához), ekkor a bázisfeszültség 1,6V lesz. Ilyenkor a kollektorfeszültséget kb. 7V körülre kell beállítani, ekkor a teljes kivezérlésnél 2V és 12V között tud változni a kollektorfeszültség, szimmetrikusan a 7V-tól felfelé és lefelé is 5V-ot. De ekkor lesz a legkevésbé lineáris a jeled, viszont ekkor lesz a legnagyobb.
Nem bázisáramot kell beállítani, hanem a munkapontot. Ha nem raksz emitterellenállást, akárhol lehet a munkapontod, attól függően, hogy mennyi az adott tranzisztor erősítése, hőmérséklete stb. Az emitterellenállással kell beállítanod, hogy mekkora emitteráram (és kollektoráram legyen). Ezek után nem nagyon érdekes, hogy mekkora a tranzisztor erősítése, meg a hőmérséklettől mennyire változna, mert a munkapontot az IE = (UB-UBE)/RE fogja meghatározni. Mellesleg az emitter ellenállás váltakozó áramú szempontból is jó, negatív visszacsatolást hoz létre, ami a torzítást csökkenti.
A hozzászólás módosítva: Dec 9, 2015
Sziasztok!
Van egy LG LH T6340D házimozi. RCA bemenetére kötött hangnál csak a mélyebb hangoknál hallható recsegés és csak 1, a jobb bemeneten. A bal bemenet teljesen néma. Ezen kívül nem hallható semmilyen hang. Kábel cserélve, csatlakozó rendben. Mi lehet a baj?
A mellékletbe raktam mire gondoltam. Ebből határoztam meg a munkapontot 4mA kollektor áramra. Ezt vettem a lineáris szakasznak, szerintem kb, ott a közepe. Ez nem Uce ahogy írtad, hanem UBE és IC viszonya. Te írtad jól és én tudom rosszul, vagy én csináltam jól? A többit értem köszi szépen.
qvasz2: nem raktam fel rajzot egy sima FE kapcsolást szeretnék megcsinálni egy "A" osztályú erősítőnek.
Ezt a karakterisztikát nem lehet a tényleges munkapont beállításra használni. A karakterisztikából látszik, hogy 15-20 mV-os változás a tervezett 4 mA áramot 6 mA-re növeli, vagy éppen 2-3 mA-re csökkenti. Az UBE feszültségnek rendes hőfokfüggése van, fokonként -2 mV. Az azt jelenti, hogy ha 20°C-on van 4 mA áramod, és a hőmérséklet felmegy 25°C-ra, akkor az áram 5 mA lesz, ha állandó UB-vel szeretnéd megoldani a munkapontbeállítást, emitterellenállás nélkül. Stabil munkapont emitterellenállás nélkül esélytelen.
A másik, hogy a BC546 tranzisztornak elég nagy áramerősítési szórása is van. Az adatlapon a hFE minimum 110 és maximum 800 között bármi lehet 5V UCE feszültség és 2 mA IC esetén. Ezekből bármi lehet, csak stabil munkapont nem. Azt célszerű végigszámolni, amit írtam az előbb, akkor stabil munkapontod lesz. Ha kis kimenőjel elég, akkor lehet nagyobb bázisfeszültség.
Még annyit, hogy ne tévesszen meg az, hogy az adatlapon a bemeneti görbe egyenes, ez csak azért van, mert lin log koordináták között ábrázolták. Ez egy lin lin osztású koordináta rendszerben egy logaritmikus görbe. Ennek pedig sajna nincs lineáris szakasza.
Sziasztok!
Valakitől kérhetnék egy kis segítséget egy feladatban, amit csomóponti potenciálok módszerével kell kiszámolni? Nem egy nagy bonyolultság, 3 ellenállás, egy feszültség és egy áramgenerátor van benne, de nem akar kijönni a jó eredmény.
Értem, köszönöm.
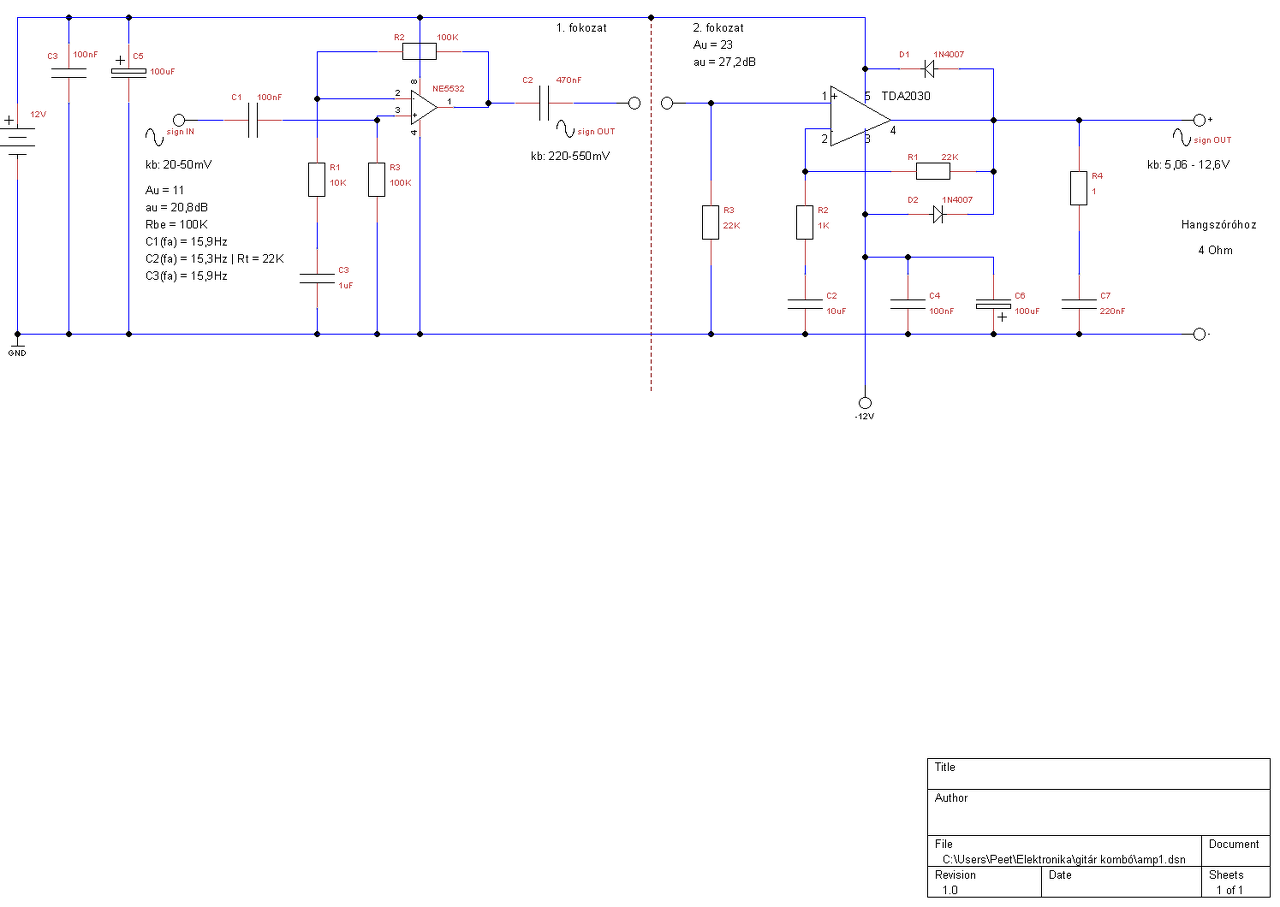
Kendre256: neked is köszi. Rajzoltam egy kis erősítőt műveleti erősítőkkel. Írtam rá pár számítást is. Ha valakinek van kedve átnézné hogy ez megépíthető-e és hogy jók-e a számításaim? Előre is köszönöm! Az 1. fokozat bemeneti ellenállását R3 csak random választottam. R2 persze ugyanaz és 10x-es erősítéshez 10K-ra méreteztem R1-et. Vagyis Au 11 mert a neminvertálónál 1+R2/R1. A kondikat úgy méreteztem hogy az alsófrekvenciája 20Hz körül legyen. C3-at az Rbe növelése miatt raktam.C2-t a 2. fokozat bemeneti ellenállásához méreteztem. Az 1. fokozatot egy NE5532-vel építeném fel, a 2. at meg egy TDA2030-al. A 2. fokozatot az adatlapja szerint csináltam csak kisebb erősítéssel és ehhez másik C2-t raktam. Az alsó frekvenciája ennek is 15.9Hz. A kimeneten kb:12V lesz max. Több nem is kell. Jó ez így vagy kell még valami? A hozzászólás módosítva: Dec 10, 2015
lm350-et lehet használni negatív feszültség szabályozásra?
|
Bejelentkezés
Hirdetés |












