Fórum témák
» Több friss téma |
Fórum » 27 MHz távirányítós autó kérdések
Sziasztok! Van egy kétcsatornás távirányítós autónk a csatolt képen látható vevő elektronikával, 2 db DC motororral, szervo nélkül és jelenleg 4 db AA elemmel működik (bár mi Eneloop NiMH akkukkal használjuk, de ez most nem olyan lényeges). Szeretném, ha kicsit erősebb lenne, ezért arra gondoltam, hogy kicserélném a motorjait 9 V-osra és 7,2 V-os LiIon akkuval használnánk. A tápellátás-motor szempontjából jó ötletnek tűnik (különösen, hogy az említett akkukból is jobban el vagyok látva), viszont a rádiós része nem tudom mit szólna hozzá. A topicot visszaolvasva és némi keresgélés után addig jutottam, hogy a rajta lévő New Bright R288-2 IC egy RX2 klón, aminek a lábkiosztása csatornánként ellentés irányú az eredetivel. Ezt a motort néztem ki hozzá.
Youtube-on több videót is láttam, ahol extra elemekkel turbózzák fel, melyek működőképesnek tűnnek, de abból csak száguldozás lett és a motor élettartamára nézve nem éppen kedvező hatásúnak tűnik. A hozzászólás módosítva: Okt 2, 2015
Sziasztok!
Van egy 27 Mhz-es távirányító adóm, meg egy hozzá tartozó vevő. Szkóppal ellenőriztem, és működik: az antennán kb. 2 V-os 27Mhz-es jel van, és ha az adó antennáját közel néhány cm-re teszem a vevő antennájához, akkor a vevőre kapcsolt motor valóban elkezd forogni, ha az adót kezelem. De néhány cm-rel arrébb mozdítva őket egymástól viszont már semmi. A félvezetők jók, minden jó, és mégsem jó? Próbáltam méteres antennával is adón-vevőn, azzal sem lett jobb a helyzet.Van ötletetek? Üdv: Csaba
Sziasztok. Van 1 Tesco-s 1:14-es kisautóm 27.145 Mhz-es. Kérdésem a következő lenne, ha veszek az adóba egy másik kristályt és a vevőt ráhangolom (az autó paneljába nincs kristály, csak egy
"hangolótekercset" találtam??!!) fog-e működni mondjuk egy 26.995 vagy 27.045-ös kristállyal úgy hogy nem zavarja majd a haverom 27.145-ös autóját, vagy ne is próbálkozzak vele mert esélytelen a dolog .
Sajnos, ahogy látod, a vevő nem kristályvezérelt. Ez azt jelenti, hogy a vevő szelektivitása nem igazán üti meg azt a mértéket, hogy a tőle mindössze 50 kHz -el, de még a 100 kHz -el arréb levő vevőt ne zavarja. Működtetni ugyan nem tudja, de zavarni azt igen. Mindenesetre megpróbálni meg lehet, ha nem egymás mellett álltok az adóval, esetleg lehet olyan pozíciót találni, ahol a zavarás kisebb.
Ez a fránya rádiózás már csak ilyen. Megpróbálkozhatsz a vevő hangolásával. A vevő antennát is hangolni kell, van egy kis induktivitás az antenna és a vevő bemenete között, azt is. Szkóppal nézheted a vevő kimenetén a jelet, és hangászás közben mindíg apró lépésekben növeled a távolságot, és újra finoman hangolod mindkét tekercset.
Köszönöm, akkor ezzel nem próbálkozom
. Esetleg az lehetséges, hogy a vevőt is kristályossá alakítom? Ne haragudj a kérdésekért, szeretnék jó modellt venni, de esélyem sincs rá ..... Mókolni meg szeretek hátha sikerül valami. Esetleg ötletet kérhetek ha nem nagy teher :/
Alakítani nemigen lehet, az egy másfajta vevő, többszörös áron.
Még egy kérdés: az ilyen gagyi vasaknak a szupreg vevője állítható szélesebb tartományban is? Mondjuk hogy kicserélném a kristályt egy 40.xxx-esre és ráhangolom vagy ez sem lehetséges mert ezek a szupregek csak ebben a tartományban bírhatók működésre. Volt ma egy kis teszt lehetőségem. Van 1 öreg 40.xxx-es autóm és egy 49.xxx-es (Magyarországon nem is engedélyezett???!!!) autóm. Ők tökéletesen elmennek egymás mellet, pedig szupreg-esek ők is, ráadásul nem bántják ezt a Tesco-sat sem (Tudom itt azért megvan a kellő "hely" hogy ne legyen gond
). Szóval lehetséges ilyet összehozni vagy megint hülyeségen töröm a fejem
Azért annyira nem szélessávű a vevő bemenete. Csak párszáz kHz, max 1 MHz. Más sávúhoz a tekercset , visszacsatolást át kell szabni. Ha nincs megfelelő műszerezettséged, tapasztalatod, vásárolni kell más sávú adót (távirányítót) vevőt, párban
Nagyon szépen köszönöm, kitalálom a megoldást
Megadtál minden választ így már világos a dolog. Elkérem majd haverom autóját és kicserélem a kristályt mind kettőbe aztán meglátjuk mi sül ki belőle, sikerül-e a hangolás is (a fejemben lehetséges).
Kipróbáltam amit javasoltál, valóban észleltem némi változást!
Köszi az ötletet!
Sziasztok.Tud nekem valaki segíteni???Van egy villámMCqueen-es távirányítós autóm.Nem működik.a távirányítója biztos,hogy jó mert világít,zenél,remeg mindent csinál....De az autó meg sem mozdul...Tudna nekem valaki segíteni????Ha kell képet is tudok küldeni...szétszedtem....(leszedtem a kaszniát) de annyira nem értek hozzá...Akkor miért áltam neki mert 20.000 ft volt.A keresztfiamnak vettem...Szeretném megjavítani neki.Elöre is köszi.....
0. pont: kevesebb írásjellel ha kérhetlek.
1. pont: volt-e valami előzménye a hibajelenségnek? 2. pont: van-e multimétered? (DMM)
Sziasztok a kérdésem az lenne hogy mi lehet a hiba a 27 mhz távomba csak akkor müködik ha nagyon közel rakom hozá mármint a vevöhöz igaz az anternábol le van törve egy darab ,befolyásolja ez a vevö teljesitményét?
Szia!
Szerintem nálad is az lehet, ami nálam volt: az antenna hosszának megváltozásával elhangolódott készülék. Pucuka válaszolta a hasoló kérdésemre: Idézet: „Megpróbálkozhatsz a vevő hangolásával. A vevő antennát is hangolni kell, van egy kis induktivitás az antenna és a vevő bemenete között, azt is. Szkóppal nézheted a vevő kimenetén a jelet, és hangászás közben mindíg apró lépésekben növeled a távolságot, és újra finoman hangolod mindkét tekercset.” Üdv: Cs. A hozzászólás módosítva: Dec 2, 2015
Sziasztok hogy lehet a legegyszerűben kimérni hogy egy 27.145-ös robottàvirányító ad-e ki jelet? Előre is köszönöm a segítséget.
Szia !
Készítesz egy egyszerű RF jel detektort. Kell hozzá 1 magnó indikátor deprez műszer, 1 üvegtokos germánium tűs dióda pl OA1160, AA116, stb, 1 nF kerámia kondenzátor. A diódát párhuzamosan kötöd a mérőmüszer kivezetéseire, anód a + katód a -. A + kivezetésre sorosan az 1 nF kapacitást, melynek szabad végére adod az adó antenna jelét. A minusz kivezetés összeköthető az adó testponttal, de elég egy ellensúlyként szolgáló vezetékdarab is kb 50-60 cm. Jel esetén a mérőműszer mutatója kitér, a kitérés mértéke függ az adó teljesítményétől.
Köszönöm a segítséget meg van minden hozzá. Ösze dobom gyorsan.
Sziasztok!
Öcsém távirányítós kocsijához szeretnék egy 4 csatornás távit építeni, 27Mhz-eset.Tudnátok valami működő kapcsolást javasolni?
Szia !
Meg kell nézni milyen decoder ic.-t használnak a vevőben, annak párja kell az adóban. Ha tudod kereshetsz rajzot az adóhoz, vagy az egészet át akarod építeni ? A hozzászólás módosítva: Jan 1, 2016
Nem akarom átépíteni, csak egy távirányítót szeretnék készíteni hozzá
Mindenképpen szükséges tudni a dekódoló ic. típusát, és a rádiócsatorna rendszerét, ami lehet egy egyszerű szuperregeneratív vevő vagy szuperheterodin /frekvenciaváltó/ rendszerű 455
KHz középfrekvenciás erősítővel. Az előbbi valószínűbb.
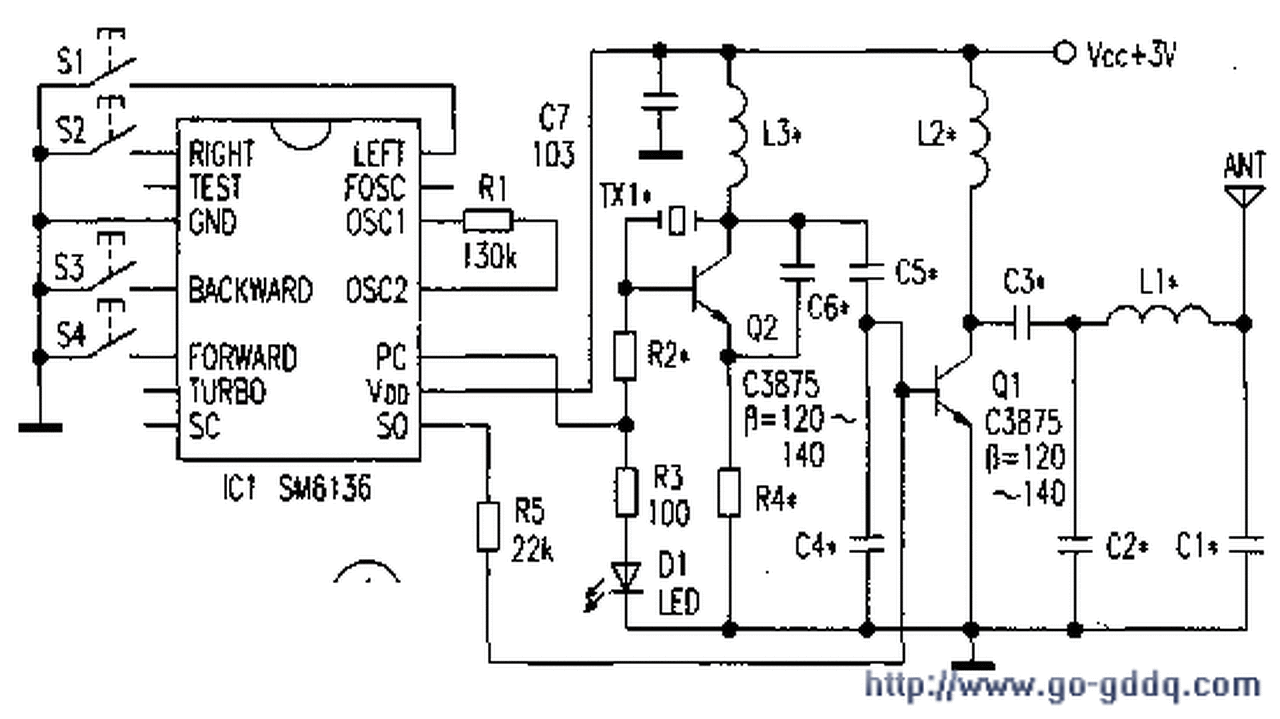
Megszerzed a párját, SM6136W -t, és megépíted a csatolt rajzon levő kapcsolást.
Sziasztok! Kínlódom. Van egy gyerekjáték, aminek nincsen távirányítója. A vevője egy fekete műgyantával nyakonöntött gombóc volt, ezért egy leselejtezett kisautó adó-vevő párosával próbálkozom. A baj csak annyi, hogy ez 6 Voltos, amaz meg 9 Voltos volt. Nem szeretnék külön teleptartót alkotni, így meg a kormányzás leállítja a menetet, illetve néha fulladozik a rádió motor induláskor, ezért rángatózik. Kicseréltem az 5 V stabilizátort alacsonyabbra, mert az 6 V-ról már nem stabilizál. A vevőben MC14069, MC14024, és CD4042 5V-os logika IC-k vannak. Meddig lehet ezeknek a tápfeszültséggel lejjebb menni? A szokásos szupreg vevő hajtja meg őket. Esetleg annak a munkapontjával kellene még valamit manipulálni, mert jobb lett, de még mindig nem tökéletes?
Doksi szerint 3 - (15)18 V a tápfeszültségük. 15 a (4024) 4 × D tárolóé.
Érdekes, az autó, amiben volt a rádió, eredetileg elment állítólag egész a látóhatárig, és volt benne turbó fokozat is, jelenleg örülök, ha a szoba túlsó végéből még látja, kormányozni csak hátramenetben lehetett, megfordítottam a motort, és a távirányító kontaktusait is felcseréltem. Eredetileg nem tudom hányas zéner volt benne, mert az elfüstölt, és 7805-tel lett helyettesítve. Most visszakerült az áteresztő tranzisztor, és 4,3 Volton kötöttem kompromisszumot, mert 3 Volton a rádió már 3 méterig sem ment, pedig a szupregnek ebben még előerősítője is van. Semelyik ellenállás cseréje, amihez nyúltam, nem hozott észrevehető változást, ezért befejeztem.
Két dolgot még tehetsz. Megkeresed, hogy a szupreg milyen tápfesznél a legérzékenyebb. A másik probléma, hogy a szupreg jelét az inverterek (a 6 -ból 2) formálják. Kis kimenőjelnél ez nem mindíg sikerül, oszcilloszkóppal megnézheted. (a másik négy inverter valószínűleg a motorvezérlő hidat hajtja)
|
Bejelentkezés
Hirdetés |





Próbáltam méteres antennával is adón-vevőn, azzal sem lett jobb a helyzet.
hátha sikerül valami. Esetleg ötletet kérhetek ha nem nagy teher :/
Megadtál minden választ 






