Fórum témák
» Több friss téma |
Fórum » Triak működése
Témaindító: Bártfai Ferenc, idő: Nov 9, 2007
Témakörök:
Szerintem semmi gond a kapcsolással, ezt az olcsósága miatt szeretjük.
A választott triak nagy érzékenységű, meg lehet hajtani közvetlenül a processzorról, de elvileg egy kicsit nagyobb gate áram kell. Ebben az elrendezésben, amikor a negatív van közösítve a hálózati feszültséggel, a triak a II. és IV. negyedbren üzemel. A triak biztosan gyújtó árama a IV. negyedben 5mA, azaz egy kicsit magasabb. Szerencsésebb lett volna, ha a +5V-t közösíted a hálózati feszültséggel, mert akkor az érzékenyebb I. és III. negyed lenne használva. Szerintem mégsem a fentiek okozzák elsősorban a gondot, hanem a relé kis árama, és az ahhoz képest magas tartóárama a triaknak. Tegyél párhuzamosan egy hagyományos izzót a relével, ha ekkor rendesen kapcsolja a relét, akkor ez a gond. Ezt a problémát a triak folyamatos gyújtásával lehetne legegyszerűbben megoldani, de nem biztos, hogy a tápod folyamatos 5mA-rel terhelhető. Megoldás lehet az impulzus sorozattal való gyújtás, azaz néhány kHz-es kis kitöltésű jellel folyamatosan gyújtod a triakot.
Nagyon köszönöm a tippedet, ez egy jó nyom amin érdemes elindulni
Sziasztok, egy CDI-t szeretnék építeni, de ebben van egy q4004f42 triak. Ezt mivel tudnám helyettesíteni?
Előre is köszönöm!
Rendben
köszönöm. Még egy kérdés, van ilyenem itthon, ez megfelelne? BT134-600 G
Igazán én azt nem értem, hogy miért kell bele triak?
![]() Merthogy ez egy "klasszikus" tirisztoros kapcsolás...
Ez egy igen jó kérdés, én tulajdonképpen csak nem akartam eltérni az eredeti tervtől.
Esetleg valami javaslat, ötlet?
Rendben, akkor megpróbálom!
Köszi!
Na kész a kapcsolás. Nem indítottam be a motort, de szikra az van
Szia Galleg
megépítetted a rajzot? Nekem is kellene egy TRIAC vezérlés minnél egyszerűbben - nem PIC-hez hanem egy hőmérséklet biztosítékhoz, ami lehűlés után visszaáll. Ehhez lemásolnám a táp részt (bal oldal) Kapna egy NTC-t és egy schmitt triggert és csak akkor gyújtaná a triacot, ha a hőmérséklet nem túl magas. A kérdés, hogy a bal oldal az értékekkel OK volt-e mert ha nem, könnyen alkatrész-temetővé válik a többi. ![]() Üdv A hozzászólás módosítva: Dec 21, 2015
Üdv!
A kapcsolás konkrét, tehát működik. Az alkatrész értékek is megfelelőek. Nem egy ilyen áramkör működik hibátlanul ezzel a táppal. Az viszont figyelembe kell venni, hogy a táp mérsékelten terhelhető. A 220n 275VAC X2-es legyen. Gondolom tisztában vagy vele, hogy közvetlenül a hálózaton van az áramkör. Sok sikert a megépítéshez!
Köszönöm
Az áramfelvétel kb 4-5 mA-en van Az áramkört egy konyhai gépbe szeretném beépíteni, ahol kettős szigetelés van és ahol 100 fok fölé kúszik néha a motor tekercsének hőmérséklete. Ilyenkor a hőkioldó kiold - amikor már be sincs kapcsolva - és a háttérben röhög rajtam. A Zener hány Wattos?
Mármint a hőbiztosíték ég ki, amit csak bontással lehet cserélni. Na ezt gondolom hiszterézises Triac-áramkörre cserélni. Ráadásnak ebben az esetben a Schmitt trigger folyamatos tápot kapna, tehát rögtön gyújtaná a Triacot, amint az anódfeszt kap,vagy egyáltalán nem gyújtana, ha hőmérséklet magas. Tehát nem fázishasításos alkalmazás.
A hozzászólás módosítva: Dec 21, 2015
A zener 0,5W-os a 220u 10V-os 105° os. Az normális, hogy ennyire felfut a tekercs hőmérséklete és kilövi a hőbiztit?
Szia! A 220µF kondi mekkora feszültségű?
Szia
köszönöm a választ. Közben elkezdtem számolgatni és úgy nézem ez kb 15 mA-t tud leadni, az bőven elég. Én 10 V-os Zenert rakok bele, az 150 mW, arra tényleg elég a kis Zener, én meg mindenképpen 3 W-osat kerestem feleslegesen. ![]() a készülék egy eléggé neves de mindennapos gyártó aprítója, ez tud jeget is aprítani, ami a húskenyérhez kell (Leberkaese) A húst és a zsírt is ezzel pépesítem össze, az viszont az állagtól függően eléggé beterhel. Szaga nincs, kézmeleg a külseje, de mivel nincs szellőzése belül gondolom nem hűl. 15 esetből eddig kétszer oldott le, méghozzá már állt a gép akkor. (Nem indult be újra) Szóval igen, ez nem normális. Lehet, hogy fúrok a házra szellőzőlyukakat, de mivel ez mégiscsak konyhai gép valahogy ki kell találnom, hogyan nem fog ott belemenni az étel és a víz csak a levegő. (
Sziasztok
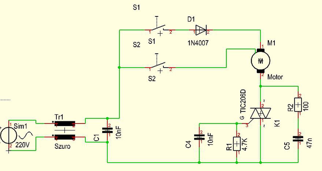
Azt hittem a triakok nem tudnak nekem meglepetést okozni, de tudnak. Az alábbi kapcsolással van gondom A motor, a zavarszűrő és a kapcsolók egy kis háztartási gépet alkonak, a triakkal szeretném ki-be kapcsolni. Így, ahogyan le van rajzolva, az S1 nyomógombbal nem csinál semmit, az S2-vel viszont forog a motor. A triakon 125 V fesz van, tehát úgy tűnik diódaként működik. Két triakkal is próbáltam, mindegyik ugyanezt műveli, műszer szerint mindkettő jó. Ennek nem lenne szabad gyújtania Mit nézek el, vagy mit tudok rosszul? A hozzászólás módosítva: Jan 10, 2016
Szia
most ott kellene lennie, csak az előbb még éppen módosítottam.
Szia.
Nem hiányzik valami arról a rajzról?
Szia
Az, ami vezérelné már nincs rákötve. Mivel ugyanezt csinálta "normál" használat közben, lekötöttem róla, hátha a vezérlés nem jó. Aztán elővettem egy triakot és a motor mellett a levegőben mégegyszer összeraktam a rajz alapján. Mivel 220-ról jár, nem nagyon tudok pl. szkóppal mérni, meg a levegőben való szerelésnek is meg vannak a korlátai. De ez akkor sem csinálhat ilyet. A hozzászólás módosítva: Jan 10, 2016
A triak is olyan, mint a tirisztor, ha nagyon gyorsan változik a feszültség, akkor képesek vezérlőfeszültség nélkül is bekapcsolni. Ha a gate a levegőben van, akkor is bekapcsol?
Szia
Igen, sajnos akkor is gyújt. A terhelés egy 3-400 Wattos kommutátoros motor. És reprodukálhatóan csinálja (magyarul: mindig). Ha a megérzésem a dióda szerű működéssel igaz, akkor ennek az anódja van "lent", azaz a triak szembemegy a fenti diódával, ezért nem forog olyankor a motor. A hozzászólás módosítva: Jan 10, 2016
Azt is megnéztem, hogy labortápról (kb -40 Voltot kapott) mit csinál, de úgy akként működik ahogyan kell.
A 206D 400 Voltos, bírnia kelle a feszültséget, nagyobb nincs sajnos itthon.
Most beletettem egy régi KT773-at, ez is 400 Voltos, de ez nem produkálja, csak nem fér el, és egy nagyságrenddel nagyobb IG kell neki, ami meg nincs az áramkörben.
Holnap megpróbálok valami más típust szerezni, esetleg 800V-osat.
Sziasztok
Csak infónak: TIC206D cserélve BT139-800E-re, ez jól működik. Csak több áram kell neki, most barkácsolom át a tápellátást. Ronda lesz, de majd nem nézem.
Sziasztok,
Volna 1 1650HT típusú triak, ami egy porszívó paneljében található, tesztelés céljából kiforrasztottam. A1 negatív, A2 9V motoron keresztül pozitív, a gate-t és az A2 1 pillanatra rövidre zárom (100 ohmos ellenálláson keresztül) a motor elindul viszont nem marad bekapcsolva. kuka lenne a triak?
Nem feltétlen. A motor meg-megszaggatja az áramot, ezért is kikapcsolhat a triak. Próbáld ki motor helyett ellenállással, vagy izzóval.
|
Bejelentkezés
Hirdetés |




köszönöm. Még egy kérdés, van ilyenem itthon, ez megfelelne? 








