Fórum témák

» Több friss téma
Fórum » 555-ös IC-s kapcsolások
Lapozás: OK   153 / 191
(#) orcika70 válasza Lac364 hozzászólására (») Okt 23, 2015 /
 
A ms-os impulzus létrehozásra tökéletes, viszont több perces időzítésre számláló kellene.
(#) Lac364 válasza orcika70 hozzászólására (») Okt 23, 2015 /
 
A több perces időzités nem kritikus, akár 10-20 másodperces eltérés sem okoz gondot. Természetesen igazad van ha preciz időzitésről lenne szó.
(#) Mircsof válasza proli007 hozzászólására (») Nov 10, 2015 /
 
Szia!
Ismét képbe került ez a kapcsolás, csak egy apróságot szeretnék kérdezni.
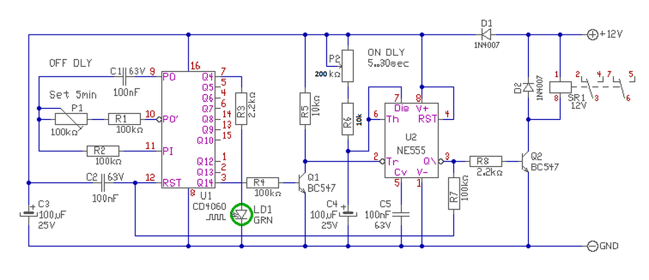
R6-ot csökkentettem 10K értékre, P2 200K így az idő amíg a relé minimum behúzva van teljesen jó! Viszont a maximális idő amíg behúzva van KB 30sec. Sajnos ez soknak bizonyul a tesztek során, hogy lehetne minimum a felére csökkenteni ezt az időt? Jól gondolom, hogy a P2 potit kellene kb a felére csökkenteni?
(#) proli007 válasza Mircsof hozzászólására (») Nov 10, 2015 /
 
Hello! Igen, vagy a C4 kondit a felére. De elsőként tisztázni kellet volna mi is az elvárt időintervallum, amit be szeretnél állítani..
(#) Mircsof válasza proli007 hozzászólására (») Nov 10, 2015 /
 
Nos igen, de az idő meg lett határozva igaz csak nagy vonalakban, viszont most hogy megérkezett az eszköz többi része is csak most derülnek ki az apróbb problémák.
Mivel a relé egy motort kapcsol 12V-ra ami ekkor pumpálj a folyadékot egy füstgép kazánba. Így most derült ki, hogy nem biztonságos ha olyan sokáig képes fújni a füstöt 2 okból sem:
1: túl sok fűst keletkezik.
2. nagyban lehűl a kazán mag hőmérséklete, így a végén már kismértékben de nem elpárolgott "víz" is jön rajta.
Ezeket sajnos előre nem tudhattam másodperc pontosan. Lehet hogy a maximális idő 2 relé meghúzás között az is lehet több kell, de az csak akkor derül ki, ha a fentebb említett módosítást elvégzem.
(#) proli007 válasza Mircsof hozzászólására (») Nov 10, 2015 /
 
Oké, csak ebből még nem derült ki számomra, mekkora időt is szeretnél.
De ezzel a segédprogrammal kiszámolhatod a kívánt időt.. Minimumát az R6-al, maximumát R6+P1-el.
(#) Mircsof válasza proli007 hozzászólására (») Nov 10, 2015 /
 
Idézet:
„Oké, csak ebből még nem derült ki számomra, mekkora időt is szeretnél.”

Pedig még meg is válaszoltad!
Idézet:
„Igen, vagy a C4 kondit a felére.”

Jelenleg a kapcsolási rajz szerinti alkatrészértékek vannak beültetve, így fogom és C4 értékét megfelezem.
(#) Mircsof válasza proli007 hozzászólására (») Nov 10, 2015 /
 
C4 értékét kicseréltem 47µF-ra így az 555 teljesen rendben van! Köszönöm mint a kapcsolást, mint a segítséget.
Még egy utolsó problémám lenne ezzel kapcsolatban. A CD4060 maximális időzítése, jelenleg 5 perc körül van. Megoldható alkatrészérték változtatással ennek kétszerezése, vagy háromszorozása?
Tehát a maximálisan beállítható idő 2 relé meghúzás között 15 perc körül legyen?
(#) proli007 válasza Mircsof hozzászólására (») Nov 10, 2015 /
 
Természetesen a C1 100nF tetszőleges növelésével. De ne legyen elkó, mert azon változó polaritású feszültség van.
(#) (Felhasználó 71690) hozzászólása Nov 23, 2015 /
 
Üdv!
A probléma ott kezdődött, hogy a kombi cirkó fali kazánba be kellett szerelni egy reteszelő kapcsolót, ami bontja az áramkörét a konyhai elszívónak, a kamra ventilátornak, és a wc ventilátornak.
Vettem egy reteszelőt. Van benne egy 12v-os relé, ami láng érzékelésre behúz. Ekkor behúz egy második relé, ami bontja a három venti tápját. Az a baj a reteszelővel, hogy a reléje prelleg, ezáltal prellegteti a második relét is. Ez elég idegesítő, plusz félő, hogy beégnek.
Vettem, egy ilyen időzítő panelt. Kipróbáltam 12v-os tápegységről, szépen működik. A potméteren beállítok egy értéket, és attól függő idő múlva behúz rajta a relé.
A reteszelőből kiforrasztottam a relét, és a helyére bekötöttem a késleltető panelt. Amikor a reteszelőből a késleltető megkapja a 12v-ot, nem tud behúzni a reléje. Kivéve akkor, amikor a késleltető időzítő potiját minimumra állítom. Akkor viszont nincs késleltetés, rögtön behúz.
Mi lehet az oka, hogy a késleltetés nem működik a reteszelő tápjáról, stabil tápról pedig igen?
(#) Bakman válasza (Felhasználó 71690) hozzászólására (») Nov 23, 2015 /
 
Gyenge a feladathoz a reteszelő tápja.
(#) (Felhasználó 71690) válasza Bakman hozzászólására (») Nov 23, 2015 /
 
Ez biztos? Este megnézem a trafót.
(#) (Felhasználó 71690) válasza Bakman hozzászólására (») Nov 23, 2015 /
 
Ez a trafó:
Ez a relé volt benne:
Akkor lehet, hogy azért prellegett? Kicseréljem egy erősebbre?
Van egy ilyenem:
Ez jobb lenne?
A hozzászólás módosítva: Nov 24, 2015
(#) pont válasza (Felhasználó 71690) hozzászólására (») Nov 24, 2015 /
 
Ha jól értem a feladatot, akkor Neked arra lenne szükséged, hogy a láng megjelenésekor bontsa a ventilátorok tápját. Kell egy olyan áramkör ami a lángérzékelés jelével kapcsol egy megfelelő teljesítményű relét, ez lehet a reteszelő panelod. Hogy ez jól működjön, ismerni kell a lángjel milyenségét és a ventilátorok amper szükségletét. Azt kellene megnézni miért prelleg, (de ha hallod akkor az már nem csak prellegés), a reteszelő panelod.Ennek a feladatnak időzítő nélkül is működnie kéne. A reteszelőről tegyél fel képet.
A hozzászólás módosítva: Nov 24, 2015
(#) (Felhasználó 71690) válasza pont hozzászólására (») Nov 24, 2015 /
 
(#) (Felhasználó 71690) válasza (Felhasználó 71690) hozzászólására (») Nov 24, 2015 /
 
(#) pont válasza (Felhasználó 71690) hozzászólására (») Nov 24, 2015 /
 
Valószínűleg az 555-ös panel is prellegő jelet kap azért nem működik. Ugyan a második képen a ráforrasztott vezeték miatt pont a lényeg nem látszik, de még azt is tisztázni kéne milyen jel jön az érzékelőtől (elektróda), valahogy azt meg kéne mérned, mert ha az "vibráló" jelet ad, ott lesz a "bibi".
A hozzászólás módosítva: Nov 24, 2015
(#) szabi_zoli82 hozzászólása Dec 20, 2015 /
 
Sziasztok! Remélem még van aki látogatja ezt a topikot, és hogy a szükséges kapcsolás 555-tel egyszerűen megoldható. A probléma: adott egy 3kVA-es online UPS (SPS-MID RT). Ebben van 2db 80mm-es ventilátor, állandó működéssel. A készülék hangja igen zavaró. Bár valószínű hogy nem irodába illetve lakásba tervezték. Tehát gondoltam kicserélem a 3 vezetékes ventilátorokat csendesebb típusra. Jól sikerült, alig van hangja. Kivétel a készülék hibajelzése, ami ventilátor hibát mutat. Ugyanis nem a megszokott 'működést' figyeli hanem valószínű a tényleges ventilátor fordulatszámot is. Vagy más impulzus jön ki a csendes ventiből, ami 2000rpm-es, a gyári 3000. Szkóppal megnéztük mi is jön ki a gyári YM1208PTB1 típusú ventilátorból. A képen látható az eredmény. 12V-on 100mV-os 133Hz-es impulzusok jönnek ki, a fordulatszám csökkentésével csak a feszültség csökken a freki nem. Tudtok-e valami jó megoldást? A készüléket jó lenne használatba venni, de így nem lehet. Köszönöm a segítséget!
(#) Bakman válasza szabi_zoli82 hozzászólására (») Dec 20, 2015 /
 
A frekvencia visszajelzés a legtöbb esetben nyitott kollektoros, nem jól mértétek, nem így kellene kinéznie.
(#) szabi_zoli82 válasza Bakman hozzászólására (») Dec 20, 2015 /
 
Szerinted milyen visszajelzésnek kellene lennie? Milyen jelalak várható? Leghamarabb a jövő héten tudjuk megnézni szkóppal. Itthon csak feszültséget és frekit tudtam nézni, a Metex műszeremmel. A freki kb ugyanaz, a feszültség lett ~3.7V.
(#) Bakman válasza szabi_zoli82 hozzászólására (») Dec 20, 2015 /
 
Leginkább négyszögnek kellene lennie. A fordulatszám visszajelző és a + 12V közé rakj egy 5 - 10 kOhm-os ellenállást, majd úgy mérj rajta szkóppal.
(#) niedziela válasza szabi_zoli82 hozzászólására (») Dec 20, 2015 /
 
Szia !

Idézet:
„Metex műszeremmel”

Azt felejtsd el

Ha a feedback-et méred, ott négyszögjelnek kell lenni, és csak a freki változik a venti sebességével arányosan. Mérheted szkóppal simán GND.hez.

Nálad azért változik a feszültség, mert a műszer / műszered lassú.
(#) szabi_zoli82 válasza niedziela hozzászólására (») Dec 20, 2015 /
 
A Metex akkor is felejtős ha M3890D USB? Tudom hogy nem true rms és csak szinuszban jó igazán, de nekem itthon csak ez van. Ezek után minden lehetőséget végigpróbálunk majd. Köszönöm!
(#) szabi_zoli82 válasza Bakman hozzászólására (») Dec 20, 2015 /
 
Azt sejtettük hogy valami négyszögnek kellene lennie. Munka után voltunk (egész nap külső munkán), és egyszerűen nem fordult meg bennünk hogy más módon is mérjünk. De megnézzük a lehetőségeket. Köszönöm!
(#) niedziela válasza szabi_zoli82 hozzászólására (») Dec 20, 2015 /
 
Igen, erre az. Frekimérésre, jelalak vizsgálatra szkóp való.
De a probléma inkább hasonló lesz mint a Thomson DVD-k esetében, hogy nem mindegy a saját, vagy más ventilátor van rajta. A saját ventilátort mérd meg ohmikusan, (venti + / - ) és hasonlítsd össze a cserélt ventilátorral. Ha nem egyforma, vagy közel egyforma, akkor ez is lehet probléma.
(#) Bakman válasza niedziela hozzászólására (») Dec 20, 2015 /
 
Idézet:
„A saját ventilátort mérd meg Ωikusan”
Ennek egy DC ventilátor esetében semmi értelme.
(#) Blintux hozzászólása Dec 21, 2015 /
 
Sziasztok!

NE555 -el próbálkozom olyan kapcsolást építeni, ahol egy 12V-os LED fénye elhalványul, majd felerősödik és ez így váltakozik folyamatosan.
Ezt a kapcsolási rajzot vettem alapul: http://www.pcbheaven.com/userpages/Flexible_555_LED_Pulsing_Circuit/

Beszereztem az alkatrészeket, megépítettem már ötször próbapanelon, de nem akar működni
Fogalmam sincs miért...

Esetleg tud valaki ennél egyszerűbb kapcsolást a problémámra?

Nem is kell hogy teljesen kialudjon a LED, elég ha ingadozik a fénye.
(#) Zoli_bácsi válasza Blintux hozzászólására (») Dec 21, 2015 /
 
Mit tapasztalsz? Hogyan viselkedik az áramkör? Leírnád, hogy pontosan mi a jelenség?
(#) Blintux válasza Zoli_bácsi hozzászólására (») Dec 22, 2015 /
 
Nem csinál semmit
De lehet megvan mi a gond.
A leírás BC338 tranzisztort ír, nekem pedig BC337 van.
Fogalmam sincs mi a különbség, de biztos nem mindegy!
(#) steelbird válasza Blintux hozzászólására (») Dec 22, 2015 /
 
Jó oda a 338 is. A 337 max 50V -ig használható, a 338 pedig max 30 V -ig. A többi paraméterük nagyjából azonos.
Következő: »»   153 / 191
Bejelentkezés

Belépés

Hirdetés
XDT.hu
Az oldalon sütiket használunk a helyes működéshez. Bővebb információt az adatvédelmi szabályzatban olvashatsz. Megértettem