Fórum témák
» Több friss téma |
Üdv!
Ha igaz, a selyemúton van már a képen látható kombi mérő, 100V-os és 10A-es mérési lehetőséggel. Egy elektroncsövekhez használható, állítható tápegységbe szánom, ahol 4-500V-os és 1A-es méréshatár lenne szükséges. Praktikusan a söntöt átvariálom 10-ed részére, valamint egy külső osztóval megoldom az 1000V-os méréshatár bővítést. Az 1A-es söntöt miből célszerű megcsinálni? (Vagy próbáljam meg az eredeti söntöt kiépítés után elcsiszolni vékonyra...?) A hozzászólás módosítva: Jan 30, 2016
Hello! A söntöt manganinból szokás készíteni. De ezt a keresztmetszetének tizedére csiszolni necces feladat lesz. (Nekem nincs ilyenem, de ha jól emlékszem arra amit olvastam, 75mV-os a sönt.) De kérdés, hogy a tizedesponttal mit fogsz kezdeni. Mert maximum le lehet ragasztani/festeni, viszont tudtommal ez méréshatárt szokott váltani. Vagy is pld. ha a feszültséget 10V alá letekered, fel fog "ugrani" a szám egy helyértéket..
Üdv!
Köszönöm a választ... Tovább megyek, 100mA lesz a kívánatos max árammérés, ide lesz belőve egy áramgenerátor is. Kérdés, hogy erre az áramra mit változik a sönt ellenállása. A Voltmérő kizárólag 1000V-os (ca. 100-500V=) feszültségeket hivatott kijelezni, remélem így nem fog vándorolni a kijelzés...
Az a baj, hogy ez a kijelző nem sima 200mV-os, hogy át lehessen könnyen alakítani. Ha le is osztod az 1000V-ot max. 100V-ra, akkor is 100 fog megjelenni a kijelzőn. A kijelző mellé rajzolsz még egy nullát, vagy fejben felszorzod tízzel? Az árammérés résznél pedig 10.0 a max kijelzés, ebből sehogy sem lesz 100, maximum, ha a pontot figyelmen kívül hagyod. Meg kell nézni egy youtube videót, hogy van-e méréshatár váltás.
A pontokat lefestem
, ha megjönnek, ki tudom próbálni, mit tudok kihozni belőle...
Sziasztok !
Segítséget szeretnék kérni digitális panelmérőkkel kapcsolatban ! Építettem egy edison féle Stabilizált labortápegységet ( 0-30V 2mA-3A ) Szeretnék ehhez rendelni valahonnan áram és feszültségmérőt ! ( lehetőleg olyat amiben beépített sönt van ) Eléggé kezdő vagyok az elektronika terén ... Erre gondoltam : http://elektronika.vatera.hu/muszerek_alkatreszek/merestechnika/dig...3.html Mit szóltok ? Köszönöm előre is a segítséget !
Ebből most nekünk kell kitalálni mely szerkentyűre gondoltál?
Az Ön által keresett oldal nem található...
Orbán József kolléga fentebb mutatott műszer kombója neked is jó lehet...Persze segédtápról. A hozzászólás módosítva: Feb 4, 2016
Elnézést a hibás linkért !
http://elektronika.vatera.hu/muszerek_alkatreszek/merestechnika/dig...8.html vagy http://elektronika.vatera.hu/muszerek_alkatreszek/merestechnika/dig...8.html (talán ebben van sönt , de nem biztos )
A második jó lesz, készíts neki egy külön tápot 4,5-30V.
Sziasztok!
Szeretnék a jól bevált akku töltőmre voltmérőt készíteni. Van néhány LEDes kijelzőm amit szeretnék erre felhasználni. ha valaki tudna feltenni LAY-ban valamilyen egyszerű kapcsolást, nagyon megköszönném!
Szerinted aki készített már led-es feszültség mérőt, az majd passzolni fog ami neked van ahhoz is? Mikor még azt sem tudattad hogy egyáltalán milyen típusú a te kijelződ fizikai méretei.
Több tipusú kijelzőim vannak, (pl CA56-21EWA) de úgy gondolom, mivelhogy a kijelzők külön panelen vannak nem nagy gond összevezetékelni. Tulajdonképpen méretarányos ic beültetés miatt kellene LAY terv.
A hozzászólás módosítva: Feb 23, 2016
sziasztok!
nemrég regeltem ide, mivel egy stabil voltmérő kapcsolást keresnék AC oldalra, kb 4 digit erejéig, 0-30V értékeke között (de ha ennél többet is lehetne az sem gond, esetleg 230V). de még nem sikerült találnom. akinek akad valami ötlete, szívesen venném ha segítene. köszi.
Pl arduino megfelelő előtét kialakítással.
Üdv!
EZT a kapcsolást át lehet alakítani hogy közös anódos 7 szegmenses kijelzővel működjön?
Nem, az ATTINY13-nak nincs elég lába a LED-ek meghajtásához. 7 szegmens láb és digitenként +1-1 láb kell. Más program is kell.
Ez a projekt szerintem kicsit gagyi: írja, hogy a mérés nem lineáris, mert az LCD lába beterheli az osztót, plusz ha beprogramoztad, ki kell kapcsolnod a reset lábat, tehát nem.tudod soha többet újraprogramozni az AVR-t. Kényszermegoldás egy 8 lábú AVR-el ilyen feladatot megoldani, én nem fogadnám el ezeket a hátrányokat.
Sziasztok !
Van egy pontosan ilyen panelmérőm. Az a gond vele, hogy 3 A átfolyó áramnál kb 60 mV-os értéket mutat. Az IR trimmer tekerésével a mutatott érték nem változik. A söntön kb 120 mV feszültség van a fenti terhelésnél, ami szinte egy- az egyben megjelenik a mérő csip 15-ös lábán. Mi lehet a hiba ? Hogy lehetne "megjavítani" vagy kiegészíteni, hogy reális áramértéket mutasson ?
Sziasztok!
Megépítettem az Alkotó-s átrajzolatú 3,5 digites fesz-mérőt. Um=200V bemeneti osztóval.(Rx1=100R, Rx2a=100k) 0V bemenetnél 0,1V-ot mutat, 5V stabil bemeneti feszültségnél 4,2V÷6V között ingadozik, a bemeneti feszültség folyamatosan digitális multiméterrel mérve állandó, 5,02V stabil feszültség van, és nem változik. A szerkezet tápellátása 7805 és 7905 stab. IC-el van megoldva, feszültségük rendben. A fentiekben leírtak szerint így nem tudom beállítani, beszabályozni. ICL7107 IC-t is cseréltem, jelenség ugyanaz. Mi lehet a probléma? A hozzászólás módosítva: Szept 2, 2017
Ha összezárod a bemeneti pontokat, akkor beáll nullára?
- az ic nem szereti a gyantamaradványos forrasztásokat a lábai közt - valamelyik kondinak (talán az auto zero-nak) megfelelő anyagúnak kell lennie (kerámia talán) - hosszú a bemeneti vezetéked és összeszed valami zavart - esetleg tápszűrési probléma (nem kell százezer mikro a 7x05 kimenetére, viszont kell a 100n, akár a 7107-hez közel is). Az 1000µF nagyon sok a 7805 kimenetén, rontja a stabilitást. - ha a referenciát a +5V-ból állítod elő, annak stabilnak kell lennie, mert onnan kapják a kijelzők is a tápot, ami alaposan megrángathatja a tápot, akár a beépített dióda+kondi ellenére is - megfelelő terhelhetőségű trafó (hagyományos) használata. A hozzászólás módosítva: Szept 3, 2017
Szia!
- panel tisztítva a gyantától, - a referencia hogy lesz még stabilabb a +5V-ból, amely a 7805-től kapja szintén a tápot, - tápszűrési probléma nincs, - a kijelzők külön +5V tápot kapnak most már - mérés során nincs ingadozás - (lsd. melléklet PSU.png), - trafó rendben, PSU kimeneti fesz-k: +5,04V, -5,09V és+5,06V - bemenet rövidre zárva és 00.1 értéket mutat, nem tudom nullára beállítani - 1k-s és a 22k-s a ref.körben megfelelő? nem kell esetleg változtatni? 170mV-ál nem tudom lejjebb vinni,
Emlékeim szerint 100mV referenciát kellene beállítani, de ez az ugrálást nem befolyásolja, csak a kijelzett értéket. Megnézném még a 7107-hez kapcsolt alkatrészeket, különös tekintettel a kondikra (Int, A/Z, Cref).
Ha mindent rendben levőnek találsz, akkor átnézném az ic adatlapját, abból is sok mindenre fény derülhet, de a neten van sok kapcs rajz, azokat is átnézném, hogy egy egy érték nem más e ehhez képest. Pl. nekem az osc kör értékei is furcsák. A hozzászólás módosítva: Szept 3, 2017
Mint fentebb írtam - "a kijelzők külön +5V tápot kapnak most már - mérés során nincs ingadozás - (lsd. melléklet PSU.png)" , mihelyt külön tápot kaptak a kijelzők, mérés során már nincs ingadozás.
Most már csak a "0"-t kellene beállítanom - 100mV referenciát!
Így kezdted: " 5V stabil bemeneti feszültségnél 4,2V÷6V között ingadozik, a bemeneti feszültség folyamatosan digitális multiméterrel mérve állandó, 5,02V stabil feszültség van, és nem változik."
A többit már leirtam, olvasgass.
A második hozzászólásomat olvasd át, ahol csatoltam a tápot ... 4 bekezdés: az első hozzászólásomban nem volt ez leírva, hogy külön táp ... másodiknál már külön tápról nyilatkoztam.
"- a kijelzők külön +5V tápot kapnak most már - mérés során nincs ingadozás - (lsd. melléklet PSU.png)" amúgy köszi a segítséget, de Te is olvasgass a sorok között... A hozzászólás módosítva: Szept 3, 2017
A referencia nem 100 mV, hanem 200 mV az adatlapja szerint.
A hozzászólás módosítva: Szept 3, 2017
Hello! Nem.. A referencia 100mV, a méréshatár a 200mV. (Pontosabban +-199,9mV)
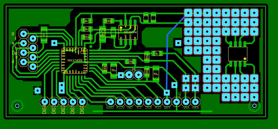
Kérésre felteszem a MAX1499 nyáktervét, kapcsolási rajzom nincs. Az alkatrészek értékeit fejből írtam be, de így felel meg az ajánlásnak.
És akkor ezzel mit is kezdjünk ...
|
Bejelentkezés
Hirdetés |





, ha megjönnek, ki tudom próbálni, mit tudok kihozni belőle...
Orbán József kolléga fentebb mutatott műszer kombója neked is jó lehet...









