Fórum témák
» Több friss téma |
érdekelne engem egy olyan kapcsolas amivel 0-100V ig tudok mérni. jo lenne ha led kijelzoje lenne. a tizedeseket is kitudna jelezni 1 tizedig.otleteket varok esetleg kapcsolásirajzot
thx. ui ami az oldalon van azt ne javasoljatok mert nem tudok hozza alkatreszt szerezni Kecskeméten
vagy pedig egy olyan kapcsolas is erdekelne ami egy labortap egyszeruen megepitheto es benne van a voltmero!
hy! mért nem jó a kapcsolásokban szereplő?az ic miatt?
én rendeltem a maximtól és elküldték! a többi alkatrészt meg sztem Kecskeméten is lehet kapni! üdv
nem is ic miatt hanem a kijelzo miatt. sa56-11ewa ilyen kijelzojuk volt csak aminek kozos anodja van ezzel is mukodne? meg meg egy kerdes ez a kapcsolas ami a honlapon van az 1 tizedest is kilyelez ugye?ic t azt rendelnek nekem is kecson
R1 = 180k
R2 = 22k R3 = 12k R4 = 1M R5 = 470k R6 = 560 Ohm P1 = 20k sokfordulatos U1 = ICL 7107 LD1,2,3,4 = MAN 6960 közös anódú LED kijelzők C1 = 100pF C2, C6, C7 = 100nF C3 = 47nF C4 = 10nF C5 = 220nF Ebből a két érzékeny pont az ICL 7107 amit rendelhetsz. Egyébként ez a voltmérő elég kommersz alkatrészekből áll. Semmi speckó. Kijelzőnek sem kell a MAN akárhányas. Minden típusú közös anódú LED kijelzővel működik! Üdv. Topi.
sa56-11ewa ez is kozos anodu szoval akkor ezzel is mennie kell ugye?
csak meg az erdekel h ez tizedesjegyet kijelez e,???????????
Hi!
Nekem is kéne egy tápegységre egy ilyen mérő, meg mellé egy ampermérő is LCD kijelzővel. Én arra gondoltam, leosztanám a jelet 20-ad részére így max 5 volt állna elő. PIC beépített A/D konverterével mintavátelezném a jelet, aztán kiírnám az LCD-re. Ez elég egyszerűnek tünik nekem.
Mindegy milyen típus. csak az számít hogy közös anódú. A kijelző 4 digites.
ha 0-2V a méréshatár, akkor pl: 1,345V ha 0-20V a méréshatár, akkor pl.: 13,45V ha 0-200V a méréshatár, akkor pl: 134,5V ha 0-2kV a méréshatár akkor pl.: 1345V Szóval te határozod meg a méréshatárral, hogy hány tizedes jegyű legyen a kijelzés!
Túlbonyolítjátok. Feleslegesen. Kész modulokat lehet venni 1000-1500forintért leddel / lcd vel mindenestül...
Felesleges a pic. Sőt egyáltalán nem pontos!!
Hol?
Nekem kell olyan. Bár egy Deprez műszer is tud dizájnos lenni, valami jó kis világítással egy old school műszer lehetne
Engem is érdekelne, de ha még fotó is lenne róla...
1-2 kép...
Köszi! Érdekel a dolog! A többit priviben +beszélhetjük!
Olyan kérdésem volna, hogy egy sokkal egyszerűbb 1-2 digites voltmérő hogyan nézne ki. Mert szeretnék egy fotodiódával egy fénymérőt megalkotni. És ahoz egy kicsit sok a 4 digit.
hali!
fogsz egy ledsort meghajtó lineáris ict (pl. uaa180) és diódákkal bekötögeted a megfelelő szegmenseket így kaphatsz egy 12 állapotú feszültségmérőt.
Ja,ja. Az Urbán is csinált hasonlót...asszem autóba. Ott is az volt a gond, hogy minden 2.ik kimenetet lehetett használni, mert a ledek között az átmenet nem ugrásszerű, hanem átúszás...
Egyébként, nem lesz belőle fénymérő, csak saccométer
Saccométer tudom. Hisz olyan fotodiódát sem láttam még ami 2x-es fényerőnél fele akkora ellenállást adott volna. Most csináltam egy olyat, amiben 555 elé van rakva a fotodióda, vele párhuzamossan egy másik dióda fordítva(+sorossan egy elleállás, hogy ne menjen nagy áram). így tűjeleket bocsájt ki magából. Ezt rákötöttem egy tranyóra---> hangszóróra, így egész jó cuccot kaptam. A fényerő változásával a 2-3hz-től nagyonmagas fülsértőig változik a frekvencia. De nekem olyan kellene, ami számokat ad ki magából.
7107ből meg LM35ből építettem digitális hőmérőt.
Ezért szerintem a 7107es a legegyszerűbb, a nem kellő digiteket legfeljebb nem köti be. Ahhoz se kell sok plusz alkatrace. olcsó+pontos+eccerű...
Az icl7137 az kompatibilis lenne a 7107 helyett? Mert az van otthon.
Na gondolkodjunk. Ha 9v-os elemet kötnék rá, akkor függene az elem feszültségétől. De ez amúgy sem folyton menne, így kevésbé gond. De azért berakok egy 9v-s zenert a dióda elé. Aztán. Ha 9v van rá kötve, akkor 20v-os méréshatárt állítok be az ellenállásokkal, és a középső 2 digitet használom fel. így kb 100-as skálán lehetne nézni mennyi a fény. A fel nem használt lábakat hova kössem mekkora ellenállással? Ez egyáltalán kell-e? Ha valaki hibát találna benne, légyszi szóljon.
úgy látom a 7137 nem más, mint a 7107 low power változata. bár ha elemről akarod hajtani és nem kell, hogy sötétben is működjön, akkor talán a 7106 (7136) lcd kijelzővel jobb választás volna.
mire gondolsz, hogy függene az elem feszültségétől? a referencia feszültség az valóban függene, de ha pontos mérést akarsz, akkor azt célszerűbb valami pontosabb módszerrel előállítani (pl. 78l05 - bár azzal az a baj, hogy 8v alatt nem működne megfelelően) a középső 2 digitet haszálhatod (bár ha még az elsőt is használod az csak egy drót pluszba, és akkor 0-199 között lehet a kijelzett érték) a nem használt kimenetekkel nem kell foglakoznod.
Ledes kijelzővel szeretném. Sötétben is kellene műkönie, mivel fénymérő, és a sötétségben is szertném látni mennyi a fény (vágod
). Namost ha 9v-os elemről menne, akkor fölösleges az első digit, mert úgy sem menne 9v fölé a feszültség. Nem kell plusz egy kijelző. Ez a 78l05 kezdett érdekelni. Arra gondoltam, hogy egy 5v-os ilyen feszültségstabilizátort raknék bele, és aztán meg a 7137-nek a méréstartományát beállító ellenállásokat kicseréném olyanra, hogy a valós érték kétszeresét jelezzék ki. így nem kellene törődni az elem állapotával 5v-ig, viszont a méréstartomány nem szűkülne be a felére. Kivitelezhető?
Sajna nem sok jót tok mondani. a 78(l)05nek 2.5-2.8v túlfeszültség kell minimum, hogy jól működjön. DC-DC átalakítókkal valamivel jobb a helyzet, de azokat egyrészt nem ismerem, másrészt a ledes kijelző (10-100mA) rövid idő alatt lezabálja a 9Vos elemben rejlő összes energiát.
![]() A kijelzett érték nem csak a bemeneti feszültségtől függ. Ha a referencia feszültség 1V, akkor a leolvasott érték mv-ban értendő, vagyis pl. 0,75V bemeneti feszültség esetén 750et fog mutatni. Ha a ref. bemenet feszültségét a felére csökkented (=0,5V), akkor a kijelzett érték a duplája lesz 0,75V bemenet esetén 1500.
hello!
az volna a kérdésem hogy ezta voltméröben is szereplö ic-t (7107) hogyan lehet bevadítani hőmérőnek ??? üdv:Jann
Ez engem is érdekelne, főleg az a kapcsolás, amiben az 1N4148 az érzékelő!
http://pitts-electronics-home.de/electron/schpla.htm
[link=http://www.ec66.com/article/list.asp?indexid=885]http://www.ec66.com/article/list.asp?indexid=885[/link] [link=http://www.turbokeu.com/myprojects/icl7107thermo.htm]http://www.turbokeu.com/myprojects/icl7107thermo.htm[/link] [link=http://tobajer.w.interia.pl/Elektronika/termometr.gif]http://tobajer.w.interia.pl/Elektronika/termometr.gif[/link]
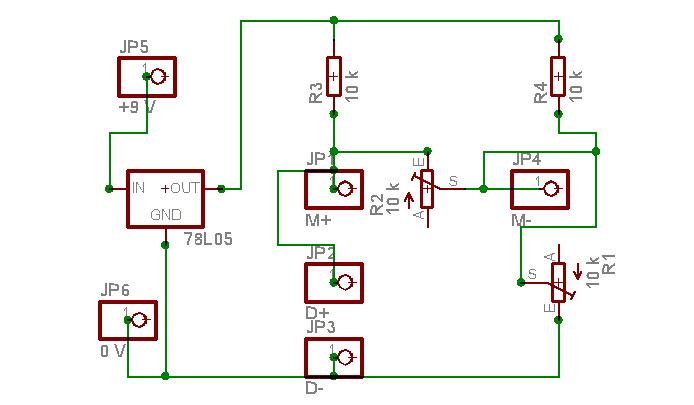
Lehet hogy nem teljesen ide illik, de én csináltam egy hőmérő adaptert multiméterhez. Csatoltam a kapcsolási rajzát. M+ és M- a multiméter csatlakozások, D+ és D- az 1N4148 dióda bekötési helyei (célszerű egy hosszabb vezeték végére tenni). Az áramot 9V-os elemről kapja. A két potméterrel lehet úgy beállítani, hogy az egyik potin mért feszültség mV-ban pont a °C-ban mért hőmérséklettel legyen egyenlő. A kalibrálást először olvadó jégben (0°C) majd forró vízben (100°C) kell végezni.
hello
megcsináltam a kapcsolások között lévő voltmérőt, de nem sikerül beállítani! Rákötök stabil 5V-ot, beállítom a trimmerrel, hogy azt is mutassa, utána rákötöttem két sorba kötött akkut, ami a multiméter szerint 2.24V, és nem azt mutatja, hanem kicsivel kevesebbet, mint 5V! Nem tudjátok, hogy mi lehet a hiba oka? |
Bejelentkezés
Hirdetés |




Felesleges a pic. Sőt egyáltalán nem pontos!!
Nekem kell olyan. Bár egy Deprez műszer is tud dizájnos lenni, valami jó kis világítással egy old school műszer lehetne











