Fórum témák
» Több friss téma |
Üdv Uraim! Hosszas kihagyás után lassan előkerül a CNC projektem. Anno amikor abbahagytam, egy gondom volt. Az X tengelyem kapott 2 db SCS8UU csapágyat, viszont ahogy a csapágy rajta van a vezető tengelyen, oldal irányba kottyan (X tengellyel párhuzamosan). CNC-s oldalról rendeltem egyszerre a két tengelyt illetve a csapágyat is. Érdeklődnék, hogy valakinek van-e ez ügyben tapasztalata, miért kottyan? Illetve még a szíjhajtásról érdekelne vélemény. Köszönöm előre is.
Kottyanni is fog. Olyan csapágyat kellene használnod ami vagy erre való, vagy két kúpos csapágyat szemben egymással kicsit előfeszítve.
Ha beleragasztod nem fog
![]() Vagy felhasítod a csapágyházat és összehúzod akkor sem fog.
Sziasztok!
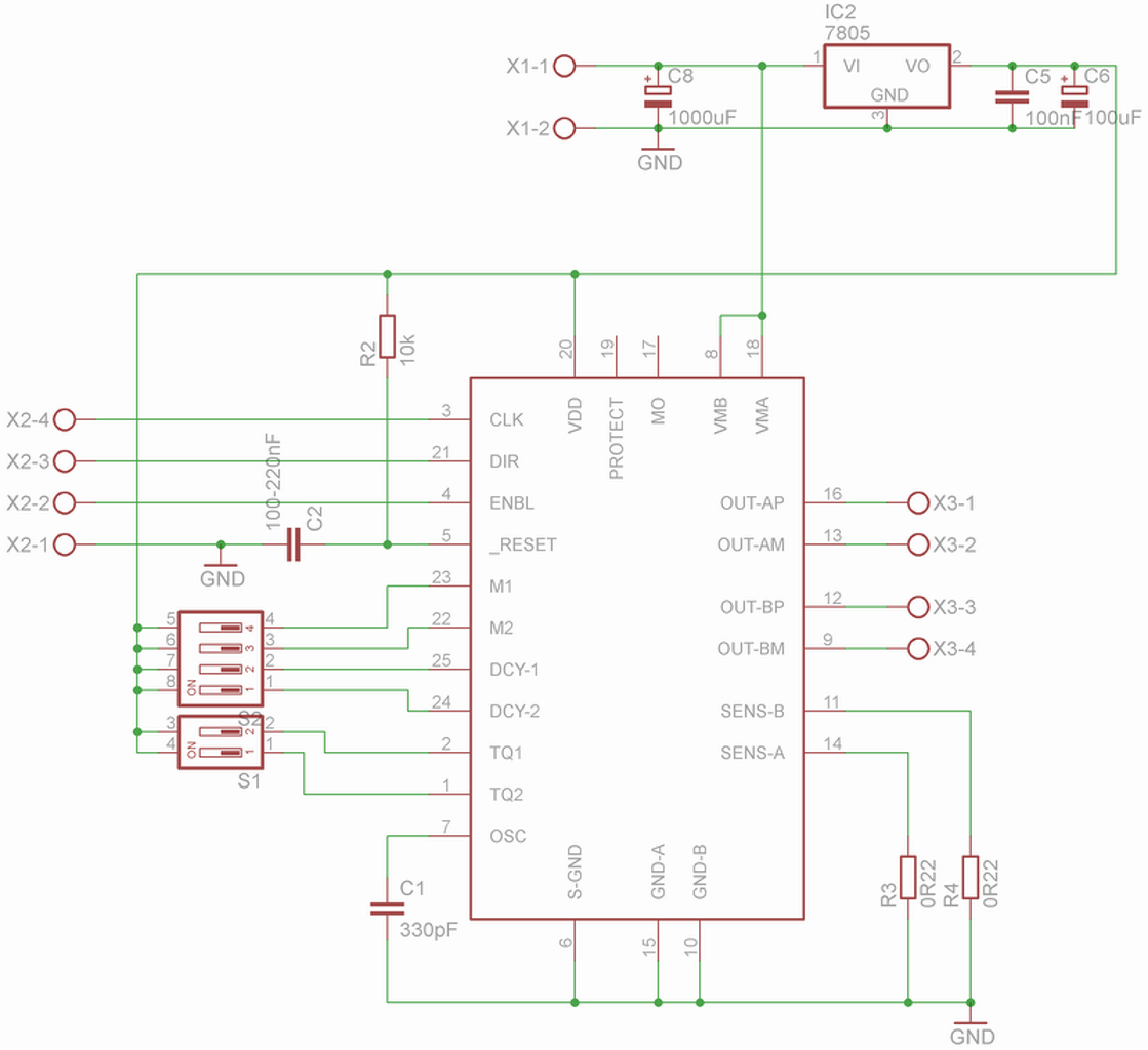
Kb 1 hónapja elkezdtem egy cnc maró építését a mechanika lassan halad, nem is lesz vele gondom, a mechanikus dolgokat nagy valószínűséggel megoldom. Így áll most: http://dcweb.hu/cnc/marovaz.jpg A léptetőmotorokkal és az elektonikával kapcsolatban viszont koránt sem vagyok magabiztos. Sikerült szereznem némi bontott léptetőmotort: http://dcweb.hu/cnc/motor.jpg Ezek közül a nagyobbik valószínűleg használható lesz. A vezérlő áramkör elkészítéséhez szeretném a segítségeteket kérni. A 3 db TB6560AHQ ic-t már megvettem, úgy szeretném elkészíteni a vezérlőket hogy 3 db külön panel legyen. Egy kapcsolási rajz kellene és ha esetleg valakinek van akkor egy nyákterv is. Előre is köszi. Zoli.
Van a CNC elektronikának saját topikja, ez inkább oda való. Lehet találsz is ott magadnak megfelelő példát is. CNC vezérlő elektronika és progi topik. Léptetőmotorok (vezérlése) topik.
A hozzászólás módosítva: Feb 9, 2016
Egész szépen halad a mechanika !
Így tovább.
Ezt találtam a gépemen
Sziasztok! A CNC Munkáink topicba feltettem pár képet a valentin napi ajándékról, amit a páromnak készítettem a favázas CNC gépemen. Habazutty fórumtárs kérésére teszek fel pár képet a mechanika részleteiről. Ha bárkinek kérdése, javaslata van, ne tartsa magában
Hú, ez ám a "getto-cnc", mindég csodálattal nézem amikor egy ilyen gép megindul és alkot! Ez a cucc kimeríti a topik címének minden betűjét.
Akár még jó napom is lehetne. Az "X" megoldás nálam mindent visz, de végűl is az egész úgy ahogy van nagyon ott van
Ügyes, fesd be valami vastag, jól terülő festékkel. A futófelületekre pedig talán acélszalagot kellene helyezni. (Vagy telinyákot)
Köszönöm az elismerő szavakat, valójában engem is meglepett, hogy milyen pontosságot tud, az egyszerű felépítés ellenére. Ahogy a másik topicban Habazutty fórumtársnak is leírtam, eredetileg egy golyóstoll volt rajta, az egész gép azért épült, hogy a saját fejlesztésű CNC vezérlőmet tesztelni tudjam. Erre a gépre nem fogok túl sok időt fordítani, amint kicsit jobb idő lessz, és ki tudok menni a szabadba, nekiállok egy komolyabb, fém konstrukciónak, de ugyanezen az elven, ugyanilyen csapágyas megoldással. Van itthon 2 szál "hulladék" 20x40-es zártszelvényem, abból fogom megépíteni, akkora méretben, hogy egy A4-es méretű NYÁK-ot meg tudjon munkálni, és a jelenleginél sokkal nagyobb Z tartománnyal, hogy sztirol tömbből is tudjak marni különféle dolgokat a modellezéshez. A jelenlegi munkaterület 260x80x25mm és erősen anyagfüggő a sebesség, mivel a fa váz nem túl merev, rajzolni 300mm/perc sebességel is tud, a sztirolt 150-200mm/perc sebességgel gond nélkül viszi, viszont pl. a CD-tok átlátszó tetejébe, amiből a párom ajándéka is készült, már csak 50mm/perc sebességgel tudtam gravírozni, különben egy zárt vonallánc kezdete és vége nem találkozott. A fémből épülő következő gépre lehet, hogy szerzek majd másik motorokat, és addigra már a vezérlő sem fogja megsütni a motorokat amikor csak tartanak. Itt egy videó az első tesztek egyikéről, itt még csigafúrót használtam marófej helyett.
A hozzászólás módosítva: Feb 16, 2016
Ennek a gépnek ott lenne a helye a CNC találkozón!
Üdv. Még kezdő vagyok a témában (CNC ügyben) viszont belefogtam egy saját gép építésébe,de sajnos megakadtam,mivel nem tudom milyen anyagból építsem meg a vázam,és honnét tudom beszerezni a megfelelő csapágyakat/tengelyeket a feladatra. A motorjaim bontott Robotron írógépből valók:
Típus: Robotron SPA 52/60-5682 v. 5681 v. 5100 (NDK) - Tekercsrendszer: két fázisú, Unipoláris (6 kivezetéses) - Lépés: 6°/Step (60 egészlépés/fordulat) - Feszültség: 12V= - Áram: 2A/fázis (impulzus üzemben) - Tekercs ellenállása: 2x6 OHm/középfázis - Súlya: ~0.50kg - Motortengely átmérője: 6 mm (fogaskerék nélkül) - Felfogó csavartávolságok: 40mmx40mm (M4, M3) Ezekhez a motorokhoz akarok egy olyan vázat építeni ahol az asztal vagy "munkafelület" áll,felette mozog a marószerszám 3 tengelyen. ![]() Remélem sikerült érthetően leírnom hogy mit szeretnék kihozni a gépből,a válaszokat előre is köszönöm.
Itt írtam pár céget, ezeknél kaphatsz megfelelő csapágyakat és tengelyeket.
Én ma kezdtem bele egy kis gép építésébe.
Y tengely még nincs teljesen kész de haladok vele 120x160x600 X tengely egy 220x80x600 acél
Szia!
Ezekhez a motorokhoz egy nagyon könnyen futó vázat kell építened, mert kicsik. A másik gond a kevés lépéssel lesz, mert csak 60 lépés egy fordulat. Ha áttételt használsz, akkor meg lassú lesz. De mivel kezdő gép lesz belőle, érdemes belevágni, hogy legyen tapasztalat. Sok fa szerkezettel lehet találkozni, amit fióksínnel szerelnek fel, ami a tengelyek szerepét veszi át. Ez olcsón megépíthető, könnyen jár, és elég pontos is.
A tengelyek kialakítását miből javaslod? A fióksínre már gondoltam én is.
Csak még azt nem tudom a motorokat milyen menetes tengelyhez illesszem hozzá,hogy "elfogadható" áttételem legyen. Gondolom akár sima menetes szár is megfelel az első géphez nem?
Egy "kis" gép építése. Nagyon masszív darabok ám ezek az alkatrészek! Mire szeretnéd használni, hogy így építed meg? Azért ez már nem "házi" alkatrész ám. Én nagyon kíváncsi vagyok az építés további részére is.
Szia!
Első gépnek én biztosan menetes szárat használnék, mert könnyen hozzáférhető. Ha akarsz pontosítani rajta, érdemes egy "felvágott" menetmetszővel egy kicsit kisebbre metszeni, mert a szárakat hengerrel készítik, ami nem olyan pontos. Persze ekkor az anyát is fel kell hasítani, de így be lehet állítani a feszességét. Volt régebben egy oldal, ami valahol biztosan megvan a neten. Magi István készítette, de már nem működik. Ha rátalálok egy mentésre, akkor megadom az elérhetőségét. Éppen ilyen kezdő gépek voltak nagy számban, meg mindenféle ötletek. Itt van egy fórum, ahol nagyon sok hasznosat találsz. De inkább a profik vannak rajta, akik már túljutottak az első, második... próbálkozáson.
Elsőnek könnyebb az álló tálcás gép vagy inkább mozgó tálcás legyen? Azért gondoltam álló tálcásra,mert akkor marás közben nem terhelné azt a tengelyt "nyomóerő" ,így csak felette mozogna a mechanika a marófejjel.
Ezeket a motorokat meddig tanácsos terhelni? Hallottam hogy lehet őket nagyobb feszültségről is járati,de még most készül a meghajtó panelje így még nem próbáltam,csak tapasztalatot gyüjtök az első indításhoz.
Az én javaslatom sima menetes szár és az anyát vagy ZX100 anyagból, vagy POM ból.
Centiméterben nem beszélünk csak mm ben
Csak bakácsolásra !
Mivel a mostani gépem nem alkalmas acél marásra így gondoltam építek egy kicsit masszívabb gépet hozzá. Minden alkatrész megvan hozzá így remélem hamarosan össze is áll a dolog. Minden tengelyen THK 20mm sínek lesznek. A munkaterületen elég kicsi lesz. A T nút asztal 400mm x 240mm de a gép ettől egy kicsit többet fog tudni . A Z tengelyen 400mm sín lesz és ha sikerül egy ISO 30 főorsóval lesz szerelve .
Gépészmérnök, mm vagy nagyon ritkán m
Villamosmérnök, mm, mil Ács, cm Építészmérnök, m
Még egy kis meló a X tengelyeken, de még nincs kész teljesen, még megy rá egy vastagabb anyag amibe bele lesz marva a lineáris helye.
A hozzászólás módosítva: Feb 20, 2016
Szia!
Köszönöm szépen a képeket (bár gondolom a többiek sem bánták, hogy megcsosálhatják). Ugyan még elég messze vagyok attól, hogy CNC építésbe fogjak, de csodálattal adózom a leleményességedért mely ezt a konstrukciót létrehozta. Ha nekiállsz a másiknak, remélem építés közben is készítesz pár képet!
Szép estét.
Voltam a helyi ob*-ban,vettem 4db hosszabb fióksínt ( 17mm x 280mm 17Kg max teherbírás ,golyós) és 2db rövidebb fióksínt (17mm x 180mm 17Kg max teherbírás ,golyós). Vásároltam még 2db M6-os menetes szárat 1000mm hosszúak. Most az összeszerelésen gondolkozok hogy milyen legyen a váz ,addigis legalább már van mihez méreteznem. (Kép alul illusztráció hogy milyen fióksínt vásároltam.) |
Bejelentkezés
Hirdetés |



















