Fórum témák
» Több friss téma |
Fórum » Wandboard + LCD
Témaindító: pic_nagyistvan, idő: Ápr 2, 2016
Témakörök:
Sziasztok!
Egy kis segítséget szeretnék kérni. Van egy Wandboard dual eszközöm debian Linux-al, melyre szeretnék egy I2C-s két soros LCD-t kapcsolni és azon pár információt megjeleníteni. A Wandboard I2C csatolóval rendelkezik, tehát a kapcsolása egyszerű. Inkább szoftveres gondom van. Hogyan tudnám leprogramozni C-ben az I2C forrást? Készített már valaki a Wandboard-ra is LCD megjelenítést (sajnos a neten nem találtam rá példát)? Milyen szoftverkomponenseket kell beszerezni hozzá? Szívesen venném az információkat. Előre is köszönöm! Üdv.: István
Ha sztenderd debian van a kártyán, és valóban él a /dev/i2c-0, i2c-1, stb. akkor nem kell Wandboard specifikus példát kereseni. I2c és LCD összekötésére több módszer is létezik, ezért nem lehet egyértelmű választ adni.
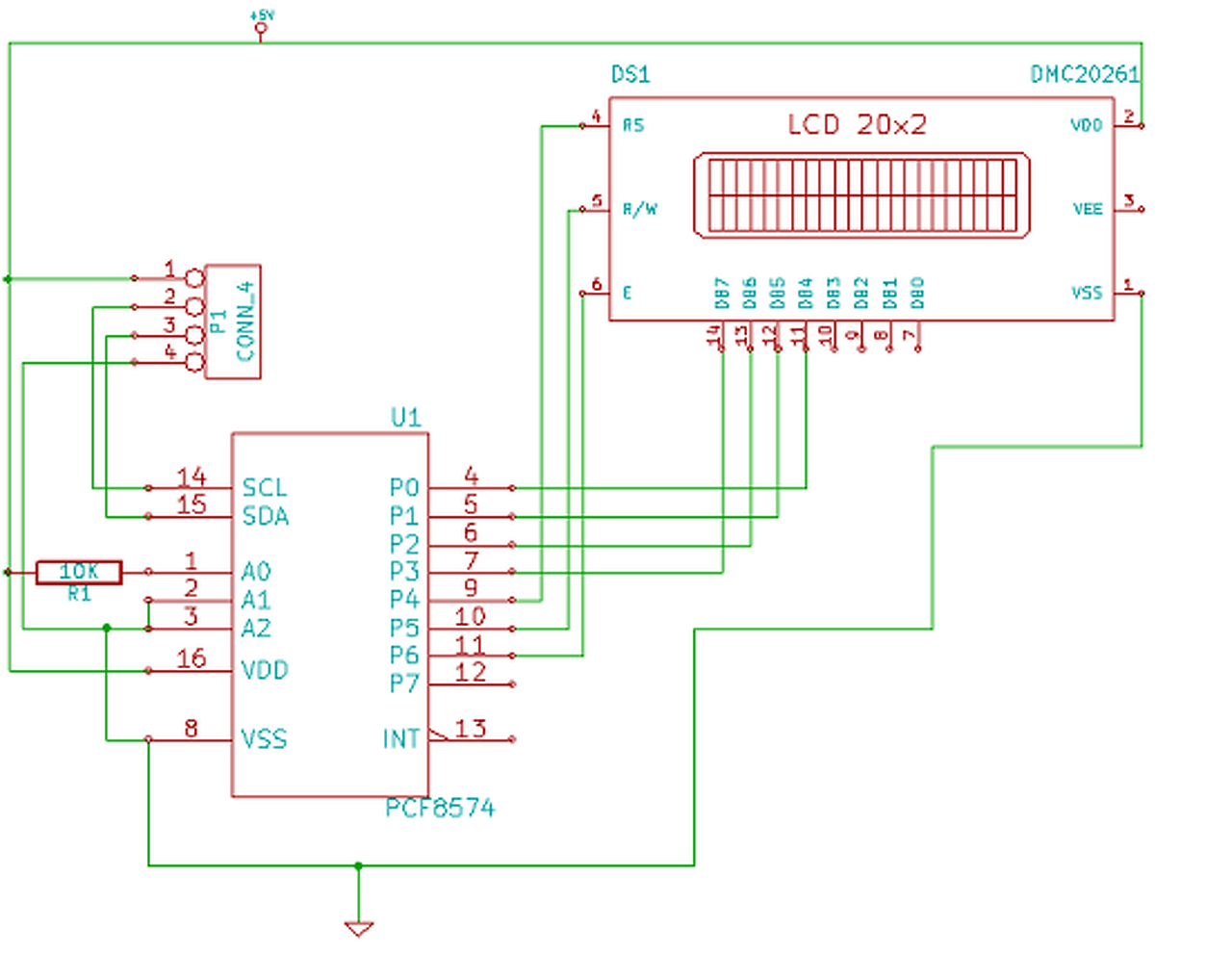
Az egyik lehetséges megoldás a i2c-re kötött PCF8574 i2c-GPIO expander, amire a "szokásos" HD44780 kompatibilis LCD-t rakjuk. Sajna, az expander és az LCD bekötésének sincs sztenderd módja - szenvedtem a dologgal Arduino LiquidCrystal_I2C library-val emiatt. De megoldás biztos van, mert az LCD4Linux csomag mintakonfigjában van ilyen:
Feltételezem, hogy a DB0..DB3 rendre az adatbitek tehát az alábbi kapcsolásnak megfelel. De ismétlem,hogy ez csak egy lehetséges megoldás! A hozzászólás módosítva: Ápr 2, 2016
Szia Feri!
Köszönöm a válaszodat! Vettem egy két soros LCD kék háttérvilágítással, és egy I2C csatolóval. LCM1602 chip vezérli. Ennek képét mellékeltem. Ezt akarom meghajtani Linux alól a Wandboard-al. Inkább minta C kódot keresnék, mert a hardveres illesztést megoldom!
Hát akkor LCDProc
Igaz, hogy ez egy démon-on keresztül - LCDd - éri el a kijelzőt. Valóban, nincs nagyon példa I2c-vel a neten. Ha "közvetlenebb" elérést szeretnél, akkor található C kód régimódi PC párhuzamos portos vezérlésre. Nem tűnik ördöngősségnek a párhuzamos portos kiírások I2c-re cseréje. Ez pl: LCDproject Vagy Bővebben: Link És hogy írjunk i2c device-ra Bővebben: Link A hozzászólás módosítva: Ápr 2, 2016
|
Bejelentkezés
Hirdetés |










