Fórum témák

» Több friss téma
Fórum » PIC kezdőknek
 
Témaindító: Placi84, idő: Okt 3, 2005
Témakörök:
- A PIC ÖSSZES Vdd és Vss (AVdd és AVss) (tápfeszültség) lábát be kell kötni!
- A táplábak mellé a lehető legközelebb 100nF-os KERÁMIA kondenzátorokat kell elhelyezni.
- Az MCLR lábat, 10kohm-mal fel kell húzni a Vdd tápfeszültségre.
- Külső kvarc használatakor 4MHz-ig XT, a fölött pedig HS konfigurációt kell beállítani.
- Stabilizált tápegységet kell használni, a kapcsoló üzemű "telefon töltő" adapterek okozhatnak hibákat.
- Programozáshoz, használj lehetőleg PICKIT2 vagy 3 programozót. Kerülendő a JDM (soros porti) programozó.
- A PIC adatlapja (PDF), tartalmazza a lábak kiosztását és a PIC minden paraméterét. Az adatlap ingyen letölthető!
- Egyes PIC típusoknál az RA4 nyitott nyelőelektródás (Csak lefelé húz L szintre, H szintet nem ad ki!)
- Ha a PGM lábat digitális ki-/bemenetnek használod, az alacsony feszültségű programozási lehetőséget le kell tiltani.
Lapozás: OK   808 / 1225
(#) bbalazs_ válasza cross51 hozzászólására (») Jún 9, 2016 /
 
pl az lehet a gyakorlati jelentosege, hogy esetleg valaki epit egy sajat programozot (mint pl. en), ami siman USB-rol mukodik es nem akar DC/DC konvertaloval szorakozni...
Azert, mert te nem hasznalod, meg lehet fontos masnak.
(#) pajti2 válasza elektroszala hozzászólására (») Jún 9, 2016 / 1
 
Kvarcoknak van egy olyan gyári adata a pntosságára, hogy pulse per million (ppm). Gyakorlati adat a kommersz kvarcra: 80 ppm. A milliónkénti rezgésszám pontosan az az eltérés, amit a neve mutat. Akár osztod a frekit, akár szorzod, a pontossága abban a vonatkozatban ugyan az marad.

Semmi baj nincsen a pll használattal.
(#) pajti2 válasza don_peter hozzászólására (») Jún 9, 2016 /
 
Ha elhagyod az adc-hez meg usbhez és hasonlókhoz a kondikat, de amúgy azok be sincsenek kötve külső alkatrészekhez, meg semmi, csak nyersen megkapták a tápot a szükséges lábak, attól talán még nem áll fejre a cucc, de a vddcore kondit tuti nem hagyhatod el. A pic32 eltérő mag és kommunikációs feszültségen megy, az az egy kondenzátor a pic saját magfeszültségét stabilizálja (a többi kondi a kommunikációs tápfeszt stabilizálja, attól még nem állna fejre, mert azokon a lábakon nem tud kommunikálni). Ha 32 khz és hasonló frekin menne a pic uA-es summ fogyasztással, a magnak is elég lenne az a pár aF szűrés, ami a pic-en belül is ott van, de a programozása a belső oszcillátorral nyilván nagyobb frekin van, és ha az a kondenzátor nincs ott, a zavarjelek lenyelik keresztbe a pic-et.

Én pic32-t mindig csak külső táp meghajtással programoztam, a pk3 nem tudom elég lehet-e a meghajtására. Ha valami usb tápos kísérleti paneled van, javasolnám az usb kliens rész kiépítését, és akkor usb töltő / számítógép akármi jó tápfeszt adni neki.
(#) elektroszala válasza pajti2 hozzászólására (») Jún 10, 2016 /
 
OK, ez azért megnyugtató!
Köszi!
(#) hapci hozzászólása Jún 10, 2016 /
 
Üdv a fórumozóknak!
Nem találok magyarázatot az alábbi üzenetek jelentésére:
Idézet:
„Executing: "D:\Apa\FF\Panel\MPLAB\MPASM Suite\MPASMWIN.exe" /q /p16F690 "gombos led.asm" /l"gombos led.lst" /e"gombos led.err" /d__DEBUG=1
Message[305] D:\APA\TANULó\GOMBOS LED.ASM 92 : Using default destination of 1 (file).
Message[305] D:\APA\TANULó\GOMBOS LED.ASM 95 : Using default destination of 1 (file).
Message[305] D:\APA\TANULó\GOMBOS LED.ASM 105 : Using default destination of 1 (file).
Message[305] D:\APA\TANULó\GOMBOS LED.ASM 124 : Using default destination of 1 (file).
Message[305] D:\APA\TANULó\GOMBOS LED.ASM 210 : Using default destination of 1 (file).
...

16F690-es és egy 2x16-os lcd kijelző "Hello World" típusú programja Bővebben: Link alapján.
A program működik, de a kilenc ilyen üzenetben semmi szabályszerűséget nem találok.
A hozzászólás módosítva: Jún 10, 2016
(#) Pali79 válasza hapci hozzászólására (») Jún 10, 2016 /
 
Idézet:
„305 Using default destination of 1 (file). Az utasításban a célkijelölő bit nincs megadva. Így az alapértelmezett cél (1) van érvényben: az adatregiszter.”


Bővebben: Link
(#) Hp41C válasza hapci hozzászólására (») Jún 10, 2016 /
 
Legalább egy sort idemásolhattál volna, amire panaszkodik....
Az üzenet arra utal, hogy az utasításnál nem adtad meg azt, hogy hova keletkezzen az eredmény. Mivel nem adtad meg, a file (f) -et veszi alapul.
Példa:
  1. incf TEMP
  2. movf TEMP

Ezekre a soroka kapnál üzenetet.
  1. incf TEMP,f
  2. movf TEMP,w

Ezekre pedig nem.
(#) gyula66 hozzászólása Jún 10, 2016 /
 
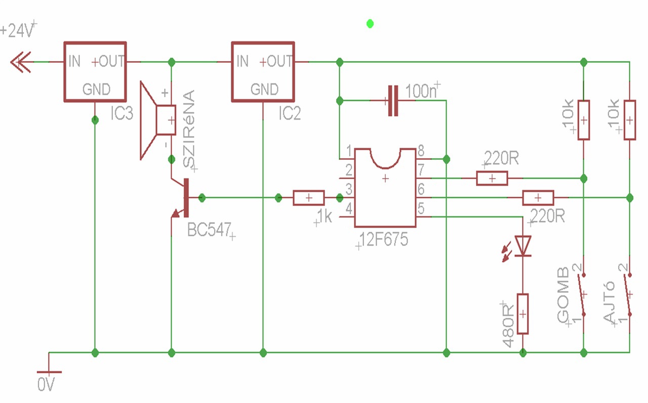
Sziasztok! szeretnék egy kis segítséget kérni valakitől. A képen látható rajzon elvileg egy kamionba kerülő egyszerű riasztó kapcsolás lenne. 24 voltról üzemelne, 12 voltos piezó szirénával. Gombnyomásra indulna a késleltetés ameddig kilehet szálni a fülkéből, és becsukni az ajtót (csukott ajtónál 6-os láb nincs testen). Ez alatt az idő alatt a LED világít. A késleltetés lejárta után (Kb. 20 mp.) a LED villog, és a riasztó "éles". Az ajtó kinyitásakor újra indul egy késleltetés idő (kb 10mp.) ami alatt a gombot megnyomva a riasztó kikapcsol. Amennyiben nem nyomják meg a gombot a sziréna beindul, és szól 1 percig, illetve amíg a gombbal ki nem kapcsolják a riasztót. Pont kollégától már kaptam hex fájlt de sajnos nem tudtam az egészet életre kelteni. Lehet, hogy a rajz nem jó, vagy ami valószínűbb, én rontok el valamit. Megnézné valaki, hogy jó a hex és a rajz?
(#) hapci válasza Hp41C hozzászólására (») Jún 10, 2016 /
 
Itt egy részlet:

Message.png
    
(#) Pali79 válasza gyula66 hozzászólására (») Jún 10, 2016 /
 
A hex-ből ugyan az ég világon semmi sem fog kiderülni.
(#) Pali79 válasza hapci hozzászólására (») Jún 10, 2016 /
 
A forrás soraira utalnak a számok, ott is van az ASM jelzés.
(#) Hp41C válasza hapci hozzászólására (») Jún 10, 2016 /
 
Pontosítok: Legalább egy sort idemásolhattál volna a forrásból (.asm), amire panaszkodik....
(#) Zsora válasza hapci hozzászólására (») Jún 10, 2016 /
 
Nem a lefordított kódra volt kíváncsi Hp41C, hanem a forrásra.
(#) gyula66 válasza Hp41C hozzászólására (») Jún 10, 2016 /
 
Sajnos nekem csak hex fájlom van meg. Akkor sajnos ezzel nem fogok semmire sem menni.
(#) gyula66 válasza gyula66 hozzászólására (») Jún 10, 2016 /
 
A rajz működő képes lehet?
(#) Pali79 válasza gyula66 hozzászólására (») Jún 10, 2016 /
 
Nincs benne elvi hiba, de én a 12V-os szirénát inkább két tranzisztoron keresztül hajtanám.
(#) gyula66 válasza Pali79 hozzászólására (») Jún 10, 2016 /
 
Ezt nem pontosan értem.
(#) Pali79 válasza gyula66 hozzászólására (») Jún 10, 2016 /
 
(#) gyula66 válasza gyula66 hozzászólására (») Jún 10, 2016 /
 
A PIC programozáshoz egyáltalán nem értek. Van egy PicKit 2 klónom amivel égetek, PicKit2 progival. Van erről valakinek magyar leírása? Lehet, hogy itt rontok el valamit.
(#) hapci válasza Hp41C hozzászólására (») Jún 10, 2016 /
 
Sem a forrás, sem a program sorai nem segítettek, de hátha van magyarázat. Eddig ilyennel nem találkoztam, s ez csupán egyetlen fájl, ráadásul minta alapján...
(#) Pali79 válasza gyula66 hozzászólására (») Jún 10, 2016 /
 
Ha az égetés során nem kapsz hibaüzenetet, akkor elvileg nincs hiba, de ki is lehet olvasni a PIC tartalmát, így össze tudod hasonlítani.
(#) gyula66 válasza Pali79 hozzászólására (») Jún 10, 2016 /
 
Mivel tudom összehasonlítani?
(#) Pali79 válasza gyula66 hozzászólására (») Jún 10, 2016 /
 
Azzal amit be akartál égetni.
(#) gyula66 válasza Pali79 hozzászólására (») Jún 10, 2016 /
 
Ezt eltudnád nekem magyarázni?
(#) Pali79 válasza gyula66 hozzászólására (») Jún 10, 2016 /
 
Ha megnyitod a hex-et kapsz egy értelmetlen számsort. Ha kiolvasod a PIC-et akkor ugyan azokat a számokat kell kapnod.
(#) gyula66 válasza Pali79 hozzászólására (») Jún 10, 2016 /
 
Ok. Így már értem. Köszönöm, hogy próbáltatok segíteni. Próbálok valakivel egy hex-et íratni.
(#) Pali79 válasza gyula66 hozzászólására (») Jún 10, 2016 /
 
HEX-et senki nem ír, max forrást amiből aztán a hex lesz.
(#) gyula66 válasza Pali79 hozzászólására (») Jún 10, 2016 /
 
Mondtam, hogy nem értek hozzá.
A hozzászólás módosítva: Jún 10, 2016
(#) Pali79 válasza gyula66 hozzászólására (») Jún 10, 2016 /
 
Sebaj! Senki sem úgy jött jött a világra, hogy már tudta, vagy már az anyatejjel szívta magába...
(#) gyula66 válasza gyula66 hozzászólására (») Jún 10, 2016 /
 
Van olyan elérhető program, amivel lehet a hex fájl szimulációban próbálni? Valamilyen PIC szimulátor?
Következő: »»   808 / 1225
Bejelentkezés

Belépés

Hirdetés
XDT.hu
Az oldalon sütiket használunk a helyes működéshez. Bővebb információt az adatvédelmi szabályzatban olvashatsz. Megértettem