Fórum témák
» Több friss téma |
Mielőtt kérdezel, a következő két dolgot ellenőrizd!
I. A helyes tápfeszültségek megléte.
II. A kimeneten van-e egyenfeszültség.
Élesztés.
Szia! Valószínűleg van egy leszakadt, vagy rosszul érintkező test vezetéked.
Szia! Köszönöm a választ, meg fogom nézni, még nem ástam magam bele a készülékbe. Megjegyzem, eléggé laikus vagyok, inkább csak kedvtelésből forrasztgatok. Esetleg puffer kondenzátor nem okozhat ilyen jelenséget? A nyugalmi áramot nem kellene utánaállítani?
Mondjuk abban viszont elkél majd a segítség! Egyébként a leírt jelenség mint a jobb, mint a bal csatornára jellemző.
A puffer is lehet és más is okozhatja. A tünetegyüttes szerinti legvalószínűbbet említettem az alapján amit az eddigi javításaim során tapasztaltam.
A végtranzisztor csere után természetesen ellenőrizni kell a nyugalmi áramot.
Tehát, ha kicserélem a puffert, azzal valójában nem rontok el semmit! Viszont semmilyen adatom nincs a nyugalmi áram értékéről, arra van e valamilyen konkrét javaslatod, hogy mekkora kéne, hogy legyen, mert mint mondtam lövésem sincs , hogy eredetileg mennyi volt.
Mindkét oldalon cserélve lettek a tranzisztorok?
Értesüléseim szerint igen, sőt említették még, hogy NE5532 is cserélve lett benne, azaz valamelyik helyettesítője.
De miért akarsz mindenképpen kondenzátort cserélni?
Már ugye ha azt nem számoljuk, hogy minden hibát a "púpos elkók" okoznak, és azokat ki kell cserélni azonnal 105 fokos, LOW ESR márkás kondikra, amit az internet javasol minden készülék minden meghibásodása esétben ![]() Szerintem halgass inkább reloopra...
Üdv!
Segítséget szeretnék kérni mindenkitől aki találkozott már ezzel a hibával és sikeresen kijavította!!!! Adott egy Onkyo TX-SR308 tipusú erősítő aminek bekapcsolásakor 1-2 másodperc múlva kikapcsol és villog az előlapon a power led stand by üzemmódot jelezve. Utána olvasva a végfok ic hibája (stk443-530,stk442-530) viszont kiforrasztása után is ez a leosztás nagy nehezen megtaláltam a neten a kapcsolási rajzát amit most mellékellek is és ennek birtokában el tudná nekem magyarázni valaki miért tilt le kivett stk ick-el is? Valamint megrendeltem mind a 2ből egy egy új darabot csak addig nem akarom belerakni míg nem tudom biztosra nem pukkannak el ezek is https://mega.nz/#F!z0dRTSzZ kulcs : onkyo A hozzászólás módosítva: Jún 24, 2016
De gonosz vagy.
Mi bajod van a jó kondenzátorok cserélgetésével laikusok által, miközben szétégetik a nyákot és ónpacával rövidzárat csinálnak, aztán mire leesik, hogy nem megy a dolog, hozhatom helyre azt is amit elrontottak, így kétszer annyiba kerül nekik plusz az alkatrész amit megvettek feleslegesen.
Mindenképpen átnézem reloop javaslata alapján a test vezetékeket, és a forrasztási pontokat, ha nem találok semmit, akkor úgyis hozzátok fordulok további segítségért.
Nekem már nagyon sokszor bejött, hogy csak leültem és néztem különböző irányokból...
Itt a rajza, ha szükséged lenne rá.
A 0,22Ω ellenállásokon 4-5mV essen.
Azért nem kell arra gondolni, hogy talán még a páka is kiesik a kezemből forrasztás közben, olyannyira "laikus" vagyok.
Sziasztok!
Lehet picit off itt a dolog, de erősítő probléma ez is. Adott egy előfokozat FET-es impedancia illesztéssel a bemenetén. A kapcsolás a következő: A bemeneten egy párhuzamos 1Mohmos ellenállás van egy soros 66kohmos ellenállaton át megy a jel a J201 Gate-jére. Namost ha a fet nincs a helyén az ellenállás túloldalán megjelenik a szinuszjel, de ha beteszel egy j201-et elszáll...nullára szinte. Mintha testelném. Az ellenállás elején meg torzult négyszögesedő jel képződik. Több j201et is próbáltam...mind ezt produkálja. A feteket kimértem, a G-re sorosan adtam 0.8voltot egy 66kohmos állaton át.az az áramfelvétele 10mA alatt van,a táp nem méri,tehát nem zárlatos a GS. A DS-ön nyitott állapotban 270mOhm-ot mértem, amúgy asszem 7kOhmot. A szinuszjel akkor is ezt produkálja ha nem kap tápot a kapcsolás,tehát ha egy új fet bekerül helyből mintha PN-átmeneten át vágva a jelet letestelné. A Source körben is van ellenállás...2.7kohm. nincs zárlat. Ötletek?
Dobj fel képeket vagy rajzot az áramkörről (pl tápfeszültség, drain kör is benne), DC munkapontok is fel vannak tüntetve a test potenciálhoz képest.
Előfordul, hogy beforrasztáskor szállnak el a kisjelű fetek a sztatikus töltéstől. Próbáld meg úgy, hogy összesodrod a lábait egymással a fóliaoldal felől és ezután forrasztod.
Talán megszívat a fet. Egyszer egy az egyben lekoppintottunk egy Randall rg 100-as fejet. Ez tiszta jfetes kapcsolás. Eredeti félvezetőkkel készült, de az előfok az istennek sem akart megszólalni. A gyári rajz alapján minden a helyén, de a DC munkapont csak nem akar beállni. Olyan jelenséget mutatott, mint ha az összes fet zárlatos lett volna. A hiba a következő volt: A katalógus szerint annak a fetnek a kicsípési feszültsége 0,5V-3,5V között van. Namost a gyár az alacsonyabb feszű példányokat használta fel, amit én vettem, az meg 3V körüli volt. Egyébbként az egy szériából vásárolt példányok nagyon egyformák. Módosítani kellett a kapcsolást hogy beálljon a munkapont, persze ugrott az eredeti hangzás. Torzítós fórumokon örök probléma.
Nekem hasonló hiba volt egy Denon erősítővel, ott táp oldalon 2 ellenállás szépen ropogósra sült annyira alul voltak méretezve.
Ha valaki esetleg szükségét érezné egy DC blocker-nek, az alábbi oldalt ajánlom érdekességképpen
Bővebben: Link
Sziasztok!
Ha véletlen nem találok STK463-at, akkor van valami teljesen megegyező helyettesítője? Egy régi erősítőben sült el az IC...
Elkészítettem a készülődő erősítőmhöz ezt a tápegységet(saját tervezés), de úgy megszívatott az RS405 graetz híd, két darab is, hogy csak pislogtam mint a vett malac. A biztosítékot kinyomta folyamatosan, már úgy is, hogy csak a graetz maradt benn. A graezt nem volt sehol zárlatos(hazudok mert a váltó áram bemenetén mértem dióda állásban egy irányban egy diódányi értéket.). Kicseréltem egy másik fajtára és most már működik a táp.
A hozzászólás módosítva: Jún 28, 2016
Szia! A kérdésednek van saját témája és az utóbbi napokban igen magvas gondolatok jelentek meg benne, innen ajánlom olvasgatni.
Ezt értheted úgy is, hogy amit terveztél nem igazán sikeres A hozzászólás módosítva: Jún 28, 2016
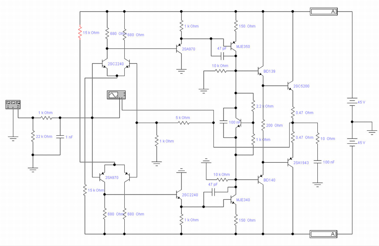
Mivel nem találtam kész megoldást ami megfelelt volna az igényeimnek, egy meglévő kapcsolást módosítottam ami elméletileg jól működik és a szimulátor szerint is. Kérdésem, hogy lát-e valaki valami hibát, pontatlanságot a kapcsolásban?
Szia! Sikerült az Alesis javítása, már csak nagyon elenyésző brumm hallható.
Tökéletesen igazad volt a leszakadt vezetékkel kapcsolatban. Nem teljesen volt leszakadva, csak a forrasztás nézett ki úgy mint egy belülről kifakadt vulkán. Elsőre nem is vettem észre, csak nagyítóval. Viszont ami igazán érdekes volt számomra, hogy szétszedés után tranzisztordarabkákat találtam, mintha valamitől szétrobbant volna. Gondolom valami masszív rövidzárlat lehetett az ok. Köszönöm mindenkinek a segítséget!
Szia! Diff. kollektorköri 680ohm ellenállásán kiegyenlített állapotban 1V-ot számolok (1,5-1,5mA). Utána van még két P/N átmenet, nincs elég áram az MJE tranyókon.
Igaz, amúgy mekkora áramot kellene folyatni a tranyókon?
Az MJE 6-10mA között, ez a 150ohm-on kerekítve 1V-ot ejt. Az 1k-n 1,6V esés jön ki ami rendben is lenne, a jelenleg 680-on pedig 2,2V kéne essen ami 2,2V/1,5mA=1k5.
A 15k ellenállással képzett 3mA diff. forrásáram jobb táphullámosságelnyomást adna, ha Zenerről, vagy tranzisztoros áramgenerátorról jönne. A korábbi kérdésedre azért nem válaszoltam, mert nem tudok olyan garantáltan működő végfok kapcsolást mely ilyen szoros visszacsatolást elviselne. Hússzoros alá a tranziens viselkedés gyengeségei miatt nem szokás merészkedni, mert instabillá válik az erősítő, begerjed. Ezt majd kikísérletezed, csak feltétlen legyen hozzá áramkorlátos tápod. A DC átvitel miért fontos a számodra?
Piret Endre rajzán azért van 680ohm, mert 15V/3k9 áram folyik rajtuk.
|
Bejelentkezés
Hirdetés |





Mi bajod van a jó kondenzátorok cserélgetésével laikusok által, miközben szétégetik a nyákot és ónpacával rövidzárat csinálnak, aztán mire leesik, hogy nem megy a dolog, hozhatom helyre azt is amit elrontottak, így kétszer annyiba kerül nekik plusz az alkatrész amit megvettek feleslegesen. 





