Fórum témák
» Több friss téma |
- Ez a felület kizárólag, az elektronikában kezdők kérdéseinek van fenntartva és nem elfelejtve, hogy hobbielektronika a fórumunk!
- Ami tehát azt jelenti, hogy a nagymama bevásárlását nem itt beszéljük meg, ill. ez nem üzenőfal! - Kerülendő az olyan kérdés, amit egy másik meglévő (több mint 17000 van), témában kellene kitárgyalni! - És végül büntetés terhe mellett kerülendő az MSN és egyéb szleng, a magyar helyesírás mellőzése, beleértve a mondateleji nagybetűket is!
Meg is indokolnád?
Meg szeretném érteni, hogy miért.
A 17 és az 5 V közti különbséget el kell fűteni, az pedig nem kis teljesítmény, plusz a hasznos kimenő áram.
Mert hogy is működik egy ilyen szabályzó? Úgy változtatja az ellenállását, hogy a rajta átfolyó áramtól függetlenül tartsa a kimenetén a kívánt feszültséget. Ezen az ellenálláson akkor keletkezik több hőmennyiség, ha nagy a bemenete és a kimenete közti feszültségkülönbség, valamint az átfolyó áram is jelentős. A konkrét veszteséget Ohm-törvénye alapján ki lehet számolni. A gyári berendezések trafói nincsenek túlméretezve egy ilyen nagy veszteséggel működő áramkör ellátására, mert a gyári kapcsolás nem is igényel ilyet.
Üdv mindenkinek. Szeretném megkérdezni hogy a LENCÓ L830DD tipusu lemezjátszónak a lemez végén vissza kell mennie a helyére?? Mert vettem egy ilyen gépet, és meglepődve láttam hogy még csak fel sem emeli a kart. Előre is köszi a válaszokat.
Üdv!
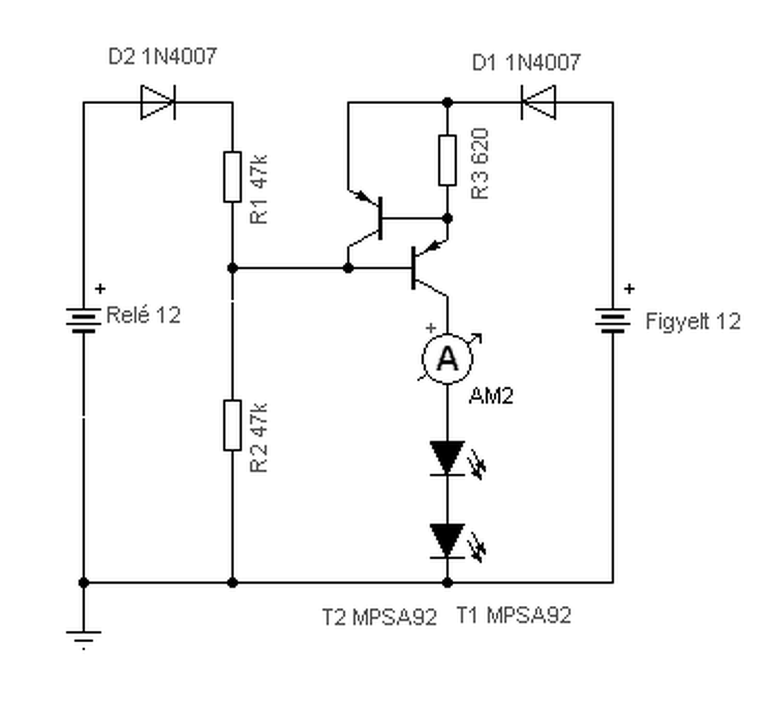
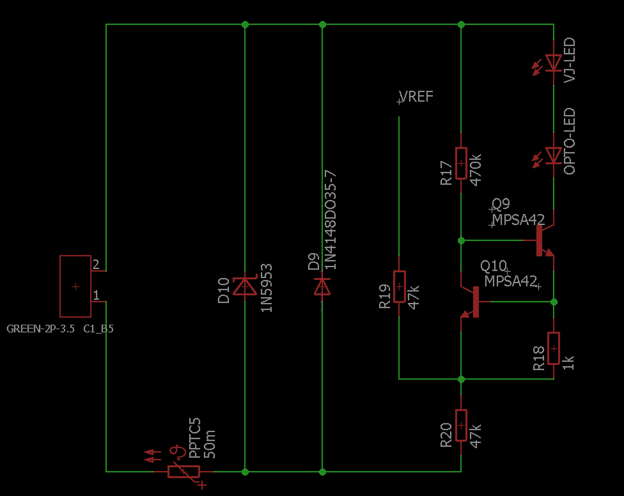
Ismét lenne néhány kérdésem a készülő eszközömmel kapcsolatban. Az első képen látható a tervezett digitális bemeneti fokozat, a kapcsolás védő diódák nélkül már le lett tesztelve, kiválóan teljesíti amire szántam. A bemenetre 12-96V jelet vár, a VREF vezetékre kerül a mérendő relé kör tápfeszültsége referencia célból, hogy körül-belül a tápfeszültség felénél kapcsoljon. A két diódából az egyik visszajelzési célokat szolgál, a másik az opto LEDje. A fő kérdés ezzel kapcsolatban az lenne, hogy a bemeneten szeretném megoldani a túlfeszültség impulzusok elleni védelmet (150V zener lett berajzolva, a tranyók 300 voltosak), illetve a fordított polaritású bekötése ellen is tenni szeretnék. Így most az én elgondolásom szerint fordított polaritásnál kinyit az 1N4148, majd a PPTC limitálja a zárlati áramot 20-50mA körül. Mennyire helyes ez a gondolatmenet? Mennyire szól ebbe bele a zener nyitóirányban? Nézegettem a szupresszor diódákat is, de nem jutottam előlrébb a témában. A másik, hogy szeretnék leválasztott analóg bemeneteket is néhányat, de nem vagyok túl jó barátságban a műveleti erősítőkkel. A csatolt rajzon a HCNR200 adatlapja által javasolt kapcsolás van, ezt meg is építettem, kiválóan működik, a problémám csak annyi, hogy a bemeneti mondjuk maximum 55V feszültségemet 3,3V szintre kellene hoznom az A/D konverzióhoz. Ezt hogyan tudnám megoldani? Próbálkoztam 1-1 feszültségosztóval, a bemeneti és kimeneti oldalon, működött is a dolog, de nem vagyok biztos benne hogy ez a legelegánsabb megoldás.
Nem minden kínai sz@r.
Nekem ez van - több, mint két éve vettem - és tökéletes.
Bocsáss meg, de nem ezt írtam!
Egyébként is ez egy "márkás" termék, nem a gagyi kategória. De mérete alapján ez sincs 10000mAh kapacitású. Egy akkora akksi nem férne bele!
Mire alapozod hogy nem fér bele? Szélessége alapján belefér 3 darab 18650-es cella, az már 9000mAh, de nem látunk bele így nem lehet tudni.
Bocsánat a hozzászolásért, nem vagyok elektronikus, se compjuteres, hanem valamennyit értek az erősáramhoz, meg huszonévig biciklis vállalkozó voltam, szóval a világon azt hiszem ki van találva, az az érzékelő ami a kerekekben lévő levegő szivárgását érzékeli a hang alapján, mert ugye pl: kerékpárnál kész a ragasztás irány a viz alá és nem jön a buborék, visszaszereljük és egy két napon belül leereszt- erre jó lenne a müszer, mert el lehetne dönteni, hogy a felfújt kerék ereszt vagy sem. Kérnék szépen a "nagyokosoktól" hozzászólást, előre is köszönöm.
Szétnéztem jobban a panelon és megértettem.
Köszönöm! Rengeteg ilyen rossz panelt javítok,szinte mindegyiken az MC34063 megy tönkre. Rossz méretezés lehet az oka; vagy ezekről általánosságban elmondható, hogy sok gond van velük?
Ha rosszul van méretezve, vagy túlterhelődik a kimenete, akkor bizony könnyen meghibásodhat a túldisszipációtól.
Hello! Én azért meglepődtem, hogy "kiválóan teljesíti amire szántam". Mert az R20 mérhetetlenül elrontja az áramgenerátor jellegét. Az, hogy "kapcsol", legnagyobb jóindulattal sem lehet ráfogni. De..
- A zéner nyitó irányban szinte ugyan olyan mint egy dióda. Így a 4148 felesleges. Egyébiránt a 4148 100V-os, tehát 150V esetén tönkremegy. - A zéner 1,5W-os. 150V könyökfeszültség mellett, maximum 10mA a zénerárama. 50mA mellet meg fog pusztulni. - A PTC biztik, általában 60V-osak, így 150V-ra nem lehet használni. Az ellenállása egy ilyennek párszor 10ohm hidegen. Tehát tranziens jelleggel, nagyságrendekkel nagyobb áramot adna zénerre, mire el kezdene korlátozni. - Egy soros dióda a körben sokkal ígéretesebb fordított feszültség védelemre. De ha van egy körben soros ellenállás (R20) akkor már célszerű az után tenni a védelmet. - Az optocsatoló működik egyébként ilyen kis árammal? Mert az R18=1k maximum 600uA áramot engedne meg az opto-nak és Led-nek. De leszimuláltam az átviteli függvényét 24V esetén, hogy ne csak beszéd legyen a dolog.
Erre van a nyomasmero, vagy akkor nem jol ertettem a problemat.
Nem hang alapján működnek. Vagy indirekt, akkor a kerék ford. számát egy preciz elektronika méri, ha csökken a guminyomás, csökken a gördülési sugár, -adott sebesség esetén - emelkedik a ford.szám. A direkt módszer már nyomást mér, de azt a kerék (-ek) re a szelep(-ek)el egybeépített szenzor érzékeli, rádiójelet ad, ha a jármű BC-je ezt tudja, akkor a konzolon ezt ki is jelezheti. Novembertől - állítólag- új autót csak ilyen rendszerrel felszerelve lehet eladni. Házilag ilyet készíteni csaknem lehetetlen.
És konkrétan milyen hozzászólást kérsz?
Ez nem derült ki, vagy csak én vagyok gyengeelmélyű... Ilyen eszközt "Tire pressure monitor system" (és hasonló) néven találsz ezerszámra ebay, aliexpress, stb oldalakon az occótól a jó drágáig...... És valóban nyomásmérő van benne, ami rádiós úton kommunikál a kijelzővel...
Köszönöm az építő jellegű és alapos kritikát!
Én is leszimuláltam Tinával, ez az eredmény jött ki. Így is lett méretezve, a TCMD4000 adatlapja szerint 100uA nyitó irányú áramnál 200uA a kollektor áram, az MCP23S17 bemenetei 100kOhm ellenállással vannak belsőleg felhúzva 3,3 Voltra, ez 33uA. Igyekeztem mindent a minimumra szorítani a robosztusság miatt. Mondjuk az opto adatlap nem nyilatkozik 0°C alatti értékekről, ez kicsit aggaszt. Eddig azt vettem leginkább figyelembe hogy nyáron akár 60-70°C is lehet a környezeti hőmérséklet. A 4148 a tokozás mérete miatt került a rajzba, 250V-os 250mA-es dióda van betervezve, zenerből lehet kapni 3 Wattosat is ezzel a típusszámmal. PPTC-vel kapcsolatosan azt olvastam hogy RMS értékben van megadva a feszültségtűrésük és találtam 240-250 Voltosakat is. Az alapáramkört (diódák nélkül egy darab piros 3mm LED-el) lemértem 3 alkatrész készlettel is, de az eredmények most nincsenek nálam, de igazolták a számításokat. Nem esküdnék meg rá a papír nélkül, de a feszültség osztó is szerepelt benne (R19-R20). Viszont most jut eszembe, hogy a billenési szintet nem néztem, egy tápfeszültségen (0-60V) mértem, jövőhéten pótlom. Ha jól emlékszem a LED-en folyó áram 5V-on 500uA, 60V-on 5mA körül alakult, ennél feljebb nem mentem a táppal. Rajzot most nem tudok adni, de akkor az alsó ágban egy soros dióda és ez után a zener megfelelő ellenállással jobb lehet? Ezzel a megoldással a nem kisméretű jelfogók ( Integra típ. az oldal alján ) által keltett tranzienseket milyen dióda viselné el? Visszatérve oda ahol idézőjelben írtad azt hogy kapcsol, a jelfogó adatainál láthatod hogy a minimális működési idő 40msec, tehát nem kell csúcssebességűnek lenni az áramkörnek. Egyébként működik a dolog (opto), juttattam már el jelet a bemenetről a sorosportra. Ha kialakul a végleges kapcsolás akkor tervezek komolyabb méréseket is elvégezni, szkóphoz és nagyfeszültségű táphoz nem tudok hozzáférni akármikor. A hozzászólás módosítva: Júl 1, 2016
Szerintem itt közrejátszhat a ragasztás nagymértékben, mert attól hogy a gyorsfolt mondjuk 20 perc múlva látható módon nem bugyborékól attól még kismértékben ereszthet. Másrészt nem gondolom hogy ott minden kémiai folyamat a példánál maradva 20 perc alatt végbemenne, akár romolhat is a ragasztás minősége szerintem.
Én kíváncsiságból valamilyen piezós megoldással megnézném milyen hangja van egy eresztő guminak, de attól félek nem lehetne megfelelően kizárni a külső hatásokat a víztartályból.
Felhasznalokent szolnek csak hozza. Szerintem manapsag egy uj belso a ragasztas araval es elomunka-igenyevel osszevetheto koltseg. Ergo par szaz ft max a kulonbseg.
Magyaran egy ilyen keszulek soha be nem hozna az arat. Ha megis a ragasztas mellett dontesz, akkor valoszinuleg a technologia az, ami segit kizarni a hibat. Itthon fel napot kell konyorogni az utcankban levo bringaszerelonek, hogy egy hetre vallaljon el valamit - igy nyilvan mi ugyesedunk a gumicsere/ragasztas alatt. Nepalban voltam egy evig, ott jo vacak utak vannak, gyakori a defekt. A gumijavito egy hokedli egy bolt oldalaban es egy satu. A srac kezeben csavarhuzo, mellette egy lavor viz es egy kompresszor. Odagurulsz, mondod mi a baj, (a kereket le sem szedi) leengedi, benyul a csavarhuzoval, kihuzza a gumit, felfujja kicsit, lavorba belenyomkodja, lyukat megkeresi. Szaritja a kompresszorral, megdorzsoli smirglivel, a foltot korbekeni ragasztoval, foltot ra, satuba az egeszet beszoritja. kb 1 percig ott tartja. Utana gumi vissza, kompresszorral felfuj, viszlat. Kert erte 60 forintnak megfelelo rupiat es ebben a folt es a ragaszto koltsegen kivul a munkadij is benne volt. Kb 3 defektem volt, mindig igy jartak el. Az egeszet tovabb tart elolvasni, mint megcsinalni. (egyebkent villamgyorsan centiroznak is, remek minosegben). Szerintem a krucialis pont a ragaszto minosege es a nyomas alkalmazasa.
Én csak a papírt tudom nézegetni, így csak az aggályaimat tudom leírni.
- A túl kicsi áram az optónál, nem túl tetszetős számomra. A CTR paramétert is 1mA mellett adják meg. - A sötétáram 100nA, de a hőfokfüggést bölcsen elhallgatják. - Ez egy darlington kimenetű opto, aminek ugyan magas a CTR paramétere, viszont a szaturációs értéke 1V. Igaz, ezt 20mA Led-áram mellett adják meg és 5mA kollektoráram mellett. A belső felhúzás (D070) 40..115uA. A bement "L" szintű küszöbértéke (D031) 0,2Vdd vagy is 3,3V táp mellett 660mV. Tehát számomra egy sima tranyós opto szimpatikusabb lenne. - A "kapcsolást" nem a sebességre értettem, hanem a traszfer görbére. - Tekintve, hogy referenciaként az akármi tápfeszültségét szeretnéd használni, így az áramkör bemenete galvanikusan össze lesz kötve a relék tápjával. Tehát a negatív oldalra ("alsó ág" nem tennék semmit. - Egy áramkörben az áramgenerátor azért lenne, hogy lehetőleg a tápfesztől független legyen az áram. (0,5..5mA) Én minden esetre a következőképpen oldanám meg a kapcsolást..
Sziasztok!
Lenne egy nagyon amatőr kérdésem. Van egy kapcsolóm, amelynek a kapcsolóárama az adatlapja szerint 6A/250V AC illetve 10A/125V AC. Ezzel a kapcsolóval szeretnék 16A-t kapcsolni 12V DC feszültségen. Szerintetek ezt fogja bírni, érdemes kipróbálni, vagy nagyon necces a dolog?
Hello! Nem necces, hanem nem jó.. Ezek a kapcsolók ráadásul váltóáramra való kontaktus anyaggal vannak szerelve.
De ha Te egy zsákot fel tudsz vinni a padlásra, akkor kettőt is a hátadra rakhatok?
Józan paraszti ésszel gondolkodva a zsákos kérdésedre úgy logikáznék, hogy ha arra vagyok hitelesítve, hogy egy darab 10 kg-os zsákot fel tudok vinni a padlásra és te megkérsz, hogy 2 darab 5 kg-osat vigyek fel, akkor azt mondom, hogy OK, bevállalom.
![]() Én úgy gondolnám, hogy a gond a túlmelegedéssel lehet, a hőveszteség az elektromos teljesítménnyel arányos, a teljesítmény pedig függ az áramtól és a feszültségtől is. Szóval ha a feszültség egy teljes nagyságrenddel kisebb, akkor az áram egy picivel talán lehet nagyobb a megengedettnél. Nagyon rossz nyomon járok ezzel a gondolatmenettel?
Én ahány kapcsolót láttam szétszedve, mindben egy tömör réz szegecs volt a kontaktus...
Világosíts már fel, milyen az a DC áramú kapcsolóban lévő kontaktus?
Mivel, ha ereszt a gumi, szivárog a levegő, amit a hang alapján létezik érzékelni. Ezen hanghatás alapján kéne eszlelni a szivárgást, ezt valamikor valahol igy olvastam. Ilyen müszer van is valahol szerintem, lehet nem is kéne most feltalálni. Odatartom a gumihoz az meg jelzi, hogy szigeteli a nyomás alatt lévő levegőt vagy sem, erre gondoltam. Köszönöm a válaszokat.
Javaslom a linkelt tankönyv "A villamos érintkezők anyagai" fejezetét.
De az egész könyvet is érdemes elolvasni, mert könnyen olvasható és nagyon tanulságos.
Köszönöm a választ, amint lesz időm megvizsgálom ezt a megoldást is.
Az optonak nem feltétlenül kell ennek maradnia, amikor alkatrészt rendeltem akkor választottam ezt szimplán azért, mert ez viselte el a legnagyobb LED áramot és négyesével van tokozva. A másik még amin el fogok gondolkodni, hogy úgy hallottam optoból is van amiben antiparalell LED-ek vannak, ennek is utána szeretnék még nézni hátha így meg lehet oldani teljesen polaritás függetlenül az egészet.
Hogy hanggal érzékeld ahhoz először is kellene egy süketszoba, hogy más zavart ki lehessen zárni. De miért nem jó a minden más gumis által használt nyomásmérő? Szerel, megmér, óra múlva megmér, ha csökkent rossz a ragasztás? Nyilván, csak a belsőhöz valami mbar-os mérő kell. A gázszerelők sem fülre ellenőrzik a munkájukat pl. ez is része ezer éve nyomáspróbának.
A hozzászólás módosítva: Júl 2, 2016
Az ellenállások és az IC , felületszerelt alkatrészek?
Igen. Ilyenkor a nyomtatott aramkorrel azonos oldalra forrasztjak oket.
Lehet egyoldalas vagy ketoldalas. Ketoldalasnal a nyomtatott aramkor mindket oldalan lehetnek alkatreszek, de inkabb az jellemzo, hogy itt csak ujabb vezetosavokat talalunk es kis (aranyozott) karikabol mennek at a masik oldalra. A te esetedben ugy latom, vannak benne sima, atmeno labas alkatreszek is, pl. elektrolitkondik, csatlakozok, amiket a masik oldalrol tesznek be. |
Bejelentkezés
Hirdetés |


















