Fórum témák
» Több friss téma |
Köszi a linkeket! Elég sokat keresgéltem már, de erre a rugós leírásra sajnos még nem találtam rá. Eddig főleg az EI vasmagos megoldásról találtam leírásokat, ahhoz szereznem kéne először megfelelő méretű EI magokat, illetve nem tudom hogyan lehetne megoldani a "lazán rögzített" I darabot. Ezt a hangszórós megoldást már többen felvetették és olvastam róla pozitív tapasztalatot is és mellesleg tele vagyok kisebb hangszórókkal, mert szájharmonika mikrofonhoz vettem őket, több mint 2 kiló volt az egész és eddig mindössze négyet használtam fel.
A szalagos delayhez még annyit, hogy találtam egy leírást a szalag végtelenítéséről. Majd ha jutok valami érdemire, vagy megint elakadok, akkor még írok.
Szevasztok!
Valaki épített már visszhangosítót ES56033E ic-vel? Talán jobb mint PT2399-el, és az alapkapcsolás is ugyanolyan egyszerű. http://www.youtube.com/watch?v=ORCSmMRCBWo http://www.radiomuseum.org/tubes/tube_es56033.html
Összekalapáltam a képen látható kapcsolást. Nem tudom miért de a viszhang(kicsengés) eléggé torz és halk . A 82nF kondik helyett 100nF tettem ,lehet e ez oka a dolognak?
Sziasztok!Van nekem ilyen PT2399-es IC-m.Azt szeretnèm kèrdezni,hogy melyik a legmegbízhatóbb kapcsolás, illetve mennyire megbízható "az" a kapcsolás?Neten rengeteget találtam, tudnátok ajánlani egyet, amely már meg lett èpítve ès jól is működik?Ugyanis èpítek egy 2 csatornás stereo keverőt ès abba kellene, èn minden csatornához 2-2db PT2399et gondoltam, mert ugye stereo ès mind kèt csatornánál van R meg L.
Sziasztok!
Gondolkodott már valaki számítógép merevlemez visszhangosítóként felhasználásáról? Persze átalakítva.
Szoftverből mindent lehet
![]() Ha hardveresen magnófejekkel és fordulatszám változtatással gondolod, azt is lehet, csak akkor tovább tart...
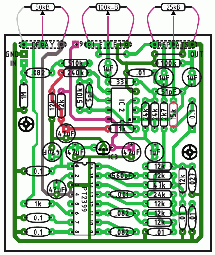
Sziasztok! olyasom, hogy megbizható visszhangosítót illetve kapcsolást kerestek én ebben szeretnék segíteni én sikeresen megépítettem a PT2399-el egy jól működő visszhangosítót volt némi kis kisérlet de hamar sikerült életre kelteni:ezt szeretném megosztani veletek felteszem a kapcsolásirajzot és a nyákot és a beültetési rajzot
utólag felteszem a kész áramkör képét:
Mikrofonnal milyen a hangja? , egy két hangmintát kérnénk .
Üdv: összehoztam egy rövid hangmintát közvetlen a számitógépre a minőség erősitőben hangfallal kitűnő finoman jó hangzásokat lehet beállitani
Hosszabbat nem tud? Mint a tihanyi echo?
Csináltam egyet én is korábban de most ennek hallatán nekifogok ennek ... köszönöm szépen .
Üdv. Ezekből a PT IC-kből ha 5-6 darabot párhuzamosan járatsz, persze különböző órajellel, mindegyiket egyedileg visszacsatolva, a leghosszabb késleltetésű órajelét ízlés szerint hangolhatóvá téve, rendes teremhangot is elő lehet állítani. A PT-k kimeneteit felváltva (egyet jobbra, egyet balra) ki lehet panorámázni a két oldalra. A hangolhatónak a kimeneti jelét még egyszer globálisan vissza lehet csatolni a bemenetre egy hangolható magas, és egy hangolható mély vágó szűrőn keresztül. A szűrők hangolásával változik a hangja a térnek. Magas- és mélyvágás nélkül betonépület szerű a hang, mélyvágással acéltartály szerű, magasvágással barlang, vagy stadion szerű. Volt a hálón egy projekt, ahol a ma már nehezen beszerezhető MN3011 kiváltása volt a cél, onnan van az ötlet. Ott szigorú késleltetéseket kellett beállítani a PT-ken, de kiderült, hogy csak az a fontos, hogy lehetőleg minél kevésbé essenek egybe a késleltetett hangok. Akkor jó, ha a lecsengés vége felé már összemosódó zajszerű krémmé alakul a hang.
Érdemes kicsit játszani az aktív szűrők töréspontjaival. mert a gyári ajánlás a leghosszabb késleltetéshez van kiszámolva. Ha fele, harmada, tizede késleltetés szükséges, akkor kétszeres, háromszoros, tízszeres órajelre van szükség. Tehát kétszeres, háromszoros, tízszeres lesz a mintavételezése a belső konverternek. Ezért a szűrők kapacitiv tagjait is csökkenteni lehet ennek függvényében. Nagyobb sávszélesség, szebb hang. Nem tudok adni sem nyáktervet, sem hangmintát, mert több mint 5 éve épült egy kétcsatornás énekerősítő, és ebbe készült ez a reverb. Akkor még 1500 Ft volt darabja, most meg már nagyon olcsó. Nálam minden PT külön kis nyákra lett téve, és négy lábbal (+, ki, gnd, be) dugaszolható volt az anyakártyához.
Ez volt az eredeti projekt, ez lett módosítva néhány ponton.
üdv: ha még nem szedted szét a 0,082 helyett 10n próbáld meg 2 teljesen egyforma értéküt és a 0,01-et 560p-re ezeknél a kapacitásoknál van a működés lényege próbáld meg
nagyon szépen köszönöm .
Üdvözlet mindenkinek !
Megépítettem a PT2399 IC-s áramkört, de nekem nem működik. Mi lehet a hiba ?! Mellékeltem képet ami alapján készült, ill a nyákterv amit alapul vettem.Utolsó képen az elkészült áramkör. A digitális és az analóg földelés ez esetben a be táp nullája. Vagy nem jó és kettős táp szükséges ?! Esetleg nem lehet közvetlen jel bemenetként a gitárt rákötni , szükségeltetik előerősítő?! |
Bejelentkezés
Hirdetés |













