Fórum témák
» Több friss téma |
Szia!
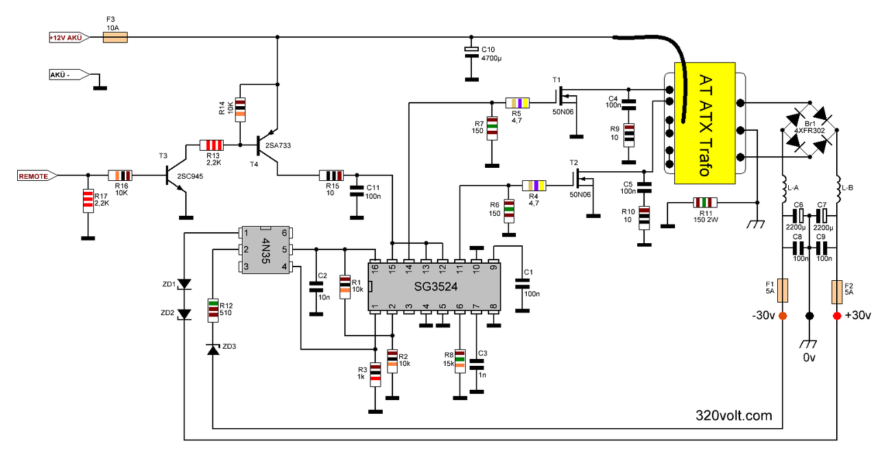
Én nem építettem meg, de a fetek túlfeszültség védelmén szerintem lehetne még javítani. A 3db zénerdióda határozza meg a kimenő feszültséget. Ha +-30V-ot akarsz, akkor 18-20V körüli diódák kellenek. Néhány mA-nél több áram nem folyik rajtuk, de azért inkább 1W-osat tegyél be. Korrektebb lenne, ha TL431-es alapú lenne a visszacsatolás.
Szia Péter köszönöm a válaszodat, így akkor minden alkatrész megvan hozzá,próbaként megépítem,aztán meglátjuk.
Hát az áttekerés nélkül nem jött be, ugyanis a primer oldali 20-20 menet között nem volt kihozva a közös pont. Ezért türelmesen letekertem, de az üres csévetest levétel során a ferritmag E részének egyik szára letört, gondolom így kuka.
Ha rávetemedsz, a következő csévetestet még mielőtt szétszednéd tedd bele egy fazék vízbe,
forrald fel, aztán vedd ki, és még forró álapotban, valami kesztyűben szedd szét. Így könnyebben enged a ragasztó, nekem elsőre sikerült...
Köszi, de még egyszer nem vállalom be, keresek olyan trafót aminek van középkivezetése, vagy hagyom az egészet. Pont azért választottam ezt a kapcsolást mert nem kell a trafót átalakítani.
Ha már ennyit birkóztál vele, ragaszd össze vasat úgy, hogy a törés közé ne menjen ragasztó. Ha elég szorosra csinálod, az a kis "légrés" nem fog sokat zavarni.
Kérdezném, hogy nem lehetne e még tovább egyszerűsíteni a kapcsolás, a remote után lévő 2db tranzisztor nem hagyható e el, illetve a szekunder oldali feszültséget figyelő optós részt muszáj e bele, nem érdekes számomra, hogy 30 volt helyett 25 vagy 35 V van .
Hello! Már bocs, de "ne bohóckodjál már" az egyszerűsítéssel. Nem elég egyszerű ez?
![]() Ha nem akarod távműködtetni, akkor az R15-öt bekötöd a tápra és elhagyod a tranyókat.
Köszi ,Igen pont erre gondoltam, minek nekem a távműködtetés, meg nem is értem pontosan mit takar. A másik, meg az optós résznél arra gondoltam, valami fix ellenállás osztóval kiváltani, de végső soron nem probléma , akkor marad az optó.
Azért, törekszem az egyszerűségre, mert un."deszka modelen " akarom megépíteni, ha megfelelőén működne, akkor majd tervezek hozzá nyákot. Az alapot egy ATX pc trafó üres nyákja adja jelenleg, amelyről eltávolítottam a vezető sávokat.
Ugyan teljesítményről szó sem esett eddig, de ezt aki készítette, ezzel nyilván valami autós erősítőt táplált. Ott pedig a 12V-nál tekintélyes áramok folynak. Az IC tápjának lekapcsolásával, kikapcsolható a dolog és ez után gyakorlatilag nincs fogyasztása. Bekapcsoláskor pedig nem kell tekintélyes áramokat kapcsolni, főleg mikor töltődnek a puffrekondik. Vélhetően ebből a megfontolásból lett a távműködtetés. Arról nem is beszélve, hogy valami meghajtja az erősítőt, így annak tápjának megjelenésével bekapcsolható a végfok is..
Kérdezném, hogy a kapcsolásban lévő ZD1, ZD2. zénerek 24V osak, a ZD3 meg 20V-os, jó lesz e ezzel az értékkel. Van még 15V-os zénerem is ha változtatni kellene. Fet IFRz48N van beletéve remélem jó lesz . A szekunder oldalon lévő pufferek 35V-osak, elmegy e vagy cserélem nagyobbra.Már csak az Ic-t várom kíváncsi leszek fog e működni.
A hozzászólás módosítva: Szept 11, 2016
Sziasztok!
Kocsiba egy erositonek szeretnek epiteni 12V --> +/-18V 4A szimmetrikus tapfeszultseget eloallito DC-DC convertert. Elso kapcsolouzemu tap probalkozasom lenne, neztem, olvastam videokat meg tutorialokat a dolog alapjairol, pl. buck converter, boost converter, felhidak, hogy valamivel ismerosebb legyek a temaban. Ti milyen (konkret) kapcsolast javasolnatok erre a celra?
Bővebben: Link Vagy raksz rá egy szimplatápos erősítőt kicsatoló kondival, vagy készítesz néhány alkatrészből virtuális GND-t.
Autós végfokokban sem boost konvertert sem félhidat nem használnak, kizárólag push pull elrendezést. Van topikja, olvasgasd, rajzokat is találsz bőven. Egyébként nem nagyon éri meg, mert egy hibás erősítőt kompletten olcsóbban megkapsz (kb. 3000Ft) mint amennyiért megvennéd az alkatrészeket, és akkor hol van még az aludoboz ami egyben a hűtés is, csatlakozók, potik, stb.
Koszonom!
Es ha szimmetrikus taphoz ket kisebb ilyen modul kimeno feszultsegeit sorba kotnem, es a kozepso szal lenne a GND?
Ez galvanikusan nem választ le, tehát nem lehet sorbakötni.
Sziasztok! Összeraktam a "deszkamodelt", a kimeneti fesz. +-30V helyett 0 volt. A trafó nem stimmelt, szétszedtem, 2x12 menet 2 X 0,40mH , illetve 2 x 22 menet 2 X 1,40mH -re megtekerve . Beépítve a helyére, a kimeneti fesz. +- 8 volt, nem ennyinek kéne lenni. Az sg 3524 IC 11, 14 lábán kb 40kHz négyszögjel megvan, viszont ez a négyszögjel a trafónál már csak negyed olyan széles. A biztonsági égő (12V21W) bent van a 12V-os akku ágban és világit, a két fet melegszik 1 percnél tovább nem merem használni. Akinek van ötlete várom, én arra gondoltam, hogy a fet meghajtással van gond, esetleg az SG 3524 ic és a trafó közé, nem kellene e berakni egy IR2110s fetmeghajtó IC-t. Vagy keressek hibát valaminek csak kell lenni-e.
Jelenleg azért kicsi a fesz, mert az égőn esik a feszültség, Ezt az égős megoldást felejtsük már el.
Más gond is van, mert a 10 A biztit simán kivágja.A trafóval lesz a gond mert odáig minden jó, ill a trafó túloldalától is minden jó. Valószínüleg nem tudok ilyen trafót tekerni, most csináltam ilyet először. Csak találok majd egy jó trafót és azt beépítem.
Tegyél a trafó primerek helyére 1-1 db 12/21W izzót. Így a szabályzó kör sem üzemel és nyugodtan nézheted a draineken is, milyen a négyszög.
A feteken nem tudom, van-e hűtés. A trafóddal pedig úgy próbáld, hogy a frekit nyomd feljebb, tegyél a 15 k helyére 10k+4k7 potit, így fel tudsz menni 60 kHz-ig is.. Ha soros izzót teszel be a teszt idejére a trafó középkivezetésbe, az legalább egy dupla reflektor izzó legyen, passzolva a fetek max áramához.
A primer menetszám nagyon sok, 2x3-4 menet kell rá, és ugye nagyon nem mindegy hogy hogyan van feltekerve, ez le lett már írva néhányszor. Az RC snubberek értéke is érdekes, az olyan 4,7n-22ohmmal lenne kb. jó.
Ha nem bifilárisan vagyis együtt tekerted a két primert akkor természetes hogy melegednek a fetek, és az is természetes ha tönkremennek mert akár 150-200V is lehet rajtuk. A rajz készítője is hadilábon állhat az elektróval vagy a matekkal, mert az ATX trafó két félprimerje (ami itt a szekunder) nem szimmetrikus, hanem 18 és 20 menet, szóval abból sehogy sem lesz szimmetrikus fesz a kimeneten... Aztán ami a legnagyobb probléma hogy a 3524 kimenete a 25-ével ellentétben csak 1 tranyó, aminek akár az emitteréről akár a kollektoráról veszed le a jelet csak a bekapcsolás van megoldva, nincs ami kisüsse a feteket kikapcsoláskor, szóval mindenhogyan meg kell hogy főjenek az átkapcsolási veszteségtől. Vagy SG3525-öt használsz, vagy teszel a 3524 kimenetére egy tranyót ami kisüti a gate kapacitást a kikapcsoláskor, de ez a rajz ebben a formában működésképtelen. Ott van az autóserősítős vagy tápos topik, abba való a kérdés, ott rajzokat is fogsz találni.
Köszönöm a segítséget mindenkinek. A kapcsolás kisebb hibákkal működik azzal a trafóval amit saját kezűleg tekertem, egy probléma volt, nem jól kötöttem be tekercsvégeket. A kimeneti feszültség +-37V körül van, a negatív ág kissé kevesebb és beterhelve leesik rajta a feszültség kb felére, a pozítiv-on viszont nem. A szekunder tekercs két oldalán nézve a jelalakot, az egyik kissé hosszabb, az SG IC 11,14 lábán szinte tökéletes. A tekercseket úgy tekertem, hogy összefogtam két vezetéket és együtt tekertem meg, a primert majd a szekundert is azonos írányba. Majd hogy a közös ponttól mérve a másik két végen azonos értéket mérjek. Igen a két fet melegszik, a hütőborda az atx tápból való alulemez kb5x8 cm. Sajnos épp tegnap jött meg 6db SG3524N IC, majd ha sikerül szereznem IR 2110 S fet meghajtó IC-t majd az SG után berakom, hátha jobb lesz. Egyenlőre a "deszkamodell" után, nem építem meg a nyákos változatot, annyi időt nem kívánok ráforditani, egy bizonytalan végeredményre.
Erről egy kicsit lehetne bővebben, nagyon kezdő vagyok ebben a kapcsoló üzemü dolgokban.
"Az RC snubberek értéke is érdekes, az olyan 4,7n-22ohmmal lenne kb. jó."
Szia Kovidivi!
Segítettél múltkor bekalibrálni ennek a kijelzőnek az árammérő részét. Szeretném bekalibrálni a feszültségkijelző részét is. A feszültség mérő része alapból pontos,a teljes tartományban ugyan azt jelzi ki mint a multi, de egy gondja van, hogy ha nincs a kimeneten semmi, akkor 0.06V-ot mutat úgy is ha össze kötöm a negatívval. Ezt is meglehet oldani az ellenállások változtatásával, hogy 0.00V legyen?
Sajnos nincs időm visszakeresgélni a kapcsolási rajzot.
Az IR2110-et felejtsd el, az szinteltoló fetmeghajtó itt pedig nem kell szintet eltolni mert ellenütemű a táp. Leírtam már (de minek), hogy vagy 3525-öt használsz vagy teszel ennek a kimenetére vagy 1 tranyót ami kisüti a gate-et, vagy egy komplementer buffer fokozatot 2db tranyóval. A 3525 kimenete olyan hogy képes egy az egyben is meghajtani egy fetet, a 3524 viszont nem. Ezekről is találsz rajzot, a 494-es meghajtások is így vannak megoldva, máshogy nem nagyon lehet. Az autóhifis táp topikban nézelődj.
A snubberről is találsz infót ha keresel, a lényeg hogy az átkapcsolás utáni induktív feszültségtüskét, meg az utána következő lengést csillapítani kell (ellenkező esetben tönkremennek a fetek), az RC tag egy szívókör ami ezt ha nem is maradéktalanul de megteszi. Értéke a trafó szórási induktivitásának és az egyéb szerelési és parazita induktivitásoknak a függvénye, amire a 4,7n-22ohm egy bevált gyakorlati érték, nyilván ha van szkópod akkor lehet rajta finomítani.
Igy néz ki a szkópon a FET D lábán a jel, a 220V/100W-os égővel beterhelve. Csak ide tudtam feltölteni a képet.
A hozzászólás módosítva: Szept 14, 2016
Ebbe tuti nem fért bele az egész... mindkettőt meg kell nézned , mennyire egyformák ( remélhetőleg ).
|
Bejelentkezés
Hirdetés |














