Fórum témák
» Több friss téma |
Fórum » 27 MHz távirányítós autó kérdések
Igazán az a legnagyobb baj, hogy a kanyarodó kód kioltja az előre menetet, ez nem tudom, mitől lehet, mert régebben ilyet nem csinált. Érdekessége az, hogy a kormányszervo motorja ki van kötve, ugyanúgy leállítja az előe menetet. Ez valami kapuzási hiba,diódazárlat, vagy vételi probléma lehet? A rövid hatótáv nem annyira érdekes, mert ez csak egy szobába való gyerekjáték, míg amaz terepjáró volt, amiből a rádió van, amíg össze nem törték.
Nem tudom mi változhatott. Ezek az enkóder dekóder párosok többféle kimenettel rendelkezhet, pillanatnyi, tartós állapotú. Mivel az általad megadott félvezető készlet tartalmazott D tárolót, valószínűleg ez alakította a pillanatnyi vezérlést tartós állapotúra. Mert a rádió csatornán egyidejűleg csak egy jel mehet.
Sziasztok,
Segítenétek nekem értelmezni ezt a rajzot? Ez egy 27 MHz-es modellirányító vevő részlete az 1980-as RT évkönyvből. A nyíllal jelölt résszel van gondom: az L2-33pF rezgőkör felső pontja látszólag nincs sehová bekötve. Jó ez így? Vagy lehet, hogy az L1-L2-L3 közös csévetesten van és csatolásban vannak? Kösz: Tibor
Jól gondolod a két tekercs közel van egymáshoz, a rezgőkörök induktív csatolásban vannak.
A LO jele és a csatolt vett jel a második tranzisztor bázisára kerül, a lekevert KF a kollektor rezgőkörén jelenik meg. üdv István A hozzászólás módosítva: Jan 31, 2016
Helló skacok , van nekem egy rx-2b alapú vevő egy rc kocsiból. Az a baj , hogy eléggé gyengén megyen a jármű, mit tegyek vele , hogy gyorsabban menjen a kocsim . Köszi a többi infót.
A vevőtől nem függ, hogy hogyan megy az autód. Ha új autót építesz építsd elég gyorsra.
Nem tudjátok honnan lehet szerezni selejt, de jó mechanikával rendelkező viszonylag nagy méretű autókat?
Az a bajom, hogy az elektronikát meg a vezérlést meg tudom csinálni, de a mechanikai része az nagyon problémás és nem is szívesen szenvedek vele. A neten körbenéztem, de nem nagyon találtam pedig biztosan tele van vele a szeméttelep (oda meg nem szívesen megyek még a végén lecsuknak ).
Sziasztok!
Lenne egy olyan kérdésem, hogyan lehet növelni a távolságot, hogy messzebb menjen az autó. 40MHz-es.
Szia. Nem nyit meg semmit, csak egy üres oldalt.
Mekkoráról mekkorára kéne növelned a hatótávolságot?
Egy távirányítható modell rádiós részének hatótávolsága alapból 2 - 300 m, az engedélyezett teljesítményekkel. ha ennél jóval kevesebb, akkor hiba van, javítás szükséges. A 300 m pedig bőven a láthatóság határán van, a jármű méretéhez képest. Tehát a gyári teljesítmény növelése, nem csak jogellenes, hanem szükségtelen. De próbáld ki, egy focipálya két kapuja között kb. 60 m van.
Maximum 15-20m ameddig elmegy és tovább nem ott megáll. Nem egy profi gépről van szó. Csak szeretném a távolabb vinni.
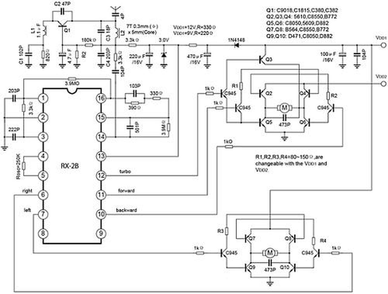
Sziasztok , van egy 49 MHz es tx-2/rx-2b páros , a távval semmi gond nincs , de a vevővőnek a kimeneteiben elakadtam. ha vaalki megtudná mondani mit is hova kellene kötnöm annak nagyon örülnék.
Szia !
A képen egy RX2 dekódolóval megvalósított 5 csatornás szuperregeneratív vevő látható, H hidas motormeghajtó áramkörrel. Valami hasonló mint a képen.
Kapot a gyermek egy ,, a kepen lathato motorost ,,problemaja a veo csak egy iranyba kap kormanyzast, igy korbr korbe megy a motor , javitottak de nemlet jo melegszik ,
Tud valaki segiteni, vagy alkatreszt hozzak . Janos
Sziasztok!
Egy 27 MHz-es bóvli távirányítóban kicseréltem 40 MHz-esre a kvarcot, (tx2-rx2) megy is, de csak pár méteren belül. Át kell méreteznem a rezgőköröket, vagy próbáljam a szupreg vevőt ráhangolni?
Valószínű, hogy valamelyik alkatrész zárlatos maradt. De ahogy elnézem a második képet, elég csúnyán forrasztották vissza a tranzisztorokat, bármi lehet.
Szia !
Ez így nem megy, a rezgőköröket mind az adó mind a vevő oldalon át kell méretezni és újra sávközépre behangolni. Menetszámokat csökkenteni kell kb annyi százalékkal amennyi a két frekvencia között van, a hangoló ferrit a tekecsbe 3/4 ig becsavarva a kapacitást trimmerre cserélve a köröket maximumra kell hangolni, majd a a kapacitást fixre cserélni.
A vevőt miért kell átméretezni? Az eddig is 40MHz volt, csak a 27 MHz-es adóban cseréltem kvarcot 40-es re. Meg a Tx2-Rx2 működési frekijét hoztam össze ellenállás cserével. Működik is, csak nagyon rövid a táv (kb.:6 m). Gondoltam, hogy az adó rezgőköreit átméretezem, aztán kiakasztott adó gombnál (hogy sugározzon folyamat) maxra hangolom a szupreget. Az nem elég?
A vevőt akkor nem kell alakítani(nem írtad hogy a vevő 40 MHz-es), az adót mindenképpen, kvarc nélkül sávközépre 40,2 MHz körül maximum jelnagyságra, majd a kvarc szinkronizálja.
A vevőt hozzá kell hangolni a kész adóhoz, annak a sávszélessége 40-80 KHz között van ha szupreg vevő, maximális szupreg zajra kell hangolnod. Az adó beállításához használj egyszerű germánium tűsdiódás+ magnó indikátor műszeres RF detektort.
Szívesen. Az adóban azért szoktak kvarcot használni hogy stabil legyen a kisugárzott jel.
A vevő ha szupreg akkor nem használnak mert a nagy sávszélesség miatt úgyis megtalálja az adó stabil jelét, ha heterodyn(frekvenciaváltó renszer) akkor viszont szükséges a középfrekvenciával (általában 455 KHz) növelt vagy csökkentett értékű kvarc használata a lokát(helyi) oszcillátorban attól függöen hogy felső vagy alsó keverést alkalmazunk.
Nagyjából vágom, csak az kevert meg, hogy a régebbi CB-k ben, ami kevesebb csatornás volt, lehetett kvarcot cserélni. Csak azt felejtettem el, hogy ott nincs 13 MHz különbség.
Noss , nemvagyok sajnos evilag ban jartas hol keressem ,mejk lehet a zarlatos, de a motor mukodik csak atranzi,,,amiket csereltek korulotte melegszik igy erre kellene keresnem .? Ha tudnam mit keressek , valami tularam lepfel ? De mejik okozo lehet amejk nem jol mukodik, hibat mivel , keressem,.elore is kossz,
Multimétered van? Annak az ellenállás mérője dióda vizsgáló állásban erre használható. Meg kell nézni vele az összes tranzisztort minden irányban. 0 ohm, vagy ahhoz közeli értéket semelyik sem mutathat. B-C és B-E diódák nyitó irányban 600-700 ohm körül, ellenkező irányban nem vezethetnek. Látom, csupa SMD, azoknál még a tipus megállapítása is érdekes lehet. Amelyiknek a kollektora a +, az NPN, a - ra menő kollektor a PNP tranzisztoroké (Középső láb!) Ha a 3 lába felém néz, akkora bal oldali a bázis, a jobb az emitter. Ha van pár ohmos ellenállás mellettük, az is esélyes lehet szakadásra, mert megégett a tranzisztorával együtt. Ha van hely, nem feltétlenül muszáj SMD-ket tenni bele, legalább 1 Wattosak talán bírják azt a motort. Persze, az eredetihez hasonlókra cserélni lenne elegáns, de az a legfőbb szempont, hogy működjön.
Köszönöm válaszod ép most kerestem rá , hogy mérjek ?? Egy ijenen tanulok most , de aki a mérést irja az irja az alkatrész ,,,ki,,,, forasztott álapotban kel mérni,,, hat itt lenne egy ket tran,,kiforasztani,,,ugy ,ahogy irjátok elég sok , nem ertékelhetö méressel hibasak,, körül belül ött ami nem igazán azt az értéket ,,,kisseb vagy nagyobbat adja,,
és ezek igen kicsik de akkor mindet forraszam ki amejk nem mutat erteket mind ket iranyba?? jo kis moka lesz tanulásnak. Csak or szipantos forasztom van még nem is használtam ,rajta a kis csiptetö minek van,. Nos mégegyszer kösz ,, |
Bejelentkezés
Hirdetés |





). 









