Fórum témák
» Több friss téma |
Ma méricskéltem egy kicsit.
Ha a fesszab két bemenetét cserélgetem akkor alapjáraton 4,5 és 6,5V között változik a feszültség. Gázadásra feljebb megy, 7-8V körüli értékre is akár(minimális terheléssel) Megmértem a tekercsek kivezetéseit is, testhez képest az egyiknél alapjáraton kb 22V-ot mértem, a másiknál pedig csak kb 17V-ot. Ha jól látom akkor 3-3 tekercs van a két körön, szóval gondolom ugyanannyi feszültséget kellene produkálniuk.
Sziasztok!
Segítségeteket kérném! Van egy Briggs fűnyírótraktor motor, amiből egy fekete vezetéken 40v-ot mérek. Szeretnék töltést csinálni az akksira. Vettem rá egy gyári fesz. szabályzót. Csak annyi a dolgom, hogy a már szabályzott kimenetet az akksira kötöm? Vagy kell még valami hozzá? Köszönöm a válaszaitokat! Üdv
Üdv mindenkinek
![]() Volna egy yamaha versity 300 robogó (egy ismerősömé) amiben lemerült az aksi, megnézte a boltos persze hogy azt mondta már rossz. lett véve egy új de az is lemerült, ebből ugye az következik hogy nincs töltés. A kérdés mi lehet a hiba. tegyük fel viszek egy voltmérőt, beindítom és nem mutat töltést akkor egyértelmű fesszabályzó, vagy lehet generátor tekercselés, esetleg vezeték hiba? Még az érdekelne ha esetleg valaki ismeri a robogó alkatrész elhelyezkedését vajon merre találom a szabályzót? kormányoszlop környékén Válaszokat előre is köszönöm üdv Bálint
Sziasztok
egy kis segítség kéne, meg építettem Ezt a kapcsolást 6-12v annyit változtattam, hogy 6-voltos zenert tettem be,és 680-ra cseréltem az ellenállást, és az a gond hogy nagyon melegszik, baj lehet e hogy a zener 5w-os és a tirisztor,16 amperes, ledesre csináltam meg a motort, alapjáraton a tekercsek 11v ad, teljes fordulaton 36v váltó, k-b, 2 apert használnék, és idáig mindegyik szabályzó, bedöglött egy idő után jó lenne ha valaki adna ötletet mit csináljak, köszi előre.
Sziasztok
van egy Jawa210 motorom, az mindig kivágta az izzókat, ha ráhúztam a gázt már 12v izzókat is kivágta, és át terveztem az egészet led-esre, mert kisebb a fogyasztás és nagyobb a teljesítmény, sokszor járok pirkadat előtt horgászni,kellett a fény a rossz útviszonyok miatt, index és féklámpa is került a motorra, egy ideig jól működött, okszidácíó miatt, tönkre ment a táp, vagy alul méreteztem, az is lehet, az tuti hogy a nyák tíszta zöld volt, az ón forrasztások is valami,fehér kosz volt rajta, mintha valami sav marta volna ezért gondoltam a tirisztoros megoldásra, de valamiért melegszik,pedig 16a csavaros tirisztort használok, arra is gondoltam, hogy meg kettőzöm a tirisztort így megoszlana a teljesítmény és nem melegedne, ezért kéne a segítség mert nekem, 6volt stabil táp kell. ami ki bírja a 12v és 36v egyen áram ingadozását, K-B, 2/3 amperig.
Sziasztok mindenkinek! Nekem van egy MZ-ES 125 motorkerékpár alapjaraton rendesen működik, de ha fordulatszamot novelek vagyis nagyobb gázt adok kiveri a biztosítékot. A töltő lámpa ami a kilométer órában van alapjaraton világít ha gázt adok rá elalszik /de kiveri a biztosítékot/.Kérem aki tud segíteni ilyen hiba esetén az írja meg mi lehet a probléma.
Előre is köszönöm. Üdvözlet : joho52 E-Mail:jozsefhorvath60@gmail.com Szívesen várnám erre az emailra a választ.
Szia
az biztos hogy azért veri ki a biztit, mert zárlat van vagy az aksi zárlatos, vagy valami vezeték érdemes a biztti-től ki indulni,egészen a zárlatig nézd meg hova vezet az a vezeték a bizttitől és valószínűleg,a zárlatos dologhoz vezet. Bővebben: Link remélem ez segít.
Sziasztok!
Adott egy CBR954RR, melynek nincs meg a fesz.szabályzója. Kaptam hozzá egy másikat, a 3 fázis stimmel, ki is jön a 12V-os feszültség. A probléma az, hogy a gyári szabályzóból jön ki egy másik 12V-os feszültség, amely a motorvezérlőt, gyújtást, injektorokat, műszerfalat látja el. Ez egy stabil szűrt kimenet. A mostanin sajnos ez nincs meg, így ha rákötöm bezavar az elektronikának, dadog, nem veszi a fordulatot stb... Kérdésem az lenne, hogy hogyan tudnám kiszűrni belőle a zavarokat? Szkópom sajna nincs. Esetleg dióda+ kondi? Nem túl nagy áramerősségről van szó, 1-2A. Előre is köszönöm a válaszokat!
szerintem egy 2200 mikros kondi megoldja,legalább 25voltos legyen
ha nem jó akkor más bibi lesz
Üdv!
Van egy yamaha dt 80 lc2 motorom és az a probléma , hogy valószínűleg nincs töltés.A tekercsekről ami jön feszültség , azt megmértem 40-50V(ez jónak tűnik) a feszültségszabályzóról lejövő töltő feszültség viszont nem megy 8V fölé.Szeretnék építeni hozzá egy új feszültség szabályzót , ezért fordulok hozzátok segítségért.Több kérdés is felmerült.Valakinek van kész rajza?Illetve még az lenne a kérdésem , hogy , hogy működik ezekbe a töltés szabályozás?Gondolom nem elég egy olyan áramkör ami 14,4V-ra be van állítva , mert akkor túl tudná tölteni az akkumulátort egy idő után vagy javítsatok ki ha nem így van.Hogy szokták ezt a szabályozást megoldani a túl töltés ellen? Válaszaitokat előre is köszönöm!
Feszültségszabályzó. Benne van a nevében. 14.4 voltra szabályozza a generátor diódahíd utáni feszültségét. Addig emeli a gerjesztő feszültséget amig ezt el nem éri. A legtöbb fesz.szabályzóban van gerjesztőáram korlát is, hogy ne terhelhesd túl a generátort és a diódákat. Hogy sikerült 40-50 voltot mérni? A töltőáram határát a generátor korlátozza. Ha az aksi feltöltődött nem vesz fel több áramot. A 14.4V-al nem tudod túltölteni.
A hozzászólás módosítva: Okt 1, 2016
A generátor hogy korlátozza a töltőáramot?Bocs ha nagyon amatőr kérdéseket teszek fel.
Adott átmérőjű vezetéken csak bizonyos nagyságú áramot tudsz veszteség nélkül átvezetni. A veszteség feszültségcsökkenést eredményez, ami csökkenti az áramot és befolyásolja a mágneses teret a generátorban. Így áram szempontjából önszabályzó. De ez a generátor gyártási plafonja. És azért, hogy ne terheld túl a generátort, tartozik hozzá egy számolható gerjesztőáram is. A legtöbb szabályzó leszabályoz mielőtt elérné ezt a plafont, így védve a generátort.
A hozzászólás módosítva: Okt 1, 2016
Értem.Az én feszültségszabályzóm 4 vezetékes.Generátorról jön egy vezeték , megy az akksira illetve világításra 1-1 vezeték és egy test.Ha jól tudom , akkor a világításnak a feszültségét nem egyenirányítják, hanem csak szabályozzák 12V-ra.Ez valóban így van?
A generátor tekercsein arányosan egyformák a feszültségek. Aksihoz szabályozzák a generátort. A lámpákhoz lecsatolt pont, ezzel párhuzamosan szabályozódik és nem kell egyenirányítani.
A hozzászólás módosítva: Okt 1, 2016
Ez az áramkör , hogy működik?Eltudnád mondani pár mondatban?Ez jó lenne nekem nem?
A hozzászólás módosítva: Okt 1, 2016
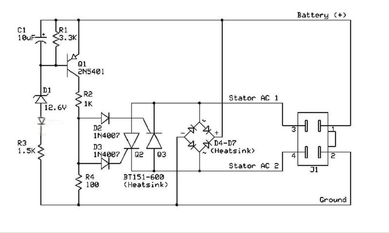
Ezt pár mondatban nehéz lenne elmondani, de elvileg működőképes. (nem ártana tudni mi van a J1 mögött) Kb 14.2-14.4 köze fogja beállítani a feszültséget. 13.4V alatt teljes gerjesztőáramot biztosít. Felette szabályzottat a feszültség függvényében. A J1 mögött valószínű egy indukciós vonalvezetős generátor van.
A hozzászólás módosítva: Okt 1, 2016
Teljesen el vagy tájékozódva, így Te is félretájékoztatod a kérdezőt. A kérdéses generátor állandómágneses gerjesztésű, gerjesztőáramot nem igényel, a fordulatszámmal változik a generált feszültség, így a szabályzó a tekercsek rövidrezárásával állítja be a töltőáramot.
Akkor a fenti áramkör mellé amit felraktam képként , kéne még egy olyan áramkör is ami a világítást szabályozza?
Előbb be kellene azonosítani a generátort illetve a kivezetéseket hogy pontosan mi-micsoda.
Ami rajzot linkeltél azt én tettem föl de az full wave és olyan generátorhoz jó ami testfüggetlen és ez végzi a töltést is meg erről megy a világítás is. Nekem suzuki ts-en van és tökéletesen (kopp-kopp) teszi a dolgát. Azonosítsd be a blokkból kijövő vezetékeket és ha egy vezeték a generátor kijövője plussz a test akkor ez nem jó hozzá. Legjobb ha fényképezed és esetleg megvan a motor műszaki dokumentációja illetve a kapcsolási rajza.
Ne haragudj de nem vagyok otthon ebben a témában.Én azt hittem mindegyik generátor testelve van.Különben , hogy használják a vázat "test"- ként?Egyébként csináltam képeket a motorról.Itt van a kapcsolási rajz:Bővebben: LinkEz alapján lehet tudni , hogy jó - e?Esetleg nem ismersz valami könyvet ami ezzel kapcsolatos?Vagy honnan lehetne megtanulni ezeket?Az egyik kép , amin nem látszik a feszültség szabályzó , az az a köteg ami a generátortól jön.
A hozzászólás módosítva: Okt 1, 2016
A 146. oldalon látható, hogy a világításnak külön tirisztoros sönts...a van.
Ezzel együtt biztosan van az akkutöltésnek is hasonló kivitelű szabályzó része, csak leegyszerűsítve egy diódával van ábrázolva. Meg kellene mérni üzem közben, hogy bekapcsolt világítással mennyit mutat az akkura menő vezetéken a műszer, és mennyit lekapcsolt világításnál. Természetesen feltételezem, hogy az akku be van kötve... A hozzászólás módosítva: Okt 1, 2016
Nos a kapcsolásból kiderül hogy ez nem full wave üzemben működik hanem half wave szabályzó kell hozzá.
Sajnos nagyon eltérnek a motortipusok. Nekem a ts-en a generátor mindkét vége ki van vezetve és semmi köze a testhez. A testet a szabályzó negatív pontja adja így elméletileg minden egyenáramról megy amit az akku pufferel. Nálad teljesen más a rendszer mert a világítás és a töltés két külön tekercsről érkezik aminek az egyik vége testen van.
Amugy még egy lüke kérdésem lenne. Hogyan sikerült neked 8v töltőfeszt mérned?
Akku nélkül? Azt nem szabad akku nélkül mérni. Akku bent van és úgy 8v? Akkor bezony ott az akku is kuka. Idézet: „Nálad teljesen más a rendszer mert a világítás és a töltés két külön tekercsről érkezik aminek az egyik vége testen van.” Nem ez a helyzet, valójában egy tekercs van, a világítás megcsapolásra csatlakozik.
Félhullámú, és teljeshullámú szabályzó.
Például a 146. oldalon található rajzon a világítás rész félhullámú szabályzással van megoldva, mert a tirisztor csak a színuszhullám pozitív félperiódusát szabályozza, (konkrétan testeli) ha szükséges. Ha előtte egyenirányítanák a bejövő feszültséget, akkor lehetne beszélni teljeshullámú szabályzásról. A hozzászólás módosítva: Okt 1, 2016
|
Bejelentkezés
Hirdetés |









