Fórum témák
» Több friss téma |
Mi hasonló célból Balluff induktív érzékelőket használunk. Ha ITT beírod az addatokat ki lehet könnyen választani a megfelelő típust a több százból. Nem a legolcsóbb de mostoha körülmények között is jól teljesít...
Üdvözlet mindenkinek!
Segítségre lenne szükségem. A következő problémára szeretnék segítséget kérni. Csigák és szállító szalagok tengelyeinek fordulatát kellene mérni és egy kapcsoló pulton megjeleníteni. Minden tengely külön mérőt kap. Opto kapuban gondolkodom, ennek a jelét kellene feldolgozni. Működő és megépíthető kapcsolásra lenne szükségem. Sajnos pic programozáshoz nem értek, de ha valaki segítene az égetésében azt megköszönném, az építést én magam szeretném kivitelezni. Segítségeket előre is köszönöm. Ha kérhetem a kioktató és helyrerakó válaszoktól kíméljetek, a saját önkritikám épp elég köszönöm.
Szia. A kétvezetékes induktív közelítéskapcsoló hogy ad jelet? Megterheli a tápvezetékét? Köszönöm.
Szia
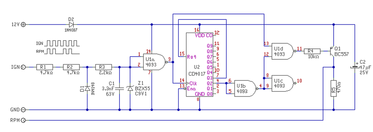
Itt egy működő kapcsolás : http://josepino.com/automobile/tachometer2 Ott a HEX file is. Nekem NYÁK tervem is van hozzá. Ha PIC programozót is szeretnél épiteni : http://www.nomad.ee/PIC/cpp.gif Én már 15 éve ezt használom. Ha poros, piszkos környezetben fogod mérni a fordulatot az opto kapu nem jó megoldás, inkább a HALL szonda
Szia!
Nagyon köszönöm! Zárt házban lesz elhelyezve, de átgondolom a te verziódat is. Tudsz nekem segíteni a pic égetésben esetleg?
Szia
Ha a PIC égető kivitelezésére gondolsz akkor igen, segitek, a többi meg gyerekjáték. Mivel elég messze vagyunk egymástól, csak igy tudok segiteni. Nyák tervem má nincs az égetöhöz,,, esetleg hétvégén megrajzolom neked,,, és letudom a kötelező jócselekedetet 10 évre. ![]() PS: Ha hamarabb szóltál volna....áprilisban ott voltam Gyulán, a pálinkafesztiválon.
Október végén Bcsabán kolbászfesztivál. Többek közt fellép Thomas Anders és a Modern Talking Band. No meg Dr. Alban.
Jó lesz így is
![]() Az tényleg kár!! 56 km. Gyula Előre is köszönöm!
Beégetem neked a HEX-filet ha küldesz PIC-et
Hello! Igen, van egy alapáram és ezt növeli meg, a jelzésszinttel. Szabványos NAMUR rendszer szerint. Az ilyen kétvezetékes érzékelőt, mindig jelfeldolgozó áramkör követi.
Sziasztok!
Van egy gyári fordulatszámmérő, ami 4 henger/4 ütemhez készült viszont 6 henger/4 ütemű motorhoz szeretném használni. Meg lehet oldani ennek az átalakítását úgy, hogy a gyári elektronikához ne kelljen nyúlni, hanem valami előtét "osztóval"?? Köszönöm előre is a segítséget!
Hello! Legfeljebb úgy lehetne, hogy egy áramkörrel minden 2 beérkező impulzus után a harmadikat "kihagyod"..
Kedves Proli007!
Ha kifejtenéd kicsit bővebben, hálás lennék! Vagy egy demó kapcsolást merre találhatok?
Szerintem nem fogsz hozzá kapcsolást találni. De valahogy úgy lehetne megoldani, hogy egy számlálót kellene vezérelni a bejövő jellel, és a fordulatszámmérőre továbbmenő jenél söntölni kellene minden harmadik impulzust, hogy ne tudjon tovább menni. De ehhez azért ismerni kellene a eredeti fordulatmérő bementi fokozatát, feszültség igényét stb.
Egy egyszerű osztóval (555) nem lenne életképes?
Ez alapvetően nem osztó. Itt a frekvencia változik. A másik, hogy a négyütemű négyhengeres egy körülfordulásra 2 ütemet ad, a hathengeres pedig hármat. Vagy is nem egész számú az osztás. De a fordulatszámmérőnél azt is meg kell vizsgálni, hogy 12V-os jellel képes-e működni, vagy szüksége van-e a gyújtás impulzus jelére is.
Az én mezei négyszög generátorommal tudom vezérelni. 2,5V
Ez egy indított időzítő kapcsolás, ami azt csinálja hogy az RC tagok által megszabott billenési idő hosszabb mint a bejöv jelsorozat hossza. (újra nem indítható azaz amíg a kimeneten a jel lefutás vagy felfutása nem történik meg addig hiába jön indtó jel nem fog újabb impulzust előállítani. ) Ezért maradnak ki impulzusok. Ami elméletileg felfogható oszásnak is.
Ha Jhonson számlálót alkalmazol (Cd4017) akkor a harmadik kimenettel törlöd a számlálót így a harmadik jel mindig kimarad Az 1. és 2. kimeneteket vagy kapuval ( mezei diódás) vezeted a bemenetre. Hirtelen ez a megoldás jutott eszembe, de nem modelleztem ezért lehetséges a helytelen működés. A hozzászólás módosítva: Okt 6, 2016
A módosított hozzászólásom miért nem jelent meg?
Vélhetően azért, mert közben letelt a módosításra szánt idő.. (Ha hosszú, mait írsz célszerű elküldés előtt Ctrl-C vel lemásolni, mert elvész. Én is bosszankodtam már ezen..)
Így gondoltam én is, ami a módosított válaszomban volt leírva csak nem jelent meg.
Ok köszi a tippet )
Kedves Proli007!
Köszönöm a segítséged! A héten megcsinálom!
Szia!
Összeraktam a kapcsolást, de valamiért nem működik. Ellenőriztem a nyákot, az alkatrészeket, de a kimeneten nem jelenik meg a jel. Az IC-ket is cseréltem, de változatlan.
Szia!
Bocsi! Nem tudom, hogy mi az apám fülét csináltam vagy nem csináltam, de működik. ![]() Elvileg jó volt minden, mégse akarta az igazat. Talán a pozitív kisugárzásom... ![]() Köszönöm mégegyszer!
Szívesen. De ha valami "magától meggyógyul", az nem a legjobb ómen.
Alapszabály: "Ha nem működik valami, akkor méregetni kell, nem sopánkodni!"
Sziasztok!
szeretném megköszönni proli007-nek a sok segitséget amit nyujtott a fordulatszámmérövel kapcsolatban.Sokáig nem irtam rolla mivel "nem"müködött,vagyis nemsikerült megoldanom a jelado részt...Miután irtam ide kb 3hete,gondolkodtam kicsit és kitaláltam hogylehetne megoldani a jelado részt,hogy el is férjen a helyén meg starpabiro is legyen...Felszereltem kiprobáltam és müködött...Ma voltam annál akinek ezt 3 hete megcsináltam és közölte velem hogy tökéletesen müködik azóta is és szinte folyamatosan lett használva 2 hétig nap-mint nap. Felvetettétek itt azt a megoldást,hogy vásároljak gyári senzort stb de a problémát akkor és "gyorsan" megkellett volna oldani ezért én nem is gondoltam rá hogy vegyek valamilyen senzort is... Viszont amit proli007 ajánlott kapcsolást az nagyon szépen müködik és jo is lett. Mégegyszer köszönöm! Üdv.
Sziasztok.
Olvasgattam a fórumot, de nem találtam nekem megfelelő fordulatszám merőt és lenne még egy pár kérdésem is. Gondoltam megépítem ezt de olvastam, hogy nagyon halvány. Ha valaki tud, egy jó kapcsolást az kérem, ossza meg velem. Olyan kellene, amit napfényben is látok, hogy mit ír a 7 szegmenses kijelzőn. 16F628A-val gondoltam, mert az van itthon, de az sem gond, ha másik PIC-el lesz. Hall szenzorral szeretném, de olvastam, hogy direktbe nem mehet a hall szenzor a PIC-be, az lenne a kérdésem, hogy akkor mit kellene még elébe építeni? És ugye este nagyon erős lenne, gondolom, ezért szeretnék bele tenni egy foto ellenállást vagy tranzisztort, amelyikkel meglehet oldani. 12 V-s aksirol menne, de gondolom a PIC-nek csak 5 V kell igy akkor az egész mehetne 5 V, vagy ha több volton erősebbek lennének a kijelzők, akkor az se gond, ha azoknak nagyobb Volt kell. És jó lenne, ha a valós értéket mutatná ne keljen még szorozgatni vagy osztani. 5 kijelzőre gondoltam, mert lehet, hogy felmegy 10 000 fordulatra is, de ebben nem vagyok, biztos majd holnapra megtudom. És nem lenne rossz, ha elég egyszerű és kevés alkatrészes lenne, de ha ezt nem lehet megoldani, akkor nem gond. Köszönöm szépen. Üdv
Ha napfényben szeretnéd használni akkor az LCD-t ajánlom. A hall érzékelőt gond nélkül lehet a pic-hez csatlakoztatni.
|
Bejelentkezés
Hirdetés |












