Fórum témák
» Több friss téma |
Ha felerősíted inkább a szemed száll el, nem a lézered!
Mert nem olyan halvány az amilyen halványnak látszik! Másik: Cd író olvasókban nem jó lézer van, csak dvd íróban van jó, ami piros, a 8X és a 16X-os dvd írókban már egész szép lézer van!
Elkészült a DJATIS féle closedloop galvos lézerem
.Sajnos még elég bénán működik .... A galvókban 2-es tengely van de csak csúszócsapágyakkal.... Nem tudtam szerezni 2-es tengelyre golyóscsapágyat. Esetleg tudja valaki hol lehetne olcsón beszerezni ? Vagy ha valaki tudna olyan ventillátortípust amiben tutira 2-es golyóscsapágy van az nagyon jó lenne. Én már itthon szétszedtem az összeset , de mindben vagy 3-as tengely van , vagy ami 2-es az csúszócsapágyas.
Hi mindeninek asszem neki kéneesni, egy házilag épített lézeshownak is, amásik gyári gép mellé. csakvan egykis problémám. 3 színt akarok bele (RGY) megvan a piros meg a zöld lézer a fényekből ki lehet keverni a sárgát csaknem tudom hogy csináljam. Valakinek van ezzel kapcsolatban használható ötlete?
Sziasztok!
Segitsegeteket szeretnem kerni. Valaki nem tudna kuldeni egy lezermeghajto elektronikat??? Nekem volt egy egyszeru valahol de mar nem kapom s kene mostmar.
hali!
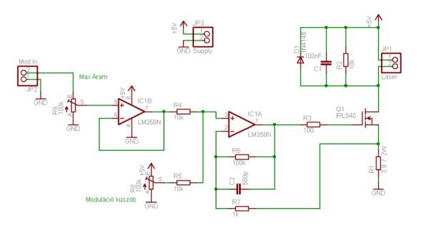
próbáld meg ezt: ezzel az áramkörrel max 340~350mA tudsz a diódádra adni(itt a diódának nem lehet a photo érzékelőjét be kötni,érdemes rövidre zárni...)a mod bemenetre ne kell kötnöd semmit,nem is kell beleépiteni.De a modküszöbbel be tudod állitani a dióda munkapontját(ez a szupepe féle driver,de ha megtalálom van egy max 7mW-os diódához nagyon jó driverem ahol a photodióda is szerepet játszik igy szabályozza a lézerdiódát konstans áramra+van hozzá hőfok szabi is-pieltyiés-nem tom hogy irják-vagy ventillátoros höérzékelővel.ez annyiban lenne fontos hogy a diódát állandó hőfokon,20-25 °C körül tartsa,igy a spektruma közel állandó
Koszi a tippeket es a rajzot. Az az igazsag nagyon meg nem foglalkoztam lezerdiodakkal, csak most akarok kicsit messzebb tavra is haladni. Egy elozoekben latott tipust bovitettem tovabb csak meg a lezer fej hianyzik es az elso mit be akartam tenni az 3-5 mW-os lenne telyes elektronikaval de ha bejon akkor megrendelenk egy 1000mW-osat s ezzel van a bibi. Megegyszer kosz mindent.
ime a kisteljesitményű meghajtó ez bármilyen 1~10 mW diódákhoz jó(max 150mAig,ennyi ugyanis a 723 IC kimeneti árama)csak méretezni kell az áramkorlátot.OHM törvény.sajnos a pieltieres cellák meghajtását nem találom de ha megkeresed a szakújságot(hobbi elektronika) könyvtárban az egész cikksorozatnak örülhetsz...
kérdésem a következő.
Tudna valaki mamba laser szoftwer beállitásában segiteni? DAC 0832 hhez kellene 2 db szerepel a dac áramkörben. előre is köszönöm. a hosszú iii-t nem találom a német billentyűn bocsi.
Szóval arra szeretnék minden amatőr lézeres társaim figyelmétfelhívni, hogy ha szeretnének egy majdnem egész napos rendezvényen részt venni, és bármilyen lézerrel kapcsolatos témában érdekelt vagy érdekli netán épített is valamit ,ez egy jó esély lenne tudásunk fejlesztésére.
Az összeállításban lenne scanner verseny is és mindenki megmutathatná mit épített legyen az scanner legyen az egy eygszerű házilag épített lézerfényforrás. Kitétel (de csak a verseny részére nézve hogy gyári scanner galvó szett nem vehet részt a mérkőzésben. Az egyik fő zsűritag kedves barátom szupepe lenne aki sok tudást adott nekünk régebben és mostanában is csak a hobbyn ritkán fordul meg mostanában. Ha sikerül megfűznöm második zsűritag ként Bor zoltánt a Szegedi tudományi egyetem lézer fizikusát is az jó lenne de van elég sok esély rá. Ha valaki netán úgygondolja hogy ő elég gagyi szkennert épített és ezért nem meri bemutatni ne tegye mert ítt nem az a legfontosabb hogy ki milyen minőségű dolgot épített, és senki nem fogja kiröhögni. A verseny ben nem csak az fog számítani ,hogy milyen szép és minőségi meg milyen ábrákat vetít hanem a fúrmányossága ,és kreatív megépítése. Egyenlőre még nincs időpont csak annyi hogy Szegeden lenne az ekopark étteremben de ezt majd később. Zárás ként egész éjjel lézerdiszkó lenne akár az összes szkenner bevetésével. Várom az érdeklődőket. Ha valaki messzebbről jön ne aggódjon tudok segíteni szállás ügyben is.
laser show új videóBővebben: Link
Hali! Valakit meg szeretnek kerni hogy egy olyan videot vagy linket kuldjon amin egy 3 forgo-tukros lezershow van. Nem kaptam meg ilyen videot csak 2 forgo-tukrost es nagyon kivancsi lennek mien a 3-as. Elore is koszonom
hi.
megint új videó tegnap lett kész az új daccal 14k val MX7225 dac-cal RGY laser lézer menü új videó 14KshowBővebben: Link
Gratula
tényleg nagyon jó, nekem teccccik
Csak aza baj hogy ez biztos nincs 14k! akkor nem szaggatna így! A könyv már 10k-nál kb szaggatásmentesen nyílik ki. De majd csinálok a héten videót én is, és megmondom pontosan hány k!
Lehet, hogy a kamera okozza a szaggatást. Próbálj te is felvenni egy effektet, lehet, hogy az is így szaggatna a kamera miatt. Egyébként ugyanazt a kamerát kellene használni, hogy össze is lehessen hasonlítani a két videót...
Biztos hogy nem a kamera okozza, mert amikor a könyvnél a sok lapnál jár, akkor szaggat nagyon pl. Néztem kamerával, mobillal, és nekem a könyv 14k-nál egyáltalán nem szaggatott. Ma délután teszek fel videókat, és oda írom mi hány k lesz.
Üdv!
Nagyon profi cuccod van. Azt szeretném kérdezni hogy ezek a scannereket hogyan vezérlik? A képeket amikert kivetít valami program tölti be a számítógépbe és onnan jön a jel? Elnemtudom képzelni hogyan megy
Ok! kíváncsian várom. Lehet, igazad van!
Van egy progi és azzal játszom az animokat.
Ez kimegy az LPT porton egy D/A converterbe utána egy pozíciódetektorral ellátott visszacsatolt előerősítő meghajt egy sima sztereo 68 w-os hangvégfokot aminek az oldalaira L-R rá van akasztva a két galvó és ennyi. A 14 K meg azt jelenti hogy éppen 14 K-n hajtottam a szkennert. Nem biztos hogy tud annyit de annyin még aránylag elfogadható. Egyébként meg ez a K kérdés nem egészen tiszta mert pl egy egyszerű négyzet már 4 -5 K felett szétesik. bonyibb ábráknál meg feljebb kell tolni hogy ne villódzon annyira. Az ildateszt szerint tulajdonképp 10 K nál még 99 százalékosnak mondható
Oké, naggyából értem már köszi.
Amúgy azzal a progival szerkeszted a mozgóképeket is amit az egyik videón is látni? Ilyen 3dmax ábrákat is kitudna akár vetíteni?
Dobhatnál egy képet ilda testel 10k-nál! A színkeverést mivel oldottad meg? dicro tükörrel? Ma szétszedtem egy 4x dvd írót, brutál erős lézer van benne!Nagyon faxa! Már nekem is csak az infra diófát kell megvennem a zöldbe, és nyomathatom rgy -ba én is!
Üdv !
A színkeverést dikróval de én nem vettem hanem az még a 8x-os LG íróból van és abban is volt vagy három de ez az egyik volt a legjobb de ezzel is játszani kell hogy meik oldalról meik színt engedi át legjobban. pl nekem a zöld átmegy rajta és a vöröset tükrözöm de ha fordítva csinálnám akkor a vörös is meg a zöld is legyengül. most akarom lecserélni a zöldem egy 500 mW-os meghajtásra mert ahogy tolom feljebb a sebességet alig látstzik már a zöld szín éppenezért hátha az 500 mw os 808 megoldja a problémát és nagyobb sebességnél is jól látszanak. Ja meg azt kell még megoldani hogy ha egy ábrában kék szín van azt nem is rajzolja egyik színnel sem és a Mamba meg nem tudja hozzárendelni meglévőhöz én ehez a pin 1 et belövöm kéknek és azt is egy diódával és egy előre beállított potival ráteszem valameik szín áramgenerátorára a poti után mert a strob kimenet csak 3 voltot szolgáltat a dac felől meg 5 volt megy a mod in-ra.
Csináltam pár videót meg képet a lézershow-mról. Jelenleg 7k-t tud, a videók is 7k-val készültek Sajnos nincsen kamerám, haverom nokiájával lett felvéve éjszakai módban, azért kenődnek el a mozgó ábrák. Az ilda test is 7k-val készült. Nincs weboldalam, ezért csak fájlmegosztó oldalra tudtam fölrakni. Bővebben: Link
Sziasztok! Egy 8mW-os toll alaku zöld lézerhez tudna valaki adni egy áramgenerátor rajzot(valami nagyon egyszerűt)? Vagy az jó amit mellékeltem képen ? Üdv: Ati
A szupepe félét építsd meg. Az nagyon bevált. Ez elég gagyi, amit felraktál.
És a szupepe áramgenerátorjának a rajzát hol találom? És körülbelül hány forintból jönne ki?
www.szupepe.hu Egyébként a zöld lézeres topickban most linkelték be.
És ez kb hány forintból jönne ki?
Üdvözletem. A zöld lézeres topicban is megkérdezted, hogy mennyi az áramkör alkatrészköltsége. Én a Hqvideo.hu ról szerzek be mindent , és örülnék(nénk) ha te is rászoksz ,hogy onnan nézed az árakat. Az igaz,hogy egyszerűbb a topicba beírni a kérdésed ,jó eséllyel jön is rá válasz, de ne várd ,hogy a szádba repüljön a sült galamb. Ezt azért írtam, mert az utóbbi időben elszaporodott az ilyen hozzáállás a HE-n. És szeretném ,ha az oldal ugyanolyan praktikus maradna mint régen
Egyébként én is a szupepe féle áramgenerátort javaslom!Örülök, hogy lebeszéltek a gagyi stabilizátornak sem mondható áramkörről. ui.:Nem csak kimondottan neked szól, ne vedd a szivedre. Csak a nanotechnológia, Tárgyak lebegtetése című topic elég erős volt. Grat. a topicnyitónak |
Bejelentkezés
Hirdetés |




Mert nem olyan halvány az amilyen halványnak látszik! Másik: Cd író olvasókban nem jó lézer van, csak dvd íróban van jó, ami piros, a 8X és a 16X-os dvd írókban már egész szép lézer van!




tényleg nagyon jó, nekem teccccik






