Fórum témák
» Több friss téma |
Fórum » TV hiba, mi a megoldás?
Belefáradtam, úgyis tényleg baja van a képcsőnek. Bedaráltam alkatrésznek..Köszi mindkettőtöknek a segitséget..Szerencsére volt benne 2 ugyanolyan kondi amit említettem a philips tvnél, de sajnos hiába,még mindig megvan a csik a jobb oldalon. Dob egy apró szikrát a dugaszolóaljaztba mikor áram alá teszem. Valami beterhelheti?
A hálózati oldal pufferkondenzátora terhel be és ez normális jelenség.
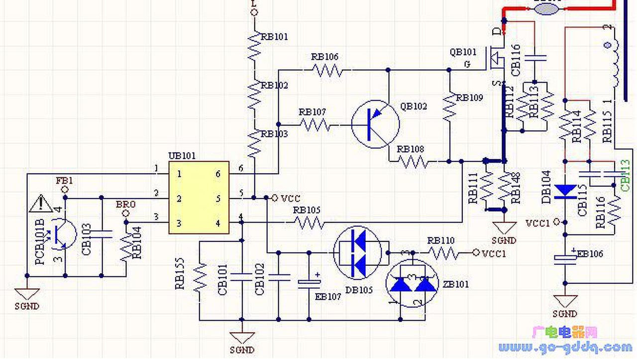
Egy kép talán segítene a dolgon. Még mindég nem tudjuk a táppanel számát, típusát.
Le fotóztam pedig, itt van pár hozzászólással feljebb. De amúgy EAY60912401, e szám alapján megtaláltam a modult, de kapcsolást nem.
A hiányzó, feltételezett alkatrész környezetrajzára gondoltam
Egyébként a PFC áramkör hibája feltételezhető. De eme típusnál a "main" Szokott tönkremenni . A hozzászólás módosítva: Feb 10, 2017
Sziasztok!
Adott egy Blaupunkt bla32122igb3b tv, hiba a következő, nem ad semmi élet jelet, nincs készenlét sem. A tápjában zárlatos volt a FET, meg egy tranzisztor. A primer oldalon a TL431. Ezeket már ki cseréltem, de csak annyi történt, hogy a szekunder részen megjelentek a feszültségek, de azok sem normálisan. A 24 volt helyett 10 volt van, a 12 volt helyett 4 volt mérhető. A táp IC-nek(LD7536) a feszültsége ugrál, le fel 11 és 14 volt között. A primer oldalon van egy pár ellenállás, amiben nem vagyok biztos,hogy jók e, mert pusztán csak feketék, nincs rajtuk szám. A csatolt képet amit találtam hozzá, azon meg nincsenek megadva a mértékek. Valaki találkozott már ilyen tv-el, vagy ötlete hogy mi lehet a baja? Köszönöm! Sasszi: tp.msd309.bp75
Szia!
Optocsatolót, elektrolitkondenzátorokat kicserélted?
Az is új került bele, ugyan olyan mint volt!
Az osztó két ellenállásból áll, azt is átmérted?
Ezt itt nem tudom megnyitni, töltsd fel az oldalra a kérdéses részt.
Ezen a lépen nem látom, de keresd meg azokat az ellenállásokat, amelyek a TL431 1-es (reference) lábára vannak kötve. Bővebben: Link.
Meg vannak, van 5 db, de csak egyen van szám, egy 2003smd az 200kohm. A többin nincs jelölés.
Honnan tudnám letölteni a kapcsolási rajzát?
Írd le újra a tévéd típusát, de most jól.
Blaupunkt 32/122l-GB-5B-HBKU-DE
Ez van benne: tp.msd309.bp75 A hozzászólás módosítva: Feb 11, 2017
Egyébként a TL az ellenállásaival a szekunder oldalon vannak, nem a primeren. Egyelőre nem látok rajzot sehol sem. Zárlat nincs a tápon, nem terheli be semmi sem?
Tudom, hogy a szekunder oldalon vannak. Sehol nem mértem zárlatot. Két kivezetése van a tápnak 12 és 24 volt, egyiken sincs zárlat. Ha külsőleg adok neki 12 voltot, akkor működik, világít a stby led sárgán, és el is indul ha bekapcsolom, átvált kékre!
Azt vettem még észre, hogy kattog valami a táp környékén, és pulzál a kimenő feszültség is!
Én ilyen esetben kicserélném még a primeren azt a vezérlő IC-t is.
Megleltem a táp rajzát nem nagyon kivehető, de azért látszanak dolgok! A TL körül lévő ellenállások ami NC vel van jelölve, az RB137 187 kohm, az RB136 2kohm. Ezek jó értékek?
Nem tudom, mert ez a rajz nem a te tévéd értékeit mutatja. Cseréld ki azt a hatlábú IC-t.
Megtörtént, kettőt rendeltem, ugyan az a jelenség.
A FET source-ében lévő ellenállásoknak nem nőtt meg az értéke?
A hozzászólás módosítva: Feb 11, 2017
A TL körül minden ellenállás az ami a rajzon van, és az értékek is jók, csak az NC vel jelölteket nem tudom hogy jók e. A rajzon minden egyezik ami a tápban van.
Az NC-vel jelölt alkatrészek a rajz szerint nincsenek beépítve.
Nekem be vannak, de nem killódok vele, kap majd külön tápot!
Majd ha a II. szabályzati pontnak megfelelően fogsz megnyilvánulni, akkor megjelenik a kérdésed. Addig azonban törölve lesz.
|
Bejelentkezés
Hirdetés |





Egyébként a PFC áramkör hibája feltételezhető. De eme típusnál a "main" Szokott tönkremenni . 







