Fórum témák
» Több friss téma |
Én infrával próbálkoznék. Érzékeny vevőmodulok, ledek, optikák vannak ehhez elfogadható áron.
Sziasztok! Ledes stroboszkópot szeretnék csinálni ami zene ütemére villog, valaki tudna ajánlani egy bevált nem mikrofonos kapcsolási rajzot? Előre is köszi!
Szia!
Nézzél szét a téma képei és a hozzájuk tartozó hozzászólások között. Bővebben: Link.
Köszönöm, nézegettem és rátaláltam az alábbi kapcsolásra, tetszik is csak azt nem tudom eldönteni hogy ez most csak akkor ad jelet egy tranzisztornak(stb) ha van jel(?), nem tudom hogyan szűrjem a bemenő jelet hogy csak a mélyekre vagyis annak ütemére villogjon a stroboszkóp.
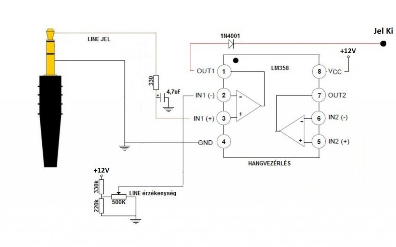
Hello! Ez tulajdonképpen egy komparátor. Ha a műveleti erősítő "+" bemenete magasabb feszültséget kap, mint amit a potméterrel a "-" bemenetére beállítottunk, akkor a kimenete magas szintre vált.
Van benne mély hangokra szűrés, mert a 300ohm/4,7µF egy alul-áteresztő szűrőt alkot, ami kb. 100Hz felett már csökkenti a bementi jelet. (Egyébként ha a bemenet nincs rákötve "semmire", vagy is szakadtnak tekinthető a bement, az IC bementi árama miatt a kimenete magas szinten fog állni..)
Sziasztok!
Elnézést, nemrég határoztam el magam, hogy komolyabban belefogok az elektronikába. Kisebb dolgokat már készítettem, forrasztgattam már, viszont egy olyant szeretnék elkészíteni: Egy műanyag doboz lenne a vezérlő egység, ide bejönne 12V vagy 24V, nem tudom melyik lenne a jobb. A doboz tetején lenne 4-5 3 állású kapcsoló(ki, 1-es, 2-es) egy-egy visszajelző led. Előre JACK 3,5mm-en bejönne a hangsáv, a dobozka hátulján pedig minden kapcsolónál 1-1 csatlakozó (RCA csatira gondoltam, 1 pár(2) vezeték szál pont jó lenne a ledekhez), és a csatlakozóból egy régi kiszuperált reflektorba menne, amibe beletennék néhány ledet(10-14 db), és ezt szeretném megcsinálni 4 vagy 5x. Tehát 4-5 ilyen "reflektor" RCA csatlakozóval mindegyik beledugva a vezérlő dobozba. A kapcsoló egyik állása folyamatosan világítana(esetleg potival a villoghatna, de nem lényeges) másik állásban pedig a bejövő jelre, ütemre villogna. Nagyon szépen köszönöm előre is a segítséget! TTerra
Hello! Rajzoltam már ilyen áramkört, de nem ebbe a topikba való, hanem ide..
Sziasztok!
Olyan problémám lenne, hogy egy ledszalagot szeretnék üzemeltetni egy 12v vezérlésű finder reléről, de olyan módon bekötve a relét, mint anno általános iskolában technika órán a "berregőt" vagyis mint a sima megszakítós csengők. Az lenne a célom hogy a Led szalag stroboszkópként működjön, csak annyi a problémám, hogy ami kapcsolást csináltam, azzal a relé túl gyorsan adja ki és veszi is el az áramot a ledre, így annak nincs ideje bekapcsolni... erre a problémára milyen megoldást tudnátok javasolni? Olyan megoldás kéne ha létezik amihez nem kellenek elektronikai alkatrészek, mert azok beszerzése itt a környéken elég nehézkes, viszont ennek legkésőbb most pénteken (dec 2) működnie kéne... Előre is köszi a segítséget!
Miért kell ugyanazzal a címmel új topikot nyitni?
Ötletszinten, talán én rátennék egy kondenzátort a relé tekercsére meg egy soros áramkorlátozó ellenállást (a kondenzátor nagy csúcsárama miatt). Ha a fiókból kell alkatrészt beszerezni, akkor megfelelő lehet egy motor indító/segédfázis kondenzátor, áramkorlátozónak meg egy autó izzó. (mindezt mondom úgy, hogy nem tudom a relé tekercsáramát meg a kívánt frekvenciát)
Köszönöm a segítséget, ezt ki fogom próbálni! Az izzó helyére még lehet hogy találok ellenállást, csak abban kérnék még segítséget, hogyha ki akarom cserélni akkor mekkora ellenállást kellene közbe iktatnom az izzó helyére hogy működjön? (egy kiszuperált pc tápom van, annak az alkatrészeiből tudok gazdálkodni) A frekvenciával szemben támaszott kívánalmak igazából annyiból állnak, hogy ne egy index relét csináljak, tehát amennyire lehet annyire legyek gyors, de a jelen állapottól kicsit azért lasabb, mert jelen állapotban olyan gyors a relé, hogy nem tud bekapcsolni a led, már el is vette tőle az áramot!
Ezt már számítani kellene (relé áram, behúzási feszültség, elengedési feszültség). Viszonylag gyors kapcsolás kell a leírtak alapján, szerintem a kondenzátor 10-47uF, az ellenállás 10-100ohm nagyságrendbe esik. Aztán lesz, ami lesz. Innentől kísérletezgetés, ha nagyon gyors még, akkor a kondenzátor növelésével lassítható, az ellenállást nem érdemes nagyon nagyra választani, mert nem alakul ki elég feszültség majd a relé meghúzásához (ne legyen nagyobb mint a relé ellenállásának kb. tizede).
Köszönöm szépen! ezekkel az adatokkal már el fogok boldogulni!
Sziasztok!
Szeretném megépíteni Proli007 fórumtárs strobiját.Kapcsolás Az lenne a kérdésem, hogy a belinkelt led jó lenne hozzá?Kb 20-30 db.Sajna az erősfényű ledeknek kevés a szórási szöge ezért döntöttem az ovális mellett.Bővebben: Link Szép napot
Hello! Ha fényerő, vagy világítás szempontjából kérdezed számodra a megfelelőséget, arra nem tudok válaszolni. Ha áramkörileg, akkor megfelelő. Mert 12V tápfesz esetén, ebből a Led-ből 3db. sorba kapcsolható és egy 120ohm-os ellenállás szükséges hozzá. Így a 30db. 10db. ilyen oszlopból állna, aminek áramfelvétele 200mA lesz. Az áramkör pedig 2A-ig terhelhető. Tehát akár 300 db. is lehetne a Led.
Szia!
A lényeget le is írtad.A fényerő, majd tesztelés után kiderül.Sajnos nem tudom manapság milyen fényerejű ledekből gyártják a strobikat.Majd vékony nyákra tervezem és kicsit domborúra meghajtom, hogy jobban szórja a fényt.A K2-MODE kapcsolót kihagyom és ahogy nézem az átkötés se kell akkor.Nekem csak a ZENE és STROBI üzemmód kell.Az IRLR024 helyett IRLU024 lesz mert ez a tipus tokozása TO251. További szép napot
Sziasztok!
Alapvetően műszaki beállítottságú, de az elektronikában kevésbé jártas fórumtársatokként szeretnék segítséget kérni tőletek. A topikot végiglapoztam, de ennyire specializált kérdéssel nem találkoztam benne. Egy vizsgáló stroboszkópot szeretnék készíteni. Valami ilyesmit, de jóval csekélyebb funkciókkal is megelégszem. (Bővebben: Link) Szeretném ha a villogási frekvencia: 5-500 Hz között a világítási idő: 5-2000 us között legyen állítható (lehető legélesebb fel és lefutással) Akkuról üzemeljen (1-3 cellás Li-ion vagy li-po akkura gondoltam) Az aktuális frekvencia mondjuk +-5% pontossággal legyen leolvasható De akár 0,1 Hz-enként finoman állítható legyen és ezt lehetőleg pontosan tudja tartani. Nem szórt fény kell, viszonylag kis felületet szeretnék megvilágítani, ezért az alapötletem az, hogy egy (esetleg tripla) LED-es (Cree XM-L, XHP, vagy hasonló) lámpát kellene átalakítani. (hő leadás, optika így adott lenne). Első körben azt szeretném megkérdezni, hogy mennyire tűnik megvalósíthatónak az ötletem. Valamint mennyi pénzből lehetne ezt kivitelezni (donor lámpát, akkut leszámítva)?
Hello! A feladatot (-mivel elég nagy a frekvencia és impulzusidő átfogási igény és pontosság-) legcélszerűbben egy mikrokontrollerrel lehet megoldani. Javaslom, hogy a kérésedet egy PIC vagy AVR programozási topikban tedd fel. Esetleg egy Arduino alkalmazásával könnyebben kialakítható a hardver. A Led meghajtásához egy logikai Fet várhatóan elégséges lesz, vagy egy gyors Fet meghajtó áramkör közbeiktatása is szóba jöhet. A tápfeszültség megválasztásánál célszerű a Led feszültségigényét figyelembe venni.
Sziasztok!
Abban kérnék segítséget, hogy egy egyszerű, állítható frekveniájú, házibuliba készülő stoboszkópnál hány msec-ra állítsam be a tON - bekapcsolási - időtartamot, amíg a fény világít. A tOFF - amíg nem világít a fény - természetesen a beállított frekvencia függvénye lesz. A fényt 8 db erős LED adja, a vezérlést meg egy ATtiny kontrollerrel oldom meg. Egy analóg bemenetre csatlakoztatott potméterrel terveim szerint 1 Hz és 5 Hz között lehet majd változtatni a villogás frekvenciáját. Szerintem itt a százalékos kitöltési tényező nem lenne jó megoldás, hanem egy fix időre kellene belőni a tON időt a frekvenciától függetlenül. Szerintetek mennyi legyen ez az idő, gyári, profi diszkós stroboszkópoknál mennyi ideig tart a világító szakasz?
A válasz aránylag egyszerü. A fényképezési technikábol tudjuk, hogy 1/100 másodperc expozicios idövel már éles képet kapunk. Ha gyors a mozgás (autoverseny stb) akkor kell 1/500-1/1000 idö.
Azaz neked is ebben a tartományban kell dolgoznod. A vaku ettöl nagyságrenddel gyorsabb, de nagyobb fényt is ad mint a LED. Ha tul lerövidited az idöt nem kapsz elég fényt igy nem lesz jo a hatás. |
Bejelentkezés
Hirdetés |










