Fórum témák
» Több friss téma |
- Ez a felület kizárólag, az elektronikában kezdők kérdéseinek van fenntartva és nem elfelejtve, hogy hobbielektronika a fórumunk!
- Ami tehát azt jelenti, hogy a nagymama bevásárlását nem itt beszéljük meg, ill. ez nem üzenőfal! - Kerülendő az olyan kérdés, amit egy másik meglévő (több mint 17000 van), témában kellene kitárgyalni! - És végül büntetés terhe mellett kerülendő az MSN és egyéb szleng, a magyar helyesírás mellőzése, beleértve a mondateleji nagybetűket is!
Szét lehet offolni a témát, de a legközelebbinél, már durvább következményekkel számolj!
xxxxxxxxxxxxxxxxxxxxxxxxxxxxxxxxxxxxxxxxxxxxxxxxxxxxxxxxxxxxxxxxxxxxxxxxxxxxxxxxxxx
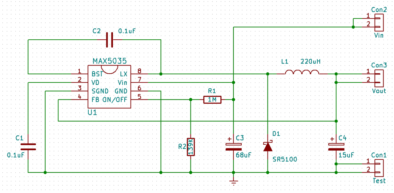
Szóval a képen a MAX5035 -ös DCDC konverter gyári adatlapjában szereplő kapcsolást építem meg. A kérdés pedig az, hogy a C1 és C2 kondenzátorok értéke 0.1μF helyett miért nem 100nF -ban van megadva? (Én 100nF -os kerámiát tervezek beletenni...) A hozzászólás módosítva: Máj 15, 2017
Hopp, a hangnemre vigyázz, nehogy követő erősítő legyen.
Már erről volt szó, mert ugye Amerikában nincs nF megy pF, hanem a µF az alap és azt tizedelik.
A hozzászólás módosítva: Máj 15, 2017
BTB 16 600BV triak van benne. 16A 600Volt.
A hozzászólás módosítva: Máj 16, 2017
Üdv . az Uraknak !
Szeretném megkérdezni ( mert adatlapból nem derül ki) , hogy egy 2n2 wima X2 275Vac M fóliakondenzátor elvisel-e egy 320v amplitúdójú 48khz négyszögjelet hosszabb távon is ? Szerintem igen , mert általában ráírják , hogy 250vac/400vdc .Adatlapon a frekvencia diagram is szokott szerepelni , persze itt nem sajnos . Köszönöm előre is . Kerámia kondim van , de itt fontos az állandó kapacitás
Adatlap szerint: "Continuous DC voltage* (general guide): 630 V".
Adatlap: Bővebben: Link.
Elektrotechnikai alapok: I=C*du/dt, vagyis kondenzátoron feszültségugrás csak végtelen árammal lenne létrehozható. Tehát valódi négyszögjel egész biztosan nem lesz rajta. Attól függ az áram, hogy milyen meredek a felfutás. Amúgy az X2 kondik polipropilénből készülnek, ami nagyon kis veszteségű dielektrikum, tehát ezzel nem lesz gond, de a fémezés nem arra lett optimalizálva, hogy nagy áramokat vezessen, hanem arra, hogy biztosan ne menjen zárlatba, szóval ha nagyon meredek a felfutás, akkor nem garantált hogy bírni fog 10-20 A-es áram csúcsokat. Valószínűleg igen, de ne végy rá mérget, inkább számolj, vagy teszeteld le 5-szörös árammal! Vagy reménykedj...
320V/100 ns (kb. 7A) fölé nem mennék. Amúgy egy NP0 kondinak állandó a kapacitása.
Köszönöm! Ezek alapján megfelelő lesz nekem . Egyébként egy snubber áramkörbe kerül. NPO kondi helyett teszem be . Úgy tudtam , hogy hő és feszültség hatására változik a kapacitásuk , nem olyan stabilak , mint a fólia kondik. Szép estét .
Sziasztok. Egy olyan kérdésem lenne, hogy egy átlagos zener dióda mennyire gyorsan képes levezetni a túlfeszültséget. Példának ha van egy 1MHz-es 10V-os négyszögjelem azt képes egy ellenálláson keresztül egy 5V-os zener mindenféle tüske nélkül "stabilizálni"? Bocsánat ha nem érthetően írtam le.
Én inkább a feszültségosztót javasolnám...
vagy ha nagyon korrekt jelalakot akarsz, akkor a feszültségosztó után egy schmitt-triggert.
Csak védelemnek szánom. A jelalak lényegtelen, nekem csak az fontos, hogy a feszültség semmiképp se léphesse át a megengedettet
A zéner diódának jelentős kapacitása van, hiszen záró irányban van előfeszítve. Nem hiszem, hogy nagyfrekvenciás jelekre nézve beválna, de sohasem próbáltam, eszembe sem jutott ilyen célra használni.
Én inkább gyors kapcsoló diódát használnék, megfelelő feszültségre kötve.
Vannak erre specializált TVS (szupresszor diódák). IGBT meghajtásnál én ilyet használtam a meghajtó körben. 10kHz-el kapcsolgattam, és működött.
(azért nem írtam nagyfrekvenciát, mert kinek mi a nagyfreki. Egy RF-es Kollégának az még szinte DC )Válogass: TVS diode
A záróirányú előfeszítés csökkenti a kapacitást. Ezzel szemben a nyitóirányú előfeszítés exponenciálisan növeli azt.
A zenerek nagyon gyorsak. Talán 0,1 ns alatt még nem reagálnak tökéletesen, de 20 ns alatt már biztosan. Hogy pontosan mi a cél azt nem tudjuk.
8-9 db schottky dióda nyitóirányban sorba kötve?
Azt gyorsnak agyalták ki.
Igazából Skori mini tesla kapcsolását építgetem és nem volt itthon annyi gyors diódám mint amennyi kellene és a fet-ek védőkpcsolását akarom egy picit átalakítani (fiók kisöprő projekt
ha tönkremegy se baj). Na meg tanulás szempontjából mert eddig ilyen kérdés még meg se fogalmazódott bennem de érdekes infó mindenesetre
Ott nem a sebességgel lesz gond, hanem azzal, hogy elég tisztességes teljesítmény fog disszipálódni a zenereken. Amúgy meg 5 V eleve nem is lenne elég FET-ek tisztességes kinyitásához.
Üdv!
A képen lévő erősítővel kapcsolatban lenne egy jó pár kérdésem.Kezdő vagyok az elektronikába és egy jó pár alap dolgot nem tudok még. 1.Érdekelne hogy a bemenetre milyen jelet lehet rákötni.Van ennek valami mértékegysége vagy valami? 2.A tranzisztor hogyan tudja felerősíteni a "jelet" ,az erősítési tényezővel hogyan tudunk számolni? 3.Mi a célja a visszacsatolásnak és minek kell oda 10kilo Ohmos ellenállás Miért pont 10k? Alapvetően az erősítő működése érdekelne. A hozzászólás módosítva: Máj 18, 2017
Szia! Olvasnivalók: Bővebben: Link.
Sziasztok!
Nem tudom jó helyre írom e de szükségem lenne egy tápegység kapcsolási rajzára.Egy hp nyomtatóhoz szeretnék csinálni tápegységet.+16v föld +36v . Ha valakinek lenne ilyen kapcsolási rajza nagyon megköszönném. A hozzászólás módosítva: Máj 19, 2017
Szia max 850MA van ráirva.Bocsánat elirtam a +16V 625MA a +32V 925MA max.
A hozzászólás módosítva: Máj 19, 2017
A legegyszerűbb és legbiztosabb megoldás:
HP nyomtató tápegység De egy kérdést csak egy helyen tegyél fel! A hozzászólás módosítva: Máj 19, 2017
Ő lessz az
.Kell igen. A hozzászólás módosítva: Máj 19, 2017
Sziasztok! Belefogtam egy kis erősítő építésébe, mellékeltem a képet. Azonban ugye kellene bele 2 db 2,2kOhmos trimmer, amit sajnos nekem nincs, mert véletlen ellenállást kértem helyette a boltban
Van itthon viszont 22kOhmos, szerintetek ezt bele tehetném, ha óvatosan beállítom, mintha csak 2,2kOhmos lenne? |
Bejelentkezés
Hirdetés |






)



