Fórum témák
» Több friss téma |
Fórum » LED-es fordulatszámmérők
Témaindító: (Felhasználó 4577), idő: Okt 29, 2007
Témakörök:
Írtam, hogy használj jelformálót kalibrálásra. pld. így..
Helló! Úgy néz ki hogy sikerült. Próbálgattam többféle módon de a végső megoldás az lett hogy a 68nf-ot kivettem és a világítótekercsről kapja a jelet. Köszönöm a segítséget.
Üdv! Szeretnék készíteni egy 20 ledből álló fordulatszám mérőt egy opel astrához. A ledek alatt egy digitális kijelzőn mutatná, hogy hanyadik sebességben van épp az autó. A megvalósításhoz egy nyák terv-re lenne szükségem. Mivel én még kezdő vagyok, segítséget szeretnék kérni tőletek, miként kezdjek hozzá. Köszönöm!
Hello! Lerajzoltam. De nem LM3915, hanem LM3914. Mert a 15-ös az logaritmikus.
Az 555 gondolom a monostabil kimenete lesz. Annak időzítését úgy kell beállítani, hogy maximális fordulatszámon a jel kitöltése 80% körül legyen. - A TL431 formálja a jelet. 100% kitöltésnél 2,5V feszültséget adna, 80% mellett 2V lesz a kimenti jele. Az első OPA ezt felerősíti úgy, hogy maximális fordulaton, az M1 mérőponton 6V feszültség legyen mérhető. Tehát itt 0..9000f/min esetén 0..6V lesz. Ezt lehet beállítani a VR1-el. - Az R2/C2 R3/C3 fogja átlagolni (integrálni) a fordulattal arányos impulzusokat. Így ezek után már egyenfeszültség lesz. - Az LM3914 referencia feszültségét a VR2-vel 6V-ra állítod be. A második OPA kivonó kapcsolás. 0/2/4V-ot fog levonni a kapcsoló állásától függően. Ez kerül az LM3914 bemenetére. Így lesz a méréshatár állítható az általad kívánt tartományokba. A hozzászólás módosítva: Máj 30, 2017
Üdvözlet
Először is köszönöm . Arra már rájöttem hogy a 3915-ös nem jó választás . Igen monostabil . Az eleje a ledes strobószkóp bemenete az 555-re ( jelvevő vezeték közelítős ) Csináltam régebben 358-assal egy lemerült akku jelzőt 5 gyűrűs ellenálásokkal . Az a probléma vele hogy hajszál pontosan kapcsol 3,6 voltnál amit akartam de csak 14 fokon már 15 fokon már annyira nem 3,6 (csak 1 fok) . Nem lesz probléma hogy 555 is hőmérséklet függő meg még a 358 -as is autóban lesz ott nagyon sok a hőmérséklet ingadozás ? Nem teljesen értem ennek a kapcsolásnak a működését ezért megkérdezem ugye nem úgy működik hogy 0-6000-ig jelez hanem 3-6000-ig a kapcsoló álásának megfelelően ?
Hello! Nem hőfokfüggőek ezek, csak nemmegfelelően használtad. Vagy kicsi volt az LM358 tápfeszültsége, vagy a referencia volt hibás elképzelés amihez hasonlítottad az értéket.
Úgy működik ahogy kérted. Tehát 0..3000, 3000..6000 és 6000..9000. De leírtam hogy működik. A jel az első OPA kimenetén 0..6V lesz. Az LM3914 0..2V jelet dolgoz fel a 10 Led-en. Első állásban 0..2V-ig fog mérni, hiszen 0V-ot vonunk ki a 0..6V-ból. A második állásban 2V-ot levonunk a 6V-ból.Így a 0..6V jelből 0..4V lesz, amiből a Led-ek megint a 0..2V tartományt mutatják. A harmadikban 4V-ot vonunk le. Így a 0-6V-ból a-2V lesz. Persze ha 0V bemeneti feszültségből 2V-ot levonunk, akkor -2V lenne az eredmény. De mivel itt negatív tápfesz nincs csak pozitív, a kimenti érték 0..2V bementi tartományban 0V lesz. És csak 2V felett kezd emelkedni a jel. Gondolom ez a "jelvevő vezeték " alatt kapacitív jelkicsatolásra gondolsz. Egy fordulatszám mérésnél ez nem túl nyerő. Mert a jel megléte, esetleges. Ha egy hengerre teszed, akkor érzékelheti a másik gyújtás jelét is. Egy stroboszkópnál ez nem jelent gondot, mert egy-két plusz impulzusra legfeljebb villan egy-kettővel többet. Két henger gyújtáspontja ugyan ott van, a másik kettő pedig 180 fokkal eltolva. Ami ugyan ott van, az ugyanott villan fel, a másik pedig annyira eltolva, hogy észre sem veszed. De egy fordulatszámmérésnél ez már nem megengedett, mert kapkodni fog. Ezt azért tudni kell. A hozzászólás módosítva: Máj 30, 2017
Most már úgy érzem hogy megértettem .
Köszönöm
Oké! Reméljük az áramkör is érti és így fog viselkedni..
Sziasztok!
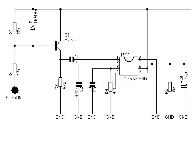
Ledes fordulatszámmérő építésén gondolkodok. 0 - 7000/min tartományra van jelölve a gyári fordulatszámmérő, 6000-ig 250-es osztásokkal, felette 200-assal. A mellékelt kapcsolást szeretném megépíteni, 28 leddel, a jelet a gyári fordulatszám jeladóról venném le. Kell valamelyik alkatrész értékén változtatnom vagy maradhat minden a rajz szerint? |
Bejelentkezés
Hirdetés |















