Fórum témák
» Több friss téma |
- Ez a felület kizárólag, az elektronikában kezdők kérdéseinek van fenntartva és nem elfelejtve, hogy hobbielektronika a fórumunk!
- Ami tehát azt jelenti, hogy a nagymama bevásárlását nem itt beszéljük meg, ill. ez nem üzenőfal! - Kerülendő az olyan kérdés, amit egy másik meglévő (több mint 17000 van), témában kellene kitárgyalni! - És végül büntetés terhe mellett kerülendő az MSN és egyéb szleng, a magyar helyesírás mellőzése, beleértve a mondateleji nagybetűket is!
Ezeket a file-ket milyen progival lehetne megnyitni??
Ha valaki tud kérem segítsenValami emészthető formába tenni Előre is köszönöm!
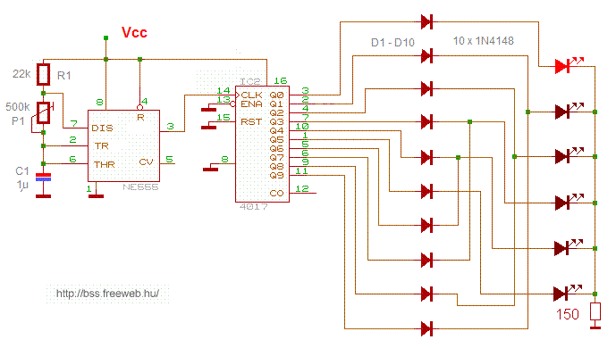
Hello. Ezt a kapcsolást én 12V-ról járatom, és működik rendesen.
Üdv.
Hello!
Így van, ahogy a kollegák írják, kb.150ohm. (De ha a kapcsolás így marad ahogy van, akkor sem lesz gyereke a 4017-nek, bár Én sem szeretem az ilyen "parasztos" megoldásokat.) De egyetlen ellenállás is elég, a Led-ek összefogott katódja és a GND pont közé. Ugyan is egyszerre csak egy Led ég! üdv! proli007
És tudnál segíteni hogy lássam ???
Nekem (csak)Eagle-m van.
Hy. Meg tudná neekm valaki mondani, hogy milyen trafó mehet ide
Ki tudom esetleg menteni .eps formatumba, azt a GhostView latja.
azt írja, hogy a mellékelt leírásban van róla sz, hogy T1 trafó milyen legyen.
bár ahogy nézem, itt nincs másról szó, mint hogy a bemenő 5-12 VDC-t az 555öt a tranyók kapcsolgatásával megszaggatja, és ebből lesz a 120-230 VAC...szóval szerintem neked egy 5-15 V/ 230VAC trafó kell, szóval egy 230 VAC/5-15 VAC...én 12 VAC-t keresnék/vennék, 12 volt van a kocsikban és a hajókon is.
Először is köszönöm a válaszokat mindenkitől.
proli007, a te megoldásod tartom a legfrappánsabbnak. Amúgy szgép-be lesz dizájnnak. Tudom, de majd kinövöm az ilyen hülyeségeket. Már csak molex/ide csatlakozót kell szereznem, egyik elektro boltban nem volt, másikban megkérdem hátha. De lehet kapni ugye?
ha elektroboltban nem kapsz, akkor menj be egy ósánba/teszkóba, ott valami 150-200 forintért lehet kapni ilyen molex-hosszabbítót, amin egyből 2 molex csati is van - egy papa, egy mama.
Jo, akkor csatold ide vagy kuldd el a mailemre.
Sziasztok!
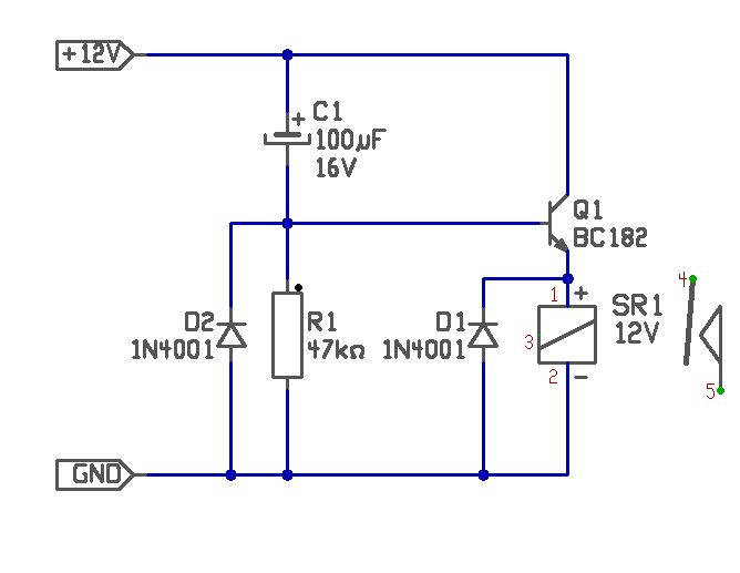
Segítséget szeretnék kérni.... Egy kapcsolás kellene ami a következőt csinálja: ha tápot kap (pl 12v) behúz egy kis rellét, ami kb 1-2 sec után elenged, és amíg meg nem szűnik a táp, és újra meg nem kapja, addig semmit ne csináljon....tehát ne kezdje újra... 5let ?? Üdv Devilio
És azt mivel tudom szabályozni, hogy hány voltot adjon ki? 120-230V. A frekvencia az oda van irva, hogy avvala trimerrel.
Hello!
Ez elég egyszerű lesz? R1 vagy C1 változtatásával az időt állíthatod. üdv! proli007
Egyébként ha én 9V-al akarom működtetni a kapcsolást, akkor egy 9V-os trafó kell bele? És egy 9V 700mA-es trafó elég bele?
Szia proli007!
Köszönöm szépen a gyors segítséget és a rajzot , megépítem sztem ez az, amit kerestem! Tisztelettel: Devilio
Szia!
Hát ez nem egészen így van. A trafónál alapvetően a feszültségáttételt, a primer és a szekunder menetszámok aránya határozza meg. Upr/Uszek=npr/nszek. De mivel a trafónak is van hatásfoka, belsőellenállása,... ezért a szekunder menetszám, (kistrafóknál) a számított értéknél kb. 10%-al több. Tehát, ha a trafó 230V-ról 9V-ra transzformál, akkor 9V-ról, visszafelé nem kapod meg a 230V-ot, hanem kb. 20%-al kevesebbet. Hiszen a szekunder 10%-al több menetű és fordított transzformálásnál is van ugyan úgy veszteség. A másik probléma, hogy nem szinuszos feszültséget fogsz áttranszformálni, hanem négyszögjelet. Hogy mekkora trafó kell, azt csat Te tudod megmondani, hiszen csak Te tudod, mekkora teljesítményt szeretnél átvinni. (9V*0,7A=6,3VA) Szóval itt ki kell próbálgni, ha az igazságot tudni szeretnéd. Mert azt is tudni kell, mit szól a fogyasztód majd, a nem szinuszos jelhez? üdv! proli007
Kicsi meghúzó áramú relével, kössél sorba egy kondenzátort. Amíg a kondi fel nem töltődik, a relé meghúzva tart. Relé tekercse kb.1Kohm, vagy nagyobb. Kondenzátor 470µF/16V de ez függ a relétől.
És a kondenzátorral párhuzamosan köthetsz diódát ami a kondit kisüti, ha leszeded a tápot. A relé tekercsének egyik lába, és a dióda jelölt vége > U+. Relé, és a dióda másik lába, kondi pozitív lábához, kapcsolódik. A kondi negatív lába a test vezetékhez.
Természetesen 230V-ra lennen szükségem, és minnél több W-ra. nemtudom hogy menyni itt a határ.
Egy mellék kérdés. Ha váltóáramot egyenirányitunk, akkor az enyenirányitott feszültség több lesz, vagy kevesebb?
Szia fongab!
Köszi a segítséget! Összerakom a proli007 által küldött rajzot, mert valami ilyet kerestem eredetileg is. Üdv Devilio
Hali!!
Lenne egy kérdésem, próbálok érthető lenni. Tehát, volt régen egy orosz fényképező vakum. A vaku a fényképezőre kellett tenni,és volt egy kisoldaltáska amelyben a nagyfeszültség előállítódott hozzá. Nah én ezt régen kisebb koromban a hülye fejemmel szétbombáztam és már csak egy árva trafó és egy kondi maradt meg belőle. a kondi 300V-os a trafó erősen sípolt magasfrekin mikor töltötte. egyre magasabb freki... Szóval ehhez az 'áramkörhöz' szeretnék egy kapcsolást amely feltöltené a kondimat, vagy ha vki részletezné hogy mi elven működik ez a cucc, azt megköszönöm. Hali
áteresztőtranzisztorként, a tranzisztor bázisát az IC kimenetére, a kollektorát az IC-be bemenő tápfeszre, és az emitteren megkapod a stabilizált feszültséget de 0,6 volttal kevesebbet, szóval az IC állítható lábához tenni kell egy diódát nyitóirányba, ha meg akarod kapni a max. 37V-ot, ha nem, akkor nem fontos.
Vigyázz, Zoli, mert ahhoz N tranyó kéne, a 3055 meg nem az. Az előzőekben felvázolt megoldás meg azért nem jó, mert a stabilítás az IC tudásához képest erősen leromlik. Viszont még 1 db N tranyóval hozzá lehet illeszteni a Zoli megoldását.
Esetleg ez?
Bővebben: Link
Jól van na.
Minden igaz, csak fordítva. Szerk:Szerencsére már azért jó pár 3055 volt a kezemben, de ezt most tényleg benéztem, Zolival együtt. Ha a betűket nem nézed, akkor viszont jó.
A részek dőlnek:
-R1 1 k ellenállás -R2 1.8 k ellenállás (helyettes változó ellenállás bírságol meg dallam feszültséget) -R3 10 ohm Resistor -R4 1 ohm 1/2 watt Resistor -Q1 MJE34 vagy hasonló PNP tranzisztort kapcsol. 276--2027 (hűtőbordát igényeltek) -Q2 2N3055 vagy hasonló NPN tranzisztort kapcsol -276-2041 (nagy hűtőbordát igényeltek) -IC1 7805 vagy 78xx öt feszültségszabályozó 276--1770 (hűtőbordát nem igényeltek) Webfordítóval fordítva |
Bejelentkezés
Hirdetés |





Már csak molex/ide csatlakozót kell szereznem, egyik elektro boltban nem volt, másikban megkérdem hátha. De lehet kapni ugye? 

Minden igaz, csak fordítva. Szerk:





