Fórum témák
» Több friss téma |
Fórum » Labortápegység készítése
Idézet: Meg a túlfesztől, meg a záróirányútól, meg a másodlagos letörés miatt stb. Ha a leírtak valósak, akkor még mindig az van, hogy a 3db párhuzamosan kötött tranyó nem bírta ki pontosan ugyanazokat a körülményeket, amiket aztán 1db kibírt. Úgy látom ez a dolog mintha szándékosan kerülné el a figyelmedet... „Egy bipoláris tranzisztor túláramtól, és/vagy ebből eredő túl-disszipáció miatt mehet tönkre! Sok verzió nincs itt!”
Nem, nem válaszoltak. De leegyszerűsítem: ha egy A gyártmányú tranzisztor kibír 5A-es kollektoráramot, és egy B gyártmányú pedig nem, (azonos típusúak és a határadatuk 15A, egyéb tényező ideális) akkor vajon melyik gyártmány a "hamis"?
Az még külön hab a tortán, hogy a B gyártmányúból 3-at kapcsolok párhuzamosan és mint tudjuk: "Ha többen vannak, akkor osztoznak a terhelésben, és jó esetben ezt közel egyenlő részben teszik. (A felkiáltójelek szükségtelenek a mondataid végén.) Idézet: Ne írj ilyet mert ez itt eretnekségnek számít, meg ilyen egyébként sem létezik. „Amit eddig tudunk, annak alapján legvalószínűbb hogy tényleg hamis a tranzisztor.” Csak akkor azok közül akik szerint ilyen nem létezik, elmagyarázhatná nekem valaki, miért megy tönkre egy 2SC5200 170V Uce feszültségtől 60mA kollektoráram mellett (Uce a katalógusban 230V), statikus üzemmódban, vagy már a bekapcsolás pillanatában, vagy néhány másodperccel utána. Hozzáteszem kb. 130V Uce feszültségig úgy működik ahogy kell.
Igazad van, ezt a feliratot nem látom a homlokodon.
Csak gondoltam, ha már ilyen szakszerű fogalmakat használsz, tisztában is vagy a jelentésükkel. Érdekes egyszer alulról közelítő specifikációkról írsz, aztán az alsó és felső specifikációs határok közti területről. Hogy van ez? Magyarázd el kérlek egy példával, az adott 2N3055 kapcsán. Ami rosszul sikerül, nem teljesíti a specifikációt, kidobják. Ami túl jó, azt is? Hisz túl lóg a felső specifikáción.
Mert alulról közelíti a specifikációt. Nagyon alulról.
Ismétlem, csak áramtól megy tönkre egy bipoláris tranzisztor! Nincs olyan hogy túlfesz, önmagában véve az semmit nem tesz vele, olyankor kezdődik a letörési szakasz, ahol ha semmi se korlátozza az áramot, akkor túl nagy áram/vagy disszipáció lép fel, és attól megy tönkre. Ugyanez van záróirányban is.
Feszültségtől, pusztán önmagában, jellemzően a szigetelt gate-al rendelkező FET-ek tudnak tönkremenni.
"Én azon lepődnék meg, ha "
Lepődj meg , a legtöbb pc táp tud 15-20A , kösd sorba 10 párhuzamosan kötött 1R 1W-al és kösd a 3,3 V-ra. még áramhatárolt is lesz , bár nem álmaid labortápja , de tesztre azért jó lesz ...
Az a baj, hogy te felkiáltójelekkel sem vagy képes megérteni, hogy kevés adat áll rendelkezésre ahhoz, hogy bármi okosat lehessen mondani, pardon, kicsit is objektív magyarázatot. Márpedig szubjektívebb a némelyek által harsányan hangoztatott "hamis" fogalomnál nincs a világon!!
Kicsit fogalomzavarban szenvedtek páran, az már teljesen egyértelmű számomra!
Ott a pont!! )) Milyen igaz..., még a +12V-os rész is lead általában 15-20A-t jellemzően üzemszerűen. De a 3,3V-os is bőven...
Neked is csak azt tudom ajánlani..., nagyfesz táp, korlátozó ellenállással(nem esetlegesen beépített áramkorláttal!!!). Szépen megmutatja, mekkora feszültségnél törik le a karakterisztika. Ha az 230V alatt lesz(BE zárlatnál), akkor mehetsz lobogtatni az igazadat a gyártóhoz!
Ne nekem ajánlgasd hanem magadnak, a példát már leírtam, de akkor leírom még egyszer, mert úgy látszik hogy sokadjára sem értetted meg. Adott egy 2SC5200, a specifikációját megtalálod a neten. Kap egy labortápról 170V Uce-t 60mA Ic mellett, és tönkremegy. Nincs semmi hókuszpókusz, fix a feszültség és az áram is. Nézd már meg az adatlapján, hogy a két paraméter együttese belefér-e az adatlapi specifikációba!? Megsúgom, igen.
A gyártóhoz nem nagyon mehetek lobogtatni mert a gyártót a forgalmazó sem ismeri, de még a nagyker sem, ahonnan a forgalmazó beszerzi. Amit ő tud csinálni az annyi, hogy mutogatja a cetlit a falon miszerint alkatrészt nem cserél vissza, rángatja a vállát, meg hajtogatja hogy ő még olyanról sosem halott hogy hamis egy tranyó. Vissza vittem neki a zacskó felét, hogy akkor próbáljon ki belőle egy párat, azóta csendben van, mondjuk nem is vásárolok ott többet félvezetőt. A zacskó másik feléből szívesen küldtem volna neked is, csak már elfogyott, mert szétosztottam a szintén értetlenkedők között, akik azóta már nem értetlenkednek... Aztán vettem máshol 5200-t háromszoros áron, és lám csoda történt, mert az tudta 170V mellett a 60mA-t.
Szerintem határeset. Ha megnézed az adatlapját (én innen a linkről töltöttem le), a "Safe operatig area" grafikonon az látszik, hogy 200V-on 60mA körül kéne tudnia (25°C, DC). Mivel a sála logaritmusos nehéz 170V-ra pontos értéket mondani, a hőmérsékletről nem is beszélve, de az látszik, hogy nagyon a biztonságos terület határán mozog.
Szerintem annyi a különbség, hogy régen a becsület megkívánta, hogy az adatlapban megadott értékeket mindenképp tudja az alkatrész, ma már az üzleti érdek alapján egy alkatrésznek semmiképp nem kell többet tudnia mint a megadott érték.
((((Csak úgy magamnak, hogy ne bántsak meg senkit sem.......
2SC5200 -nek mennyi tartaléka lehet mondjuk 30..40 esetleg 50 °C junction hőmérséklet mellett? Félreértés ne legyen, a kép a HeStore által mellékelt, eredetinek látszó, 2001-11-05 keltezésű Toshiba adatlapból van. Ebben a munkapontban 10.2W disszipáció jut a tranzisztorra. Ha a lapka 50°C -os, 14 mA -rell kell degradálni a "DC operation" görbét (lineárisan, 150 °C -nál 0 kollektor áram), így a 0.07 .. 0.08 A helyett 0.066 .. 0.076 A marad csak. Ha az átmenet hőmérséklete egy kicsit is tovább emelkedik, a tartalék elfogy, kikerül a munkapont biztonságos tartományból. Előbb megtörténhet, minthogy a tok felmelegszik. Egyértelműen nem biztonságos a típusválasztás erre a feladatra. Vajon a TS34063A egy hamisítványa a MC34063A -nak vagy egy másodgyártója, akinek a SOIC tokozást egy kicsit rosszabb hőátadással tudja csak gyártani, de ezt az adatot az adatlapján megjeleníti?)))) A hozzászólás módosítva: Jún 14, 2017
Réges régen egy messzi messzi galaxisban...
A félvezető gyártásnak nagy volt a szórása (diffúziós technika) és ebből az következett, hogy a tervezésnél egy kicsit a specifikáció "fölé" kellett célozni, hogy megfelelő kihozatalt (jó / összes elkészült darab) lehessen elérni. Így a legyártott példányok jelentő része túlteljesítette a specifikációt. Hajdanán a Tungsram -ban egyben készült a BC sorozat számos verziója, majd a válogatásnál nem csak a rosszakat szedték ki, hanem a jók megkapták a paramétereik szerinti típusszámot és verziókódot. A mai gyártásnál (ion implantáció) egész pontosan lehet a specifikációt betartani.
Mielőtt újfent a végtelenségig lenne görgetve az okoskodás... A 170V-60mA csak egy példa volt, mint írtam 130V-ig tolerálta az eszköz a feszültséget, tehát mondjuk 135V-60mA-en is ugyanúgy tönkrement. És 5-ből 3 már a bekapcsoláskor! De a többi sem ment néhány másodpercnél tovább, ennyi idő alatt az alatta levő borda még ugyanolyan hideg maradt. Míg a más forrásból vásárolt eszköz rendesen működött. "Tisztában vagyok azzal is", hogy az összes külföldi oldalon meg fórumokon ahol a hamis tranyókkal foglalkoznak, kivétel nélkül balfékek és hozzá nemértők vannak, hogy ilyet mernek állítani.
Mára a hamisítás egy olyan iparággá nőtte ki magát, aminek a tényét lehet tagadni, meg a fejet homokba dugni, attól az még van. És ez nem csak a félvezetőkre meg a műszaki dolgokra igaz, hanem mindenre, beleértve a ruhát, élelmiszereket stb. Utóbbira az egyik legjobb példa az akácméz amit a hipermarketben "olcsón" megveszel. Sem akác sem méh nem kell hozzá, rizsszirupból készül laboratóriumi körülmények között. Az EU vezetői tisztában vannak vele, mégsem teszik kötelezővé hogy ez az üvegen fel legyen tüntetve, mondván hogy a vevőt úgyis csak az ár érdekli, meg egyébként is a piacnak menni kell, a kereskedő pedig ezen kaszál a legtöbbet... Részemről befejeztem a tranyó témát.
Ez sem zárható ki, de én nem ezt tapasztaltam. Az emitteren lévő vékony vezetéket magam is láttam bontáskor, de az enyémek kivétel nélkül épek voltak. Határozottan emlékszem, hogy valamelyik típusban 2 db volt ezekből a szálakból párhuzamosan.
Ez konkrétan teljesen igaz, és korrekt!
Nekem is megvolt a gyanúm, hogy csak egy ment tönkre, de nem. Mind a három kiment, és igenis az összesen folyt egyszerre egyik esetben 1,5A a másik esetben 2,6A ( a többi adatra nem emlékszem mert ellőttem 4 sorozatot ) (ha ezekkel az amperekkel számolunk akkor ugye a disszipációról még mindig nincs értelme vitatkozni. Egyébként a Pafi kolléga 4,3A-es számítása is jónak tűnik, ebben az esetben a szkópra figyeltem, nem a multiméterre.Megnéztem a tranyókat, miután kimentek. A bázis-kollektor zárlatba ment, az emiter pedig megszakadt. hőmérsékletet pedig nem volt értelme mérni, mert HIDEGEN, ismétlem HIDEGEN!!! mentek tönkre, nem a disszipációtól. (Még csak pillanatnyilag sem érte el a 117W-ot egyik sem, kivéve persze miután már előzőleges problémák miatt amúgy is tönkrement , de azt magának köszönheti.)Köszönöm, én a magam részére lezártnak tekintem a témát, köszönöm a sok segítő vagy éppen kevésbé korrekt érvelést is, hamis tranyók léteznek, az áramköröm nem szép de működik, alkotó tervezése pedig rendben van. Szép napot! A hozzászólás módosítva: Jún 14, 2017
Egy alkatrész bolttól már csak akkor rendelek, ha előtte a vásárolni kívánt típusból teszt párt küld! Nagyon megjártam vele - tesztelem 100mA-el, a határértéktől 10V-al kevesebbel - ha azt kibírja, akkor ok... Ha nem így járt.
Urak!
Befejeznétek már végre a témához nem szorosan kapcsolódó hamis, nem hamis vitát?
Nem vagyok se moderátor se elektronikában nagyon jártas..... De nem lehetne ezt máshol folytatni... egy jo ideje ugyan azok a körök futodnak.... én meg várom hogy abbahagyjátok hogy egy kis csoró 723-as icével megáldott tápot összekalapáljak...
Na mire megirtam mobilneten addigra a már mod is lett.... Csak már nem tudom modosítani
Erre itt van egy bevált konstrukcio. Nekem az öregebb, már majdnem 45 éves és tökéletesen müködik ( megbizhatobb mint a sokkal ujabb Conrad kit).
Táp
Szia!
Már miért ne lehetne? Pl. ezzel: HY3020 A kollágám használja is galvanizáláskor. Évek óta használunk ilyen tápokat, egyszer már feltettem ide a rajzát is, illetve a trafó és a táp kimeneti feszültségeit táblázatban. A kimeneti feszültség függvényében relékkel kapcsolja a trafó megfelelő szekunder tekercseit, a disszipáció csökkentése miatt. A hozzászólás módosítva: Jún 14, 2017
Tetszenek az ilyen hozzászólások.
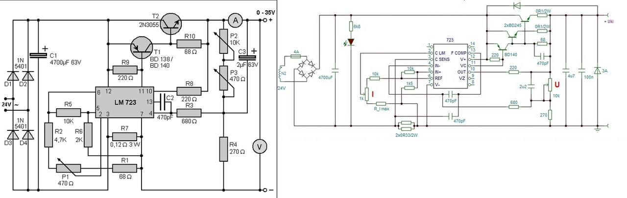
Egymás mellé tettem az általad favorizált rajzot és az általam átrajzolt (és több példányban megépített) konrádos kit-et, ami ezek szerint nem megbízható, bár működnek már jó ideje. Tehát ha jól értem, amellett hogy a két rajz gyakorlatilag tök ugyanaz, szerinted a német rajz a megbízhatóbb, amelyikből nem csak a current limit tranyó frekvenciakompenzáló kondija hiányzik, hanem az áteresztőtranyó védődiódája is? Az eszem áll meg, de tényleg... Azért nekem mint teljesen laikusnak kifejthetnéd hogy mitől rosszabb az, amelyik egyébként jobb? Azt meg már majd elfelejtettem hogy a kimeneten sincs egy nyamvadt fóliakondi sem, elég szép feszültségváltozással reagálhat ama táp a terhelésváltozásra...
Már nem tudom hol a régi táp rajza, arra meg extra lusta vagyok, hogy most kibogozzam. A két Conrad táp abban különbözik, hogy ha ott letekerem az áramkimenetet a minimumra, akkor a feszültség is leesik 0 Voltra ( mintha rövidzár lenne). (Lehet, hogy csak az alkatrészek szorása miatt van, de mind a kettö ugyanezt teszi).
A régin beállitom a feszt (2-30V között), majd csinálok egy rövidzárt és beállitom a kivánt áramot. Igy tudom. hogy mit fog kiadni (V és A). A Conradon ezt csak egy bizonyos V kimenet felett lehet megtenni (5 V a két ilyen tápon). Ennyi a különbség, ami csak a használatban zavar, müködésben nem. (Természetesen a kondik stb benne vannak, csak a rajzon hiányzik - én az eredeti Conrad rajzbol épitettem a 2 tápot). Csakhogy egyröl beszéljünk. Itt a Conrad táp. Conrad tap A hozzászólás módosítva: Jún 14, 2017
Idézet: „, mint írtam 130V-ig tolerálta az eszköz a feszültséget, tehát mondjuk 135V-60mA-en is ugyanúgy tönkrement.” Sajnos abból hogy 130 V-ig tolerálta, abból logikailag nem következik hogy 130 V fölött tönkrement. Konkrét mérési eredmények és jól definiált tesztkörnyezet kellene, és mindez nem utólag bizonygatva, hanem előre átgondolva és az első posztban leírva. Legalább úgy ahogy Izeg csinálta. Letörési tesztet nem "megy-nem megy" alapon kellene végezni, hanem a konkrét határt kimérni (1 bit infó helyett így egy integernyi adatot kapunk egy tönkretétel során, drága tranyók esetén ez nem mindegy!). Ezt az áram (vagy feszültség) lassú növelésével, és "ideális" de legalábbis definiált, reprodukálható hűtéssel kell elvégezni. Közben ellenőrizni kell, hogy a tranyó nem gerjed-e, és tranziensben sincs-e túlterhelve. (Profi labortáp is tud bekapcsoláskor tranziens túlterhelést produkálni, stb...) És ahogy ktamas66 tette, a kiértékeléskor a konkrét adatlapi SOA görbével kell összevetni, derating figyelembevételével. Ha minden egyértelmű, akkor el kell fogadni, de ha a szükséges adatoknak csak egy része lett ellenőrizve vagy közölve, akkor ne csodálkozz hogy valaki kétségbe vonja a hiányos premisszákon alapuló következtetést!
Egy jó nagy katalógustárra bukkantam: BitSavers
Érdekes dolgokat találhat benne, aki keresgél... 1974_Motorola_Discrete_Semiconductor_Series_A_Vol1_to_1N5000_2N5000.pdf A hozzászólás módosítva: Jún 15, 2017
Javaslat a labortáp módosítására:
A modern gyártású 2N3055 tranzisztorok 40V Uce feszültség mellett 3A áramot engednek meg a másodlagos letörés (secundary breakdown) miatt. Az áteresztő tranzisztorok emitter körében egy-egy 0.22 Ohm ellenállás próbálja meg egyenlően elosztani az áramot a tranzisztorok között. Ezeken az ellenállásokon 0.66V esik 3A emitter áram esetén. Valahogy meg kellene oldani azt, hogy a tranzisztorok egyike se vihessen 3A -nél nagyobb áramot. Ez a feszültség elegendő egy tranzisztor kinyitására. Ha egy NPN tranzisztort használnánk minden egyes áteresztő tranzisztor áramának figyelésére, a feladat megoldható lenne. Ha ezen tranzisztorok kollektorával meg tudnánk oldani, hogy a tranzisztor bázis áramát csökkentsük, készen is lennénk. Azonban két probléma merül fel: - Az áteresztő tranzisztorok bázisa közösítve van. Ha az egyik tranzisztornál be kellene avatkozni, csak a közös bázisáramot tudnánk elvezetni a kimeneti pont felé. Ebben az esetben a többi tranzisztor sem kapna nagyobb bázisáramot. - Ha történetesen minden áteresztő tranzisztor elérné a 3-3A áramot, a három korlátozó tranzisztornak az egész bázis áramot el kellene vezetnie, amivel saját magukat és a BD244 meghajtó fokozatot tennék tönkre. Ha az áteresztő tranzisztorokhoz egyedi bázis ellenállásokat építenénk be, működne a határolás. Ha egy (felmelegedett vagy eleve jobb paraméterekkel rendelkező) áteresztő tranzisztor nagyobb áramot visz és ez az áram elérné a 3A -t, a újonnan beépített korlátozó tranzisztor kinyitna és elvezetné a hozzá tartozó áteresztő tranzisztor bázis áramának egy részét, a bázis ellenállásán nagyobb feszültség esne. Ez a tranzisztor egy "3A -es áramgenerátor" lenne. A többinél ez az "elvezetett áram" nem jelentkezik, a korlátozás miatt rájuk nagyobb áram esne, esetükben növekedne az emitter ellenálláson eső feszültség. A kimeneten pótolnák a korlátozás miatt kieső áramot mindaddig, míg a saját korlátozó tranzisztoruk meg nem "szólal". Remélhetőleg így egy áteresztő tranzisztoron sem emelkedhetne áram 3A fölé. Ha tovább szeretnénk fokozni a biztonságot, az emitter ellenállásokat növelhetjük: 0.27 Ohm esetén kb. 2.4A -né indulna a korlátozás. Ez a megoldás az áram növelését megoldaná. További tranzisztorokat biztonságosabban lehetne párhuzamosítani. Ha a kimeneti feszültséget szeretnénk emelni, a bemeneti feszültséget is emelni kellene. Ha magadunk a 2N3055 -nél, az áramot kisebb értéknél kellene korlátozni. 45V esetén kb. 1.5A, 50V esetén kb. 0.7 A engedhető meg tranzisztoronként, 0.44 ill. 0.92 Ohm emitter ellenállásokat kellene alkalmazni. Persze a kimeneti áram igénynek megfelelő számú áteresztő tranzisztort kellene beépíteni.
Idézet: „a kimeneti áram igénynek megfelelő számú áteresztő tranzisztort kellene beépíteni.” ENNYI!! Nem kell ezt túlmisztifikálni! 3A-hoz 5db, vagy több tranyó. Az a hiba amivel az emitter ellenállások eloszlatják az áramot bele kell tervezni.
Légy olyan kedves ismételd meg Izeg mérését és dokumentáld az eredményeidet.
|
Bejelentkezés
Hirdetés |




Csak akkor azok közül akik szerint ilyen nem létezik, elmagyarázhatná nekem valaki, miért megy tönkre egy

) (ha ezekkel az amperekkel számolunk akkor ugye a disszipációról még mindig nincs értelme vitatkozni. Egyébként a Pafi kolléga 4,3A-es számítása is jónak tűnik, ebben az esetben a szkópra figyeltem, nem a multiméterre.
Azt meg már majd elfelejtettem hogy a kimeneten sincs egy nyamvadt fóliakondi sem, elég szép feszültségváltozással reagálhat ama táp a terhelésváltozásra... 







