Fórum témák
» Több friss téma |
Fórum » NYÁK terv ellenőrzése
Gondolkoztam a teliföldön is ,de szerintem ennél a frekinél még nem szükséges amit ez a kapcsolás "tud".
Miért, azzal a 39pF-fel mekkora frekvencián megy? Az a 1,5uH nem keveset jelenthet, de ezek nem nagyon mennek 100kHz fölé.
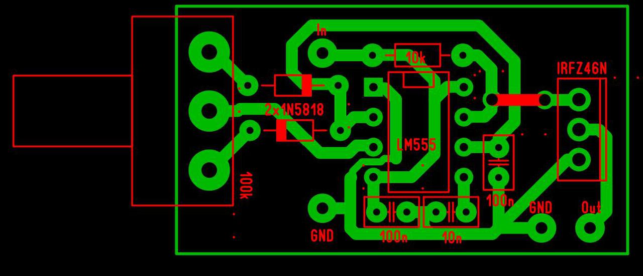
Sziasztok újra itt volnék egy nyáktervvel:
Ez a nyák egy adapter egy fordulatszámmérő adapter lényegében. Képből készítettem el,de mivel nem volt hajlandó a sprint layout megenni a bmp file-t így muszáj voltam szemre csinálni. Az eredmény itt látható. Elvileg meg kell egyezzen. Válaszokat és a segítséget előre is köszönöm. ![]() Mod.: Az adott kapcsolásba jó ha az 1N4004 helyett 4148-ast rakok, a BC337 helyett pedig BC548B-t? A hozzászólás módosítva: Jún 23, 2017
Hello! Van némi hiba.
- A diódával párhuzamos 10K-t kihagytad. - Az 555 nem kapott tápot. - A 400V-os gyujtás jel a lehető legkevésbé koricáljon a panelen.
Köszönöm a választ,módosítottam a rajzot.
Szia!
Szerintem a µF-os kondik elkók, amik jelenleg nem fognak beférni.
Így már jó a kapcsolási rajz? Itt a javított verzió,bár az elkókat axiálisan szerelem vagy pedig állóban a levegőben lesznek.
A potméter bekötése biztosan nem jó mert a középső lábának tápra kell mennie, a kondik szerinem túl nagy raszteresek a diódák és ellenállások pedig túl kicsik szerintem. Én biztos tennék rá felfogatási lehetőséget is.
Hello! Nem egészen azt rajzoltad amit én.. A poti itt egy változtatható ellenállás szerepét tölti be. Tehát a közepét, és valamelyik végét kell használni erre a célra. (Az mindegy hogy melyik megy a tápra.) Viszont nálad mind két vége a tápra megy. Így középállásban van a legnagyobb ellenállása (pont a fele), de innen bármelyik irányba tekered, csökkenni fog az ellenállás értéke. Holott egyik véghelyzetben maximumnak, másikban nullának kellene lenni az ellenállásának.
Igazad van az a kicsi részlet elkerülte a figyelmem. Itt már javítottam az általad említett területet.
Én így módosítanám.
Esetleg ehhez van egy .lay file?
Na meg volna még egy kérdésem OFF-ban: A Sprint Layout 5.0-ban hogyan tudok én is alkatrészértékeket beírni magukba az alkatrészekbe? Eddig erre nem jöttem rá.
Így néz ki a nyákterved az én másolatomban.
![]() A felfogató furatok helyét másik rétegen 4 forrponttal jelöltem.
Nekem 6-os van, ezért nincs is lay fájlom mert nem kompatibilis lefelé. Majdnem jól másoltad le csak a 2-es lábra nálad nem megy semmi..
Értéket beleírni meg csak annyi hogy átváltod piros rétegtre és text gombal beírod amit szerenél.
Köszönöm a választ. Itt van módosítva. Akkor inkább ezt vasalom mint az enyémet mert az kissé nagyobb lett.
Na ez nem jött be... Elhibáztam a nyákot (mondjuk igaz átnézhettem volna...) elkészítettem az általad javasoltat de ott nem vettem észre hogy az 5V1-es zéner után 150K van és nem 1K . Nem nagy hiba de pont elég ahhoz hogy ne menjen.
Vélemény szeretnék kérni mit kellene módosítanom ?
A hozzászólás módosítva: Jún 28, 2017
Szia! A TDA7294 témában már több ízben tisztáztuk, hogy ezek hibás rajzok.
Akkor valamilyen tanács milyen nyak rajz ami jó is .
kittek azok nem hibásak ?
ALKOTO:
Idézet: „Már megint témaidegen dologról beszélünk, ami szintén jobb helyen lenne a panelterv ellenőrző témában! A puffer csak akkor tudja a funkcióját ellátni, ha pontosan 1 db vezetéken "befolyik" az áram, és pontosan 1 vezetéken "kifolyik" belőle. Esetenként még arra is ügyelnek, hogy a puffer forrszeme a lehető legkisebb legyen, hogy még ezen a szemen se találjon egyetlen elektron se "egérutat". Tulajdonképpen azt szeretnénk elérni, hogy csak a pufferen keresztül folyhasson áram, és azt megkerülve szinte semmi. Azt már csak óvatosan hozom szóba, hogy még az is számít, kanyarodik-e a vezetősáv a puffer a lábán. Ideális esetben a vezeték egyenes bemegy, és ugyanebben az irányban kijön a puffer lábából, és csak ez előtt vagy után kanyarodik. A teleföld itt abszolút megkérdőjeleződik, mert azon senki nem tudja milyen vonalon és mennyi áram fog folyni. Azért ennek az egésznek 50 Hz-en (100 Hz-en egyenirányítás után), még nincs drámai hatása, de ahogy növekszik a frekvencia, egyre fontosabb lesz a hatás. Egy itteni fórumozó (karesz50) mondta nekem, hogy ha lehet jobb is, miért ne legyen olyan.” Remélem sikerült meggyőzni magad
Ezt nem értem. Kérdeztél -rossz helyen-, én meg elmondtam amit gondolok. Ha ide akartad tenni, bőven jó lett volna egy link is.
Az egyetlen saját mondatod (gondolom mondat csak nincs írásjel a végén) mit jelent?
Helló mindenkinek szeretném le elellenőrizni veletek mielőtt meg építeném hol hibáztam egyáltalán jó az elrendezése. Elgondolás egyenirányítás kapcsolásról lenne szó köszönöm szépen !
Szia!
Eddig ez a 3. topik ahol kitárgyaljuk, de itt is leírom hogy nem jól állnak a ledek, pont fordítva vannak, teliföld nem kell vezetők vékonyak, kondik közé nem árt 1-2 mm rés..
1. Ha 400 W, és mondjuk 8 Ohm, akkor ahhoz kb. +-90 V feszültség kell, és ha sztereó, akkor polaritásonként 30.000-40.000 µF érték.
Ezt az értéket ha mondjuk 10.000 µF/100 V értékekből rakod össze, akkor azok ilyenek: https://www.hestore.hu/prod_10030632.html. Ezek mérete D35 mm, tehát a panelon sem a darabszám sem a méret nem jó. Ezek egyébként darabonként közel 2.000 Ft-ba kerülnek, amiből 8 db már 16.000 Ft. 2. Sajnos a teliföldet nem tudod elengedni. Ha már alkalmazod, akkor az elkerülő távolságra semmiképpen nem elég néhány tized mm. A közel 100 V-os feszültséghez legalább 1 mm szigetelési távolság kell, de inkább 1,5 mm-t javasolnék. 3. A diódahidat ilyen terhelés mellett garantáltan hűteni kell. A panelon való elhelyezés ezt jelentősen korlátozza. Javaslom ezt a megoldást tanulmányozni. Ez egy hasonló nagyságrendű erősítőhöz készült.
Üdv!
Valaki ránézni erre a tervre? Azt az átkötést nem tudom, hogy lehetne kiiktatni. :/ Előre is köszönöm! A hozzászólás módosítva: Júl 17, 2017
Hello! Inkább a kapcsolást iktasd ki, mert számtalanszor le lett írva, hogy a nagy impedanciás Gate meghajtás nem üdvözítő..
Ertem! :/
Tudsz ajanlani valamit?
|
Bejelentkezés
Hirdetés |





















