Fórum témák
» Több friss téma |
Mielőtt kérdezel, a következő két dolgot ellenőrizd!
I. A helyes tápfeszültségek megléte.
II. A kimeneten van-e egyenfeszültség.
Élesztés.
Az AB osztályú végfokoknak van egy jól meghatározott nyugalmi árama. amelynél a torzításminimum van (30-100 mA között, melyet a kapcsolás egyéb tulajdonságai is megszabnak). Ha az optimumnál kisebb a nyugalmi áram, keresztezési torzítás jelentkezik, ha nagyobb, meredekség változás. A meredekség változás, a kimeneti ellenállás változásában jelentkezik és ez a terhelésváltozás visszahat a nagyjelű fokozat, illetve a komplett végfok viselkedésére is.
"Extrém nagy" nyugalmi áramnál szintén kialakul ez a meredekség változás amikor lezár a félhíd alsó, vagy felső végtranzisztora. Ilyenkor néhány wattig A osztályban üzemel természetesen.
Koszi! Valahol van errol szakirodalom? Estleg jelalakok alacsony, idealis, es magas nyugalmi aram eseten?
Csak akkor van gond ha kevesebb, több meg felesleges. Lőttem néhány mentést, mindegyikre ráírtam a nyugalmi áram értékét.
Jol latom hogy ha van keresztezesi torzitas akkor a kimeno jel is "annyival" kissebb mint amennyivel meg ki kene nyitni a tranzisztort a nyugalmi aram segitsegevel?
A legtöbb végfoknál a visszacsatolás "kiszedi" a keresztezési torzítást, ha elég nagy a visszacsatolási tényező és megfelelően gyors a meghajtás, de ilyenkor "grízes", "érces" hangja lesz, ami főleg kis hangerőnél lehet zavaró. A túlzott nyugalmi áramnak általában nincs hallható hatása.
Bőséges szakirodalma van az erősítőknek, de tanulmányozhatod a működését valamilyen szimulátor programon is.
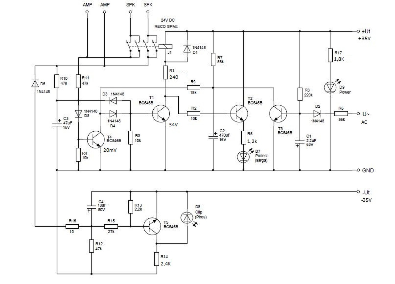
Nagyjából. Az sem mindegy ahogy Karesz is kitért rá, hogy milyen visszacsatolás van az adott végfokban. Amiről a képet csináltam abban éppen nincsen globális visszacsatolás a kimenetről (illetve lesz majd de máshogy), hanem csak helyi, a feszültségerősítő fokozatból. Meg differenciálerősítő sincs benne, mert szerintem nem tesz jót a hangnak. Most összerajzoltam egy végfokot a szimulátorban, azt hiszem ez lesz az utolsó végfok amit én még életemben a "szép hangzást hajkurászva" megépítek, és ha kész lesz, összehallgatom majd a HTA-mmal.
Az A osztályú üzemmóddal (jóval nagyobb nyugalmi áram) lehet kísérletezni, van amikor bejön, de általában nem. Nekem pl. a Quad405 hangja volt olyan, hogy az csak addig tetszett, amíg csak az A osztályú fokozat ment benne, tehát még nem nyitottak rá a B osztályban működő végtranyók.
Sziasztok! Szeretnélek megkérni benneteket, hogy az LM1875 kevésbé látogatott fórumába nézzetek át.
Egy munkapont beállító problémát szeretnék veletek megbeszélni.
Dehogy lesz az utolsó.. Ezt már sokan mondták.. Aztán mégsem úgy lett
A hozzászólás módosítva: Júl 16, 2017
Pedig nagy valószínűséggel de.
Nem titok, egy szimmetrikussá alakított HTA-ról van szó, ami kísértetiesen hasonlít egy canopusra, vagy egy B5-re, de mégsem az. Illetve mivel néhány ellenállás be - kiemelésén vagy arrébb rakásán múlik az egész, ezért egy olyan univerzális panelt készítek, amin az adott végfok a visszacsatolás módjától függően négyféleképpen elkészíthető, és előtte lesz még a Karesz (remélem nem sértődik meg érte ) műveleti erősítős torzításcsökkentő akármije is, tehát összesen 6 féle változatban hallgatható meg a végfok, amihez csupán néhány átkötést kell kivenni vagy betenni. Aztán a 6 féléből vagy lesz olyan ami tetszeni fog, vagy nem.És lehetne még ezt fokozni, hogy a kompozit darlington kimenet helyett feteket teszek a végére tranyós meghajtással (jelenleg fetekkel működik mert így élesztettem fel), de arról már hallatlanban sem gondolom hogy szebben szólna mint a tranyók, így ezt a vonalat hanyagolom.
Sziasztok!
Hozzám került egy hibás pioneer vsx-920 receiver. Már kerestem hibakódokat, de mindenhol csak a villogó mcacc led-et találom, ami a védelem aktív állapotát jelzi. Nekem folyamatosan világít az mcacc led. Valakinek valami ötlet? Tápokat megmértem.
Sziasztok. Hozzám került egy Twin Line 300-as erősítő javítási célzattal. Az volna a kérdésem hogy esetleg valaki kapcsolás/nyákrajzát nem-e ismeri-e az adott gépnek?
Láttam régebben hogy valaki mintha foglalkozott volna vele hogy visszafejtse a nyákrajzot, de nem találom az eredményét sajnos. Hátha valakinek megvolna a kapcsolási rajza ( a nyákrajz nem is fontos mert azt ha kell visszarajzolom a másik panelról). A gépben az egyik oldal sérült ezért volna szükség a nyákrajzra is. Még két kérdés: Elvileg ez átalakítható Twin Line 600 -asra igaz? Emlékeim szerint annyi a kettő között a különbség hogy a 600-ban nagyobb a tápfeszültség és 2x annyi végfok tranzisztor van bent. A másik kérdésem az volna hogy a végfokba beszerelhető a BD249-BD250 helyett TIP35-TIP36C? Válaszokat előre is köszönöm.
Ilyen van.
Köszönöm,egyenlőre ez is sokkal több mint ami nekem volt infóm róla. Ha jól látom ami a 150-es rajzon ki van húzva alkatrészek,ha azokat pótolom és a tápfeszültséget emelem akkor elvileg már 2x 300W-os lesz az erősítő 4ohm-ra igaz? (8-ra pedig 2x150W)
Szia! Megvan-e a szimmetrikus tápfesz? Mérj egyenfeszültséget a GND és a csatorna kimenetek (a hangszóróvédő relé előtti pontban) között külön-külön.
Sziasztok! TDA 7293-mas IC-re hogyan lehet kötni Clip led-et a clip kimenetre, van valakinek kapcsolása?
Szia! Van a témájában Bővebben: Link és a Gugli is ad kapcsolást.
Amire rájöttem:van benne egy lc87f5nc8a, ami vezérli a bekapcsolást. Ennek van egy reset lába, ami kb 10-15-dik próbálkozásra kiveszi belőle az mcaccled tápot (csak ez a panel van rádugva a tápra) , ez vezérelne egy relét ami kapcsolná a trafót. Azon a lábon ahol indítaná a relét nem mérek semmit (ha egyáltalán mérhető) , szerintem ennek annyi.
Fogj egy 80-100W os izzót, kötsd sorba a trafóval (biztosíték helyére). Ha jól értettem van egy relé ami 230V os tápot kapcsol a nagyobbik trafóra. Azt a relét kötsd rövizárba hogy adja át az áramot, ugyanígy a kimenő relét is. Ha valami rövidzár, vagy egyébb nagy probélma van akkor bekapcsoláskor az izzó folyamatosan égve marad, és nem füstöl el semmi. Ha minden rendeben van, mérj a hangszóró kimeneten egyenfeszültséget (+ és - között). Ha közel 0V az egyenfeszültség akkor köss rá egy hangszórót amit nem sajnálsz. Jöhet a hallgatásos hangpróba ( kis hangerőn ráköthetsz akármilyen kicsi hangszórót, amúgy is az izzó majd közbelép és kivillan ha nem bír több kakaót a kis hangszóró). Ha minden rendeben van akkor ki lehet iktatni az izzót, és a nagy trafó relét, és esetleg lehet másik koppanásgátlót készíteni.
A hozzászólás módosítva: Júl 20, 2017
Sziasztok! Megépítettem életem első erősítőjét. Az erősítő része széppen zajmentesen szól, viszont eléggé keveslem a basszust.
A nagyobb gondom az, hogy a hangszoró védelem valamiért ne úgy müködik ahogy kellene. A zöld és a sárga led folyamatosan világít, és a relé egyáltalán nem húz meg. Esetleg valami ötlett miért van ez? Az alkatrészeket átnéztem, minden a helyén van.
Mérj DC feszültséget az erősítő kimeneti pontokon (test és erősítő kimenet), illetve a D2-s alkatrész nem látszódik a fótón a C2 kondenzátor takarja. T3 Bázis - Emitter DC feszültsége mekkora ?
A kimeneteken 100-200mv között ugrál a műszer. A D2-s dióda z R6-s ellenállásfelé mutatt. A T3 tranzisztoron 600mV a fesz.
A trafó szekunderről jövő AC feszültségnek zárnia kellene a T3-t. D2-t dióda vizsgálóval érdemes lenne ellenőrizni. R6 értékét is érdemes ellenőrizni.
Rajzold rá kérlek a kapcsolásra a test ponthoz képest milyen feszültségeket mérsz T1-4 EBC lábain. A hozzászólás módosítva: Júl 21, 2017
Ha a T1 B-C lábait rövidre zárom akkor kapcsol a relé, és a sárga led is elalszik.
Annak úgy is kell működnie, csak a T1 vezérlésébe a T3 és a T4 is beleszól.
Kicseréltem a tranyókat, megmértem minden ellenállást és diódát, de még mindig nem hajlandó a relé meghúzni, csak ha T1-et rövidre zárom.
Ha a T3 tranyót kiveszem akkor meghúz a relé. Hát tovább már nem tudom mi legyen.
|
Bejelentkezés
Hirdetés |






Nem titok, egy szimmetrikussá alakított HTA-ról van szó, ami kísértetiesen hasonlít egy canopusra, vagy egy B5-re, de mégsem az. Illetve mivel néhány ellenállás be - kiemelésén vagy arrébb rakásán múlik az egész, ezért egy olyan univerzális panelt készítek, amin az adott végfok a visszacsatolás módjától függően négyféleképpen elkészíthető, és előtte lesz még a Karesz (remélem nem sértődik meg érte 






