Fórum témák
» Több friss téma |
Fórum » Labortápegység készítése
Mi értelme van az áramgenerátoros meghajtásnak, ha a feszültségreferencia alapban hiányzik belőle ?! Ennek így akkora hőfokfüggése lesz, hogy ihaj....! Sokkal fontosabb lenne a referenciafeszültség megoldása itt...
Vártam már a kritikát, csodálkozom is hogy ilyen megkésve jön. Ezért is érdemes elolvasni újra a legelső mondatot amit írtam, had ne idézzem újra. Az az "ihaj" hőfokfüggés (amit egyébként egész jól orvosolna egy, az emitterrel sorba kötött zéner, csak akkor mindjárt annyival nagyobb is lesz a minimálisan beállítható feszültség) az olyankor lesz, ha pákával vagy hőlégfúvóval elkezded melegíteni a tranyót, szoba hőmérsékletű használat során, még ha fűti is a dobozt belülről egy borda, akkor sem számottevő. Szóval mint már írtam, a legtöbb esetben megfelel egy ilyen is a céloknak, még azoknak is akik folyton sírnak rínak egy "végfokélesztgető" föld szimmetrikus labortáp után, mert akár +/-50V-ra is meg lehet építeni, és 5db tranyó az egész. Mellesleg összedobtam pókhálóban, a borda felett az áteresztőtranyóra forrasztva bontott alkatrészekből, és azt kell mondjam, hogy az egyszerűsége ellenére remekül használható a szerkezet, az említett összeállítás mellett még ihaj hőfokfüggése sem volt.
Hát, őszintén szólva csodálkoznék azon, ha hirtelen az a kb 2mV/C BE nyitófeszültség függés, ami ráadásul a kollektoron kb bétaszeresen megjelenik, nem okozna még a szobahőmérséklet tartományain belül is jól mérhető elmászást
![]() Nem érdemes ilyen sok tranzisztoros, viszonylag egyszerű, ám több sebből vérző konstrukciót alkalmazni manapság, amikor kb annyiba kerül egy OPA mint maga a tranzisztor - némi túlzással. Ellenben úgy korrekt és akár egyszerűbb táp építhető... Az ilyen kapcsolások akkoriban voltak népszerűek amikor még egy sima OPA is luxuscikknek számított... )
Érdekességképpen tettem fel. Ha nekem nem lenne és valami effélét kellene építenem, akkor én is inkább az E-LPS1-et építeném, nyilván magasabb feszültségre. Az sem a legjobb, de kellően stabil, és ami még jó benne hogy egy-egy potival állítható a pozitív és negatív ág feszültsége és árama is egyszerre, ami pontosan szimmetrikus is, így nem kell még fél percet azzal bajlódni mint az enyémnél, hogy beállítsam őket szimmetrikusra.
Sziasztok!
Segítséget kérnék tőletek. Van nekem egy 160W három leágazásos toroid trafóm, ami oldalanként 24v feszültséget ad le. Azt szeretném kérdezni, hogy melyik labortáp kapcsolást lenne érdemes megépíteni ezzel a trafóval?
Jó neked! Akkor tisztázzuk, hány darab és milyen szekundereid vannak? Rajzolhatsz is!
Bocsi hülyeséget írtam. A trafóból három vezeték jön ki, tudok rajta mérni kétszer 24v-ot, vagy egyszer 48v-ot.
Azzal tudsz építeni egy szimmetrikusat, amihez ha alkalmazol feszültségkétszerező egyenirányítást és átméretezed a kapcsolást akkor akár 0- +/-60V-od is lesz, vagy meghagyod az E-LPS-t eredeti formájában, és építesz mellé párhuzamosan ugyanezekre a szekunderekre egy primitívebb kapcsolást, és arról pedig tudsz végfokokat éleszteni addig a +/-60V-os tápfeszültségig.
Nézd meg a közös kivezetést ( ahonnan 2x24V-t tudsz mérni) mert sok trafonál ez 2 érböl van. Ha igy van érdemes megbontani, mert akkor két egymástol független 24 V-t kapsz, amiböl sokkal univerzálisabb tápot tudsz épiteni ( 2x30V) amik egymástol teljesen függetlenek igy jobban használhatok, mint a sima szimmetrikus táp.
Igazzad volt, megbontottam és kétszer ,igaz így 27V-t tudok mérni, de ez gondolom csak az üresjárati fesz.
Elég jók a lehetőségeid. Jó lenne mindet használhatóvá tenni. Nekem kellene a 50-60V 2-2.5A is, meg a 25-30V 6-7A is. Csak a szekundert kell úgy kialakítanod, hogy egyszer sorosan, egyszer meg párhuzamosan legyenek kapcsolva.
Üdv!
Lenne egy kérdésem: Az Alkotó féle 50V 5A labortápegységhez elegendő-e a 40mm széles, és 3mm vastag L aluprofil? (jó nagy hűtőbordára csavarozva) Előre is köszi a választ! A hozzászólás módosítva: Júl 5, 2017
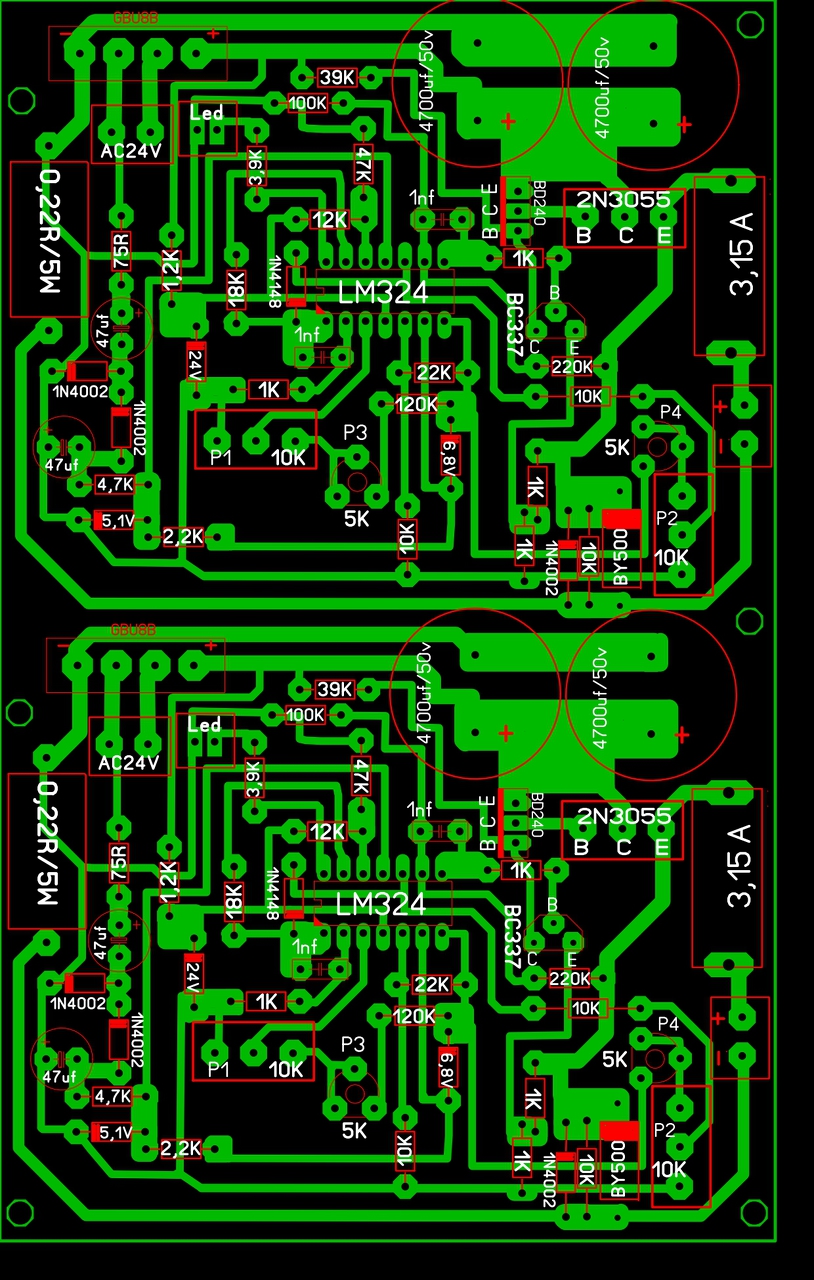
Sziasztok! Segítséget kérnék. Kezdőként megépítettem a csatolt labortápegységet, ami hibátlanul müködik is. Viszont szeretném hozzá megépíteni a csatolt panelműszrerket.
De nem igazzán tudom, hogy ez csak a kimenő feszültséget jelzi e ki, vagy esetleg a kimenő áramot is? És milyen értékű ellenállásokat kell beültetni az Rx1, Rx2a és azRx2b helyére? Segítségeteket előre is köszönöm.
Egy példány panelműszer egy paramétert mér. Ahhoz, hogy egyidőben kijelezd a kimenő feszültséget és az áramot is, két példányt kell építeni.
Hello!
- Az áramméréshez, a 0,22ohm-ra kell kötni a műszert. Ekkor R1=220ohm és R2a=4,7k lesz. R2b nem kell. (A 3A hatására a söntellenálláson 660mV lesz, ezt kell leosztani 30mV értékre. Az ellenállások aránya így 1:21 értékű. A 4,7k/220ohm kicsit kevesebb mint 21, de ez az R4 trimmerrel korrigálható.) - A feszültségmérésnél, a 30V-ot kell 30mV-ra osztani, ami 1:999 osztást jelentene. De R1=100ohm és R2a=100kohm esetén csak 1/1000 a hiba, ami szintén az R4 trimmerrel korrigálható. - A két műszereknek két egymástól galvanikusan elválasztott tápfeszültség kell. (Két Ac8V egy trafón.)
Lenne még egy pár kérdésem, hogy ha építek mellé még egy labortápegységet és sorba kötöm a kettőt, akkor szimetrikus tápot kapok?
Ilyenkor nem feleződik meg az áramerrősség, és a feszültség meg meg kétszereződik? Illetve megoldható e egy billenő kapcsolóval, hogy kijelezze a kijelző a - tápegységet is, hogy ne keljen még kettő kijelzőt építeni? Idézet: „Lenne még egy pár kérdésem, hogy ha építek mellé még egy labor tápegységet és sorba kötöm a kettőt, akkor szimmetrikus tápot kapok?” Ha kettőt építesz, akkor un. kettős tápegységed lesz, amit ha sorba kötsz, akkor lesz a közös ponthoz képest negatív és pozitív feszültséged is. Ez a megoldás nem lesz szimmetrikus, hiszen külön-külön állíthatod be a feszültséget és az áramhatást. Ha mondjuk a negatív tápon túláram miatt lecsökken a kimenő feszültség, a pozitív megmaradhat a beállított feszültségen. Idézet: „Ilyenkor nem feleződik meg az áramerősség, és a feszültség meg meg kétszereződik?” Ahhoz, hogy sorba tudd kapcsolni a két tápot, két egymástól független szekunder tekercs kell a transzformátoron vagy két különálló transzformátort kell felhasználni. Közös transzformátornak bírnia kell a két táp terhelését. Idézet: „Illetve megoldható-e egy billenő kapcsolóval, hogy kijelezze a kijelző a - tápegységet is, hogy ne kelljen még kettő kijelzőt építeni?” A feszültség és az árammérő műszernek a fő tápoktól és egymástól független tápellátás kell. Megoldható a műszerek átkapcsolása, ha a kapcsoló mindkét műszer mindkét mérőpontját egyszerre átkapcsolja. Az átkapcsolással a működés könnyű ellenőrizhetőséget, a gyors feszültség és áram leolvasás lehetőségét veszíted el. A hozzászólás módosítva: Júl 19, 2017
Üdv! Egy megbízható kapcsolást keresnék 50-60v +- feszültségre és 5-6 A áramra max.Ami rendelkezésemre áll: 4x23v~
feszültségű transzformátor, 600 w terhelhetőséggel, valamint pufferok graetz híd stb. 2n3055 tranzisztorok vagy 20db.
Üdv.
A 2N3055 ilyen feszűltség, és áram felhasználása kicsit aggályos... 60VX5A=300W, illetve a 2N3055 fesztűrése max 60V 10A ami az abszlút max. Tehát valószínű, hogy egy nagyobb terhelésnél, esetleg el fog pusztulni. MJ15003 talán.. A disszipálódó hőről még nem is beszéltünk. Ilyen teljesítményű felhasználásnál már a kapcsolóüzem jobb ötlet.
Ha két külön tápot akarsz akkor olyan rajzot találsz a topikban 723-mal, ha pedig szimmetrikusat akkor az E-LPS1-et kell átalakítanod nagyobb feszültségűre és áramúra. Utóbbi kapcsolás lényegesen egyszerűbb, és egyetlen potival beállítható a szimmetrikus feszültség ami a kezelést tekintve (pl. erősítők élesztgetése) sokkal kényelmesebb.
Szia!
Többeknek elszallt a 2N3055-se ilyen feszultsegnel! Inkabb valaszd a 2n nagyobb testveret ami bir 100V körül. arrol nem is beszelve, hogy Alkoto ajanlasa allapjan ne nagyon menjen a futes 120W fölé
Ebből az E-LPS1 ből építettél már meg működő példányt? van amit nem értek a rajzon de mindegy is...
Én nem, de láttam már 2 embernél is működni. A működést 2-3 oldalon keresztül tárgyalja, nem bonyolult. Neki akartam állni régebben, megcsinálni olyanra, hogy +/-50V és 2-3A. Csak az a baj, hogy ha szigorúan nézzük akkor igazából a +/-50V is kevés, meg a 2-3A is. Meg a nyákterve sem jó, azt teljesen újra kellene tervezni, amit utálok. Magát a szabályozót rá kellene tenni egy kis öcsipanelre, ezt egy tüskesorral beforrasztani a nyákba, és a nyákon csak a nagyáramú dolgok lenének, meg a tranyók (inkább fetek) beültetését, felfogatását is úgy kellene megoldani, hogy mondjuk a 4 vagy 6db végtranyó közvetlenül rácsavarozható legyen egy nagyméretű procihűtőre, hogy ne adódjanak óriási méretek a borda miatt.
Nekem olyan tápom van erősítőélesztős célra ami egyrészt csak állítható (0-tól +/-100V-ig is akár) de nem szabályozott (a szabályozásra igazából egy végfok esetén nincs is szükség), illetve csak 350mA körül tud (ott lép be az áramkorlát). Így két dolog bosszant, az egyik, hogy mindig elmegy egy csomó idő azzal amíg a két potival külön külön egyformára állítom a két tápágat, a másik, hogy mivel nem terhelhető, csak kis terheléssel tudom kivezérelni a végfokot, a névleges terhelőimpedanciáján már át kell kötni a saját tápjára (ha van neki), amiben ugye nincs áramkorlát. Egy normális (állítható feszültségű és áramkorlátos), nagy teljesítményű szimmetrikus kimenetű kapcsolóüzemű táp a megoldás az ilyen feladatra.
Én egy stabilizált autós rövidzárvédett tápot építettem élesztéshez, egy potival lehet a feszt állítani bizonyos határok között. 12 voltos tápegységet meg rakok rá ami szükséges 20-100A-ig, de élesztéshez nem kell ennyi közel sem.
Sziasztok! Megépítettem a csatolt kapcsolást, egy panelre kétszer. Nem igazzán müködik jól.
A feszültség szabályzó része az müködik, szépen szabályozható 0-30V között. viszont az áram állító poti semmit nem csinál. Ha rövidre zárom a kimenetett azonnal kivágja a biztit, de a tranyókat nem. Valakinek valami ötlette, hogy mi lehet?
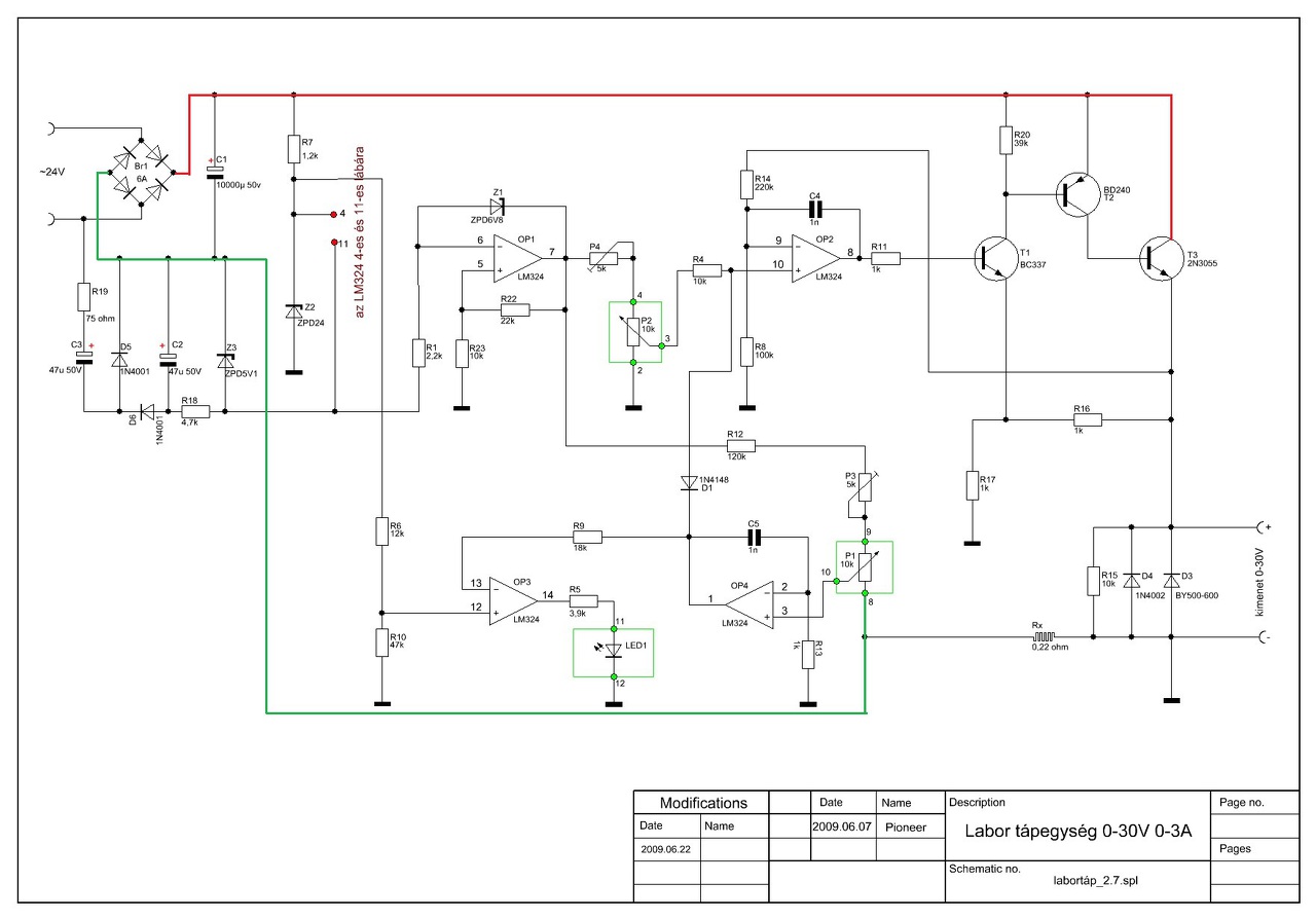
Hello! Nem csoda. A 2-es lábról az R13 1kohm nem jó helyre megy. Annak a táp kimeneti pontjának negatív pontjára kell menni..
Egyébként az elvi rajzon, össze van kuszálva a GND pont és a teljesítmény negatív táppontja. A nyákon viszont csodával határosan jól van, kivét ezt az egyet. A hozzászólás módosítva: Aug 1, 2017
|
Bejelentkezés
Hirdetés |




Vártam már a kritikát, csodálkozom is hogy ilyen megkésve jön.
Ezért is érdemes elolvasni újra a legelső mondatot amit írtam, had ne idézzem újra. Az az "ihaj" hőfokfüggés (amit egyébként egész jól orvosolna egy, az emitterrel sorba kötött zéner, csak akkor mindjárt annyival nagyobb is lesz a minimálisan beállítható feszültség) az olyankor lesz, ha pákával vagy hőlégfúvóval elkezded melegíteni a tranyót, szoba hőmérsékletű használat során, még ha fűti is a dobozt belülről egy borda, akkor sem számottevő. 











