Fórum témák
» Több friss téma |
Fórum » Labortápegység készítése
Nem fogom!
1 nincs alkotós tápom 2 kb csak fele akkora áramot tud a tápom 3 jelenleg csak 2 vég tranyó van benne, és 4et szeretnék de ahhoz még nincs bordám 4 az alkotós táp lassan szabályoz, mire belép az áramvédelem elpusztulnak a tranyók, de ez igaz a védelemből visszatérésre is, ott meg túllő a feszültség. Ja én 3A-hoz ajánlottam 5tranyót, és nem 5A-hez 3-at... 5 A-hoz olyan 8db 2n3055 kellene...
Miért is kellene megszólalnia mondjuk egy 30V 5A -es tápban a túláram védelemnek 3A -nél?
Egy 2N3055 csak akad még valahol. Egyszerűen csak annyi kell a kísérlethez, hogy 50V kollektor - emitter feszültség mellett folyjon át rajta 1A áram... Te nem hiszed, neked kellene megtapasztalnod. Ugyanis hiába hozom az adatlapokat... A hozzászólás módosítva: Jún 18, 2017
Látom nem megy át!
Pontosan tudom, hogy elpusztul.. Azt nem értem miért erőltetitek azt a 3 tranyót, meg egyéb átalakításokat, amikor van a boltban, jobb esetben a fiókban még egy tucat 2n3055...
Nem erőltetek semmit sem...
Az derült ki, hogy hiába van akármennyi párhuzamosan kötve, az eltérő paraméterek és hűtési viszonyok miatt mindig lesz egy legjobb, ami a legnagyobb áramot veszi magára. Ez a nagyobb áram tovább melegíti, tovább csökkenti a bázis dióda nyitófeszültségét és ezzel tovább javítja a tranzisztort, tovább növeli a rajta keresztül folyó áram nagyságát. Ez egy pozitívan visszacsatolt termikus rendszer. Ha nem teszünk ellene valamit, a minőség (legjobbtól a legrosszabb felé) és a hűtési helyet (legrosszabb helyzetben levőtől a legjobb felé) szerint egymás után tönkremennek, ha az áram meghaladja a biztonságos működési terület által kijelölt mértéket. Nincs semmi probléma, ha a puffer kondenzátor feszültsége kisebb, mint 40V (a csúcsértéket kell nézni) és a maximális áram jóval kisebb, mint a biztonságot működési terület által mutatott maximum. A 30V@3A -es verzióhoz a puffer feszültsége min. 30+0,33+0,22+3+2= 35.55V minimum. Ha a puffer kapacitása 10 000uF, a rippli feszültség 3A áram esetén 3V. Egy kis tartalékot nem árt beépíteni, így a feszültség eléggé megközelíti a 40V -ot. A tranzisztorokra rövidre zárt kimenet mellett a majdnem 40V -2-0,33 - 0,22 = 37.45V jut. Ha az ajánlott kapcsolási rajzon szereplő 35VAC -t veszem figyelembe, akkor jóval több, mint 40V (35 * 1.414 - 2 - 0,33 - 0,22 ~ 46..47V). Ráadásul, ha a tok melegebb, mint 25 fok, a határ egyre alacsonyabbra kerül. Valamit tenni kell ... Sokan itt 50V, 5A -es verzióról is beszélnek. Itt már előjön a probléma. Az túláram védelem megengedi, hogy 3A -nál nagyobb áram folyjon akár egy darab (a legjobb) tranzisztoron át, a bemenő feszültség pedig kb. 55V. Ha egy ilyen tápot tesztelünk 4.5A -rel, az emitter ellenállások önmagukban nem védik meg a tranzisztorokat. Ld. Izeg esete. Egy tucat példány 4 mérésre lesz elég... A hozzászólás módosítva: Jún 18, 2017
Idézet: Javaslom újbóli elolvasásra és értelmezésre Izeg hozzászólásait, azt az összesen 3 darabot. „Ld. Izeg esete.” Idézet: Nem hát... Teljesen egyértelmű volt amit leírt, legalábbis nekem. Már csak tapasztalatból is. „Nem erőltetek semmit sem...” Az a helyzet, hogy hiába csatoltam volna én is az 500ms-os eltárolt szkópábrát, mert akkor nem azzal jöttetek volna hogy túllendül a fesz vagy az áram, mert nem jó a labortápom meg hasonló badarságok (mert látszik egyértelműen), hanem azzal hogy rossz a szkópom, és/vagy nem tudok vele mérni. Az említett 230V-os tranyó minden kétséget kizáróan megadta magát 134V Uce körül, akkor is ha csak 1-2mA folyt rajta. És bizony nem folyt több, tranziensben sem. A máshonnan vásárolt pedig tudta az adatlapi értékeket, még valamivel többet is. Ilyen egyszerű ez a történet...De tettem fel régebben egy jó kis videót az olcsó ebay-es 494-ről is a PC tápos topikban, az is magáért beszél. Köze nincs az eszköznek az adatlapi paraméterekhez... Ebből tudok küldeni is, szóval könnyen ellenőrizhető ha mellébeszélek.
Sziasztok.
Egy kis infóra lenne szükségem az alábbi táppal kapcsolatban: diy supply Hobbi célra megfelelő lehet, valami tapasztalat, tuning, építési tanács, ilyesmi érdekelne. Egy weller trafóról halytanám és 3 ampert nem szeretnék kivenni belölle (max2). Minden hozzászólást örömmel veszek, köszönöm. A hozzászólás módosítva: Jún 18, 2017
A fiam épitett kettöt és eddig jol müködnek.
Idézet: „Ez egy pozitívan visszacsatolt termikus rendszer.” Ez így van. Számítsuk ki a hurokerősítést: 2mV/fok/0,22ohm*40V*2fok/W=0,7. Ez viszonylag pesszista becslés, sokminden csökkenti még. Szóval nem épp atomstabil, de azért még nem "gerjed", nem rántja magára egy tranyó a teljes áramot, csak megháromszorozza az eredetileg meglévő inhomogenitást. Tapasztalatom szerint 5 mV körüli eltérések szoktak lenni nyitófeszben. Ez 0,22 ohmon 22 mA, a háromszorosa 66 mA. Ha az egyik tranyó hűtése jelentősen rosszabb lenne, akkor még nagyobb lehetne az eltérés, de erre utaló infó nincs. ![]() Akkor nincs benne semmi buktató, még akár működhet is. Valami amire esetleg oda kell figyelni, mekkora hűtőborda lenne elég neki? Procihütő esetleg? Aktív, passzív? Köszönöm.
Ö is procihütöre szerelte ventillátorral. A baj az, hogy azok a ventillátorok 12V- re mennek olyan feszültség meg pont nincs a rendszerben. (Csak 24V van).
A hozzászólás módosítva: Jún 18, 2017
Első ránézésre, erősen hasonlíthat ez az áramkör erre. Én a linket tekinteném eredetinek, amire már többen is ráfűztek.
De azért hoztam csak ezt szóba, mert említed a 24V jelenlétét. Ez a 24 V váltakozó fesztültség, ami egyenirányítva jelentősen több lesz. Ha mondjuk 32 V-ot tételezünk fel, akkor ebből 20 V-ot kellene "eltüntetni", és a ventilátor kb. 200 mA-t fogyaszt. 20x0,2=4 W. Ez nem kevés, de talán még belül van azon az értelmes határon, amit érdemes egy soros ellenállással, vagy stabilizátorral megfontolni. Vagy még jobb lehet egy célirányos trafó, amin már eleve van egy ideális tekercs ehhez, sőt akkor már a mérésre is lehetne gondolni, ami egy labortápnál szinte nélkülözhetetlen.
Esetleg egy diódával egyutasan egyenírányítani a 24V AC-t, a ventillátor részére.
Nézd meg ezt: Bővebben: Link
Vagy ezt: Bővebben: Link Annó egy ilyen tápot láttam amit valaki épített és bár nem tudom mi lett végül a megoldás, de ott úgy tűnt, hogy ott a műveleti erősítő szállt el benne, mert túl magas tápot kapott(az új táp első indításakor)... A fenti két oldalon lévő tápok úgy emlékszem, hogy csak annyiban térnek el ettől az eredeti általad is linkelt rajztól, hogy a műveleti erősítők stabilizált tápot kapnak... Lehet célszerű az eredeti rajz helyett inkább ilyet építened, mert pl itt: Bővebben: Link a gyári adatlap azt írja, hogy "absoulte max" +-18V-os lehet a táp... amit egy kicsit magasabb üresjárati feszültségű trafóval el is lehet könnyen érni... A hozzászólás módosítva: Jún 19, 2017
A step down konverter majdnem olcsobb ( ugyanott ahol a tápot is vette) mint egy stabilizátor a helyi boltban és megnéztem nem is nagyon melegszik a stabilizátor meg biztosan melegedne arra a 4W-ra.
A baj az, hogy azon a procihütön ( integrált ventillátorral vette öket valamilyen bolhapiacon) BLDC motor van, az meg nem igen viseli el az elötét ellenállást vagy félutas egyenirányitást. A kimenetekre két digitális V/A métert kötött igy azt is jol megoldotta. Azok elbirják a 30V-t a tápon. A hozzászólás módosítva: Jún 19, 2017
Szerintem egy diódával és egy kondival elő lehet állítani a megfelelő feszültséget egy BLDC motor számára is (nem fog tőle megbolondulni a saját elektronikája, ha erre gondolsz).
Egy ellenállás miért nem jó a motor elé? Félretéve a disszipációs gondot.
Köszönöm a hozzászóloknak
![]() A ventillátor kérdést megoldom. Ha lesz kérdés akkor jelentkezem. Üdv. A hozzászólás módosítva: Jún 19, 2017
Mert nem tudod induláskor mennyi áramot vesz fel a motor elektronikája és kétlem hogy tulélne egy tulfeszültséget.
De ez ne legyen már téma mert mindenki ugy oldja meg ahogy akarja.
Ami bosszanto a gyári NYÁKon, hogy irto szükek a lyukak, igy ha esetleg valamit javitani kell az kin szenvedés lesz.
Az indulási áram mérhető paraméter és a nagyobb indulási áram, nagyobb feszültséget ejt, az előtét ellenálláson. Tehát, ha üzemi áramra és feszültségre méretezem az ellenállást, induláskor nagy baj nem lehet. Ezek a ventillátorok elég széles feszültségtartományt bírnak, a névlegeshez képest.
De igaz, mindenki úgy Alkot, ahogy szeretne.
Gondolod, hogy egy vacak ventillátorral érdemes ennyit foglalkozni? Az eredeti NYÁKon ki lehet cserélni a 7824-t egy 7812-re igaz, hogy fog melegedni, de megoldja a feladatot. Ahogy a fiam is megoldotta mindennemü kisérletezés nélkül egy 24/12V DC átalakitoval. Az meg teljesen hideg.
Nem, valóban nem érdemes. Gondolkodni, ötletelni és hozzászólni sem érdemes.
Érdemes, csak rossz topikban rágodsz ezen. Itt a tápegységekröl van szo s nem a ventillátorokrol. Ha valoban az a gond, majd valaki majd kérdez. Ilyen kérdés viszont nem volt.
Ne csináljunk már elefántot egy egérböl
Hogy a topik témájánál maradjunk az egyik táppal történt valami. Valami miatt megszünt az áramszabályzás, és rövidzárra nem reagált a védelem. ( a LED nem villant fel). A táp teljes áramot adott ki. Mint kiderült, az áramszabályzo potirol (P2) szakadt le egy vezeték. Ez további károkat okozott ( eddig a kissrác nem is mondta). Azota csak 30 V van a kimeneten. Eddig két hibát találtam. A Q2 tranzisztor halt meg, de még van valami más is, mert az U1 kimenetén van 0,6 Volttal kevesebb van mint kellene ( 10,6 V van 11,2V helyett). Ez természetesen felboritotta a szabályozo kört. Az IC-ket kicseréltem nem sok sikerrel. A Q4 rendben van a kicserélt Q2 viszont azonnal átbillenti a teljes kimenetre. Pillanatnyilag nincs több tartalék alkatrészem, de addig lehet ötletelni mit kéne megnézni.
Közben megcsinálok néhány MOD-t a belinkelt irások alapján, nem mindet, mert a másik táp jol müködik ( igy van összehasonlitási alap is ). A hozzászólás módosítva: Jún 19, 2017
A ventillátor dolgot nem én hoztam elő: Bővebben: Link
A tápegység szerves része a hütőborda és az esetleg azon levő ventillátor, tehát elfér szerintem itt. Nem csináltam bolhából elefántot, csak gondoltam adok ötletet, nem neked, hanem másnak.
Nagyjából az összes kapcsolásra elmondható, hogy az ilyen problémákra nincsenek felkészítve, ahhoz bonyolítani kellene őket. A kis 723-as táp pl. amit ezek közül favorizálok, az is olyan, hogy ha mondjuk megszakad az áram poti csúszkája, egyáltalán nem lesz áramszabályozás. Ebből a szempontból jobb pl. az olyan egyszerű megoldás - amiket többek között végfokok élesztéséhez is használok -, ahol van 1 vagy 2 fix értékű áramkimenet, mondjuk egy 300mA-es és egy 2A-es. Nincs benne kopó-mozgó alkatrész, az áramkorlát elvileg örök életű.
Azért azt, hogy egy poti szakadása esetén ne maximális áram alakuljon ki, nem olyan bonyolult megoldani!
Ez sajnos igy van. A 723-s tápban legfeljebb egy IC megy tönkre ( nekem még nem sikerült), vagy 2 tranyo. Ebben a tápban meg az isten se tudja mi minden és miért ment önkre. Az tény, hogy a Q2 halott meg egy opamp, de holnap mindet kicserélem....
az nagyságrenddel gyorsabb mint hibát keresni. ( hiányzott egy két forrasztás is, de eddig ez fel sem tünt neki).
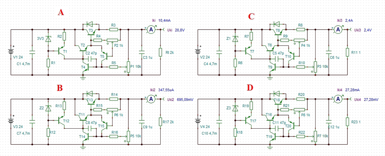
Egy labortáp az egyszerűség jegyében. Hogy milyen stabilitással és dinamikus viselkedéssel rendelkezik az akkor derül ki ha az ember megépíti és megméri, de otthoni környezetben szerintem a legtöbb célra megfelel. A tranyók függvényében megépíthető "tetszőleges" feszültségre és áramra, valamint föld szimmetrikusra is, PNP áteresztővel. A feszültség kb. 0,7V-ig tekerhető le, az áram úgy 20-30mA-ig.
A T1 áramgenerátor, a T2 a meghajtó, a T3 az áteresztő, a T4 a külön referencia nélküli hibajel erősítő, a T5 az áramkorlát, P1 a fesz, P2 az árampoti. A képen az A eset a max feszültség, a B a minimum feszültség, a C a max áram 1 ohmra, és a D a minimum áram 1 ohmra. |
Bejelentkezés
Hirdetés |













