Fórum témák

» Több friss téma
Fórum » Elektronikában kezdők kérdései
- Ez a felület kizárólag, az elektronikában kezdők kérdéseinek van fenntartva és nem elfelejtve, hogy hobbielektronika a fórumunk!
- Ami tehát azt jelenti, hogy a nagymama bevásárlását nem itt beszéljük meg, ill. ez nem üzenőfal!
- Kerülendő az olyan kérdés, amit egy másik meglévő (több mint 17000 van), témában kellene kitárgyalni!
- És végül büntetés terhe mellett kerülendő az MSN és egyéb szleng, a magyar helyesírás mellőzése, beleértve a mondateleji nagybetűket is!
Lapozás: OK   3037 / 4041
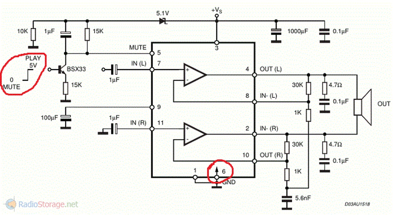
(#) trickentrack hozzászólása Aug 14, 2017 /
 
Sziasztok!
Egy kis segítségre lenne szükségem.
A képen látható kapcsoláson az a felfele nyíl mit jelent?
Illetve a mute nál vagyok még megkeveredve. Ha 5v ot kapcsolok oda akkor nincs lenémítva, ha nem kapcsolok feszt akkor pedig le van? Ha így van akkor ezt a funkciót nem lehetne kikapcsolni?

Előre is köszönöm!
(#) RoliNyh válasza trickentrack hozzászólására (») Aug 14, 2017 / 1
 
Gondolom azt jelenti a nyíl, hogy a műveleti erősítők is onnan kapját a testet...
A tranzisztor előtt pedig a "lépcsős" ábra azt jelenti, hogy TTL szinttel vezérelhető a némítás. Ha magas szinten van a tranzisztor bázisa, tehát 5V ot kap, akkor "szól" a végfokozat. Ha alacsony szintet kap, tehát testre van kötve, akkor "nem szól" a végfokozat.

Ez egy egyszerű tranzisztoros kapcsolófokozat egyébként, ami a két 15K -s és a 10K -s ellenállásokkal összeépített feszültségosztóval xV feszültségre (nem számoltam ki pontosan mennyire) állítja be az IC MUTE bemenetének lábát. Adatlapban megtalálható biztosan a konkrét vezérlőfeszültség szintje, de mivel nincs típusszám a rajzon, én nem tudtam megkeresni.

Szóval ha azt akarod, hogy állandóan "szóljon" a végfokozat, akkor csak annyit kell tenned, hogy a BSX33 tranzisztort nem forrasztod be, és a C-E lábai kivezetését a panelon rövidrezárod...
(#) Gafly válasza trickentrack hozzászólására (») Aug 14, 2017 / 1
 
Idézet:
„A képen látható kapcsoláson az a felfele nyíl mit jelent?”

Adatlapot elolvasva, dekorációs elem
Idézet:
„Ha így van akkor ezt a funkciót nem lehetne kikapcsolni?”

Szerintem az egész "hóbelevancot" el lehet hagyni (értsd R1, R2, D1, Q1). Talán az R3 maradhat a "finnyás lelkületűek" miatt, a 3-5 lábak között (értéke pontosan annyi, amekkorát találsz a fiókban ).
De nem értek hozzá...
(#) djsms hozzászólása Aug 14, 2017 /
 
Üdv!

Autóba kellene nekem arduino + 3db reléhez olyan táp, ami a relék kikapcsolt állapotánál nagyon keveset fogyaszt. Jelenleg ilyen tápegység van: dc táp
Ezzel működik, de ez 40mA-et zabál önmagában. Ha mindhárom relé meg van húzva akkor 12V-ról 160mA az össz fogyasztás. Normál üzemben 2db relé van meghúzva, ez 120mA. Ha leveszem a táp saját fogyasztását akkor 5V-ra kb 300mA jut csúcsban és 200mA üzemire. Vajon az arduino nano ams1117-5V-os táp ic-je elbírná-e az autóban ezt 14.4V-ról tartósan? Esetleg egy pici hűtőzászlót ráragasztva?
(#) RoliNyh válasza djsms hozzászólására (») Aug 14, 2017 /
 
Az adatlap szerint maximális tápfeszültség 15V lehet, -e felett a stabilizátor károsodhat.
A kocsidban a maximális feszültség elvileg 14.4V (de mérd meg járó motornál), szóval elviekben használhatod...
(#) djsms válasza RoliNyh hozzászólására (») Aug 14, 2017 /
 
A max fesz ok, én inkább a 14.4V-5V/200mA miatt aggódom. el tud ennyit fűteni? Ez kb 2W!
(#) RoliNyh válasza djsms hozzászólására (») Aug 14, 2017 /
 
Na azt én nem tudom megmondani, még nem használtam ezt a stabilizátort...
(#) djsms válasza RoliNyh hozzászólására (») Aug 14, 2017 /
 
Ekkora áramra én sem, ezért kérdeznék egy tapasztalt szakit
(#) djsms hozzászólása Aug 14, 2017 /
 
Ezt szeretném elkerülni
(#) rihekopo42 válasza Pafi hozzászólására (») Aug 14, 2017 /
 
A bisztosíték 1A-es.
A gratez-híd utáni kondi 2200UF-es.
A másuk kondiis 2200UF.
Az 5v kimenetnél a sorba kapcsolt kondi nem jó.
Köszönöm!
(#) trickentrack válasza RoliNyh hozzászólására (») Aug 14, 2017 /
 
Köszönöm a segítséget! Ami most hirtelen fel tűnt még, hogy a bemeneteknél a jobb oldal a GND-re van kötve. Mivel hidalva van a két oldal ezert nem kéne összekötni a jobb-bal bemenetet?
(#) Alkotó hozzászólása Aug 14, 2017 /
 
Azt szeretném megtudni, mi világít a LED-ben, mi adja a fényét? És miért tér el jelentősen a különböző típusok fénye egymástól?
(#) trickentrack válasza Alkotó hozzászólására (») Aug 14, 2017 /
 
Valahol azt olvastam régebben, hogy egy bizonyos port gerjesztésétől világít. Bizonyos lézerekhez hasonlóan, csak a lézerekben egy kristályt gerjesztenek. Lehet, hogy hülyeséget írtam, de én ezt olvastam valahol.
Szerk:
Wikipédia szerint nem írtam akkora hülyeséget: Bővebben: Link
A hozzászólás módosítva: Aug 14, 2017
(#) RoliNyh válasza trickentrack hozzászólására (») Aug 14, 2017 / 1
 
Már miért kellene? Ha összekötöd, akkor mind a két bemenet testen lenne, tehát nulla lenne a bemenetek közt a feszültségszint. A nulla feszültséget pedig nem lehet erősíteni, tehát a kimenet is nulla lenne.
Matematikailag megközelítve a dolgot, akármekkora számot szorzol meg nullával, a végeredmény akkor is nulla lesz...
(#) trickentrack válasza RoliNyh hozzászólására (») Aug 14, 2017 /
 
Nem úgy értem, hogy a testre kötném. A két bemenet lenne összekötve, viszont a testre nem lenne kötve. De amúgy biztos hülyeséget mondok!

Közben átgondoltam és tényleg nagy hülyeséget írtam!
A hozzászólás módosítva: Aug 14, 2017
(#) Hp41C válasza Alkotó hozzászólására (») Aug 14, 2017 /
 
A LED egy speciálisan kialakított dióda, amiben a tiltott sáv "magassága" (energia lépcsője) a fény hullámhosszának megfelelő foton energiájának felel meg. A tiltott sáv energialépcsőjének nagysága a felhasznált félvezető és szennyeső anyagoktól függ és meghatározza a kibocsátott fény hullámhosszát. A fehér LED olyan megoldást tartalmaz, mint a fénycsövek: Kék fénnyel un. fényport gerjesztenek, ami szélesebb spektrumú fényt bocsát ki.
A hozzászólás módosítva: Aug 14, 2017
(#) Kovidivi válasza djsms hozzászólására (») Aug 14, 2017 /
 
Egy TO-220 tokozású stabilizátor 1.5W-ot tud hűtőborda nélkül, szabadon állva eldisszipálni. Erre a kis tokra én 0.5W-nál többet nem bíznék. A hűtőzászló ráragasztása esetleg a fülre való forrasztása nem ad elég jó hőátvezetést, mert a hő az IC hátán keletkezik. Rakj be egy TO-220-as stabilizátort egy mini bordával, és használd. Borda.
A hozzászólás módosítva: Aug 14, 2017
(#) djsms válasza Kovidivi hozzászólására (») Aug 14, 2017 /
 
Köszi a választ! Közben átterveztem a dolgot és egy enable lábas dc/dc konverter mellett döntöttem. Ez csak 7mA-et eszik terhelés nélkül Viszont a készenléti fogyasztásom alig lett kevesebb, az eddig 40mA helyett lement 34-re... A matek persze nem jön ki, de mégis! Az arduino nano a bűnös, önmagában eszik 35mA-t papíron... Szóval a jó megoldás az lesz, hogy marad az új alacsonyabb fogyasztású dc/dc konverter ÉS utánanézek hogy lehet az arduinot deep sleepbe tenni.
(#) RoliNyh válasza trickentrack hozzászólására (») Aug 14, 2017 / 1
 
Először nem értettem, de ha függetleníted a bemeneteket a testponttól, és összekötöd, ugyan az a jel megy mind a két végfokra, tehát azonos potenciálon lesz mind a két bemenet, és ugyanúgy mind a két kimenet is azonos potenciálon lesz, így a hangszóró nem tud szólni.
(Ez olyan, mintha párhuzamosítottad volna a két végfokot. Ha ebben az elrendezésben a test és a kimenet közé teszel hangszórót, akkor kapod meg a két sztereo csatorna összegzett monó kimenő jelét.)
Ez az "egyik bemenet testen, másik bemenet a jel" elrendezése, tipikusan a hídkapcsolású végfokozatoknak...

És akkor már leírom azt is, hogy a a bemeneteket szintén testtől függetlenül kötöd úgy, hogy egyikre a jobb csatorna másikra a bal csatorna bemenetét kötöd, akkor megkapod a két csatorna közötti különbségi jelet a kimeneten, ami szintén nem megfelelő bekötés, viszont úgy már szól is, csak épp nem sok mindent hallasz belőle, tulajdonképpen a két hullám közötti eltérést hallod csak...
A hozzászólás módosítva: Aug 14, 2017
(#) djsms válasza djsms hozzászólására (») Aug 14, 2017 /
 
No, jelenleg 14mA-re csökkent a fogyasztás, de még nincs megcsinálva az arduino "hack". Illetve találtam még kisebb áramú dc/dc konvertert.
Néha érdemes kicsit gondolkodni is
(#) proli007 válasza Kovidivi hozzászólására (») Aug 14, 2017 /
 
Hello! Ha egy TO220-as tokra 1,5W-ot adsz, akkor arra már rásül a mancsod. Hosszútávon pedig elszínezi maga alatt a nyákot. (Barnára )
(#) trickentrack válasza RoliNyh hozzászólására (») Aug 14, 2017 /
 
Így már értem teljes mértékben! Köszönöm szépen!
(#) Alkotó válasza Hp41C hozzászólására (») Aug 14, 2017 /
 
Köszönöm a választ. Drámaian tudományosan hangzik. A "tiltott sáv" és a "fénypor" még tovább misztifikálják a dolgot.
Azt hittem könnyedén meg fogom érteni, de nem így lett.
(#) vargham válasza djsms hozzászólására (») Aug 14, 2017 /
 
Arduino: Vedd le a LED-et, az USB-TTL IC-t, és a regulátort is. Ha ekkor elaltatod (megszakításra ébred), akkor kb 6 mikro Ampert fogyaszt.
(#) djsms válasza vargham hozzászólására (») Aug 14, 2017 /
 
mini pro lesz hackelve, de most csak nano van nálam. A program már kész, tesztelve is
(#) Gafly válasza Alkotó hozzászólására (») Aug 14, 2017 /
 
És a nyitófeszültsége pedig gyakorlatikag a fény színétől (hullámhossz) függ:
- Infra -> piros -> kék...
(#) proli007 válasza Alkotó hozzászólására (») Aug 14, 2017 /
 
Hello! Mivel várhatóan nem fogsz Led-eket gyártani, többet nekünk nem is kell tudni róla..
(#) Kovidivi válasza proli007 hozzászólására (») Aug 14, 2017 /
 
Hát igen, sajnos ára van, ha valaki csupaszon, borda nélkül akarja használni. Ilyenkor legalább 100fokC-os az IC, a nagy hőmérséklet különbség miatt tud az 1.5W-nyi hő "elszállni".
(#) Alkotó válasza proli007 hozzászólására (») Aug 14, 2017 /
 
Na igen, ez sok dologról elmondható, de engem mégis bolygat ez a kérdés.
(#) Hp41C válasza proli007 hozzászólására (») Aug 14, 2017 /
 
Ha sokkal részletesebb rendelkezik valaki a témában, biztosan közel jár ehhez.
Következő: »»   3037 / 4041
Bejelentkezés

Belépés

Hirdetés
XDT.hu
Az oldalon sütiket használunk a helyes működéshez. Bővebb információt az adatvédelmi szabályzatban olvashatsz. Megértettem