Fórum témák
» Több friss téma |
Csak körbe szoktam tekerni a szigetelőfóliával, aminek a szélességét előtte a mag méretére vágom. Ragaszthatod is, de egyrészt olyankor gondolni kell arra is, hogy mi van ha később valamiért szét akarod majd szedni, másrészt a ragasztóval csínján kell bánni, mert növelni fogja a légrést.
Köszi szépen! Én sem szerettem volna ragasztani, ezért mondom inkább kérdezek.
Urak! Flyback tápoknál a trafó méretezése hogy történik? - Konkrétan ICE2A280Z IC-hez érdekelne. Itt milyen frekivel szoktak számolni? Primer fesz számolható a full puffer feszültséggel? Légrés kell ezekbe?
Illetve az adatlapjában az IC-nek jelölnek 'snubbert'. Ez konkrétan mi akar lenni? Mert ahogy nézek hasonló TOPxxxx tápokat, ott ügye sima és egy zener van. Nálam ez egy újrahasznosított áramkör, és a gyári kapcsolásnál egy us1k dióda sorban egy RC taggal. Mikor melyiket kell használni? Illetve audio célokra lehet használni ilyen topológiát?
Sziasztok, a tanácsotokat szeretném kérni. Egy erősítőhöz kettő ilyen kapcsolóüzemű tápot gondoltam venni Bővebben: Link
de mivel az erősítő csak 100W én párhuzamosan gondoltam kötni a kimenetüket hogy stabilabb legyen a feszültség. A kérdésem az lenne, hogy itt is előfordulhat olyan hogy ha eltérő a feszültség a kettő modulon akkor terhelik egymást, szabad ilyet csinálnom? Köszönöm.
Sok hátránya lehetséges a párhuzamos kapcsolásnak. Rossz esetben meg is hibásodhat valamelyik táp, ez ellen lehet védekezni, úgy hogy mindkét táp kimenetére kapcsolsz soros diódát, hogy a két táp között ne folyjon kiegyenlítő áram. Viszont még így is előfordulhat, hogy amelyik táp hangyányit nagyobb feszültséget ad, az 100%-ig lesz terhelve míg a másik alig néhány %-nyit. Ez a hatás is csökkenthető pl soros ellenállásokkal, vagy elektronikus megoldással, ez utóbbi persze némileg bonyolultabb.
Köszönöm szépen a válaszod. Szerinted egy ilyen modulból stabilan kitudok venni 2A-t mert igazából annyi elég lenne 50W nál több nem igazán fog kelleni nagyobb mennyiségű puferral megvalósítható lehet szerinted?
A linkelt táp 6A-re van specifikálva, valószínűleg tud is annyit legfeljebb kissé forró lesz. A 2A ennek fényében valószínűleg nem lesz gond.
Sziasztok! Segítséget kérnék. Egy villámcsapott aktív hangfal tápját javítom.Kapcsolóüzemű a drága.Egy LD7575PN-el és egy fettel van megoldva.Már kicseréltem az IC-t,fetet és egy diódát.Szkóppal nézve mindenhol van jelalak,de a trafó szekunderén hiába van jel,nincs feszültség,csak torz sínus.A segítséget előre is köszönöm.
Szekunder oldalon nincs zárlatos alkatrész ? Pl egyenirányító vagy a végfok ? A szkóp testponja jól van a szekunder oldalhoz csatlakoztatva ?
A hozzászólás módosítva: Aug 9, 2017
Még egy gondom van.Ha szkóppal mérek,a szkóp gnd-je a védőföldön van.A kapcsoloüzemű táp primer mínusza meg váltó 120v-on.Összeköthetem a kettőt?
Nem. A kapcsitápot ilyenkor leválasztó transzformátoron keresztül kell táplálni, így lesz összeköthető. (Olyan tanácsot, hogy kösd ki a szkóp védőföldjét nem adok, mert életveszélyes.) De vigyázat, leválasztó trafó használata mellett sem szabad felelőtlenül nyulkálni hálózati oldalon, az attól még tud rázni!
(Alapvetően csak az mérjen hálózati feszültségen aki tisztában van az ide vonatkozó elméleti és gyakorlati tudnivalókkal! (Kérdésed alapján te nem vagy.) Az is lehetőleg úgy hogy van mellette segítő aki tisztában van az áramütés esetén végzendő teendőkkel.) (Saját felelősségedre azt csinálsz amit akarsz, de a biztosító nem fog fizetni ha bármi baj történik közben.) A hozzászólás módosítva: Aug 10, 2017
Kedves Pafi! Köszönöm a kielégítő válaszodat.
Üdv!
Ehhez a transzformátorhoz tudtok linkelni egy kapcsolást? Vagy esetleg más megoldás is érdekelne, egy egyszerűnek mondható 230V/5V kapcsolóüzemű tápra lenne szükségem. Szerettem volna az iW1700-at használni, de sajnos nyűgös a beszerzése. Válaszokat köszönöm!
Tessék. A rajz bal oldalán lévő kapcsolást kell megépíteni, de a középső rajz elrendezésével, azaz az ellenállás ne párhuzamosan hanem sorosan legyen a zénerrel és az optó LED-jével. IC-t kapsz a lomex-ben és a TME-nél is, de az apróban is szoktak hirdetni. Az Y kondi beépítése lényeges, nélküle olyan zavar lesz a szekunder oldalon hogy semmire nem fogod tudni használni (az UKT-s cikkemben lévő tápban is ilyen segédtápok vannak, nézd meg).
Viszont egy ilyen 5V-os tápot szerintem nem éri meg építeni, mert ha jól emlékszem 3-400Ft körül már van az ebay-en, ráadásul dobozolva, kábellel, villásdugóval, ennyiért a trafót sem kapod meg, és akkor még hol a többi alkatrész, a postaköltség plusz a munka.
Nagyon köszönöm!
Hát igen nekem is van itthol egy ilyen kis olcsó táppanelem, és rá is lehetne forrasztani akár a leendő panelemre. Azt nem tudom eldönteni, hogy melyik megoldás alkalmasabb a 7/24 készenlétre csak néha lenne használva. A kínai panelen van még egy zavarszűrő trafó is, de a többi alkatrész rejtély, ki tudja mennyire van alulméretezve nem? Egyébként TNY ból melyiket kéne venni? Láttam van több típus is.
Hogy az olcsó ebay-esekben milyen vezérlő van, vagy van-e egyáltalán azt ugye innét meg nem mondom. A TNY sorozat elég korrekt, összességében nekem ez tetszik mind közül a legjobban. Ha nem főzi meg az ember (bár a túlmelegedésre is lekapcsol), szinte tönkretehetetlen, bár olyat még sosem próbáltam hogy mondjuk órákra rövidre zárom a kimenetét egy darab dróttal.
Melyiket vedd meg? Teljesen mindegy, a lényeg, hogy az IC és a trafó is tudja a kívánt teljesítményt. Majd kijavítanak ha tévednék, de elvileg úgy van, hogy a második szám a széria (kezdődött talán a 25x-el és most már 29x is van), a harmadik szám pedig a teljesítmény, minél magasabb a szám, annál többet bír. Hogy az egyes szériák között milyen különbség van (ha van) azt csak a gyártó tudja. Én annak idején a 255-ből vásároltam be, mert 55Ft volt a lomex-ben, de létezik már 290 is, jóval nagyobb teljesítménnyel. Három dolgot kell összevetni, az igényt, melyik IC hol és mennyiért kapható, és van-e ugyanott hozzá trafó is, a kellő feszültséggel és terhelhetőséggel.
Sziasztok!
Van egy 700W-os PC tápból bontott trafóm, E216944-W H-P 1428 ERL-35 VIKING B-2 CLass 130(B) G09-ER35601-M100" Ezek vannak ráírva, az lenne a kérdésem, hogy van valami bevált kapcsolás, ami PC tápból bontott trafókhoz való, esetleg szabályozható is a feszültség? És ha igen, milyen értékek között, illetve mi az elméleti max, amit egy ilyen trafóból ki lehet venni?
A PC táp átalakítós topikban fogsz ilyet találni, de ahhoz nagy valószínűséggel vezérő IC-t kell cserélned, vagy ha nem túl bonyolult akkor trükközni azzal ami éppen benne van. Az átalakításnak annyi a titka, hogy a 494 két hibaerősítőjéből az egyik a feszt, a másik az áramot szabályozza, így kapsz egy kb. 1V-tól 26 vagy 52V-ig (bekötéstől függően), és kb. 40-50mA-től néhány A-ig állítható tápot. Hogy mennyire vált be azt nem tudom, nekem működik belőle néhány darab már évek óta, mondjuk nem napi rendszerességgel vannak használva, csak alkalomszerűen.
A 700W az így látatlanban is felejtős, ha az általában használt méretű trafókról van szó (elvileg ERL 35 mint írod), akkor azok folyamatosan olyan 3-400W-ot tudnak maximum, de lehetnek csodák. Aztán létezik még a feszültségkétszerező egyenirányítás is, ha még nagyobb feszültségre lenne szükség. Feszültségben az elméleti max az meg valahol egy sokszorozó végén van...
Köszönöm!
Az opto triviális? Illetve,, mivel az én trafóm két szekunderers, 12V és 5V, az optót az 5V részről hajtsam meg?
A 817-es különféle változatait szokták használni, lehet valami flyback tápból bontani. Azt az ágat szabályozd amelyiken a nagyobb terhelés lesz.
Sziasztok! Újra neki kéne állnom az SMPS labortápom tápegységének, de egy dologtól tartok egy kicsit. Itt ugye körülbelül 700W-ra kell méreteznem a tápegységet, amivel nem is lenne nagy baj, egy apró dolgot kivéve. Ez egy rezonáns tápegység, amiben a rezonáns kapacitás értéke 47nF lesz, így alakul a főtrafó szórt kapacitása miatt. Egyelőre beforrasztottam egy sima Wima MKP10-es 400V-os példányt. Viszont én ebben nem bízok, ezen mégis a 700W-nak megfelelő primer oldali áram fog átfolyni. Mit tegyek? Vegyek inkább 10db 4,7nF-ot, és azokat kössem párhuzamosan, vagy semmivel nem leszek előbbre? Ti hogy jártok el ekkora teljesítményű rezonáns tápoknál?
A kondi kérdésben nincs tapasztalatom, ha Ge Lee teljes hidas változatát veszem figyelembe ott 2 db kondi van párhuzamosan (2x220nF).
Milyet építesz önrezgőt vagy IR vezérlésűt ?
Az MKP10-es bírni fogja, azért jobb kettőt párhuzamosan kötni, hogy könnyebb legyen beállítani az adott kapacitásértéket.
Az FKP jobb, de az MKP is bírni fogja, ne aggódj! Viszont a szimmetria hasznos dolog, bontsd ketté + és - tápra!
Köszönöm mindenkinek! Akkor marad a 2x22nF, a + és - tápra. Latyakosa, ez a Skori féle önrezgő táp lesz.
Sziasztok!
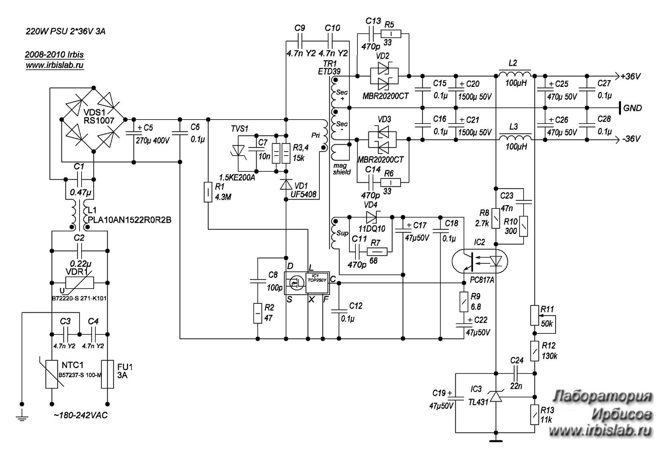
A TOP250Y meghajtót mennyi ajánljátok, ismertitek? Találtam egy rajzot az "Oroszoknál". ![]() Összességében 150-200w kellene nekem csak. A +-36 voltos kimenet nem 100%-ban azonos a rajzon! Ha esetleg valaki kérdezné. És terveztem hozzá egy plusz szimmetrikus kimenetet (+-15v) a PCB-n. Ez a rajzon nem szerepel. A nyáktervet csak ellenőrzésként raktam fel, hogy így jó-e az elrendezés.
Szia,
Nyák tervhez: Bár én még viszonylag kevés tápot raktam össze, de a megfigyelésem az, hogy mind az itteni nyákokon, mind gyári nyákokon sokkal nagyobb az izoláció a primer és szekunder oldal között. Ha te tekered az ETD-t, akkor én javasolnám, hogy a primer segédtápját is a primer oldali kivezetéseknél kösd ki, hogy minél messzebb legyen a szekunderhez. Az opto meg szintén izoláció végett van, így, hogy még a DC Gnd-jét alatta is viszed át csökkented a lehetséges szigetelési távot. Javasolnám, hogy tedd a trafóval egy síkba a közepét és úgy huzalozd be, de alatta semmi ne fusson inkább. Illetve nem mértem meg, de a fenti MBR20020 vastag netje és a primer DC+ mennyire van egymástól? - Ha jól emlékszem min.7mm távot emlegettek itt a kollégák. Én magam részéről azt titulálom jónak, mikor a pcb-n ránézésre el lehet különíteni a primer és szekunder oldalt teljesen. De majd még jönnek ennek a topiknak a tudójai és megmondják, ha én sem jól beszélek... Üdv!
Szia!
Akkor egy kicsit módosítva. + Észrevettem, hogy a TL431 anódjánál lehagytam a GND-t. A hozzászólás módosítva: Aug 31, 2017
|
Bejelentkezés
Hirdetés |














