Fórum témák
» Több friss téma |
- Ez a felület kizárólag, az elektronikában kezdők kérdéseinek van fenntartva és nem elfelejtve, hogy hobbielektronika a fórumunk!
- Ami tehát azt jelenti, hogy a nagymama bevásárlását nem itt beszéljük meg, ill. ez nem üzenőfal! - Kerülendő az olyan kérdés, amit egy másik meglévő (több mint 17000 van), témában kellene kitárgyalni! - És végül büntetés terhe mellett kerülendő az MSN és egyéb szleng, a magyar helyesírás mellőzése, beleértve a mondateleji nagybetűket is!
Mekkora teljesítményű izzók mennek a megnevezett lámpákba?
Mitől peregne? Illetve mit nevezel pergésnek?
Hiszterézisnek hívják szépmagyarul a dolgot, maga egy relé is máshol húz be, mint enged el. Neked meg kellene határozni a be/kikapcsolási pontot. Tehát jobb lenne magát a feladatot elárulni, lehet, születnének itt jobb megoldások. (mert nem mindegy a sebesség, esetleges ismétlődés gyakorisága, terhelések, változások sebessége, reagálási idő stb.)
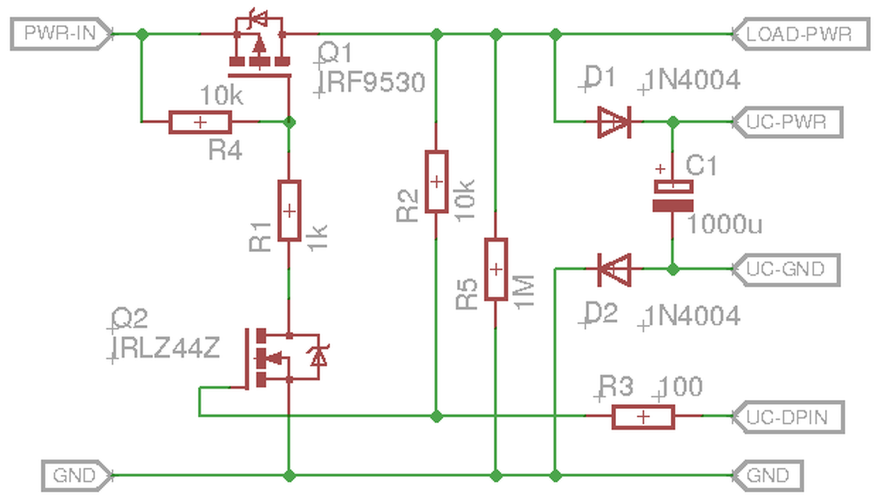
A pFET gate felhúzó ellenállást köszi, tényleg úgy van értelme.
Ennek a FET-es áramkörnek az lenne az értelme, hogy van egy stabil bekapcsolt állapota, amit egy időnként magához térő uC át tud kapcsolni egy stabil kikapcsolt állapotba. És ennyi. A pFET mögött lenne egy terhelés is ami csinálna valamit, és vizsgálná ezt a valamit időnként a mikró, majd egyszer csak beavatkozna és kikapcsolná az egészet, saját magával együtt. A tényleges tevékenység teljesen mindegy, pl. egy szivattyú tölt egy tartályt, de lehet egy akku túlmerülés/túltöltés védelem is, nincs konkrét feladat. Csak maga az elv érdekelne, hogy ezt hogyan lehet megcsinálni egy olyan mikróval, ami sokszor elmegy aludni, de amikor magához tér akkor le tudja lőni az egészet. A mikró tápellátása valóban kritikus, itt arra gondoltam, hogy dióda után egy nagyobbacska elkó tárolna annyi áramot az elkónak, amivel annyi időt elmenne, amíg a kikapcsolás stabilan megtörténne
21 Wattos izzó van az indexbe és a féklámpába is.
A hozzászólás módosítva: Szept 30, 2017
Egy izzó kb. 1,75 A-t vesz fel. Ha a fék és az index is megy egyszerre, az kb. 5,25 A-es terhelés az akkunak, ha a generátor nem megy. Ha az akku bír ennyit és a motor generátora sem tölti túl, mehet bele. Gyanítható, hogy nem fogja addig bírni, mint egy direkt motorba való.
Egy step up konverter kapja erről a forrásrol az áramot, ha van terhelés a konverteren és lecsökken az áram, nem indul ujra (lehet gyári hibás vagy nem tudom, ezen kívül tökéletesen működik) azaz ha lecsökken egy bizonyos szint alá utána már nem megy fel a feszültség a kimenetén a beállított értékre, ezért szeretném azt, hogy szakítsa meg a relé a konverter előtt az áramkört mielőtt lecsökkenne a minimumra az áram.
Egy robogo power ledes világításának alakítja át a 12-20V-ot 32V-ra. Idézet: „amit egy időnként magához térő uC át tud kapcsolni egy stabil kikapcsolt állapotba.” Szerinted miként tudná ezt az állapotot fenntartani a uC, ha elveszed a tápját és nem működik? Idézet: „Egy robogo power ledes világításának alakítja át a 12-20V-ot 32V-ra.” Ami ugye teljesen szabálytalan és balesetveszélyes, mert jó eséllyel elvakítja a több közlekedőt.
Nem állandó üzemű, távolsági fényszoro helyett.
Épp ez lenne a lényeg, hogy nem kellene neki fenntartani az állapotot.
A "főkapcsoló" pFET gate-jét egy olyan nFET húzza a földre, aminek a gate-je a pFET drain-re van felhúzva. Azaz ha a pFET egyszer ki van kapcsolva, akkor nem lesz táp mögötte, nem lesz mire felhúzni az nFET gate-jét, nem fog kinyitni. És ha egy nagyobb ellenállással a pFET gate-et source-ra húzom, akkor lebegni se fog, hanem folyamatosan zárva marad. Szóval csak addig kell "életben tartani" a mikrót, amígy ez a kikapcsolás megtörténik, ami szerintem <0,01 sec, erre pedig egy komolyabb elkó elég lenne. Pimpeltem a két kapcsoláson A hozzászólás módosítva: Szept 30, 2017
Belekeveredtél egy ördögi körbe. Próbálod az ellentmondást helyileg megoldani, amivel újabb ellentmondást generálsz máshol. Most épp ott tartasz, hogy a kiinduló feladatot sértetted meg, miszerint alapból be lenne kapcsolva a FET.
Kívülről kellene ránézni a feladatra, és megfogalmazni, hogy valójában mi is a cél, nem pedig fejest ugrani a megoldásba. Két állapota van az áramkörnek. Egy ki- és egy bekapcsolt. A kettő közti oda és vissza átmenetet két eseménynek kell kiváltania. Az egyik esemény a mérés alapján egy döntés, hogy ki kell kapcsolni. De mi a másik esemény? Idézet: „Szóval csak addig kell "életben tartani" a mikrót, amígy ez a kikapcsolás megtörténik, ami szerintem <0,01 sec” Nem világos hogy ez alatt mit értesz. Ha a kikapcsolási átmenetre gondolsz, akkor kérdésem hogy utána ki fogja újra bekapcsolni a kütyüt? Ha viszont a teljes kikapcsolt időtartomány lenne 10 ms, akkor a uC lekapcsolt és kondizott táplálásának nincs értelme, mert ettől nem csökken a fogyasztása ahhoz képest mintha fix tápról menne. A hozzászólás módosítva: Okt 1, 2017
Ha valóban hibás a konvertered, akkor ki kell cserélni, nem pedig azon kéne agyalni, hogyan üzemeltethető hibásan továbbra is...
Vagy javítsd meg, ne megkerülő megoldást keress... A hozzászólás módosítva: Okt 1, 2017
Szerintem nincs itt ellentmondás. Csak arra lennék kiváncsi, hogy a fetes1 (vagy fetes1v2) kapcsolás működhet-e úgy, hogy az pFET gate-et földre húzó - alapértelmezetten bekapcsolt - nFET-et valamikor kikapcsolom egy olyan mikróval, ami időnként elmegy aludni, szóval nem tudja az nFET gate-et folyamatosan magasan tartani. Illetve ha mikró kimeneti pin-t a LOW-ra állítom, akkor mi történik, hova folyik az áram, mert valahova folynia kell
![]() A kérdésemre amúgy megtaláltam a választ (Link): Idézet: „Pins configured as OUTPUT with pinMode() are said to be in a low-impedance state. This means that they can provide a substantial amount of current to other circuits. Atmega pins can source (provide current) or sink (absorb current) up to 40 mA (milliamps) of current to other devices/circuits.” Vagyis a mikró pin képes elnyelni valamennyi áramot, szóval a dolog működhet. A kikapcsoló pin-t vagy bemenetre konfigurálom, vagy akár semmire, azaz hagyom lebegni, a külső pullup úgyis felhúzza. Ha pedig eljön a kikapcsolási feltétel, akkor kimenetre és low-ra állítom, elnyeli az áramot, kikapcsolja az nFET-et, az a pFET-et, és amíg ez megtörténik addig életben tartja őt a tápágba tett kondi. A stabil kikapcsolt állapothoz pedig kell a pFET gate-source pullup, ezt köszi, teljesen logikus de nem jutott eszembe. Minden más részletkérdés, bekapcsolás nem része a feladatnak, mivel ez csak egy elméleti kérdés, semmi konkrét célja nincs. Csak kiváncsi voltam erre, és gondoltam hátha csinált már valaki ilyet, és a logikus RTFM-et kihagytam. A bekapcsolás persze jogos kérdés, de triviális, majd egy teljesen más áramkör lehúzza valahogy a pFET gate-et ha be kell kapcsolni, ennek a mikrónak csak a kikapcsolás a lényege.
Új csak kinaiaktol rendelt gondolom az osszes ilyen. Nemtudom hogy valoban hibas e lehet gyarilag ilyen
Nekem nem rémlik, hogy bármilyen vezetékezési rajzot, és eszközt láttunk volna tőled, hogy valójában mit is fabrikáltál össze. Így azt kell mondjam, hogy csak vak vezet világtalant...
Az egyszerüsége miatt nem töltöttem fel és mert telefontol nem tudok. Egy graetz-hid egyenirányitja az AC-t aztan egy pufferkondi utána van a konverter aztán a led. A konverter biztosítja a stabil feszültséget de ha lecsökken az áram a bemenetén, akkor a konverter már nem áll vissza a helyzetébe, csak egy ki-be kapcsolás segít rajta.
Sziasztok!
Mennyi W-os egy transzformator,ha azt irja rajta,hogy 150VA?Koszonom.
Kicsit kevesebb.
Miért kérdezed?
Hogyan kell kiszamolni?Van egy ilyen trafom.
PVA= U*I, PW=U*I*cosφ, cosφ=0,8 - 0,95 körül szokott lenni a transzformátor méreteitől függően. A 0,8 a kisebb méretű, nagyobb veszteségű.
Koszonom.
Idézet: „Vagyis a mikró pin képes elnyelni valamennyi áramot,” Bocs, nem gondoltam hogy ez kérdés lehet számodra. Ezek szerint nem tudod hogy mi az az open drain kimenet. Vagy azt hogy mit jelent a 0 V-os feszültségforrás. Ha valami 0 V-ot ad ki, az természetesen azt jelenti hogy a befolyó vagy kifolyó áram ellenére is kb. 0 marad. Ha nem lenne képes áramot felvenni, akkor azt mondanák rá hogy "lebeg" (uC esetén HiZ vagy input state). Már korábban akartam kérni hogy ne hívd "mikró"-nak a mikrokontrollert. Nagyon zavaró, mivel ez a szleng már foglalt a mikrohullámú sütőre. Mikrokontroller: uC.
A kvarc fűtőcsőnek lehet baja a sűrű kapcsolgatástól? Minimum mennyi idővel lehet PWM-be működtetni?
Szerintem minel GYORSABBAN kapcsolgasd. A futoszalnak nagy a hotehetetlensege, igy csak kicsi ingadozast mutat. Ha hagyod, hogy mindig lehuljon es felmelegedjen ujra, akkor szerintem a hotagulasbol adodo faradasos tores veszelye nagyobb.
Idézet: „Bocs, nem gondoltam hogy ez kérdés lehet számodra.” Nem véletlenül a kezdő topic-ban kérdeztem. Nagyon sok dologban hiányos a tudásom. Idézet: „Már korábban akartam kérni hogy ne hívd "mikró"-nak a mikrokontrollert.” Igyekezni fogok, nem gondoltam hogy megtévesztő lehet.
Igen, utólag én is rájöttem hogy a topicválasztásod indokolt, csak a kérdés részletei miatt hittem hogy egy konkrét feladatot szeretnél megoldani...
Nem baj, én is megpróbálok majd jobban figyelni, mert valóban írtad hogy a kikapcsolt állapotban folyó áram a kérdés, csak elterelt a rengeteg egyéb részlet. Amúgy ebben a szövegkörnyezetben még nem megtévesztő, csak zavaró ez a szóhasználat, de jobb kerülni. A hozzászólás módosítva: Okt 2, 2017
Helló!
Mi alapján keressek gyorsfoglalatot SO8 tokozáshoz? SPI flash IC-k programozásához kéne, melyek mind kivétel nélkül 7,9mm-esek lábhegytől lábhegyig. Itt például nem értem, hogy a "200mil" mit takar.. A hozzászólás módosítva: Okt 2, 2017
|
Bejelentkezés
Hirdetés |








