Fórum témák
» Több friss téma |
Fórum » Kapcsolási rajzot keresek
Témaindító: Kallai Csaba, idő: Márc 11, 2006
Témakörök:
Adattábla???????
Az megvan de azon most nem emlékszem milyen tipusú az emelő. Arra gondoltam hogy valami általános kapcsolásról van szó. Nem hinném hogy valami típusspecifikus kapcsolás lenne. Két mágneskapcsoló, két nyomógomb meg néhány végállskapcsoló.
Szia!
Ezzel a témával inkább a villanymotor bekötése topikban kellene kérdezősködnöd. El tudom képzelni, hogy ha csak 2 mágneskapcsoló van benne, akkor csak csillagkapcsolásban megy a motor, viszont kell még irányváltó kapcsoló is. A motorvédelemhez talán hőkioldók is tartoznak a mágneskapcsolókon, aztán keresztreteszelés is kell. A 2 nyomógomb a start-stop, + vészstop "nyomógomb" is szükséges és a végálláskapcsolók. Ott talán fel tud valaki tenni egy kész rendszert, amiből kiollózod a neked felesleges részeket.
Sziasztok!
Vannak használt Nixie csöveim, IN-14, ehhez szeretnék egy tesztert. Ha van valakinek kapcsolási rajza, vagy ôtlete, hogy hogy tudom beépítés előtt a legegyszerűbben letesztelni a csöveket, azt nagyon megköszönném. Ugyan is múltkor beépítettem 3db használt csövet, amiből 2 rossz volt, nem szeretném mégegyszer így megszívni. Előre is köszönöm!
Szia.
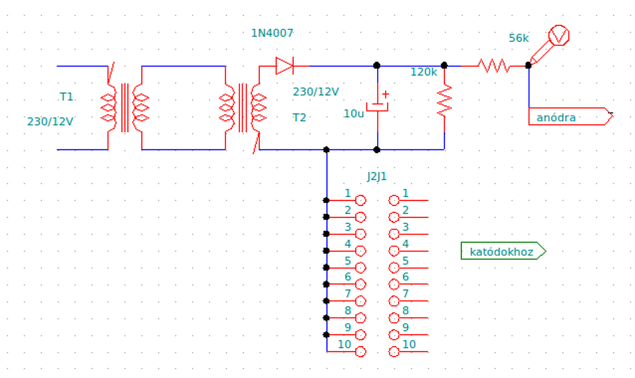
Két egyforma kis teljesítményű trafó, egymással szembekapcsolva, tíz állású kapcsoló, dióda, kondi ellenállás, és egy foglalat a nixie-csőnek. Lásd a rajzon. Biztos, hogy rossz volt? Nem szoktak ezek tönkre menni, csak hogy ha levegőt kap, lehet hogy megnövekedett egy kicsit a begyújtási feszültsége. és a tápod ezt már nem tudta. IN-14 adatlapja
Szia Lacika!
Köszönöm a rajzot! Azért gondolom, hogy rossz lehet a cső, mert az egyik csőben a 9-es, a másikban a 8,as teteje, és a 2-es eleje nem világít (nem látszik). Ha kicseréltem másik csőre jó lett. A feszültség terheletlenül 186V, terhelve 174V. Ezért gondoltam, hogy egy teszter, vagy egy tápegységgel ellenőrizném őket. 230/9V AC 320mA-es tápjaim vannak, az jó lehet? A hozzászólás módosítva: Okt 2, 2017
Idézet: „A feszültség terheletlenül 186V, terhelve 174V” Az nem túl nagy tartalék a minimum 170-hez képest.
Megtaláltam a két trafót, szembe fordítottam egymással, most a kimeneten terheletlenül 209V van.
Így is jó a rajzodon lévő ellenállás értékek? Idézet: Megkapja a cső azt a minimum 2,5 milliampert?? Mérd meg az anódáramot. (egy szegmensnél). „Azért gondolom, hogy rossz lehet a cső, mert az egyik csőben a 9-es, a másikban a 8,as teteje, és a 2-es eleje nem világít (nem látszik).” Idézet: kevés. És leterhelve meg fogja kapni a minimum anódáramot?? Nem a feszültség számít, az áramerősségnek kell meglennie,nem túllépve a maximumot, a feszültség meg beáll magától, amilyenre akar, lényegtelen. „...most a kimeneten terheletlenül 209V van.” Mellesleg itt van egy Bővebben: Link "Nixie Tube Mini-Tester Ez már azért szerintem túlzás... A hozzászólás módosítva: Okt 3, 2017
Köszönöm a rajzot, tökéletesen működik!
Milyen relé, és milyen áramkör kell ahhoz, hogy egy impulzus relé megóvása érdekében egy másik impulzus relén keresztül működtessek egy 800W-os eszközt? Szóval egy szobatermosztát reléje vezérelne egy másik relét.
Emlékeim szerint az impulzus relék 16A-esek szoktak lenni, de minimum 10. A 800W meg valamivel 3A felett eszik tehát el kell bírnia. Ha mindenképpen be akarsz iktatni valamit akkor olyan relé kell (sima relé, nem kell impulzus) ami legalább 5A-es, ha több az nem baj. A behúzó tekercse meg 230V-os az a legegyszerűbb mert az ugye rendelkezésre áll, vagy ha az impulzusrelé törpefeszültségről megy, 12,24,48V akkor olyan is lehet a behúzótekercse, mert akkor (feltételezem) ez is rendelkezésre áll.
Sziasztok!
Van több pár bontott, de jó 2sa1695-ös és a párja 2sc4468-as tranzisztorom. Ezekhez keresnék 100W-os erősítő rajzot. Tudna valaki ajánlani egyet, vagy akár többet is?
Impulzus relét azért írtam, mert azt preferálnám, és mert azt nem tudnám vezérelni. Szempont az is, hogy kicsi, és halk legyen. A termosztát meg lehet elbír annyit, de jót biztos nem tenne neki, és nem szeretném cserélni, mert biztos nem egyszerű kiforrasztani.
Értem. A szobatermosztáton átcssiklottam, viszont az teljesen más mint az impulzusrelék. Annak az érintkezője típustól függöen altérő áramtűrésű lehet, de 5-6 ampert szoktak tudni kapcsolni. Ha konkrét típusát megadnád okosabbak lennénk.
Ha kicsit akarsz akkor az nyákba forrasztható verzió lesz, bár kérdés mit jelent nálad a kicsi, hová akarod rakni(esetleg foglalatos relé szóba jöhet-e). Nem szoktak hangosak lenni, nem olyanok mint a nagyáramú mágneskapcsolók. Ha fali termosztát akkor ott gondolom 230V áll rendelkezésre, tehát olyan relé kell. Nagyon nincs rajta mit gondolkodni. keresel egy elektronika üzletet, vagy webshopot, tudod mekkora méret fér el, keresel egy olyat ami 230V-os behúzótekercseh, valamint az érintkezője elbír a 230V, 5A-al. Miért preferálod az impulzusrelét? Utájáratni akarsz? Abból főleg sínre pattinthatót fogsz kapni, vagy építesz egy saját kikapcsolás késleltető áramkört.
Ilyen tán. De akkor milyen relé van benne, ha 2 ceruzaelem van benne, és úgy marad, ahogy volt? Ha bekapcsolva volt, úgy marad, ha kikapcsolva, akkor úgy, ha kiveszem az elemet akkor is.
Neked nem kell ide impulzus-relé. Pont azért alkalmazták a szobatermosztátnál, mert nem fogyasztja az elemet, hosszú az élettartama. (Gondold el: pártíz uA fogyasztással elmegy benne a processzoros áramkör és betennének egy 20-30mA fogyasztású relét, amit húzva kellene tartani az elemről, addig amíg fűteni kell...)
Szóval a megkíméléshez egy olyan behúzó tekercsű sima relé kell, amilyen feszültség rendelkezésedre áll a kazán felőli oldalon, hiszen ott kell beavatkoznia.
Így már érthető a dolog. Úgy van ahogy kissi íta, ebben bistabil relé van. Valamint akkor kérdezem, van 230V-od a falban vagy nincs? Mert ez így macerás lesz. Viszont ez is 5A-es relé, nehogy már a 800 watt tönkretegye. Mit kapcsolsz vele? Infrát?
szerk.: Ha a kapcsolt vezeték másik végénél áll rendelkezésre a fezültség az is jó, mert akkor oda kell raknond a relét. A hozzászólás módosítva: Okt 10, 2017
Úgy gondoltam, hogy a hősugárzóba tenném. Kvarccső. De azt írták az oldalon, hogy -Terhelhetőség: 5 A (2 A induktív terhelés). A kvarccső nem induktív?
Sziasztok!
APC Smart SU700i NET szünetmentes tápegység kapcsolási rajzát keresem. Valaki tudna segíteni ebben?
Nixie cső - a XXI. században?
Ma már inkább a LED számos kütyük vagy az LCD kijelzők mennek. Mert jóval kevesebbet fogyasztanak. És egyáltalán nem annyira törékeny. Mint ahogy a rádiókban sincs már "varázsszem" ... cső - pl. hangolás-jelzőnek. És .... Lassacskán már rádió sincs!
Sziasztok!
Keresem a ViewSonic 2439M LED monitor kapcsolási rajzát!
Üdvözlöm a fórumot! Segítséget kérnék Gorenje álló kombinált tűzhely elektromos kapcsolási rajz hozzáférésében.A készülék funkciói:alsó,felső grill ventilátor hőlégkeverés 9fokozatú kapcsoló.A funkció kapcsoló tönkrement pillanatnyi átkötést kellene eszközölni ezért lenne szükség kapcsolási rajzra. Az új funkció kapcsoló megrendeléséhez is segítség lenne!
Köszönöm a segítséget!
Üdv! Itt érdeklődj!
Hello!
Talán meg kellene adnod egy pontos tűzhelytípust. Adattáblán rajta van.
Tisztelt Godypapa!
Köszönöm a segíteni akarást. A probléma: Nincs adattábla A tűzhely neve Gorenje szabadon álló kombinált tűzhely. A Typ utalás lehet 004/619041 D:217/ 04.20.33. grillezős 8 állású funkció kapcsolóval.A kérésem ismer e valakii a Neten olyan lehetőséget ahol kapcsolási rajzot lehet le tölteni/nem bekötési/.A segítség nekem az lenne hogy nem kellene műszerrel az összes vezetéket átnézni mi hova megy! Köszönöm a segítséget.
Itt rengeteg kapcsolási rajz áll rendelkezésre, illetve service manuals:
Bővebben: Link 102 db Gorenje tűzhely service manuals van fenn az oldalon ... A hozzászólás módosítva: Okt 24, 2017
|
Bejelentkezés
Hirdetés |






