Fórum témák

» Több friss téma
Fórum » Kapcsolóüzemű táp 230V-ról
 
Témaindító: cimopata, idő: Szept 13, 2006
Témakörök:
Lapozás: OK   697 / 789
(#) zolee1209 hozzászólása Nov 1, 2017 /
 
Sziasztok!

Találtam itthon egy olyan elektronikus halogénizzó tápot, ami hasonlít Skori önrezgő tápjához. A tranzisztorok meghajtása viszont ebben közvetlenül a főtrafóról történik, nincs külön kis gyűrűmagos meghajtás. Kérdésem lenne, hogy ennek a meghajtásnak milyen előnyei- hátrányai lehetnek Skori kapcsolásához képest?
(#) Ge Lee válasza zolee1209 hozzászólására (») Nov 2, 2017 /
 
Erről így nehéz bármit mondani, rajzot kellene látni. Az önrezgőknek a meghajtása nem éppen nevezhető jónak, a nagy előnyük az egyszerűségükben rejlik, meg a nagyon kicsi üresjárati áramfelvételben. Nem emlékszem konkrét adatokra, de egy 2-300W terhelhetőségűre megépített önrezgő táp terheletlenül talán még 10mA-t sem vett fel a hálózatból.
(#) zolee1209 válasza Ge Lee hozzászólására (») Nov 2, 2017 /
 
Rajzom az jelenleg nincs, valamikor visszarajzolom, ha a mostani projekttel végeztem. Így első blikkre csak annyit láttam, hogy a két meghajtó tekercs a főtrafón van. Az egyéb védelmeket így nem tudom, mik képzik. Igen, amit most építek önrezgőt 450W-ra, 3W az üresjárati teljesítmény- felvétele. Az előző, még befejezetlen 1400W-os önrezgőnek ha jól emlékszem 4-5W körüli.
(#) tothbela válasza Skori hozzászólására (») Nov 2, 2017 /
 
Jó ötlet. Bár kis normál trafós megoldással terveztem az IR táplálását, de tetszik a módszer. Itthon most 255 nincs, de van 266. Egy lábbal kevesebb van neki, de úgy látom mind kapcsolófrekiben, mind funkcióban tudja helyettesíteni a 255-öt.
(#) Geri86 válasza zolee1209 hozzászólására (») Nov 3, 2017 /
 
Szia, sima önrezgőt építesz vagy rezonánsat? A 450W-os, hogy néz ki?
(#) zolee1209 válasza Geri86 hozzászólására (») Nov 3, 2017 /
 
Rezonáns önrezgő. Jelenleg drótmodell, még várok pár alkatrészre kísérletezés miatt. Rendeltem másik gyűrűmagot a meghajtáshoz, illetve a szinkron egyenirányítást is ki akarom próbálni.
(#) Skori válasza tothbela hozzászólására (») Nov 3, 2017 /
 
A TNY266-hoz elég lesz 100uH-s tekercs, de abból olyan kell ami 560mA-nél nagyobb áramot bír.ű
Méretezés a lap alján.
A hozzászólás módosítva: Nov 3, 2017
(#) tothbela válasza Skori hozzászólására (») Nov 3, 2017 /
 
Köszöntem! Ha meg lesz kisebb teljesítményű mire a nyák elkészül, akkor csak egy induktivitás csere.
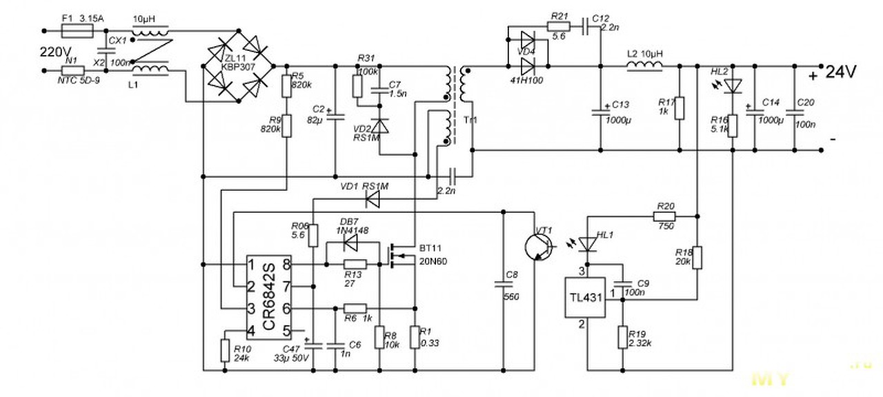
(#) eSDi hozzászólása Nov 8, 2017 /
 
Szevasztok!

Van egy ilyen tápegységem (lásd melléklet), építettem köré egy kis média lejátszót RPi 3-al + egy DAC-al, hogy értelmes hangja legyen. A gondom az vele, hogy folyamatos nyekergést visz be az erősítőbe (mintha egy méretes szúnyog dünnyögne benne). Az adatlap szerint kb 70kHz-en jár, illetve kb 40kHz a Green módban. Volt már pár kapcsolóüzemű táppal dolgom, de ilyet még nem tapasztaltam.
Van valami ötletetek mi a fene lehet ez?
A hozzászólás módosítva: Nov 8, 2017
(#) tibike32 hozzászólása Nov 8, 2017 /
 
Sziasztok !

Elkezdtem élesztgetni a UKT-t. Ráraktam a 14 voltos tápot egy labortápról.
Néztem a jelalakokat ahogy le van írva, de a jelalakok nem olyanok mint amit Ge Lee rakott fel a leírásnál.
Az IC szépen meghajtja a FET-et ( első kép ).
A második képen a Gate trafó kimenetén megjelenő jel van.
A harmadikon pedig az IGBT gate-jén levő jelalak van.
A kérdés, hogy mit nézzek meg ?
Tibi
(#) Ge Lee válasza tibike32 hozzászólására (») Nov 8, 2017 /
 
Amikor a gate-et nézed akkor a szkóp mérőfejének kampóját tedd közvetlenül a gate-re, a csipeszt pedig a source-ra.
(#) tibike32 válasza Ge Lee hozzászólására (») Nov 8, 2017 /
 
Oké holnap akkor majd megnézem. A csipesz a mérőfej csipesz ?
(#) dara válasza Ge Lee hozzászólására (») Nov 8, 2017 /
 
Na ez sem semmi,_a mérőfejen nincs test csipesz,_azért nem tudja melyik a csipesz.
nNa ez már brutális,_hogy tudja összehozni így az elektronikát?
A hozzászólás módosítva: Nov 9, 2017
Moderátor által szerkesztve
(#) tibike32 válasza Ge Lee hozzászólására (») Nov 9, 2017 /
 
Szia !Szia! Így már tényleg szebb a jel.
Köszi !Köszi!
A hozzászólás módosítva: Nov 9, 2017
Moderátor által szerkesztve
(#) p_kowa válasza eSDi hozzászólására (») Nov 9, 2017 /
 
Szia!

Mérted a táp kimeneti fesz hullámosságát? Az is érdekes továbbá, hogy az EMI szűrőről a rajzon hiányzik a szekunder kondi. Még azt is meg lehet próbálni, hogy a graetz híd negatív pontját egy Y kondenzátorral a hálózati védőföldre kapcsolod. De csakis Y kondenzátort szabad oda tenni!!
így
A hozzászólás módosítva: Nov 9, 2017
(#) Ge Lee válasza tibike32 hozzászólására (») Nov 9, 2017 /
 
Ugyanolyan, csak megfordítottad a két végét. Azoknak a hullámoknak nagyon nem kellene ott lenni a gate jel tetején. Vagy a labortáppal nem stimmel valami vagy nem tudom honnan kerül oda.
(#) eSDi válasza p_kowa hozzászólására (») Nov 9, 2017 /
 
Üdv!

Igen. Terhelés nélkül, ha jól mért az USB-s szkópom, akkor 300mVp-p körüli 60Hz-es fűrészfog van rajta. Most megemeltem a kapcsolófrekit kb 100kHz-re, de nem lett jobb. Nem terveztem védőföldelésesre a dolgot, így a plusz kondi és átépítés macerás lenne. Van még egy ugyan ilyen tápom, abban a vezérlő SG6842J, ami ezzel kompatibilis (vagy fordítva). A kapcsolási rajz is dettó ugyan ez. Azzal nincs ilyen gond, csak valószínű nagy a szórt tere, mert a kapacitív touch meghülyült tőle. Méregettem a szekunder oldalon a trafó kimenetét, szépen látszik hogy Green módban üzemel, de a két táp közül a jó 10x sűrűbben kapcsolja be a PWM-et.
El tudom képzelni, hogy nem jól működik az IC... vagy van más ötleted?
(#) p_kowa válasza eSDi hozzászólására (») Nov 9, 2017 /
 
Érdekes. A 2n2 kondi benne van, ami a trafó szek és primerét köti össze? Szokták ilyenekből kihagyni, csak azért kérdem.
(#) eSDi válasza p_kowa hozzászólására (») Nov 9, 2017 /
 
Igen, benne van minden. Össze is mértem/hasonlítottam a két tápot. Teljesen megegyeznek, csak a vezérlő más.
(#) p_kowa válasza eSDi hozzászólására (») Nov 9, 2017 /
 
Valami különbségnek pedig kell lennie, vagy a fojtó induktivitás, vagy a visszacsatolásoknál.
Nem hinném, hogy az ic, de ha megcseréled a 2 ic-t, akkor azt akár ki is zárhatod.
(#) eSDi válasza p_kowa hozzászólására (») Nov 9, 2017 /
 
Ez az ami nem fog menni, a másik táp a weller forrasztóállomást szolgálja ki.
(#) p_kowa válasza eSDi hozzászólására (») Nov 9, 2017 /
 
Az jó Valószínűleg, ha megemelnéd a pwm bekapcsolgatások számát a visszacsatolások variálásával, akkor nem hallanád bele a zajt az erősítőbe. Más kérdés, hogy a szórás ehhez mit fog szólni?
Szerintem még mindig az lenne a legjobb megoldás, ha el tudnád vezetni a zavart valamiképp, mert az általad említett "jó" tápon is ott van, csak a füleddel nem hallod.
(#) eSDi válasza p_kowa hozzászólására (») Nov 9, 2017 /
 
Majd valamit kitalálok. Megpróbálom megérteni a működését az adatlapból és variálok valamit. Talán rendelek egy marokkal az SG6842-ből is.
(#) p_kowa válasza eSDi hozzászólására (») Nov 9, 2017 /
 
Meg ha jól megnézed az adatlapot, a két ic nem is teljesen ugyanolyan...
(#) eSDi válasza p_kowa hozzászólására (») Nov 9, 2017 /
 
Na meglett a baja! A hülye kínai forrasztás megint. Pedig már egyszer megfogadtam, hogy minden kínai cucc beüzemelését átforrasztással kezdem.
Megmértem a Feedback feszültséget, 2.1V a normál üzem, 1.7V-ig folyamatosan szabályozza a frekit is a kitöltés mellet, 1.7V alatt pedig átvált Burst módra. 0.8V volt az IC FB bemenetén. Az optó LED-jének lába nem volt rendesen leforrasztva. Innen jön a másik probléma, most ugyan úgy meghülyül tőle a kapacitív tapi, mint a másiktól!
(#) p_kowa válasza eSDi hozzászólására (») Nov 9, 2017 /
 
A kínai sajnálja az ónt
Igen, erre utaltam azzal, hogy ha megemeled a pwm bekapcsolások számát, akkor jobban fog szórni, és hogy már nem fogod hallani, de ott lesz a zavar. El kell vezetni esetleg árnyékolni, vagy másik táp topológiát kell választani, ami kevesebb zavart termel. Más kiút nincs szerintem.
A hozzászólás módosítva: Nov 9, 2017
(#) eSDi válasza p_kowa hozzászólására (») Nov 9, 2017 /
 
Próbálok játszani majd kicsit a frekivel, 50kHz-ig le tudok menni vele (Most feltoltam 100kHz-re), vagy megpróbálom árnyékolni.
(#) tibike32 válasza Ge Lee hozzászólására (») Nov 10, 2017 /
 
Szia,
ráraktam a tápra egy puffer kondit és így már nincsenek benne a hullámok.
Tibi
(#) Ge Lee válasza tibike32 hozzászólására (») Nov 10, 2017 /
 
Ez már jó, így kell kinéznie.
(#) eSDi válasza p_kowa hozzászólására (») Nov 10, 2017 /
 
Mégsem a forrasztás volt a gond! Akkor jön helyre, ha a optó LED-jére rámérek multiméterrel. Műszer belső ellenállása 10 MOhm, ráforrasztottam párhuzamosan egy 1 MOhm-os ellenállatot a LED-re, de nem jó. Most már az a jelenség, hogy ha megérintem a mérőtüskével a TL431 1-es, vagy 3-as lábát, akkor rendbejön. Itt lesz a kutya elásva, csak még nem tudom mi szivat.

Alacsonyabb frekin, úgy néz ki, hogy nem zavarja az érintőképernyőt.
Következő: »»   697 / 789
Bejelentkezés

Belépés

Hirdetés
XDT.hu
Az oldalon sütiket használunk a helyes működéshez. Bővebb információt az adatvédelmi szabályzatban olvashatsz. Megértettem