Fórum témák
» Több friss téma |
Fórum » Kapcsolási rajzot keresek
Témaindító: Kallai Csaba, idő: Márc 11, 2006
Témakörök:
Köszönöm Godypapa!
Átnéztem, sajna nem találtam vagy nincs vagy én vagyok szájba rágós tipus de nem adom fel várom a további segítséget nincs kedvem az összes kábelt le lámpázni. Minden támpontot elfogadok. Köszi!
Sziasztok. En egy xpe office pro 500 kapcsolási rajzot keresek.
Üdv a szakértőknek!
Én bizony elég régóta a Philips MMS250 hangszett SUB erősítőjének kapcsolási rajzát keresem. Sajnos még a "nagy" Philips cég se igazán tudott segíteni ebben, a budai szervizükben nekem azt mondották - ennek eleve nincsen semmiféle kapcsolási rajza, így ezt nagyon nem szokták javítani, mert ez afféle "eldobhatós" típus. (Made in Malaysia) Hát én azért teljesen mégsem hiszem el, és nem lehet ördögtől való, ha netalán tán mégis megpróbálnám. Hátha valakinek megvan. Így nézne ki nagyjából - a külseje - és a belseje
Ha leírod mi a hibajelenség , hátha tudunk segíteni rajz nélkül is .
Gombot hogy lehet kapcsolóval vezérelni? Szóval, pl. termosztáttal kapcsolnék egy olyan eszközt, amin meg kell nyomni egy gombot, hogy elinduljon.
Erre való a monostabil multivibrátor , nézd meg a segéfprogramok közt az 555 számítóját
Üdvözletem!
König AMP-2400 erősítő kapcsolási rajzát keresem. Egyik ismerősöm kértet meg, hogy nézek már rá, mert a szerelő nem tudta megjavítani. De cserébe sikerült jól össze barmolnia a belsejét, fólia szakaszok hiányoznak, össze vissza tranzisztorok nem azok amik a nyákon fel vannak szitázva. Előre is köszönöm a segítséget.
De az kikapcsoláskor is megnyomja? Mert bekapcsolva marad akkor is, ha nyomva tartom. De ha elengedem akkor nem kapcsol ki, csak ha megint benyomom.
Más: Szeretnék valami nagyon egyszerű fagymentesítőt itatóra. Mondjuk 5V 1A-es tápról 5W-os ellenállással. Szóval úgy gondoltam, hogy lenne egy ellenálláshíd egy NTC-vel, ami vezérelne egy tranzisztort, ami 5°C alatt rákapcsolja az ellenállásra a tápot. Csak úgy szeretném, hogy kicsi legyen, és túláramvédett. Idézet: Egyszerűbb mint gondolnád : vegyél önszabályzó fűtőszálat és adj rá áramot , a monostabil csak a termosztát bekapcsolásakor ad impulzust de megoldható hogy kikapcsolásra is adjon „Szóval úgy gondoltam, hogy lenne egy ellenálláshíd egy NTC-vel, ami vezérelne egy tranzisztort, ami 5°C alatt rákapcsolja az ellenállásra a tápot. Csak úgy szeretném, hogy kicsi legyen, és túláramvédett. ”
De engem ez érdekel. Énszabályzott kicsi filléres. A monostabil pedig ezek szerint ha lenne is olyan lenne, mintha nem lenne.
Sziasztok!
Keresek NOBO elektromos fűtőtesthez kapcsolási rajzot. Az új típusokban egyszerűen cserélhető, kihúzható a termosztát, főleg ennek a lábkiosztása érdekelne. Előre is köszönöm, ha valaki tud segíteni.
Nem tudom, hogy mi akar ez lenni, és nem tudom, hogy kinek szól, elvileg működik a gyakorlatban pedig kitudja... ./tranzisztor kibírja???/ ELROMLOTT A KRISTÁLYGÖMBÖM !!! :::: ELROMLOTT A KRISTÁLYGŐMBŐM !!!
A jósda átmenetileg bezárt!!! A hozzászólás módosítva: Nov 2, 2017
Azért annyira nincsenek messze a hozzászólásaim, hogy ne lehessen tudni, miről van szó. Azt pedig szintén nem hiszem, hogy jósdaként szoktak megtervezni valamit. Kipróbálnak minden konfigurációt mindenféle alkatrésszel, aztán egy majd csak működik talán egyszer, de nem biztos.
Sziasztok, szeretnék érdeklődni, hogy Videoton TD663 OC TV-nek nincs meg valakinek a kapcsolási rajza? Főleg a hang végfok érdekelne! Köszönöm szépen!
Üzenetet írtam és elküldtem.
A hozzászólás módosítva: Nov 4, 2017
Üdv! Ha jól látom ez egy IC erősítő. Az IC adatlapja már segíthet, mert megadják a jellemző kapcsolást, amből sok mindenre lehjet köbetkeztetni. Az alkatrészek sűrűségéből nézve, simán kigyomlálható a kapcsolási rajz. Az alkatrészek értékei is láthatók.
Sziasztok. Sennheiser SK 1008 kapcsolási rajzát keresném. A válaszokat előre is köszönöm.
U.I.: Rádiómúzeumon fent van de túl kicsi így azzal sajnos nem tudtam mit kezdeni.
Egyáltalán nem hibajelenség van vele, hiszen valójában működik,
hanem csupán a potmétere (ami az erősítőn a hangerőt és magát a mélyhang-vágást szabályozza) a nyomtatott áramkörön a megfelelő tüskesoron melyik lábakra van kötve. És ott vajon közvetlenül és direktben van rácsatlakoztatva, avagy vannak ott még "lengőszerelésben" bármiféle (ellenállás, kondenzátor) alkatrészek? Nekem a gyakorlatban megvan ez az erősítő, de sajna nincs meg hozzá a potmétere. Így aztán azt se tudom, valójában milyen értékű kellene oda?
Jól látod!
De nem is ez a gond. Az erősítő maga működik, a tápegysége szintén működik, ámde van mellette még egy un. SUB erősítő-rész (mert ez egy hangfal-csoport mélynyomó tagja lenne). Az alkatrészek ott mind SMD, és van egy IC is ráadásnak a csapatban. miközben az egésznek a vezérlését az a potenciométer látná el, ami a tüskesorról elég sajnálatos módon de hiányzik! Így persze az sem derül ki számomra, hogy a hangerő szabályozás mellett hogyan vezérli még mellette a mélyhang-vágást (kiemelést) magát? Ikerpotméter lenne, vagy valami más trükk, mert legalább 5 (vagy 6) tüske van a poti csatlakozó fogadására, a potiknak meg általában 3 lábuk szokott lenni. Mivel gyárilag csak egyetlen nagy gombbal megy a dolog, azért gyanakszom ott ikerpotira. Azonban nincs kapcsolási rajzom, így a gyanu nálam csupán gyanu marad. Tönkretenni nem akarom, szétszedni meg - alkatrésznek - egy teljesen jól működő dolgot? Nem egészen egészséges! Nálam csakis a poti (és bekötése) - mint kívülről kezelhető alkatrésze a dolognak - hibádzik.
Keresem a GRUNDIG 1300 VD autórádió kapcsolási rajzát. Előre is köszönöm a segítséget!
Azt hogy lehetne megoldani viszonylag halkan, hogy van 2 egyforma táp, amiből az egyik időleges, másik folytonos üzemű, és 1 vagy 2 fogyasztó, ami, amikor van feszültség az időleges tápon, akkor arról megy, ha nincs, akkor a másikról, de egy kapcsolóval ki tudom kapcsolni az egészet, függetlenül attól, hogy van-e vagy nincs feszültség az időlegesen? Szóval ez érdekelne úgy is, hogy ugyanaz a fogyasztó, és úgy is, hogy külön fogyasztó van, de ha feszültség van az időlegesen, akkor kikapcsolja a fixen lévőt.
Üdv.. Ideiglenes táp behúz egy relét, ha a kapcsoló is engedi, és átvált a 2 kimenet között...
Sziasztok!
NIVELCO UM-105 ultrahangos mozgásérzékelő dokumentációját keresem, ha valaki tudna segíteni. Jó régi darab. Sacc/kb. 25-30 éves. Előre is köszönöm! Üdv: Skorpy
Sziasztok!
LG HT202SF-CU típusú házimozihoz szeretnék kapcsolási rajzot vagy szervízkönyvet szerezni, de sajnos angol nyelven nem sikerült találnom, valaki tudna esetleg segíteni? ![]() Előre is köszönöm!
RNG-1502 labortáp kapcsolási rajzát keresem, ha tudna valaki segíteni.
Üdv
Hakko 474 forrasztóállomás rajzát keresném, van valakinek hozzáférhető, mielőtt nekiállnék visszafejteni. Idézet: „de sajnos angol nyelven nem sikerült találnom” Ezek szerint Magyar nyelven megvan ... küld át lefordítom Angolra ...
Szia proli007!
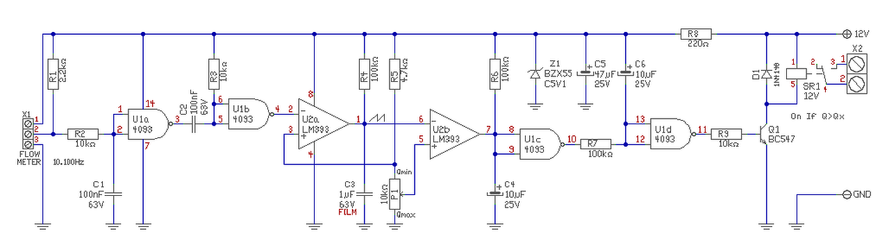
Lenne itt ez az áramlásfigyelő áramkör, amit anno te jóvoltadból került hozzám, az lenne vele a gondom hogy mikor a szenzoron átfolyik a víz nagyon nagy átfolyás csökkenés kell ahhoz hogy kapcsoljon a relé, holott az lenne a fontos hogy kis vízáramlás csökkenésre is megszólaljon, esetleg nem lehet valamelyik alkatrész értékének módosításával finomítani az érzékenységen? Köszönettel:. Lajos |
Bejelentkezés
Hirdetés |














