Fórum témák
» Több friss téma |
Fórum » Kapcsolási rajzot keresek
Témaindító: Kallai Csaba, idő: Márc 11, 2006
Témakörök:
Hello! Igazából ennek érzékenységét nem lehet növelni, mert az a maximumon van. De ha pld- szkóppal tudsz mérni közelebb lehet kerülni a problémához.
Mert ez úgy működik, hogy a jeladó által szolgáltatott impulzusokat (ami remélhetőleg négyszögjel) R2/C1 zavarszűri és U1a kapu formálja. Ebből a jelből a C2/R3 egy impulzust állít ebből elő. Ezzel az impulzussal az U2a kisüti a C3 kondit. Amíg a következő impulzus érkezik, a C3-at az R4 tölti. A kondiban nő a feszültség a következő impulzus megjöttéig. Ha az impulzus lassabban érkezik, a kondi feszültsége eléri a P1-el beállított feszültség szintet, akkor az U2b komparátor átbillen és kisüti a C4 kondit a relé elejt. A C4/R6 időállandó csak azért van, hogy ne kapkodjon a relé. Ha a C3 fűrészfeszültség csúcsfeszültsége túl messze van a potin beállított referencia értéktől, akkor sokat kell a jelnek lassulni, hogy elérje a komparátor értékét. De abszolút értelemben itt nincs is itt hiszterézis. Természetesen én nem tudom kipróbálni az ilyen áramköröket, csak kiagyalom és megrajzolom. Lévén hogy nincs áramlásérzékelőm sem, hogy megtudhatnám az hogyan viselkedik az, az átfolyásra.
Sajnos nincs szkópom. Igazából a kapcsolás működik és teszi is a dolgát csak annyi gond van hogy a beállított értékhez képest jóval vissza kell esnie az áramlásnak hogy a relé megszólaljon.
A C,C2,C3 kondenzátorokra mit ajánlsz, én a C1,C2 re ezt a lencse kerámiakondit, és a C3-nak sima fóliát, ezek megfelelnek ide? Csatolok egy képet a kész áramkörről.
Igazából csak a C3 1µF-nak kell jó minőségűnek leni. A többi nem igazán számít. Tehát a lencse 100nF-ok is megfelelők, feltéve ha nem vezetnek át.
Normál áramlás mellett kellene beállítani a kapcsolási pontot úgy hogy a potit a GND-től felfelé tekerve lassan addig emelni a feszültséget, amíg a C4 feszültsége el nem kezd emelkedni. A relé meghúzására nehéz hagyatkozni, mert a C4/R6 miatt csak 1sec múlva reagál a relé. Esetleg megmérhetnéd hogy jelenleg mekkora a feszültség a poti csúszkáján. Mert abból talán lehetne következtetni, hogy mekkora az impulzus sűrűsége. Meg esetleg az 5V tápot is meg kellene nézni, rendben van-e. Nem változik-e ha húz/ejt a relé.
Sziasztok
2 színű LED-hez (pozitív és negatív láb felcserélve) létezik villogtató áramkör. Egyszer a piros egyszer a zöld villan, de csak 2 lába van a LED-nek.
Hello! Gondolom már számtalant rajzoltam, de most példának a kedvedért..
Miest lesz időm kiméregetem és írok.
Köszönöm proli007!
Köszönöm.
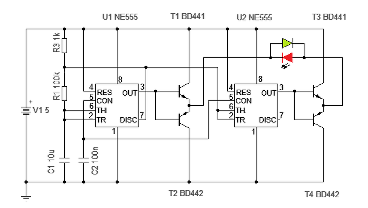
Mivel utólag elolvasva nem tudom mi volt az eredeti szándékod, ide tettem egy villogót, aminek kétféle üzemmódja lehetséges. Mind két esetben felváltva villog, de B-C módban a Led-ek csak egy-egy pillanatra villannak fel.
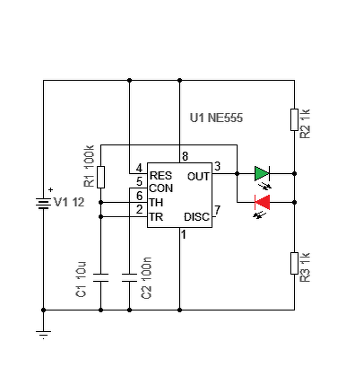
A NE555-ös kapcsolást át lehet úgy alakítani hogy sok LED-et elbírjon ?
Van egy hosszú füzérem ami vagy 200LED-et tartalmaz, 3V-ról az egész füzér működik. A hozzászólás módosítva: Dec 5, 2017
Sziasztok! Valakinek nincs ötlete arra, hogy ezek a jégcsap fényfüzérek hogyan működnek? Van egy raklap nem működő fényfüzérem, amiből lehetne ilyesmiket csinálni, viszont rajzot nem találtam hozzá, és nem sincs elképzelésem róla, hogy hogyan csinálják? Gondolom a 4017 lehet megoldás a futófényre, ez oké. Viszont a két "jégcsap" közti késleltetést hogy csinálják?
Oda már inkább valami áramgenerátoros kiegészítő kellene! A 200 db LED (darabonként csak 10mA-rel számolva is) bizony elég tetemes áramerősséget igényel!
Az már már szinte 2 Amper!
Hello!
Semmi köze a 4017-hez, egyetlen mikrokontroller van rajta csak, ami mindent tud.. Amikor bekapcsolod mind egyszerre megy csak kis idő elteltével lesz ilyen random jellege, gondolom random várakozási idő van megadva neki. Bővebben: Link A hozzászólás módosítva: Dec 6, 2017
Az enyémben STC12xxx SO8 8051-es uC van, a LED-ek ellenpárhuzamos mátrixba kötve és tisztán program a vezérlés, semmi kiegészítő hardver. Ez a Japán csoda annyiban különbözik a hagyományos MCS51-es családtól, hogy a portok tudnak erős 1-szintet is adni és bírják a LED-áramokat (no meg iszonyat gyorsak, 1 órajel ciklusú 35MHz-es vackok). A fényerőváltozás is SW-PWM. Nekem még 2 év után működnek, kisebb mechanikai javításra volt szükség.
Szia! Igen, a 4017 csak alternatíva volt. Sejtettem egyébként, hogy a mátrix lesz a megoldás. Nagyon szépen köszönöm a linket! Tetszetős kis oldal, ki is próbálom.
A LED-ek száma felezve van mert úgy csinálták meg hogy párhuzamosan van kötve az egész sor, de minden második LED fordított polaritással van bekötve.
A LED sor 3V 1A-ről simán működik. A NE555-ös kapcsolásnál is próbáltam úgy kötni hogy a 3-as láb ment az egyik érintkezőre, a másik érintkező meg az 1Kohm ellenállás elé így működött, villogott, csak így egy oldal van. Ha lecsökkenteném az 1kohm ellenállás értékét olyan 3ohm-ra akkor működhet ?
Hello! Ez azért nem így működik, hogy van egy Trabant és kamiont gyártunk belőle.
Az 555 kimenetének maximális terhelhetősége 200mA, de leginkább 100mA-el terhelhető ésszerű keretek között. Tehát a kimentet meg kell erősíteni és híd kapcsolást kell képezni belőle. De a veszteségek sajnos nőnek. Az 555 kimenete maximum 1V-ra közelíti meg a tápot. Ehhez még hozzá adódik a tranyó bázis-emitter feszültsége. Az már közel 1,8V lesz, ami 1A mellet is már 1,8W hőt termel. Tehát hűteni is kell a tranyókat. A másik a Led-sor. Elég értelmetlennek tűnk, a 200db-os Led-sor, aminek nyitófeszültsége 3V. És a képen csak a Led-ek vannak, de remélhetőleg a sorban egyedenként van előtét ellenállás. Mert a táp változásánál, semmi sem korlátozná az áramot? És ahogy FAZ1 is írja már 10mA mellett is 2A az áramigény, tehát tápot is biztosítani kell hozzá ennek megfelelően. De elsőként a fogyasztást kell ellenőrizni, igazából mennyi is és tisztázni van-e áramkorlát a Led-sorban. Az utolsó, hogy 200Led-et villogtatni? Na, attól már idegbajt lehet kapni..
Érdekes.
Akkor tehát minden egyes LED dióda megkapná a tápfeszt? Azt hittem, sorba vannak kötve mind. De így - 3V-ról? Akkor tehát egyenként a 3 voltot megkapják. És mindhez van (legalábbis kellele) egy-egy ellenállás, ami a munkaáramát (kb. 10mA) beállítja? Az legalább 120ohm kell legyen. Minden egyes LED-hez kb. 10mA. Ha 200 LED-del számolok, akkor is - a 10mA-jével - az pont 2A. Ha felváltva villog minden második, akkor talán 1A. Nagyon élesre van meghúzva a teljesítmény határa. Az 555-tel inkább kapcsoltass egy tranzisztort, és annak az árama már bírni fogja. (pl. egy BD136-ot) Vagy netán egy MOS-FET-et. Az már igazán csodát művel ... és még hűteni sem kell. A hozzászólás módosítva: Dec 8, 2017
Sziasztok. Egy Sanyo RP-7411. tip.-u régi rádióhoz keresek Kapcs. RAJZOT. Ha valaki tudna ebben segíteni, nagyon megköszönném. Üdv. mindenkinek. tasak.
A hozzászólás módosítva: Dec 11, 2017
Szia!
Még egy kérdés felmerült bennem: A kimenetek terhelhetősége. Mert oké, hogy 1 ledet meghajt. De mi van, ha többet fűzök fel rá? Nem kéne a végére tenni tranzisztoros hidakat, és a pic kimeneteit inkább nem terhelni túlságosan? Esetleg nincs ehhez valami IC? A BTS-eket meg az ULN-eket ismerem, de az a baj, hogy hidat abból sem lehet képezni.
Sziasztok! Szeretnék építeni táblagéphez külső tápos usb elosztót egy egér ,és egy pendrive számára.Aki tudna rajzot felrakni jó lenne.köszi
L293D-vel tudsz tri-state hidat csinálni (max. 1A), igaz akkor több portlábbal rendelkező uC kell (azt nem tudja érzékelni, hogy a uC portja nagyimpedanciás állapotban van). Ha nagyon nagy áram kell, akkor van BTS sorozatban dupla félhíd is, ha meg még nagyobb kell, akkor aranyáron lehet használni pl. VNH3SP30-at is.
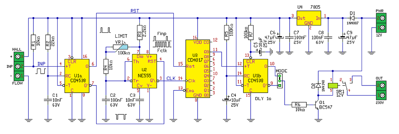
Hello! Közben rajzoltam egy másik megoldást, hátha van kedved kísérletezni. A működése:
- Tulajdonképpen periódusidőt mérünk. - A bejövő impulzusokból az U1a monostabil egy rövid RST trigger jelet állít elő. - Ez nullázza az U3 számlálót, és szinkronizálja az U2 ütemadót. (Hogy az mindig L szintről induljon.) - Amikor megszűnik az RST jel, elindul az U2 ütemadó, és impulzusait számlálja az U3 számláló. - Ha a számláló a következő beérkező impulzus ideje alatt eléri a 9. lépést, a Q9 magas szintje indítja az U1b monostabilt. Az U1b Q kimenete magas szintű lesz, meghúz a relé. - Mivel az U1b újraindítható módban üzemel, A következő Q9 impulzusra újra indul a késleltetése. Vagy is a relé nem képes ki-be kapcsolgatni. - Ha két bementi impulzus ideje között, az U3 számláló nem tud 9-ig számlálni, (tehát elég gyorsan jönnek az impulzusok egymás után) akkor a Q9 kimenet nem ugrik fej H szintre és az U1b nem kap indító impulzust. Így annak kb. 1sec késleltetési ideje lejár, és a relé elejt. - Ugyan ez történik, ha az áramlásérzékelőn csökken az áramlás, lassulnak az impulzusok. A számláló kiszámol 9-ig s a relé meghúz. Ez szinte azonnal megtörténik, de elejteni csak 1sec idő múlva fog, ha az áramlás helyreállt. - Ha a MODE jumpert az U1b Q' kimenetére kötjük, akkor természetesen az áramlás csökkenésére a relé elejt és csak 1sec múlva húz meg, ha helyreállt az áramlás mértéke. - Tehát az áramlás védelem áramlás csökkenésekor késedelem nélkül hat, és csak 1sec idő múltán áll vissza, ha az áramlás már megfelelő. - Az ütemadó impulzusainak sűrűsége a LIMIT trimmerrel állítható be, kb. 7Hz..70Hz bementi impulzus sűrűség tartományába. (Az 555 impulzusai, hozzávetőlegesen 9-szer gyorsabb lesz, mint a bejövő impulzusok sűrűsége.) Terméseztesen a mérés tartománya a C2 megváltoztatásával, szinte tetszőleges tartományra megváltoztatható. De a bejöveteli impulzusok nem lehetnek lassabbak, mint az U1b időzítő 1sec késleltetési ideje, mert akkor váltogatni fog a relé. - A C5-R6 a tápfeszültség megjelenésekor kb. 1sec ideig nem engedélyezi a monostabil bebillenését. De az U2b a CLR bement L szintre húzásával, tiltható is a monostabil működése szükség esetén..
Olcsóbb készen megvenni!
Egérhez és pendrive-hoz meg nem igazán kell még külső táp! Nekem pl. az Apple gépemhez 4-es USB osztó van dugva, simán elmegy a belső tápról!
Közben rájöttem, hogy az 555-ös ütemadó vezérlése nem elég korrekt, mert a Reset jel nem süti ki teljesen az időzítő kondit. De javítottam ezt a hibát, most már meg fogja tenni. Így viszont az ütemadó frekvenciájánál 8-szor lassabb lesz a bementi jel. Mert a Reset jel megszűnése után, a 4017 számláló, egyből Q1 állapotba lép és innen a Q9, csak 8 ütemjelre van. Így a bement kb. 10..100Hz sűrűségű áramlásérzékelő impulzusokat fog tudni feldolgozni.
Jajj, hát nagyon szépen köszönöm, természetesen megépítem ha már megtervezted nekem, miest időm engedi tervezek egy nyákot hozzá és legyártom.
Köszönöm ![]()
Nagy pofátlanság lenne ha megkérnélek hogy egy nyákot is tervezz hozzá, nekem fél nap lenne te meg valószínűleg egy óra alatt megvagy?
Köszönöm szépen.
Nekem sem 5 perc a nyáktervezés. Sőt vannak itt a kik sokkal ügyesebbek és gyorsabbak nálam.
De azt is gond, hogy szkóp nélkül egy ilyen témában nehezen lehet boldogulni. Mert tisztázni kellene a frekiket is,hogy mi a"jó" és a "csökkent áramlás" amit érzékelni szeretnél. A másik, hogy nem tudni mennyire egyenletes a kerék forgása. Vagy is mennyi az áramlás közbeni "időingadozás" két impulzus között. Mert mind két áramkör egy perióduson belüli eltérést érzékel. És ez annál nagyobb gondot okoz, minél kisebb változást szeretnél érzékelni. Mert ha ingadozik, (tehát az áramlás és/vagy a forgás nem egyenletes) annál messzebbre kell vinned az érzékelési szintet a normál áramlás értékétől. És akkor úgy tűnhet, "érzéketlen". Vagy is messze van a komparálási szint a névleges szinttől. Ez a kapcsolás alapvetően úgy viselkedik, hogy a sebesség csökkenésére szinte azonnal reagál, a növekedés érzékelése van késleltetve az 1 másodperccel. Sajnos itt méregetni kellene mondjuk legalább frekvenciát és ingadozást megfigyelni szkópon. Az ingadozásra is lenne megoldás, ah az ember a bementi jel frekvenciáját leosztja pld. 10-el, mert úgy ha 10% az ingadozás, az eliminálódik 1%-ra. Csak az meg a mérést lassítja a tizedére. Tehát tudni kellene mi a követelmény az áramkör működésével szemben, és mi az a jel a mit fel kell dolgozni. De azt is figyelembe kell venni, hogy egy áramlásérzékelő előtt és mögött, egyenes szakasznak kel lenni, hogy a folyadék ne kavitáljon sem előtte sem utána. Persze ha az ember pontosan szeretne mérni vagy kis különbséggel kapcsolni, akkor válik ez kritikussá.
Megzavarod itt olyanokkal hogy "kavitál", meg "eliminálódik"
Sajnos szkópom nincs, szóval csak azt tudom megalapítani hogy jó vagy nem.
Az elvarásról tudok pár szót mondani, a CO2 csőnek van egy olyan előírás hogy az átfolyó víz nem lehet kevesebb mint 3 liter/perc , egész pontosan úgy van írva hogy a kellő mennyiség 3-5l/perc, ennek az áramkörnek ezt kell figyelnie, az hogy a víz áramlás mennyire szabályos , azt nem is tudom egy vízszivattyú mennyire tud szinten tartani, de nem hinném hogy nagyon ingadozna. Ami szenzorom van annak ezek az adatai amit az eladó közölt: Features: This product mainly used for water testing, water cooling system High amplitude ≥ 4.6V Low amplitude ≤ 0.5V Electric strength 1250V/min Insulation resistance ≥ 100MΩ Hydrostatic pressure testing ≤ 2.0Mpa Specifications: The lowest rated working voltage: DC4.5 5V-24V Maximum operating current: 15 mA (DC 5V) Working voltage range: DC 5~18 v Load capacity: ≤ 10 mA (DC 5V) Use temperature: ≤ 80°C Operating humidity range: 35%~90%RH (no frost) Allowing pressure: pressure 2.0Mpa Temperature: -25~+80 °C External threads: 1/2" Outer diameter: 20mm Intake diameter: 9mm Outlet diameter: 12mm External threads:1/2" Flow range:1-30L/min Package Included: 1*1-30L/min 1.2MPa 1/2" Flowmeter Hall Effect Control Water Flow Sensor Arduino |
Bejelentkezés
Hirdetés |


















