Fórum témák

» Több friss téma
Fórum » Kapcsolóüzemű táp 230V-ról
 
Témaindító: cimopata, idő: Szept 13, 2006
Témakörök:
Lapozás: OK   702 / 789
(#) nzozz válasza Ge Lee hozzászólására (») Dec 8, 2017 /
 
Köszönöm a választ!
Egyenlőre csak tervben van ennek a tápnak a beszerzése (elég kedvező ára van). Talán a legközelebbi infó, amit találtam róla, az egy hasonló típus tesztje (más gyártó van ráírva és 12V, tehát lehet, hogy megegyezik azzal amit én néztem, lehet, hogy semmi köze hozzá): Bővebben: Link.
Ezek alapján mire lehet következtetni a táppal kapcsolatban? Ha nem félhidas, akkor teljesen felejtős a szimmetrikus használat?

Köszönöm
A hozzászólás módosítva: Dec 8, 2017
(#) Ge Lee válasza nzozz hozzászólására (») Dec 9, 2017 /
 
Ha ilyen a belseje akkor félhíd, a kapcsolás majdnem megegyezik a PC tápok kapcsolásával, csak van a szekunder körben egy 8 lábú IC (OPA vagy komparátor) ami valószínűleg a védelmeket hivatott ellátni. Azt mondjuk nem lesz egyszerű megoldani hogy mindkét oldalra hatásos legyen.
(#) vede hozzászólása Dec 14, 2017 /
 
Sziasztok! Egy kapcsolóüzemű akkumulátortöltőbe 16V-os Jamicon WL típusu kondikat tennék párhuzamosan többet. Maximum 14.5V lenne rajtuk, de a kapacitásuk elég volna. Mi a véleményetek, hogy birnák a feszültséget (most nincs nagyobb feszültségű)?
(#) bbatka válasza vede hozzászólására (») Dec 14, 2017 /
 
Ne tedd!
(#) vede válasza bbatka hozzászólására (») Dec 14, 2017 /
 
Köszönöm.
(#) proli007 válasza vede hozzászólására (») Dec 14, 2017 /
 
Hello! Egyébként pedig kérdés, minek egy aksitöltő kimenetére egy kazal kondi?
(#) gondoltam hozzászólása Dec 15, 2017 /
 
Üdvözletem Mindenkinek !
Kérnék segítséget:
LED szalagot ( 12 V /3 A ) akarok kihajtani építendő tápról. Áteresztős volt első gondoltam, - elvetettem, mert a disszipáció fűtésrásegítésként működ.
Kapcsolóüzemű a célszerű, de ilyet még nem csináltam, ezért ha tudtok roppant egyszerű kapcsolást- megköszönöm.
Rendelkezésemre áll ( ( fiók-ok ürítésére):
- tr. 230V / 2x12V
- egyenirányító hidak
- esetleges primer oldali szabályozáshoz megfelelő triak, optotriak .
-szek. oldalhoz "555" , "741" , tranzisztor halmazok, meg egyéb alkatrészhegyek.
Kimenetét szabályoznom kellene: 6- 12 V között.

Segítségeteket megköszönve, tisztelettel.
(#) Ge Lee válasza gondoltam hozzászólására (») Dec 15, 2017 /
 
Az ebay-ről olyan olcsón lehet LED drivert venni hogy egy ilyennek nekiállni sem érdemes. Arra kell csak figyelni hogy galvanikusan leválasztott legyen, mert sok olyan van ami nem az.
A kimenetét nem kell szabályozni, pláne nem a feszültségét. A LED-nek az áramát kell korlátozni.
(#) proli007 válasza Ge Lee hozzászólására (») Dec 15, 2017 /
 
"LED szalagot ( 12 V /3 A ) akarok kihajtani építendő tápról."
(#) vteo válasza gondoltam hozzászólására (») Dec 15, 2017 /
 
Skori topik társunk leírta honlapján egy ilyen táp készítésének rejtelmeit, tapasztalatait.
A kihívást valószínüleg a tekercs elkészítése fogja jelenteni (ne felejts el Low ESR kondenzátort használni)
Azok a LED szalagok amit én használtam, nem igényeltek áramgenerátoros meghajtást.
skori_kapcstap
A hozzászólás módosítva: Dec 15, 2017
(#) Ge Lee válasza vteo hozzászólására (») Dec 15, 2017 /
 
Azért a szalagnál erősen függ a felhasználás módjától is a dolog. Ahol nem egy eldugott helyre van beépítve hanem pl. díszletként szoknyaként viselik a népek, ott nagyon nem mindegy hogy le van-e választva a hálózatról vagy sem. A Skori megoldása nem választ le, se az előtétkondis, se a TNY-os.
(#) vteo válasza Ge Lee hozzászólására (») Dec 15, 2017 /
 
Most látom, hogy még a linkelést is elrontottam:
http://skory.gylcomp.hu/kapcstapok/kapcstapok.html
skori
Én az igény alapján fából vaskarika megoldást gondoltam:
Rendelkezésemre áll ( ( fiók-ok ürítésére):
- tr. 230V / 2x12V
- egyenirányító hidak
- esetleges primer oldali szabályozáshoz megfelelő triak, optotriak .
-szek. oldalhoz "555" , "741" , tranzisztor halmazok, meg egyéb alkatrészhegyek.
Kimenetét szabályoznom kellene: 6- 12 V között.

A tr. 230V / 2x12V, egyenirányító hidak (plusz kondi) megvan a leválasztás, egyenfeszültség.


A Skori oldalról pedig kisfeszültségű kapcsolóüzemű szabályzás (igaz nem írta, hogy van-e FET-je és nagyáramú scottky, vagy fast recovery diódája).
A hozzászólás módosítva: Dec 15, 2017
(#) gondoltam válasza vteo hozzászólására (») Dec 15, 2017 /
 
Köszönöm a gyors reagálást, Mindenkinek is !
Azt hiszem rosszul fejeztem ki magam, valójában Te fordítottad le az elektronikások nyelvére, hogy mit is akarok. Köszönöm . Tudjátok én építőiparos vagyok, e területen igazi hobbista- jórégen. Leválasztást a trafóval oldom meg mindenképpen! A LED- szalag megtáplálást egyenirányítás után, változtatható kitöltési tényezőjű négyszögjellel - 'szaggatóval ( lehet, ezt sem a Ti nyelveteken írtam ) pufferkondenzátort ellenőrzött- szabályozott fesz. szintig feltölteni. Ha nem 12 V-ot állítok be, hanem csak mondjuk 6 V- ot, nyilván gyengébben világít a LED szalag. Ez a célom. Jó ez a megoldás ?? Gondolatom másik verziója a szekunder oldalon fázishasításos módon a hálózatról megtáplálni a trafót- triak + optotriak leválasztással ( pl. MOC 3061 ). Jó ez a gondolat ?? Szóval ezt gondoltam ki, és ebben kértem segítséget.
A kapott linket még nem néztem, de mindenképpen tanulmányozni fogom.
Köszönöm, tisztelettel.
(#) gerleimarci válasza gondoltam hozzászólására (») Dec 15, 2017 /
 
Én biztos nem fognék hozzá építeni.

TÁP

SZABÁLYZÓ
(#) gondoltam hozzászólása Dec 15, 2017 /
 
LED szalag megtáplálás:

Bocs. mindenkitől, azt hiszem agyonbonyolítottam a dolgot, mert amire készítem, azt tudja egy pr. oldali fázishasítós teljesítményszabályozó, szek. oldalon kétutas egyenirányító pufferkondival. Pont. A LED szalag fényereje meg információt ad a 'kitnemérdekel hol tart a kondi feszültsége- ről. Hamárább is rájöhettem volna.
Tudom, olcsóbb venni, de az nem ennyire érdekes.
Tisztelettel
(#) djloui válasza Ge Lee hozzászólására (») Dec 16, 2017 /
 
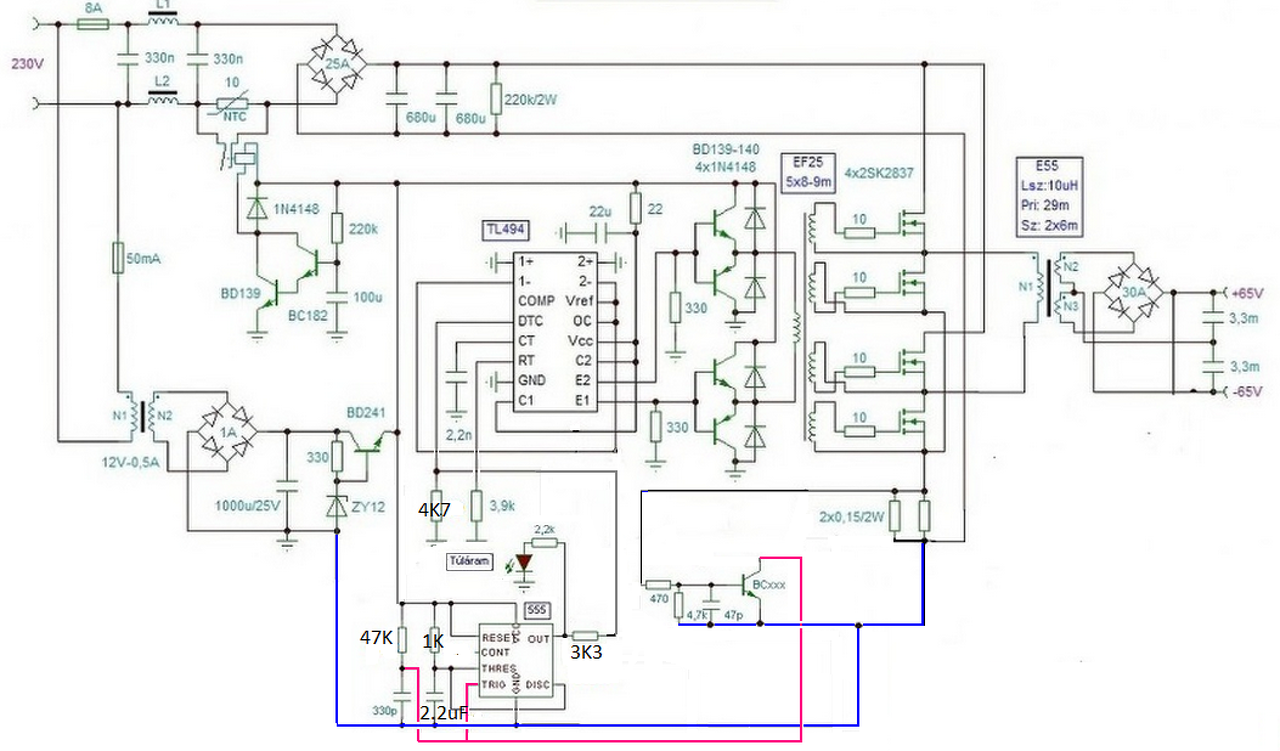
Szia megnéznéd ezt a skiccet?
(#) Ge Lee válasza djloui hozzászólására (») Dec 16, 2017 /
 
A rajz elvileg jó lesz, de a 494 DTC lábával ez így nem fog csinálni semmit, mert oda ilyenkor 4V körüli vagy annál magasabb feszültséget kell kapcsolni ahhoz hogy leálljon, tehát módosítani kell az 555 kimenetén lévő osztót. Az 1k-t kicserélném mondjuk 4k7-re, a 10k-t pedig egy 3k3-ra és akkor biztos hogy annál magasabb feszültség lesz ott.
Meg az 555 időzítő tagjait is módosítani kell mert így túl hosszú ideig tilt, azzal úgy le kellene menni 100-200ms környékére. A méretezéshez szükséges dolgok le vannak írva ott a cikkben.
(#) djloui válasza Ge Lee hozzászólására (») Dec 25, 2017 /
 
Szia, a nagy karácsonyi unalomban volt egy kis időm olvasgatni megnéznéd így ezt a rajzot?
Az 555 időzítését egy kalkulátorral számoltam leírtam oda a többi adatot is amit még kiszámol.
A hozzászólás módosítva: Dec 25, 2017
(#) ferci válasza djloui hozzászólására (») Dec 25, 2017 /
 
Lehet, hogy még kora van, de az a BC npn így sose fog kinyitni ( szűrőkör átforgatás ) és még lógna is a levegőben az emitter, ha jó lesz a polaritás.
(#) Ge Lee válasza djloui hozzászólására (») Dec 25, 2017 /
 
Olyan képet csinálj ami átlátható, nincs fejtetőn meg nem kell szerkesztgetni mert nincs most kedvem ilyennel szórakozni.
(#) djloui válasza Ge Lee hozzászólására (») Dec 31, 2017 /
 
Jelenleg így néz ki ferci fórumtárs némi segítségével.

túláram.png
    
(#) Ge Lee válasza djloui hozzászólására (») Dec 31, 2017 /
 
Elvileg jó lesz.
(#) jdani hozzászólása Jan 5, 2018 /
 
Üdv. Adott ez a monitor táp.
Púpos puffer kondi volt benne, cseréltem.
Primér és szekunder oldalon is mindent átnéztem (kivéve a PWM ICt), jónak tűnik minden, a táp mégse indul.
A kondin 320V mérhető. Elég az?
(#) Dudus válasza jdani hozzászólására (») Jan 5, 2018 /
 
Az R904, R938, R931 ellenállások rendben vannak? A 320V rendben van.
(#) jdani válasza Dudus hozzászólására (») Jan 6, 2018 /
 
Igen, az ellenállások jók.
(miért van akkor ilyen tápokba 450Vos kondi?
Mehetne bele simán 400Vos is?
(#) Dudus válasza jdani hozzászólására (») Jan 6, 2018 /
 
Ez volt raktáron

Az aktív PFC-s tápokba szoktak 450V-os kondit tenni.
(#) gazz hozzászólása Jan 7, 2018 /
 
Sziasztok,
rezonáns tápba milyen anyagú mag jó a teljesítménytrafóhoz? Azt tudom, hogy az N87 az igen, de ezenkívül?
A lomex oldalán látok néhány egész nagy AL-ű toroid magot, de a T37, T38 nem mond nekem semmit.
A hozzászólás módosítva: Jan 7, 2018
(#) djloui válasza Ge Lee hozzászólására (») Jan 8, 2018 /
 
Szia jelenleg így néz ki a gate trafó kimenete az oszcilloszkópon.
Már mindenféle trafóval és maggal próbálkoztam, jelenleg a zöld színű toroid bizonyult a legjobbnak. A toroidon hogy lenne a legjobb elhelyezni a drótot hogy ha egymáson van vagy inkább csak egymásra lóg a primer és szekunder? A drót 0.8mm vastag az mennyiben befolyásolja ezt ?
A hozzászólás módosítva: Jan 8, 2018
(#) ferci válasza djloui hozzászólására (») Jan 8, 2018 /
 
Nagyon bátor vagy..
(#) djloui válasza ferci hozzászólására (») Jan 8, 2018 /
 
Nem volt uzemben csak szkóppal mértem rajt egy próbanyákra volt ráakasztva.
EF25-öt eltortem sajnos, de van meg rengeteg egeszen kicsi E magom amik bontasbol származnak azok is hasonlo helyen voltak. Majd ma ezzel kísérletezek.
A Zöld gyűrűnek eleg a keresztmeccet mint adat a szamitashoz?
Következő: »»   702 / 789
Bejelentkezés

Belépés

Hirdetés
XDT.hu
Az oldalon sütiket használunk a helyes működéshez. Bővebb információt az adatvédelmi szabályzatban olvashatsz. Megértettem