Fórum témák
» Több friss téma |
Fórum » Kapcsolóüzemű táp autóba Hi-Fi-hez
A fórumon lévő egy kapcsolásban találtam egy lehetséges megoldást a végfok kimenetek túláramát figyeli. Ha van egyéb ötlet szívesen fogadom.
Hőmérsékletet, végfokok kimenetén levő DC feszültség, esetleg a végfok előtti feszültség ha túlságosan beesik, betáp túl alacsony. Ezek is fontosak, és nem kell áramot mérnie az erősítőnek.
Tudsz mutatni lehetséges megvalósítást is (a hőmérséklet kivételével)?
Raksz bele egy rövidzârvédett végfokot az erősítős topicból.
A kommersz erősítőkben a "védelem" annyi, hogy ha tönkremegy a végfok és emiatt a kimenet elbillen valamelyik féltáp felé, akkor ezt érzékeli és leállítja a konvertert (tápot). Ha ez kellően gyors és a tápban is van némi tartalék akkor annyi történik hogy világít a protect LED. Ha nem elég gyors akkor van az, hogy lehet cserélni a tápban a feteket.
Valamivel jobb erősítőkben már áramkorlátos végfok van, nekem pl. egy Macrom van, abban is. Egyszer zárlatosra égettem vele egy ládát, a végfoknak semmi baja nem lett. Az áramkorlátos tápra tettem fel régebben egy kapcsolást UCC-vel.
Nem tudom mi a célod, de kimeneti feszültségre is találsz védelmet a topicjában, a bemenő feszültség védelemre pedig elég egy komparátor némi hiszterézissel.
A hozzászólás módosítva: Nov 2, 2017
Azt feltételezem a legtöbb végfokban van védelem túláram ellen, csupán túl sok esetel láttam már ahol mégis rövidzárlatba megy mondjuk a 4 közül az egyik kimenet és annak a tápegység is láthatja a kárát.
Ha erre gondolsz ezt láttam már mint kapcsolást, csak a gyakorlatban nem találkoztam ilyen megvalósítással. Tl494, SG352*-ből tucatnyival volt lehetőségem találozni. Van ahol pucéran a belső komparátorokkal oldanak meg védelmeket (pl hőmérséklet vagy akku alacsony feszültség), illetve kiegészítve LM393-339, vagy valamilyen 741 vagy hasonszőrű műveleti erősítővel megvalósítva.
Erről az elbillenős és érzékelős megoldásról van anyagod amiből tanulni lehet ? A topikban fellelt kapcsolások egyikében sem fedeztem (UCC kivétel) fel erre utaló működésű kapcsolási részletet, de lehet, hogy elsiklottam felette.
Van-e értelmes túláramvédelmi megoldás az áramváltón vagy az áramkorlátos megooldáson túl a tápegységben. Bár simán lehet csak én lihegem túl a témát és erre ott a biztosíték a primer oldalon.
Egy ismertebb gyártó pl ezt a fet hajtó kapcsolást alkotta (igaz nem mai gyártású eszközről beszélünk). Hullanak is a tápegységek ezen a gyártmány esetében.
Push-pull kapcsolás, csak az egyik fet meghajtócsatorna van a képen. JI-re csatlakozik az oszcillátor, a 22ohmok után 4 parallel IRFZ-t táplálna, de az SD880 kimenetén nem is hasonlít a jel a négyszög jelre.
Üdvözletem mindenkinek. Lenne egy megoldásra váró problémám. Megépítettem a csatolmányban lévő kapcsolást. Minden alkatrész stimmel és a helyén is van de valamiért nem megyen. Valaki segítsen nekem.
Köszönöm szépen.
Mérd meg milyen feszültség van ai IC-9-10 lábán.
Nem sokkal kevesebb mint 3V. Már nem emlékazem
oszcilloszkópod van e? A primer feszültséget mérd meg a tekercseken ha másnincs multiméterrel AC-állásban. Ha 3v van a gate-eken akkor valamit mégis csinál.
Nincs oszcilloskópom. A primer feszültséget sem tudom meg mérni mert olyan mintha valami zárlat lenne mert annyi hogy nem akkuról próbálom hanem egy 12v 10A -es tápról ez még fel lett rendesen. A lényeg annyit csinál hogy mintha rövidzárba menne le az egész primer kör mert csak szaggatja a tápot. A primereken van egy kevés feszültség abban az állapotban amíg nincs a trafóra kötve. Vagyis a FETek Drainjain van egy kevés feszültség.
Cseréld meg egy egyik primer tekercs polaritását.
Ezt a részét már próbáltam. Sajnos akkor is ugyan ezt csinálja. És ha a Gate ellenállásokat kisebbre venném mondjuk 22Ohm-ra?
Köss le mindent a szekunderről. Próbáld meg újra, tekerd a multit frekimérő üzemmódba ha tud olyat és mérd meg a gate-en van e valamilyen freki ami 50khz környéke.
Szia!
Vedd el a fet-trafó résztől a tápot. Az 5. lábra menő 1 nF mellé átmenetileg tegyél be egy 22...47 µF-os kondit. Az ic 9.,10. lábra köss rá 1-1 fehér vagy kék ledet 1 kohm előtéttel ( az eredeti 1 kohm-mal paralel ). Ha van kis tápod, a visszacsatoló körre ( 100 k-s poti ) kössél 20...35 volt között állítható feszültséget. Elvileg a ledeknek felváltva kell villogni teljes fényerővel és a segédfesztől függő kitöltéssel.. Nagyobb elkóval még a multinak is van ideje, hogy feszt mérjél a két gate-n. Ha véletlenül egyszerre villognának, a 13. lábat kösd át a +12 voltra. Némelyik 494-nek a REF láb 5 voltja kevés. Ha eddig minden stimmel, akkor vagy a trafónál van gond, vagy a szekunder körben. A hozzászólás módosítva: Dec 16, 2017
Azért ehhez a rajzhoz akkor se fűzzél nagy reményeket ha netán elindul. A feteknek a bekapcsolása is lassú, a kikapcsolásuk pedig katasztrófa, tulajdonképpen az 1k ellenállás süti ki a gate-et (ha rendesen megterheled megfő az egész). A 494 és a fetek közül hiányzik a buffer fokozat, vagy eleve másik IC-t (pl. 3525) kellett volna választani. A visszacsatolás - amellett hogy semmi szükség nincs rá - sem jó, nincs rendes szabályozókör (belső hibaerősítő visszacsatolása) és a pwm-hez ugye fojtó is kellene. Meg kellett volna nézni néhány gyári kapcsolást és akkor bele sem fogsz ennek a megépítésébe.
Hát éppen így jártam hogy szinte megfő az egész mert első próbánál a fetek eléggé melegedtek. Esetleg ezt a rajzot át lehet-e tervezni vagy javítani?
Szia. Megprólom azt amit irtál és írom majd az eredményt.
Oké.. - ha pedig látod lassúban, hogy elég a gate fesz, ill. megvan az ellenütemű vezérlés, akkor találsz valamelyik topik rajzaiban pnp tranyóval kiegészítve kapcsolást, illetve 1 pnp+2 BD-vel meghajtva dupla feteket.
A 100k potit és a vele soros 100k ellenállást hajítsd ki, az 1-es lábon lévő 22k ellenállás helyére pedig tegyél rövidzárat, tehát az 1-es és a 16-os láb is közvetlenül legyen a földre kötve.
Az IC kimeneteire az 1k után vagy tegyél egy komplementer emitterkövetőt, vagy legalább egy diódát és egy PNP tranyót úgy ahogy ezen a rajzon látod. Tehát vagy úgy ahogy a 494 után van, vagy pedig úgy ahogy az SG3524 után. A gate ellenállásokat pedig vedd kisebbre, 33-47 ohmnál ne legyenek nagyobbak. A trafó szekunderére nem kellenek az RC tagok, a primeren lévő RC tagot pedig cseréld ki egy 22ohm/2W-os ellenállásra és egy 4,7nF-os kondira.
Szia.
Érdekesség képen. Szimulátorban összeraktam és megyen rendesen. Kicseréltem a feteket FS10UM re és így megyen rendesen a visszacsatolásnál is lehet szépen szabályozni. A linkelt rajzon 22n 4,7ohm os RC tag van a primer körön. Azért az 1-es lábatégg lekötöm földre. De ha én azt a rajzot amit csatoltam. Nem DC-DC converterként hanem 12VDC-220VAC kénc szeretném használni akkor milyen módosítást kellene elvégeznem. Pl a szekunkderen vagy akár a primer oldalon? Válaszodat és segítségedet köszönöm.
Működik. Kiderült hogy a meghajtó fetek voltak rosszak. Kicseréltem őket és megyen. Úgy ahogy a tajz van. Ge Leenek megírta mindent.
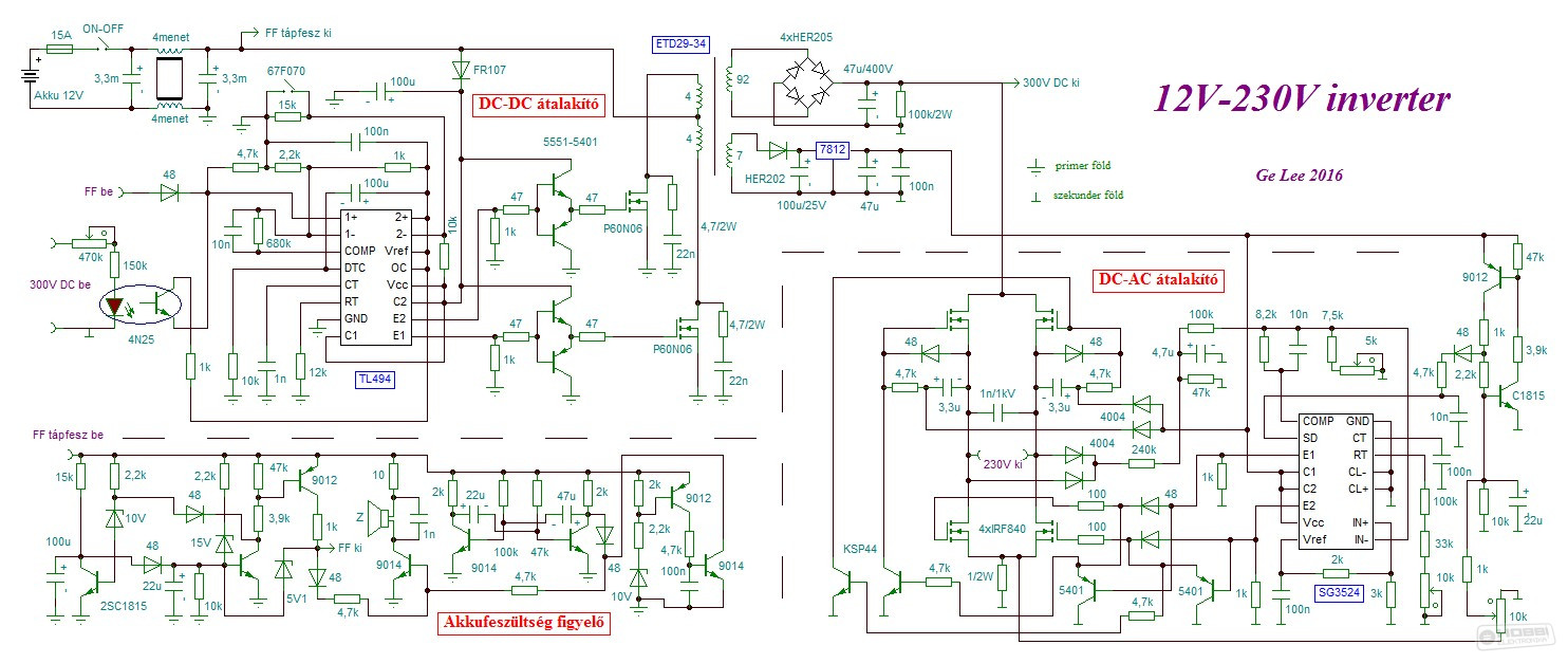
Viszont neked is köszönöm az eddigi segítséget. Idézet: És azt is megnézted a szimulátorban hogy adott terhelésnél mekkora disszipáció van a feteken?„Szimulátorban összeraktam és megyen rendesen.” A linken lévő cikkem erről szól, hogy hogy néz ki egy 12V DC 230V AC konverter. Olvasd végig. Az általad csatolt rajz attól még elég messze van.
Terhelének egy 24V-os DC motort választottam mert arról tudom hogy annak elég nagy áram kell, mezei kis tápokról meg sem nyekken (próbáltam).
Terhelésnél a fetek nem melegedtek, ha melegedtek is akkor nagyon alacsony volt a hőmérsékletük (kézzel nyugodtan meglehetett fogni). Viszont a szekunderen lévő dióda híd az melegedett, pedig az is 60A-es. Lehet azt kicserélem nagyobbra.
SG3524 nélkül valahogy nem lehet megcsinálni?
A linkelt rajzodat már meg is építettem mert TL494-ből van itthon egy pár darab csak 3524-ből nincs egy darab se. Annyi hogy már csak a trafót kell megtekercselni.
Sziasztok!
Szeretnék építeni egy kapcsolóüzemű tápot ami kb. 50V-ot 10A szolgáltat, 12V-os autó akkumulátorról használva. Meghajtás TL494 vagy SG3525, transzformátor magnak ETD39 lenne. Segítséget szeretnék kérni abban, hogy hogyan tudom kiszámolni a trafó magnak a primer és szekunder menetszámait és mennyi lenne az optimális frekvencia amin használni tudnám? Kapcsolóüzemű táp építésben van több-kevesebb tapasztalatom és némiképp dokumentálódtam a neten is, de választ nem kaptam erre. A hozzászólás módosítva: Jan 8, 2018
|
Bejelentkezés
Hirdetés |












