Fórum témák

» Több friss téma
Fórum » Ki mit épített?
 
Témaindító: Dióda, idő: Jan 26, 2006
Ez a téma ha úgy tetszik a mi "kiállítótermünk", nem pedig a ki mit csinált volna másképpen, mások helyett, és legfőképpen nem javítós téma. Minden készüléknek van saját témája, ott kell kitárgyalni a részleteket!
FONTOS! A kapcsolási rajzok keresésére is van saját téma, ott keressetek rajzokat!
Lapozás: OK   225 / 1705
(#) Kovidivi válasza Fery hozzászólására (») Ápr 27, 2008 /
 
Egy kérdésem lenne: a beállított hőmérséklet és a páka hőmérséklete között max. pár percig van különbség. nem? utána ugyanaz lesz a kéttő. ebből egyik ki van jelezve. ha ekkor megnyomod a gombot, anélkül, hogy állítanád a potival a hőmérsékletét, ugyanazt kell látnod. érted mire gondolok?
Egyébként én is inkább két műszert használnék tápban!
És nem kötöszködésképpen írtam!
(#) Fery válasza Kovidivi hozzászólására (») Ápr 27, 2008 /
 
Értem mit akarsz mondani, de az előbb is leirtam. Nekem ne kelljen gombot nyomkodni, ahhoz ugyanis le kell tenni a pákát.
Egyszerüen mindkét értéket látni akarom egyszerre.
(#) maTaKee válasza Fery hozzászólására (») Ápr 27, 2008 /
 
és ha a pákán lenne a gomb? Akkor nem kéne letenni (csak viccelek)
(#) Fery válasza Attila86 hozzászólására (») Ápr 27, 2008 /
 
Te tudod, bár én a magam részéről elég sokat tekergetem. Nem ugyanolyan hőfokú pákával forrasztok be egy sorkimenő trafót mint egy SMD IC-t. Ugyanis nem mindegy. Az a hőfok amivel gyorsan beforrasztok egy táptrafót, attól egy videokamera fóliái szinte azonnal felhólyagosodnak.
Fery
(#) Kovidivi válasza Fery hozzászólására (») Ápr 27, 2008 /
 
Nem akarlak rábeszélni semmire, nem is volt szándékom. nem szeretnék beleszólni, hogy hogyan dolgozol!
(#) Petroimro válasza Erick hozzászólására (») Ápr 27, 2008 /
 
Arra én is nagyon kíváncs lennék!
(#) Fery válasza Kovidivi hozzászólására (») Ápr 27, 2008 /
 
Szia
Nem is igy értettem ez eszembe sem jutott, csak a véleményemet irtam le.
Fery
(#) Kovidivi hozzászólása Ápr 28, 2008 /
 
Készen lett az első SMD-s nyákom! TDA7376B IC-t használtam fel, 12voltról kb. 30-35wattot ad le 2ohmon, kétszer. Az erősítő alatt pedig egy előerősítő foglal helyet (mp4-lejátszót kötnék a TDA-ra, és ezért kell egy kis jelszint emelés). Még gondban vagyok, hogy milyen tápfeszültséggel hajtsam meg a tl072-es IC-t(vagy egyáltalán szükséges-e az előerősítő?), hogy ne legyen potenciálkülönbség a földek között... de majd megoldom... Az erősítő tesztelve, önmagához hűen szól! az előerősítő még nincs tesztelve, de kicsi a hibalehetőség Esetleg a be és kicsatoló kondik polaritására ránéznétek légyszives, hogy jól áll-e? Véleményt szívesen fogadok!

Topi, nagyon jó fejlesztéseket eszközöltél! A bolt árai is nagyon korrektek! főleg a KIT-eké! Ezek után senki sem fog nyákot maratni, hanem inkább megveszi KIT-ben a megépítendő áramköreit A videó megosztó oldal is nagyon jó ötlet volt! Köszönjük!!!
(#) sprofan válasza Kovidivi hozzászólására (») Ápr 28, 2008 /
 
Kondi:
Hát, az atól függ. Ha a fehér csík a pozitiv, akkor jól van betéve. Ha viszoont, a fehér csík a negatív akkor fordítva! Mivel a hangszóró másik lábát majd gnd-re fogod kötni. tulajdonképpen a gnd a hangszórón keresztül megy a kondi pozitív lábára (ahogy neked most van) és ez így nem jó!
Egyébként szép munka!
a TL szimplán mehet a 12V ról, de ha nem ál rendelkezésre +/- táp, akkor a meglévő közé sorba bekapcsolsz 2 1000uf kondit, és a középső közös lábán lessz a féltápfesz, a két kondi két szélső lábán pedig a +/-
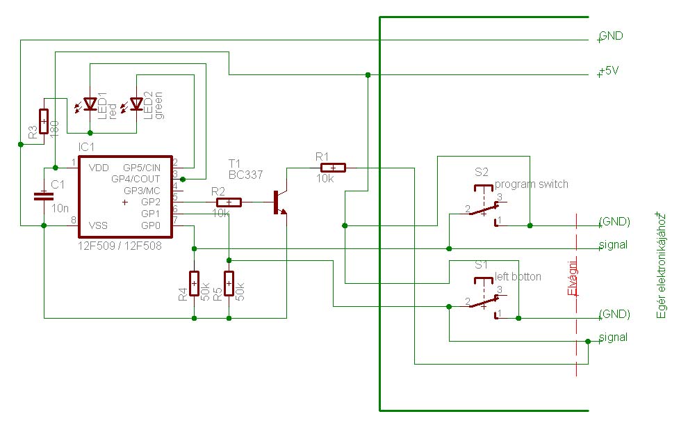
(#) Braf hozzászólása Ápr 28, 2008 /
 
Tegnap kitaláltam hogy kellene az egérbe rakni egy picet ami "hozzáfér" a bal, programváltó gombokhoz. Ezeket függetlenítettem az egér elektronikájától majd bekötöttem a picbe. A pic 1 lábával meg "emulálja" az egér bal gombját (a programváltó gombot nem kötöttem be mert nem használtam soha..).A programváltó gomb alá beraktam egy smd kétszinű ledet. És ez miért jó? Azért mert a pic be írtam egy olyan programot aminek 3 módja van:
1, Normál egér mód (ezt nem fejtem ki bővebben)
2, "zöld" mód: Mikor folyamatosan nyomva tartom az egér bal gombját, a win alatt (és bármi más alatt) körübelül 5 öt kattingat másodpercenként
3, "piros" mód: ugyanaz mint a zöld csak itt másodpercenkén kb 200-szor kattingat

12f509 et használtam. A módok között a programváltó gombal váltok.
(#) unicorn válasza Braf hozzászólására (») Ápr 28, 2008 /
 
clickclick.com?
(#) Braf válasza unicorn hozzászólására (») Ápr 29, 2008 /
 
Nem.
(#) kocsgab002 válasza Braf hozzászólására (») Ápr 29, 2008 /
 
ügyes dolog, de hol tudod ezt hasznosítani?
(#) huba válasza kocsgab002 hozzászólására (») Ápr 29, 2008 /
 
Játékban? Mind amikor a rági időbe a joystikkok meg tv-játékoknál volt gyorstüzelő gomb. Csak azt nem tudom hogy reagál a vin erre a brutális sorozatra
Idézet:
„kb 200-szor kattingat”
(#) maTaKee válasza Braf hozzászólására (») Ápr 29, 2008 /
 
Ez működik FPS játékoknál? Mert ha igen, akkor engem érdekelne több infó erről az elektronikáról!
(#) Braf válasza maTaKee hozzászólására (») Ápr 29, 2008 /
 
Igen FPS játékban(okban) lehet hasznos ,félautómata fegyvereknél (fps lagg és egyéb dolgok kiküszöbölésére mert állandóan kiestem a szinkronból)
(#) maTaKee válasza Braf hozzászólására (») Ápr 29, 2008 /
 
Ó ennek örülök! akkor esetleg kaphaték valamilyen kapcsolási rajzot esetleg egy .hex fájlt?
(#) uli válasza maTaKee hozzászólására (») Ápr 29, 2008 /
 
kockák
(#) maTaKee válasza uli hozzászólására (») Ápr 29, 2008 /
 
:crazya: :gunyos1:
(#) Braf válasza maTaKee hozzászólására (») Ápr 29, 2008 /
 
Tessék.

uli !
Én azokat tarom "kockának" akik nem bírnak ki akárcsak 1 napot játék nélkül.
Én az elmúlt 1-1,5 hónapban max 8-10 órát játszottam.
Tudom , hogy viccnek szántad de akkor is...
(#) neomur válasza Braf hozzászólására (») Ápr 29, 2008 /
 
braf te egy állat vagy ( a jó értlemben )
a G15öt nem hekkeled meg? mondjuk hogy legyenek rajta ékezetes betűk, én már gondolkoztam azon hogy hogyan lehetne rá ékezetes gombokat szerezni
(#) Braf válasza neomur hozzászólására (») Ápr 29, 2008 /
 
Én rendesen tudok írni g15 ről ahogy láthatod.

(csak meg kellett szokni ,hogy az í betű az altgr+j és az í az meg altgr+i, na meg persze a vakgépelés)
(#) jdani hozzászólása Ápr 30, 2008 /
 
HElló. Nemsokára finisel a labortápom a dobozzal együtt. Már csak a tetejét kell rögziteni, és készen van.
(#) jdani hozzászólása Ápr 30, 2008 /
 
+ egy pár kép
(#) zoly15 válasza jdani hozzászólására (») Ápr 30, 2008 /
 
szia!
Jól látom hogy a kimeneti csati egy RCA csatlakozó?? :eek2:
(#) jdani válasza zoly15 hozzászólására (») Ápr 30, 2008 /
 
jobb nem volt XD
(#) zoly15 válasza jdani hozzászólására (») Ápr 30, 2008 /
 
Hány A-t tud a tápod?
(#) Ricsi89 válasza jdani hozzászólására (») Ápr 30, 2008 /
 
Helló
Jó lett a tápod. Főleg a fa doboz. Én is most kezdek neki a tápomnak. Ott tartok, hogy tekerni kellene meg felé as trafót. Utánna meg csinálni a többit hozzá. Majd ha kész lesz akkor rakok képet, de az nemtudom mikor lesz
(#) jdani válasza Ricsi89 hozzászólására (») Ápr 30, 2008 /
 
Mondjuk ez nekem is eltartott egy ideig. Sőt, én megépitettem 1x,- rosz volt,- szét,,lőttem,, teljesen, és újbólkezdtem

zoly15 : 2A
(#) zolee1209 válasza jdani hozzászólására (») Ápr 30, 2008 /
 
Szia szép lett a kivitelezés, csak egyet nem értek: okés hogy viszonylag alacsony áramot tud a tápod, de a tranyó akkor is melegszik majd. És a hűtés kivitelezése is jó megoldás, de mi értelme van egy ventillátoros hűtésnek zárt dobozban?
Következő: »»   225 / 1705
Bejelentkezés

Belépés

Hirdetés
XDT.hu
Az oldalon sütiket használunk a helyes működéshez. Bővebb információt az adatvédelmi szabályzatban olvashatsz. Megértettem