Fórum témák
» Több friss téma |
ÜDV!
5 Voltos feszültségről szeretnék MOSFET-tel kapcsolóáramkört építeni. Az iternetenneten számtalan leírást találtam N csatornás MOSFET-tel ahol a terhelést/fogyasztót a táp pozitív pólusára és a DRAIN közé kell tenni. Ez nekem nem jó, mivel több ilyen fogyasztót kapcsolgatva azoknak pozitív sarkait kellene közösítenem. Olyan megoldást keresek ahol a fogyasztók GND-ja van a vezérlőáramkör GND-jával összekapcsolva, és a pozitív sarkaik pedig a FET SOURCE lábáról kapják a vezérelt áramot. Gondoltam, hogy ezt P csatornás FET-tel meg lehet oldani, de nem tudom , hogy a tranzisztort ezek után hogyan kellene vezérelnem. Az 5V vezérlőjelet Optocsatolóval csatolnám, ezért a FET vezérlését a kapcsolt (pl. 24V) feszültségból kellenemegoldani. Tudnátok nekem 1-2 ilyen megoldást mutatni? Szerintem egyszerú, csak nem jövök rá..
A p-FET source megy a +Ut-re, a drain kiadja a a terhelésre a (+)-t. A gate testre húzásával bekapcsol.
Ha a táp nagyobb pl. 15 voltnál, akkor a source-gate közé beteszel egy12 voltos zenert és egy 10k-n keresztül húzod la a gate-t.
Nem lehetetlen az sem, amit írtál N csatornással, csak statikus állapotban bonyolult, mert a gate-re a táptól magasabb feszültséget kellene kapcsolni, amit csak lebegő táppal lehet megoldani (transzformátor).
A P csatornás fet source-át kell a felső tápra kötni, drain és föld közé pedig a fogyasztót. A vezérlés pedig úgy történik, hogy a gate-re a source feszültségénél alacsonyabb feszültséget kell kapcsolni. Attól függően, hogy mekkora frekvenciával kell kapcsolni ki-be a fetet, elég lehet az is, hogy egy mondjuk 1k ellenállást kötsz a gate és a source közé, a gate-re rákötsz egy másik 1k-t és annak a másik végét pedig egy sima tranzisztorral húzgálod a föld felé.
Szia! Egy lehetőség a csatolmányban.
Üdv.
Nemjó, mert 24V már lazán átütheti a gate-source átmenetet.
A zéneres meg azért nem jó, mert nincs ami kiürítse a fet gate kapacitását. Egy ellenállás mindenképpen kell a zenerrel párhuzamosan, így viszont a zener feleslegessé is válik.
Azt elfelejtettem írni, bocs... de vele jár... 100-120 k az én verziómban. 1k-1k meg nem oké, mert leosztja a gate-feszt a felére..... ( ha 5 voltos feszről...)
Szia! Akkor félreértettem, vagy nem figyeltem eléggé oda. Azt hittem, hogy csak 5 voltot kell kapcsolgatni. A pdf-ben azért van 12 V-os generátor, mert az a default és nem volt kedvem módosítani. Kösz a javítást!
Üdv.
Szerinted az logikus neki, hogy vele jár, ha feltesz egy ilyen kérdést?
Az 1k-1k arra vonatkozik, ha 24V-ról kell kapcsolni a fetet. Ha más a feszültség, akkor más arányú ellenállások kellenek.
És ahhoz mit szólnátok, ha az 5V-os vezérlőjelet kapcsolnánk a gate-re? Ekkor a gate-source fesz. 19 V lenne 24 V Drain- Source fesznél, ezt meg már-ha nem is szívesen-de eltűrik a mosfetek.
Üdv.
Ez már jó lenne, de kb. ugyanannyira bonyolult megoldás, mintha egy tranzisztorral kapcsolnád az ellenállás végét a gnd felé.
Lehet, hogy megint én értettem félre, de én úgy olvastam h a vezérelt és vezérlő eszköz gnd-ja közös, a vezérlőjel pedig +5V. Tehát az 5V adott és nem kell előállítani.
Üdv.
Ezek szerint a SOURCE van a 24V feszültségre kapcsolva, valamint a DRAIN és a GND között van a terhelés, melynek ellenállása ismeretlen.
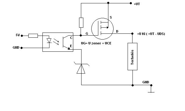
A lényeg az, hogy ilyenkor a GATE potenciálját le kell húzni a GND felé mondjuk az optocsatolón keresztül. A lényeg, hogy a GATE és SOURCE közötti potenciálkülönbség ne lépje túl a megengedett maximális GATE SOURCE feszültséget. És kell egy ellenállás is A GATE és a + Tápfesz közé, hogy az optocsatoló ha nyitott akkor a GATE potenciált felhúzza a tápfesz közelébe. Esetleg az Optocsatoló Emittere és a GND közé tehetek Zenerdiódát (esetleg többet?) hogy ne lépjem túl az UGSmax értékét. Jól gondolom, vagy őrültség?
Szia! Szerintem működne a kapsolás amit feltettél. A lényeg az, hogy akkora Zenert válassz, hogy ne lépd túl a fet megengedett értékét (UG-S<20 V).>
Mutass nekem egy félvezető kapcsolóelemet, amit egy 5V-os jellel tudsz kapcsolni úgy, hogy az 5V tápra húzza le a fet gate-jét! Pl. optocsatolóval megoldható, de akkor már az optó lehúzhatja a gnd-re is. Illetve opto helyett akkor már mehet a sima tranzisztor is.
Ezt mondtam én is azzal a különbséggel, hogyha azt a zenert az optocsatoló fölé teszed, akkor még az optocsatoló sem kell, elég a sima tranzisztor.
Azt hiszem nagyon félreértetted amit írtam. Úgy gondoltam, hogy az A jelű kapcsoló és az 5 V-os táp az maga a vezérlőeszköz, úgy egyben. Tehát vagy 5V vagy egy nagy impedanciás kimenet. Ami lehet egy opto vagy egy tranzisztor is akár. Ezt nem egészen értem:
Idézet: . A fet gate-re gondolsz ez alatt? Azt nem lehet 24V táp mellett mert akkor átüt a G-S elektródapár. „de akkor már az optó lehúzhatja a gnd-re is.” Üdv.
Igen, így értettem én is. Csak az a kapcsoló nem oldható meg egyszerűen, az optós megoldás az egyik. Arra írtam azt, ha már optót használunk és két ellenállást (mert a leddel sorba is kell egy ellenállás), akkor már használhatnánk sima tranzisztort és három ellenállást (egy a bázisra, kettő meg az osztóba a gate-re). Árban az utóbbi megoldás biztosan olcsóbb, és használható, mivel a gnd közös a vezérlésnél és a nagyáramú körben.
Opto+ Zener + ellenállat, ahogy a témanyitó is mutatta a rajzán. Valami hasonlóra gondoltam én is. Igaz, hogy drágább az opto, de galvanikus leválasztást biztosít. Mondjuk nem tudjuk, h mire szeretné használni ezt a kapcsolót, lehet h indokolatlan az opto. Üdv.
Összefoglalásként....
Meghagyom a rajzod alapjait, csak kissé átvariálva... A zener a gate és a source közé kell, több okból is kifolyólag. A bal oldali rajzon csak 3k3-at tettem sorba az opto tranyójával, hogy ne kelljen méricskélni, kinyit-e totál ( változó). Nem tudjuk azt sem, mekkora áramot akarsz kapcsolni, de a 12 volt Ugs biztos elég lesz.... Ha nem optóval csinálod ( jobb oldal), akkor 10k pl. a gate felé. A zener azért kell, mert hiába korlátozza a fesz osztás 12 voltra az Ugs feszt, ha vmiért megszakad a felső ellenállás, akkor még ott a zener. Ha véletlenül nagyon gyors kapcsolásokat akarsz csinálni ( több kHz nagyságrend), akkor az ellenállások értékeit jelentősen le kell csökkenteni, és ZPY... persze akkor kérdezz még. Ezek után még színezni lehet....
A PIC-es pákámban a második rajzodhoz nagyon hasonló elrendezést alkalmazom, kiválóan működik.
A különbség annyi, hogy nálam tranzisztor helyett MOSFET van a meghajtásban, ez közvetlenül kapja a digitális vezérlést, no meg az egésznek meg van fordítva a polaritása (P-FET a meghajtás, N-FET a teljesítménykapcsoló), mert nálam pont a -12V-on ülő N-FET kapcsolása volt a cél.
Hát ja.. egy célra igen sok megoldás van.. mindig meg lehet találni, miből oldjuk meg a problémát, vagy éppen helyettesíteni egy-két alkatrészt... hadd fogyjon más is, hi..
Hali
Bocs a kesoi reagalasert . En csinaltam egy DC motor PWM vezerlest. Ez mukodik mar egy ideje ipari kornyezetben. A motor 24 v DC 6-8 A. A kapcsolasi freki 2-4 khz. A tap 30-35 V. Ezzel a meghajtassal biztosan kinyit a tranyo. Ha kisebb a tapod a D2 zenert kisebbre kell vanni. Lenyeg hogy a G-S fesz meghaladja a 6-7 V-ot, mert kulonben nem nyit ki a FET. Jobb ha kis nyitofeszu logikai FET-et hasznalsz. Na ennyi. Udv Vili
sziasztok. nekem olyan kapcsolás kellene, ahol 12 vagy 24 os jelet. átalakít ttl szintre 5V ra a pic hez.
(még nemtudom hogy milyen trafót sikerül szerezni, ezért nemtudom h 12 vagy 24 lesz) védelemről is gondoskodni kellene. fet es bemenetre gonodltam, és a jel onnan menne egy optocsatolóra ami különválasztja a 24v ot és az 5v ot.
Kicsit pontosabban írd le, hogy mit akarsz, mert ez így nem értelmes kérdés!
tehát bejön egy jel ami vagy 0 vagy (legyen most) 24V.
ezt a jelet akarom feldolgozni PIC el. de gondolom a bemenetre kell védelem, hogy ha pl valami nagyobb fesz jön be véletlen, akkor se haljon meg egész áramkör. tehát a 24v os jelből 5V os jelet szeretnék. hogy TTL el dolgozhassak. 5letek?
Szia!
5,1 V-os Zener-dióda záróirányban ?
Szia!
Valahogy Így gondoltam, ahogy a mellékletben van. Üdv.
azt vágom hogy 24v ból hogylehet 5v ot csinálni, zenerrel vagy mondjuk stabic vel, de nekem le is kéne választani a kettőt galvanikusan ( optocsatolóra gonodltam)
meg kellene valami bemeneti kapcsoló mondjuk egy tranyó vagy egy fet, ha pl véletlen nagyobb fesz kerül bemenetre, akkor csak a tranyó/fet haljon meg, és csak azt keljen cserélni, mint monjduk optocsatolót. |
Bejelentkezés
Hirdetés |




, hogy a tranzisztort ezek után hogyan kellene vezérelnem.




