Fórum témák
» Több friss téma |
Fórum » Ki mit épített?
Ez a téma ha úgy tetszik a mi "kiállítótermünk", nem pedig a ki mit csinált volna másképpen, mások helyett, és legfőképpen nem javítós téma.
Minden készüléknek van saját témája, ott kell kitárgyalni a részleteket!
FONTOS! A kapcsolási rajzok keresésére is van saját téma, ott keressetek rajzokat!
Matricázz neki magyar szövegű feliratokat is, nagyobb biztonság.
Gondoltam, hogy rászitázom,de mint látod elég kevés a hely ezért nem látom, hogyan lehetne azt esztétikusan megoldani. Mindenesetre az időzítés gombjai pirosan, a START pedig kéken világítanak, illetve villognak.
Minden esetre csak utólag vettem észre, hogy az egész gombsoron 90 fokot jobbra forgatva meg is felelhetnék a "Time Menu" feliratnak. A hozzászólás módosítva: Máj 26, 2018
Sziasztok!
Készítettem egy vezérlő panelt ami 230v ac bemenettel rendelkezik. Három bemenet van. Egy nyomógomb és egy időkapcsolóról egy no és nc érintkező. Attiny2313 a jel feldolgozó, a kimeneten meg egy dc12v relé biztosítja a kapcsolási teljesítményt. A működése a következő: Int0 és Int1 lábakon megszakítást generál attól függően milyen állapotban van a kapcsoló óra kimenete, majd ennek megfelelően ki és be kapcsolja a dc relét. Mindettől függetlenül bármikor ki-be kapcsolható nyomógmbal is. A bban a pillanatban amikor vált a kapcsoló óra ki vagy bekapcsolja a fogyasztókat így nem marad bekapcsolva a fogyasztó ha netalán a felhasználó elfelejtené. Sajnos képet elfelejtettem, holnap talán eszembe jut. A hozzászólás módosítva: Máj 27, 2018
Gitártéma,akit érdekel.Próbálom röviden,közérthetően leírni.A gitár az egy humbuckeres hagyományos stratocaster forma , alsó kategóriás, 9-es ernie ball húrokkal, "D" alá hangolva fél hanggal hangológép nélkül (már eleve necces ilyen húrokkal), a torzítás az multieffekt-tel lett megoldva (digitech element,némi töprengés,és youtube nézegetés ,hogy milyen stílushoz és mire kell, valamint -anyagi-megfontolás után) .Az effektet leértékelve vettem akciósan egy közismert zenész webshop-ból,mert sérült csomagolásban volt,de garanciával,az erősítő egy saját beag (nincs már más),toroid helyett egy régebbi lemeztrafóval(toroiddal nem tudok megfelelő hangzást elérni) ,lásd.: képek, a "láda" saját, :lásd képek,a végeredmény.:lásd melléklet.Felvétel :samsung es95 kompakt gép Hd videóból kinyert mp3 file.A dobalap az effektből szól, a tempót állítottam csak,és hogy -ne- nyomja el a gitárt ,mert ha feljebb veszem a dob hangerejét akkor a végeredmény még rosszabb lett volna minőségben,lévén kettő darab 4 Wattos 9 cm (!) átmérőjű papír peremes széles sávú hifi ,és nem gitár hangszóró adja a "lelkét" a doboznak.Tehát -ennek- függvényében, -én- jónak értékelem a végeredményt,ami a hangzás -mélységét- illeti. Legközelebb külső dobalapot szeretnék,külön egységgel,tehát külön erősítővel,külön ládával,meg nem ártana valami komplexebb témát is kitalálni.Az effektnek van fejhallgató kimenete,és gitárerősítő felé menő kimenete is,én az utóbbit használom.
Minden elismerésem, ami a munkát illeti. De lehet hogy a fülemmel van a baj, vagy az mp3-al, de majdnem zajnak véltem a felvételt. A gitártudásoddal nem volt baj az alappal inkább. Előre !
Szia!
Ha nincs gomb,akkor hogy állítod be, ezt részletezd nekem egy kicsit légy oly kedves. Köszi. Idézet: „Próbálom (...) közérthetően leírni” Ehhez képest a kötőszavakat értettem.
Nincs ebben semmi bonyolult. Ha meghallgattad a -végeredményt-,és esetleg van róla véleményed,ami lehet akár negatív is ,az már egyértelműen eredmény!
A hozzászólás módosítva: Jún 1, 2018
Nem is erre a részére gondoltam, hanem a bevezetőre. (Milyen forma, milyen húrok, stb.)
Ennek a témának nagyon komoly szakirodalma van,nem szeretnék úgy tenni,mint aki tényleg ért hozzá.Megláttam a boltban ezt a gitárt 2 éve,és nem tudtam róla levenni a szemem.Mondták,hogy figyeljek oda,hogyha metalt szeretnék játszani,akkor legyen dupla hangszedő,ez a humbucker.Az ernie ball a húr márkája, a 9-es a legvékonyabb húr számozása.Ennél bőven vastagabb kéne az ilyen jellegű zenéléshez.Ahhoz ha jól gondolom új felső húrláb is kéne,sőt,új hangolókulcskészlet is.Mert pl. a mostanit állandóan utána kell húznom csavarhúzóval,hogy ne hangolódjanak el a húrok.Egy 28ezer forintos gitárról van most szó. (taps,nevetés
) A multieffektben van egy processzor ,ez modellezi le a hangzásokat.Az analóg pedálokkal csődöt mondtam,nem valók a beag-omhoz,annak ellenére,hogy sokkal jobb az érzékenységük.Nem véletlenül hívják a multikat modellező effektnek,hiszen csak megpróbálják megközelíteni az analóg hangzásokat.Amit én keresek,az szándékosan nem a kristálytiszta csőhangzás,ebből is adódik,hogy zaj-ként (is) lehet értékelni a végeredményt.Ez a felvétel minősége miatt van egyrészt, másrészt mert eleve nem gitárhoz való erősítőt,és ládát használok.A hangológép a multieffektben az számomra egyre inkább kerülendő dolog, egy hagyományos hangolósípot jelenleg többre tartok mint benne az elektronikát.De hát egy valóban jó hangolópedál kerül kb. kétszer annyiba ,mint az én effektem.Egy valóban jól szóló,ilyen zenéhez alkalmas szett szerény becsléseim szerint is több százezres nagyságrendű kiadás lenne. A hozzászólás módosítva: Jún 1, 2018
Kedves Pákatársak!
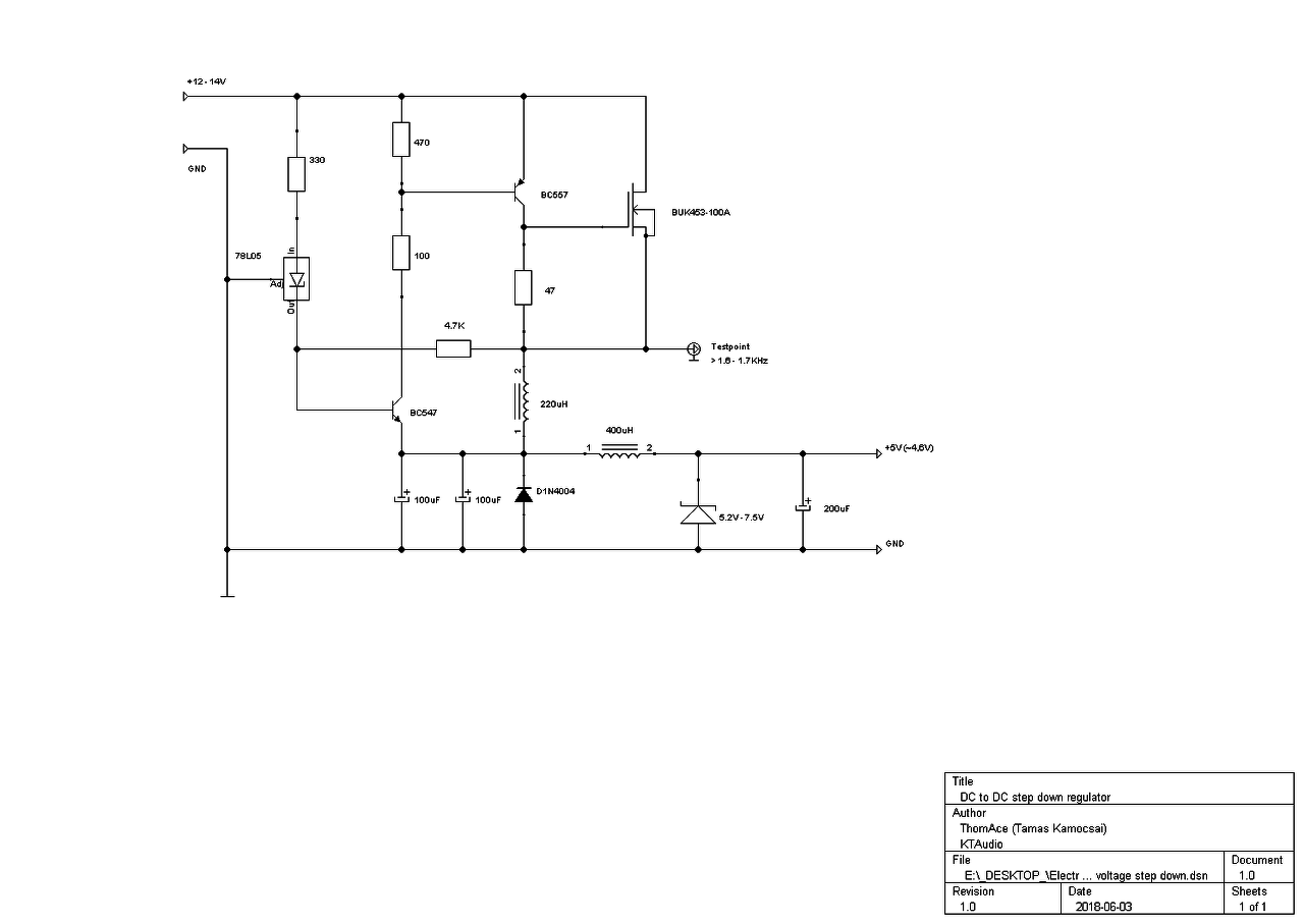
Mivel ez a ki-mit épített topik (nem a ki-mit tud), úgy gondoltam, hogy megosztom veletek a legújabb hülyeségemet. Miért is hülyeség, az mindjárt kiderül. Van egy 3,7V-ról működő kamerám, aminek sajnos az akkumulátora tönkrement. Ez eddig tiszta sor. Sajnos a bele való akku az annyiba kerül majdnem, mint a kamera ára. (Ki gondolta volna ugye?) Amúgy sem egy nagy kunszt ez a kamera, viszont hátsó kamerának a motorra teljesen jó lenne. Igenám, de az utóbbi időben akármilyen akkuval próbálkoztam, elég gyorsan kinyírta mindet. 30perces max időkorláttal rendelkezik a kamera, de még így is 45 perc működés után nullázta az akkukat. A hely szűke miatt nem is tudtam normális teljesítményűt beszerelni. Gyárilag 760mAH-s akku volt benne. Eredetileg bírt 1 órát, azaz 2db 30 perces felvételt. Viszont, a kamera vígan elvan 5V-os táplálással az USB porján, közben pedig tud felvételt készíteni. Így tehát a probléma megoldódni látszódik, viszont a motoron nincs 5V stabil táp. Ennek megoldására a következő DC - DC step down konvertert építettem meg. A kapcsolás nem teljesen az én agyszüleményem, viszont a zeneres stabilizálás helyett egy 78L05-öt választottam (ez volt kéznél na! ), továbbá egy BUK453-100A-s FET-el oldottam meg a teljesítményfokozat részét. Jelenleg a FET egy aprócska kis alu darabon van (7mm x 7mm x 15mm), ami teljesen be van dobozolva. Egy órája hajtom egy 1.1Watt-os 5V-os ventillátorral, hogy teszteljem. A burkolat alig melegebb a kezemnél, a kimeneti feszültség 4.58V stabilan. Ha pontosan 5V-ot szeretnék, akkor egy kb. 60Ohm-os ellenállással kellene az 5V-os stab IC lábát még felemelni a GND-ről. Oda, akár egy trimmert beszerelve, simán lehet szabályozható tápegységet is építeni.Kapcsolási frekvenciája 1,6 - 1,7KHz között van. Egyéb ötleteket szívesen várok. A hozzászólás módosítva: Jún 3, 2018
A step down konverternek éppen az lenne a lényege, hogy a kimenetén stabil feszültséget adjon. Tehát nem kell bele sem zéner sem pedig stab IC. Ha az nem így működik akkor másik kapcsolást érdemes választani, a Skori féle 555-ös szerintem éppen jó lenne ide, vagy az MC34063, de 2db tranzisztorral is létezik ilyen kapcsolás, valahol fent is van a neten. Talán ez az.
Nos... Ez, stabil feszültséget ad. A zener kell bele, különben nem lenne stabil. Az IC-vel váltottam ki a zener-t, ahogy azt írtam is. Továbbá, a kimeneten lévő zener semmi mást nem hivatott szolgálni a jelen kapcsolásban, mint egy extra védelmet. Ha bármi okból kifolyólag az áramkör meghibásodna, ne engedjen túl nagy feszültséget a rá kapcsolt készülékre.
Idézet: TSR1-2450: kockacukor nagysagu DC/DC konverter. Bemenet 9-36VDC, kimenet 5V 1A. Ezt a kapcsolast en nem neveznem step-down konverternek. 220uH tekercs mellett ezen a feszultsegen az 1.6 kHz kapcsolofrekvencia nagyon alacsony. A 220uH ellenallasa sokkal inkabb szerepet jatszik a mukodesben, mint az induktivitasa. Tul ezeken, ebben a topologiaban kellene legyen egy doida a FET drain laba es a fold kozott. Jobban megnezve a kapcsolast, ez egy analog tapegyseg, ami gerjed 1.6 kHz-en. „Egyéb ötleteket szívesen várok.”
Meg egy problema. A FET source follower modban van bekotve, ami jelentos teljesitmeny veszteseget okoz. Esik rajta minimum 4-6V normal terheles mellett. Ha egyaltalan kinyit, mert amig a 47 Ohm-on nem folyik akkora aram, hogy elerje a FET nyitasi kuszobet, addig a FET-et ki is veheted a kapcsolasbol. ~80mA-ig a FET egyaltalan nem is dolgozik, csak a 47 Ohm-on keresztul megy az aram. A 80..100 mA folotti reszt a FET viszi majd.
Egy ekkora teljesitmenyu kapcsolouzemu tapegyseg tekercsestul elfer egy akkora helyen, mint ez a FET, es nem igenyel semmi hutest.
Oké, ezzel egyet tudok érteni. Viszont itthon csak ezek az alkatrészek álltak rendelkezésre a fiókban. Így is sokáig válogattam az alkatrészeket. Namármost:
A kapcsolás üresjáratban 14,4V-on felvesz kb. 4mA-t. A kamera bekapcsolt állapotban már 400mA áramfelvételt okoz. Próbálkoztam soros áteresztőtranzisztoros, illetve 5V-os stab IC-vel is, ami hogy is mondjam... Igazi fűtőtestként szolgált. Igen, a FET bizony melegszik ebben a kapcsolásban. Az eredeti kapcsolást megépítve 1:1-ben is azt tapasztaltam, hogy volt bőséges melegedés. Átalakítva, FET-re cserélve a tranzisztort, viszont jobb lett az eredmény. Amúgy a tekercs ellenállása kb. 0,4Ohm. Sajnos elég vékony huzalból van, így ekkora terhelésnél melegszik is. Kicsit tovább mentem és a kamerát meg egy 1,1Wattos ventillátort is rádugtam és úgy járattam fél órát. 95 fokos lett a FET úgy, hogy be van dobozolva és nincs hűtése, csak egy pici alu "kocka" van még csak. Ez volt az eredeti kapcsolás.
Skacok!
Ez a ki mit épített téma! Irány egy másik topik!
Sziasztok!
Már nagyon régóta vágyam volt egy "komolyabbnak" mondható Geiger Müller számláló építése, nekiláttam a Shance által leírt változatnak. Ezúton is köszönöm neki a rengeteg segítséget, mellékelek pár képet, és egy teszt videót. Sajnos az itthoni eszközök nem mindig feleltek meg a munkára, mindent kézzel reszeltem, ez néhol látszik is. Az előlap kap majd egy matricát, a kijelző nem ferde csak optikai csalódás... ![]() Táv teszt Teszt
Szia igen, aránylag olcsón be lehet őket szerezni.
És mit mérsz vele ? Miért van szükséged rá ?
Hobbi(elektronika) Ennyi...
Értem. Jó lett !
Sziasztok!
A bizonyítványommal együtt visszakaptam a záróvizsga munkámat is. Ez egy feszültség vezérelt max. 100kHz tűimpulzus generátor LM331 U/f konverterrel felépítve. Külső feszültséggel is hangolható és a hátlapi BNC-hez frekvenciamérő csatlakoztatható. Adatlapi kapcsolással dolgoztam, csak kiegészítettem egy TL071-es kimeneti erősítővel. A jobb szélső potival lehet hangolni, a középsővel pedig a kimeneti amplitúdó szabályozható. A bal oldali kis kapcsolóval ki lehet kapcsolni a kimenetet a jobb oldali kis kapcsolóval pedig azt lehet kiválasztani, hogy a belső hangolófeszültség szabja-e meg a frekvenciát vagy külső feszültséggel vezérelem-e. Értelem szerűen a bal szélső kapcsoló a hálózati kapcsoló. Sajnos az előlap feliratozása még nem készült el.
Ügyes vagy! Szép munka!
Köszönöm. Lehetett volna jobb is, ha egy nappal több időnk lett volna akkor kapott volna matricázott előlapot így már csak DIMO feliratozás lesz belőle.
Sziasztok! Üdv. Mindenkinek!
Egy régi, jó barátomnak csináltam ajándékba egy ilyen küklopsz órát. Egész óránál annyit csipog, ahány óra van. Küldök egy „nyugalmat megzavaró képet is (08)” a kezdeti (szadis) állapotról, és eredményéről. Derűs estét kívánok! manolo |
Bejelentkezés
Hirdetés |




Minden esetre csak utólag vettem észre, hogy az egész gombsoron 90 fokot jobbra forgatva meg is felelhetnék a "Time Menu" feliratnak.






























