Fórum témák
» Több friss téma |
- Ez a felület kizárólag, az elektronikában kezdők kérdéseinek van fenntartva és nem elfelejtve, hogy hobbielektronika a fórumunk!
- Ami tehát azt jelenti, hogy a nagymama bevásárlását nem itt beszéljük meg, ill. ez nem üzenőfal! - Kerülendő az olyan kérdés, amit egy másik meglévő (több mint 17000 van), témában kellene kitárgyalni! - És végül büntetés terhe mellett kerülendő az MSN és egyéb szleng, a magyar helyesírás mellőzése, beleértve a mondateleji nagybetűket is!
Az akkumulátor töltőkre írt 12V csak azt jelenti, hogy olyan névleges feszültségű akkumulátorok töltésére jó, de a valóságban a feszültségük sokkal több. Típustól függően 15-18V (vagy még több is) kijöhet belőlük kis terhelés esetén. A kamera viszont nem biztos,hogy ekkora feszültséget kibír. Neked olyan tápegység, adapter jó biztosan, ami stabil 12V-ot ad.
A hozzászólás módosítva: Jún 29, 2018
Nem szerencsés, főleg ha üresjáratban magasabb a kimenőfesz.
Mérd meg. Meg persze nem árt ha stabil táppal eteted a kamerádat.
Nekem van egy tápegységem ,csak az AC-AC adapter ,220 ról 12V ra csökkenti csak váltófeszültség.Abból hogyan tudnék legegyszerübben egyen feszülséget csinálni?
Talán egy graetz, egy puffer, meg egy 7812?
Nem tudom, bonyolult dolog ez ![]() Az ilyen tápok filléres kategóriák, vegyél egyet. A fesz/áram meg a dugó kivitele, polaritása stimmeljen.
Igaz egyszerubb ha veszek egyet
)
Olcsóbb, gyorsabb, mint a monyákolás.
Meg így kevesebb esélye van hogy valamilyen figyelmetlenség miatt tönkremegy a kamerád....
Sziasztok! A videóban szereplő led villogtatónak megvan valakinek a kapcsolási rajza? Ha nem pontosan ez az sem baj csak a funkciót tudja. Másik "animációk" nem kellenek csak ez a kettő ami a videóban is szerepel!
Bővebben: Link Előre is köszönöm!
Nem, csak annyira szórakozott vagyok, hogy sokszor figyelmen kivul hagyom a kézifeket, amit persze egyből észreveszek. Hasznos is lesz, de alkotni támadt kedvem. Mikor megvettem, akkor a nyitott ajtóknál felkapcsolt lámpával nem sípolt, ami nagyon idegesített pl.
A 12V-os zümmer elé sorba kell kötnöm a gyújtáskapcsoló szálat és a kézifék kapcsolót? A hozzászólás módosítva: Jún 29, 2018
Ezek egyébként folyamatosan sípolnak?
Van folyamatos,és van szaggatott is.
Nézd át a kínálatot.
Hello! Ez egy mikrokontrollerrel van vezérelve, a kapcsolással nem sokra mész, program nélkül.
De nem igazán tudható mit nevezel "funkciónak" és "animációnak", így aztán nem tudható az sem mit is szeretnél..
Sziasztok.
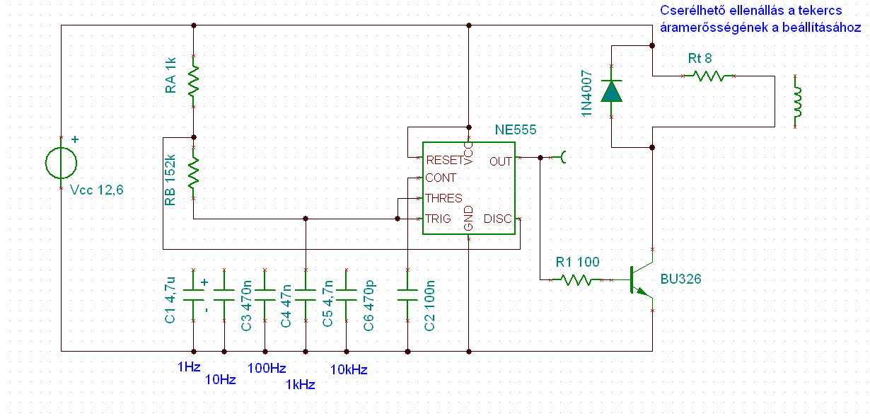
Van egy tekercs amin 1.2A áramerősség folyik. A frekvencia 1Hz úgyhogy a reaktancia elhanyagolható. A tekercs Ohmos ellenállása 1.3Ohm, a tápfeszültség 12V. Ezt csak a vasmag relatív permeabilitásának a meghatározása miatt csináltam kísérletezés képpen, és mivel túl nagy lett volna az áramerősség a tekercsen, elé raktam egy ellenállást amivel beállítottam az 1.2A-t. Az egész rendszert egy tranzisztorral kapcsolgatom, de úgy vettem észre hogy "relatíve" nagyon lassan esik le az áram erőssége amikor a tranzisztor kikapcsol. Ez miért van? A tranyó kapcsolási ideje 0.5us ami nekem tökéletes lenne, de mégis valamiért nagyon lassan omlik össze a fluxus. Elképzelhető hogy ez azért van mert a tekercs elé beraktam egy ellenállást?
Ha a tranzisztor zár, akkor az áramnak kötelessége lenne megszűnni. Milyen műszerrel mérsz? Viszont ha lecsökkented a tápfeszültséget, akkor elhagyható lenne az ellenállás is.
Megpróbálom egy feszültségosztóval lecsökkenteni a tekercsre jutó feszültséget de most még nincsenek ilyen ellenállásaim. Az áram gyors csökkenésének a hiányát úgy mértem, hogy a vasmagos tekercs "mellé" raktam egy szekunder tekercset úgy hogy metssze a tekercs indukció vonalai a szekunder tekercset, és egy másik műszerrel mértem az indukált feszültséget. Amikor kézzel kapcsolgatom a tekercs áramát, amilyen gyorsan csak tudom, "kb: max. 4Hz" akkor viszonylag nagy feszültség indukálódik a szekunder tekercsben (20-25V). De amikor az áramkörre kötöm és a tranzisztor kapcsolgatja, nem történik semmi. Ezért gondolom hogy hogy mivel az indukált feszültség az idő függvényében jön létre, nem csökken le elég gyorsan az áram.
Ha jól értem az egészet, egy "pár" mérési hiba van a rendszerben. Kapcsolási rajz van? A "relatíve nagyon lassan" nem túl beszédes. Alaphangon az ilyen méréshez oszcilloszkóp kellene. Kap egyáltalán rendes vezérlést a tranzisztor? Mivel méred a 20 - 25 V-ot? Digitális multiméterrel? Az nem folyamatosan "figyel", hanem másodpercenként három - öt mérést végez. Ha éppen akkor ugrik a feszültség, amikor "nem figyel", nem fog mutatni semmit.
A hozzászólás módosítva: Jún 29, 2018
Te ott egy áramváltó transzformátort készítettél ezzel az összeállítással. Természetesen a szekunder tekercsben indukált feszültség effektív értéke a a primer gerjesztő áram effektív értékével arányosan fog változni, ez nem meglepő. Ha lassú a kapcsolás üteme, akkor kevés energia transzformálódik, hisz csak az áramváltozás ideje alatt van fluxusváltozás. Vedd figyelembe a mérőműszered nemlinearitását a frekvencia függvényében, hisz a multiméterek általában 50Hz környékén hitelesek. De nem értem azt, hogy miből következik a primer áram megszűnésének problematikája.
Idézet: Onnan, hogy a kikapcsoláskor nem tud feszültséget mérni, tehát ez csak azért lehet, mert a tranzisztor lassan zár le. Gondolja ő. „De nem értem azt, hogy miből következik a primer áram megszűnésének problematikája.”
Értem mit mondasz, teljesen igazad van de az tűnt fel, hogyha kézzel kapcsolgatom akkor van indukált feszültség, ha pedig az áramkörrel akkor nincs. Digitális multiméterrel mértem az indukált feszültséget és a tekercsen átfolyó áramerősséget is."egy másikkal"
Azzal csak nagy szerencsével (0,1 % esély) lehet elkapni a tüskéket.
Nem. Kikapcsoláskor megjelenik a kollektoron a kapocsfeszültség, de viszont nincs indukált feszültség a szekunder tekercsben. Ezért gondolom hogy lassan kapcsol ki a tranzisztor, hiszen a fluxus az állandó.
De akkor miért látom az indukált feszültséget ha kézzel kapcsolgatom?
Nem. Kikapcsoláskor egy tüske jelenik meg a szekunderen, azt nem tudod mérni multiméterrel.
Azért, mert akkor jóval nagyobb esély van arra, hogy a multiméter jó pillanatában kapja a tüskéket.
Rossz következtetés, hibás mérési elrendezés miatt.
A BU326 akkor fog rendesen kinyitni, ha legalább 1A környékén van a bázisárama. Szegénynek az áramerősítési tényezője legfeljebb 25-30. Használj Darlington-tranzisztort, vagy MOSFET-et egy korrekt meghajtással.
Mire gondolsz? Milyen hibás mérési elrendezés? Minden ugyanaz, csak egyszer kézzel kapcsolgatom a tekercsen az áramot amikor látok indukált feszültséget, egyszer meg a tranzisztor kapcsolgatja pl, 10Hz-en amikor nem látok semmit pedig még nagyobb indukált feszültségnek kellene lennie mivel én nem tudom 10Hz-el kapcsolgatni az áramot.
|
Bejelentkezés
Hirdetés |







