Fórum témák
» Több friss téma |
Alaposabban megnézve a kapcsolást a ( pl: T2 ) felvillanási időt aR2-es ellenállás is befolyásolja. Az R2-es ellenállással sorba kell majd kötni egy trimert a tesztelés idejére.
Na, végre, ide értem hozzád...
![]() Először is, nagyon szépen Köszönöm neked is és természetesen _JANI_ (kollégádnak) is, hogy ennyire segítőkészek vagytok a magam fajta, mit sem tudó, de nagy álmodozókkal szemben is... Köszönöm a segítségeteket, remélem, sokat segítettetek a hozzám hasonló bugyutáknak is ezzel és örömöt okoztok vele másoknak is… ![]() Nagyon szép és letisztult, egyszerűnek látszó rajz, nagyon jól elmenni rajta, (FŐLEG nézegetni)… ![]() Már, látom is a lelki szemeimmel, hogy fog működni… ![]() Van egy-két kérdésem. ![]() ”de ha csak egy jelzőt akarsz, akkor azt az 555 kimenetére is lehet tenni.” Azaz a LD6 és LD12 LED-et elhagyo. Helyette, csak az LD13-as LED-et kötöm be az 555-ös IC 3-as lábra. Ekkor az LM3915 IC 7-es lábára, nem kerül, nem kell semmi ugye. ? Nyáklapra hová kell a 7-es lábat forrasztani vagy nem kell semmi kivezetés ez esetben vagy a földre, azaz a GRN-re be kell-e kötni, forrasztani… ? ![]() Valamint, ezen a rajzon, az 555-ös kivezetésen nem látok kondenzátort, csak a _JANI_ általi 555-ös IC Link-je miatt kérdezem, hogy ennél más végzi el a villogást, gondolok itt a LM3915 vagy 3914-es IC-re… ? ![]() Persze, nem gond, csak érdekel, hogy miért is nem kell ide azon számítgatás szerinti kondi… ? Valamint, amint látom ez esetben az a sok Tranzisztor sem kell, mint amit még a 2007-es tájékán behelyeztél… ![]() Gondolom, annak akkor, még sem olyan volt a működése… ? ![]() Ja, Igen. ! ”Az 555 kimenetére lehet tenni a Piezo hangszórót, természetesen olyan kell, amiben benne van a recegő. ” Itt írod, a végén, hogy ”recegő” ez mi is… ? ![]() Vagy csak elírtad, akkor boccsi, de ha bemegyek a boltba kérni egy ilyen ”recegő”-t, nehogy rám hívják a TEK-et, szóval, mi is akar ez lenni… ? ![]() Vagy, hogy kell ezt kiejteni, hogy ne égessem magam le a boltosnál, ha még sem írtad el… ?![]() Ja, és még valami a Helyzet jelzőt, a két db Piros LED-et, egy előtét ellenállással, gondolom, köthetem sorba a rajzon a B1-hez, azaz a LED-et párhuzamosan, egy Ki-Be kapcsolóval működtetve, hogy egy áramforrásról, azaz Táp-ról tudjam üzemeltetni…? ![]() Valamint a fék lámpának a 2-2 piros erős fényű LED-et… ? ![]() Itt jegyzem meg, hogy Te vagy _JANI_ írta, hogy nem ajánlja, ”hogy együtt működjenek a helyzet és féklámpák” de hát, az autónál is így működik. ![]() Itt csak annyit szeretnék elérni, hogy a féklámpa, fékezéskor, mind a 6db piros LED működjön, azaz, ha a helyzetjelző 2db LED-je le van kapcsolva, akkor nappal a 6db Piros együtt világítana, fékezés alkalmával. Nappal, ez azért is jó, mert a fény jobban elvész, így nappali fényben a 6db LED jobban látszódna. Este viszont a hátsó világításra amúgy is szükség van (már ha, van egyáltalán lámpa, mert még sok esetben, egyeseknek csak van, de nem használja, vagy nem is működik, ha van a kerékpáron lámpa… Egyébként én biztonsági szempontból, én a kerékpárosoknak is kötelezővé tenném, hogy nappal is, legalább a hátsó piros vagy villogó figyelemfelkeltő piros lámpát… ) Szóval, azaz mikor bekapcsolom a Ki-Be kapcsolóval a helyzet jelző 2db-ból álló piros LED-et, ettől függetlenül a féklámpa, azaz a 2-2 Piros LED, az ugyan úgy szeretném, ha továbbra is működne, mint nappal is, annyi különbséggel, hogy ekkor ugye a helyzet jelző, az folyamatosan égne, míg be van az kapcsolva. Tehát, a helyzetjelző 2db piros LED mellett, két oldalt pluszba felgyulladna a 2-2 Piros, féket jelző erős fényű LED is. Nappal viszont, mikor a helyzetjelző 2db LED nincs rákapcsolva, akkor fékezéskor viszont, együtt a 6db LED világítana a fékezés alkalmával, tehát, nem csak a 2-2 Piros fék LED, hanem bekapcsolódna, azaz, kiegészülne 6db LED-re a fékjelzés. Na, végre, valahogy leírtam, hogy megértsem már magam is, hogy mit is akarok ezzel elérni… ![]() Na, itt mi kell vagy milyen átkötés esetleg alkatrész és hová, hogy a helyzet és a fék is működhessen így, ezt még tegyétek meg, hogy berajzoljátok… KÖSZÖNÖM előre is… ! ![]() Idáig jutottam el én a nagy, semmivel... A hozzászólás módosítva: Okt 26, 2012
Na, míg az előző hozzászólást szerkezgettem...
![]() Itt meg is válaszoltál, majd mindent... ![]() Köszönöm a Türelmedet…. Ha megépíted vagy próbán vagy egyéb mód, kérlek, hogy a helyzet és fék LED-ket ne felejtsd ki... Köszönöm... ! Ui.Tegnap óta, az izgalomtól, már aludni is alig bírtam... ![]() Ja, és akkor ha sikerül összehozni a kapcsolást, akkor ha elkészítesz egy rajzot, kérlek oszd meg velünk is.... ![]() * Ui.Ui. Nyákot, Te tudsz készíteni vagy azt más valaki írta... ? A hozzászólás módosítva: Okt 26, 2012
Remélem nem gond ha én válaszolok.
Ha neked elég az 5db LED oldalanként akkor csak ki kell hanyi a kapcsolásból a D6 és D12-es LED-eket. S a felszabadult kivezetést szabadon kell hagyni. Valószínűleg az 555-ös indító jelét az L9-ről az L8-ra kell majd kötni, hogy ne legyen túl hosszú a teljes sor világítási ideje. De majd teszteléskor kiderül... Gondolom az LM3915-ös 7-es lábánál az L7-es kimenetre gondoltál. ( 13. láb L7-es kimenet. ) A 7-es láb a REF OUT, azaz referencia feszültség kimenet. "recsegő" = Piezó hangszóró vagy Piezó csipogó. (Olyan kell ami folyton szól és nem szaggatottan. De ez ízlés dolga. ) A LED-eket nem célszerű közvetlen a B1-re kötni a soros áramkorlátozó ellenállások nélkül!!! Mert tönkre mennek!!! Ja bocs én a sárga kormány LED-eket értelmeztem helyzet jelzőnek és nem vettem figyelembe h a piros hátsó világítás is helyzetjelző, persze lényegesen kisebb fényerővel. A piros helyzetjelzőnél megoldható a világítási csökkentett fényerős és a nagy fényerős féklámpa visszajelzés. Két dióda és két különböző áramkorlátozó ellenállással. ( A két ellenállás inkább csak az elv miatt fontos. Szerintem két piros LED-et kellene sorosítani. Így talán egyszerűbb lesz kialakítani a 6 LED-es helyzetjelző és féklámpa kapcsolást. Majd légy szíves linkeld be, hogy pontosan melyik áramkör elkészítésébe kezdtél bele. THX. Nemsoká felrakok egy rajzot a féklámpa kapcsolásáról. ( Ha csak valaki meg nem előz. )
Vagyis a teljes hátsó világítás és index egy panelen legyen?
Elkészült az elvi kapcsolás. De nem tudom sikerül-e feltölteni mert képfeltöltési fület nem találok csak a fájl melléklet él. Mindjárt kiderül...
Üdv...
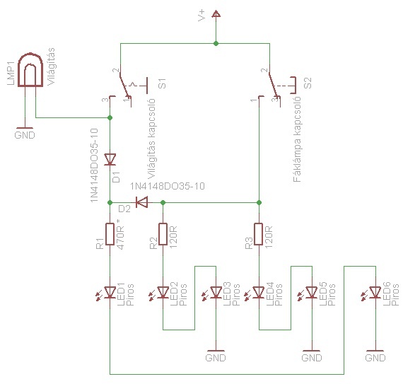
A Rajzon a "Lamp1" az a esetemben az irányjelzőt jelölné vagy egy, mondjuk, egyen áramú első lámpát jeleztél vele... ? ![]() A LED1 és a LED6 a Helyzetjelző és a köztes LED2-LED5-ig a fék, ha jól értem a rajzból... ![]() Végül is mindegy, mert legfeljebb, középre teszem át a két szélső LED1 és LED6-ot, ami nálam a helyzet jelző szerepét töltené be... ![]() Ha S1 nincs bekapcsolva, akkor az S2 kapcsoló, azaz, mikor fékezéskor zárom az áramkört, az eljut mind a 6db LED-hez és mind jelzi a fékezést. De ezek a LED-ek a rajzon sorba vannak kötve, direkt sorba kötötted... ? Mert ami itthon nekem van LED, az erős fényű és 3V-nál halványan világít, de nem az igazi és az a fény mennyiség kevés, csak ezért kérdem... ? ![]() Mert, ha jól emlékszem, ugye a sorba kötött 2db LED esetén 6V kell, mert a feszültség összeadódik... ? ![]() Esetemben erős ledben gondolkodom, csak ezért kérdem... ![]() Vagy nem így van... ![]()
Bocsi.
Csak azért volt, mert fontosnak tartottam őket. Mert félre értenek és nem győzöm utána meg ki magyarázni, nem tudtam, hogy ekkora baj...
Hello!
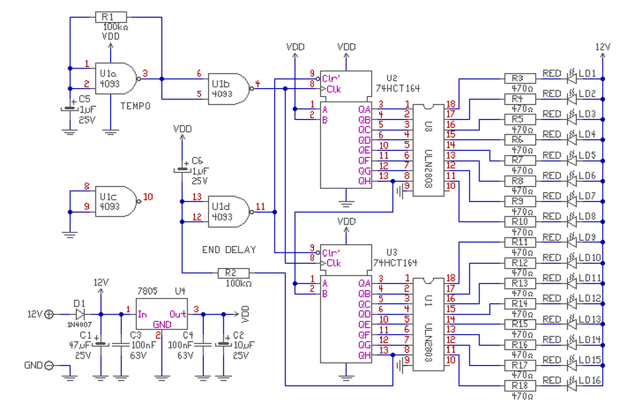
- Így van, az LD6 és LD12 az irányjelző visszajelzése. Ezzel két oldalra külön-külön lehet jelzést képezni. Ha ez nem szükséges, vagy is bármely oldal villog, csak egy jelzés legyen, akkor a két Led elhagyható, és csak az LD13 építendő be. A fennmaradt kimeneteket szabadon lehet hagyni, nem kel sehova kötni. (kimeneteknél ez általában így van, CMOS bemeneteknél szokott gond lenni, ha "lóg a levegőben") - Ez a kapcsolás másképpen működik, az 555-nek más a kapcsolása, szerepe. Az LM3915ben 10db feszültség komparátor IC van, ami egymás feletti feszültség szinteken kapcsol be. A Led kimenetein áramgenerátor van, így nem kell külön áramkorlátozás, meghajtó tranyó, stb. A kapcsolásban a referencia feszültségről R2 ellenállás tölti a C2 kondit. A kondiban a feszültség, 0-tól a referencia feszültségig nőhet. Ennek a kondinak a feszültségét figyelik a komparátorok, és ahogy a kondi töltődik szép sorban L2-L7-ig bekapcsolják a Led-eket. Amikor a kondi eléri L9 kapcsolási feszültségét, akkor nem egy Led-et kapcsol be, hanem lehúzza R5 ellenállás feszültségét. Ezzel a feszültség csökkenéssel, elindítja az 555-ből készült monostabil multivibrátort. Vagy is a 2-es lábon érkező "lefutó jelre" elindul a monostabil, így a 3-as kimenet magas szintre vált. C3 kondit R3 ellenállás el kezdi tölteni. Amikor C3-ban a feszültség eléri a tápfesz 2/3-ad értékét, a monostabil visszabillen. Vagy is a monostabil időzítési idejét R3 és C3 határozza meg. Ami alatt az 555 3-as kimenete magas szinten van, jelez az LD13 és szól a piezo. De egyben a Q1 tranzisztor, kisüti a C2 kondit. Vagy is amíg a monostabil ideje tart, a C2 kondi feszültsége nulla. Ekkor természetesen egy Led sem jelezhet a Ld1..LD12 közül. Vagy is sötétben vannak. Amikor a monostabil ideje lejár, kikapcsol LD13, elhallgat a piezo, lezár a Q1 tranyó, és C2 ismét el kezdhet töltődni. Kezdődik az egész művelet elölről. - Tehát, hogy az irányjelzők milyen gyorsan kapcsolósnak fel, azt a C2 és R2 határozza meg. Hogy mennyi ideig maradnak sötétben, azt a C3 és R3 határozza meg. A kettő összege adja az irányjelzés ütemét. (ciklusidejét) - Piezo hangszóróból kétféle van. egyikben nincs semmi csak a kristály. Ha ezt meg szeretnénk szólaltatni, az ehhez szükséges hangfrekit egy oszcillátorral nekünk kell előállítani. A ,második típusban ez az oszcillátor már gyárilag be van szerelve, vagy is csak tápfeszültséget kel ráadni hogy sípoljon ("recegjen"). A BPT-14X egy ilyen típusú, aminek típusjelét a HEstore-ból néztem ki. Mivel az 555 kimenetén csak H/L szint van, ilyen "önrezgő" típust kell alkalmazni. - Az index kapcsoló, vagy a jobb, vagy a baloldali Led-eknek ad feszültséget. De mivel bármely oldalra is van kitéve a jelző, tápfeszültség mindig kell, ezért van betéve a D1-D2 dióda. Hogy bármely oldalra is legyen kitéve az index, az IC-k mindig kapjanak tápfeszültséget. Nagy öröm, hogy a Led, egyben dióda is, így ha egyik oldalra kitesszük az indexet, az áram nem tud visszafolyni a másik oldalra. Így egyszerű módon megoldódik, hogy az irány és a táp egy kapcsolóval választható legyen. Az index lámpához, mindössze a szükséges 6-6 vezetéket kell elvezetni. Remélem ezek után már érthető, a működése. üdv! proli007
Természetesen. Ha érted az áramkör működését, akkor már mindegy, hogy a LED-ek sorosa vagy párhuzamosan vannak bekötve. Én normál piros LED paraméterével számoltam ( 1,9V nyitófesz, 20mA nyitóáram ) és a kapcsolásban így jöttek ki az ellenállás értékek. Ha párhuzamosan kell kötni a féklámpa LED-jeit, akkor célszerű minden LED-nek külön ellenállást tenni.
S igen, az a különálló izzó az első világítást jelölné. Persze a rajzom csak egy vázlat. Majd a végleges változatban minden a helyére kerül. 6V-os tápfeszültségnél mekkora ellenállás kellett a LED elé, hogy megfelelő fényerőt kapjál? A hozzászólás módosítva: Okt 27, 2012
Húúúú, Apám, Te nagyon kened vágod itt a témát...
![]() Ha én ebből a 10-ét tudnám, amit Te itt leírtál...
Nyugi! 60 év alatt, Te is megszerezheted ezt a tudást..
Csak 3V/Ledben gondolkodtam, mert van itthon pár erős fényű víztiszta Sárga LED-em és mivel valahol olvastam, hogy ha Pl. 12V áll rendelkezésemre, ez esetben, hogy jól világítson a LED sorba kötés esetén, akkor 4db LED-et köthetek, azaz forraszthatok össze, mert a soros összekötésnél a 3V osztódik vagy szorzódik össze és így a 12V, nem teszi tönkre a LED-et...
Persze, kell egy előtét ellenállás eléjük a 0.020mA miatt, ha jól értettem... Párhuzamosnál meg, ha 4db LED van össze kötve, akkor... ![]() Hogy is van, azt hiszem 12V-ból kivonom a 3V-ot, azaz a LED kívánt feszültségét és a fennmaradó 9V-ot kell lefogni ellenállással, hogy ne kapjon plusz 9V-ot… ![]() Azaz a 3V-os LED, ne kapjon 12V-ot, így, ha a LED 0.020mA, akkor itt a 4db LED miatt a 0.020mA-t x -om 4LED-el, azaz 0.020mA, az =0.080mA és ezt osztom a 9V-ban, azaz, ha jól számoltam, így=112.5 Ohm-os ellenállás kell, párhuzamos kötésben levő LED-hez... Na, lehet, hogy itt valamit összekevertem, mert Te, minden LED elé írsz egy ellenállást...
Az előző rajzomból kimaradt egy ellenállás.
Itt az új rajz a módosításokkal. ( A LED nyitóáramát csak megbecsültem. )
A számításod elvileg helyes. DE! A LED-eknek is van egy bizonyos áram és feszültség karakterisztikája, ( Ezt rendszerint az adatlapokon meg is lehet találni. ) és azt figyelembe véve kell a megfelelő áramkorlátozásról gondoskodni. Legyen itt példának a 12V-os akkumulátoros táplálás.
Az 12V-os aksik töltő feszültsége ( vízbontási határfeszültség ) 14.2V a gépkocsik töltő feszültsége ennél rendszerint magasabb is lehet. De a MAX 15V-ot nem szabadna a töltési feszültségnek átlépnie normál üzemnél. ( A hibafeszültségek korlátozására vagy lekezelésére is van többféle megoldás. Ezt most nem részletezném. ) Ismerjük a MAX tápfeszültséget. Ez Ut=15V. Megvan a négy darab ( egyenként 3V nyitófeszültségű ) sorba kapcsolt LED eredő nyitó feszültsége. Ez Uled=12V. Ismerjük a sorba kapcsolt LED-eken átfolyó áramot. Ez 0.02A ( 20mA ) OHM törvénye szerint az áramkorlátozó ellenállás értéke: R = U / I ( Az U a feszültség Voltban, az I az áramerősség Amperben. ) Behelyettesítve a képletet: U = Ut - Uled = _3V_ R = 3V / 0.02A = _ 150 ohm _ Ellenállás nélkül a 12V és 15V közötti 3V feszültséget kellene elviselniük a LED-eknek ami plusz 0.75V-ot jelentene. S így egy LED tényleges nyitófeszültsége 3.75V! Ez már jelentősen felette van az elméletileg megengedett nyitófeszültségnek. Katalógusban meg kell megnézni a 3.75V-hoz tartozó nyitó áramot. Az adatlapban feltüntetik, hogy mekkora áramot meddig képes a LED károsodás nélkül elviselni. ( Becslésem szerint a LED-ek már régen elfűtötték a lelküket. ) A LED-ek nem lineáris alkatrészek. Azaz a fénynyerő nem áll egyenes arányban a LED áramával. S egy bizonyos áram felett már a hőtermelés is jelentős lesz, számottevő fényerőnövekedés nélkül. Dióhéjban egyenlőre ennyit a LED-ekről. A hozzászólás módosítva: Okt 27, 2012
Felteszek pár képet és egy kis videót a tesztkapcsolásról.
Remélem hamarosan a kész nyáktól is lesznek képek. A tesztelésnél nekem jobban tettszett az 555-ös AMV-s üzemmódja. Lehetőség van a fénycsík és a pont átállítására. ( JP1 jumper. ) A vezérlőpanelon kivezettem az LM3914-es minden LED kimenetét. Hátha más projektben szükség lehet rájuk.
Sziasztok!
Az új Audikban megfigyeltem, hogy új típusú indexük van. Egyszerűen futnak! Nem tudok jobbat kitalálni rá. Van itt egy videó amiben egy ilyen szerkezet van. Nos nekem nem 8 ledes, hanem 16 ledes kéne, ha lehet, akkor nem 2 led-es léptékekben, hanem egyenként. Tehát így futna végig, csak nem 8, hanem 16 db. Ha valakinek van ötlete rá, hogy hogyan lehetne megvalósítani, akkor kérem ossza meg velem. Köszönöm szépen!
Hello!
Ugye tudod?!: Gépjárművek biztonsági berendezéseit nem "piszkáljuk" házilag... Kérdezz csak rá az illetékes szervnél!
Otthoni felhasználásra lesz. De tényleg
Egy "új Audi"..."otthoni" felhasználásra!?
Neked egy egy egyszerű "futófény" kell. pl arduinoval is megvalósítható.
Tedd fel a kérdést itt.
Gondolom nem az autóba akarja irányjelzőnek.
Hello! Rajzoltam két változatot is. A másodikban ugyan 20 Led van, de ha csak 16 kell, de legfeljebb elhagyod az utolsó 4-et.
Ha 13 led is elég akkor Ezt a cikket olvasd el
Nagyon szépen köszönöm, megpróbálom ezt is, meg kaqkk verzióját is!
Sziasztok!
Valaki tudna feltenni 6 vagy 7 ledes verziót? Olyan érdekelne ami valamilyen nagyobb fényű leddel lenne. Motorkerékpárra szeretném.
Szia! most olvastam végig a futófény projektet, és nagyon megörültem, amikor láttam, hogy tettél fel nyák és beültetési rajzot is. Viszont - ha kérhetem - tedd fel, vagy küldd el privátban csak a vezérlőpanel nyák rajzát, és a beülttési rajzot külön-külön is, hogy el tudjam készíttetni a panelt.
Előre is nygon szépen köszönöm.
Szia! Nem igazán követtem az eseményeket.
( De ez nem is tartozik ide... SRY. ) Megosztom a főpanel jelenleg megtalálható "legfrissebb" nyomtatható nyákterveit. Sok sikert az áramkör elkészítéséhez!
A vasalható beültetési oldat is megosztom a fanatikusoknak.
|
Bejelentkezés
Hirdetés |









ha még sem írtad el… ?


) 









