Fórum témák
» Több friss téma |
Fórum » Visszapillantó tükör behajtómotor vezérlés
Témaindító: bragalyi, idő: Okt 2, 2013
Témakörök:
jól értelmezem ezt a bekötést? alapálás: mind a két relé elengedve, nyito jelre behúz az 1es relé és enged a beálitot idő után, zárójelre pedig teszi ugyan ezt a 2es relé ?
Hello! Igen jól értelmezed, ez volt a kívánalom. Meg az, hogy ne tudta hogy magas szinttel (12V), vagy alacsony szinttel (GND) vezérli majd. Ezért van mind kettőre bement.
...szuper
be lehetne iktatni egy olyan funkciót hogy a zárójelre addig nem reagál a 2es relé amig meg nem történt a nyitás az 1es-el ? Köszönöm
Esetleg átalakítani csak a vezérlést: vezérlő+12V-al indulna a 1-es relé (beálított időre behúz aztán elenged), és ha megszünik a bejövő vezérlő+12V akkor indulna a 2-es relé (beálított időre behúz aztán elenged). Ha a megszünő vezérlő+12V és a 2-es relé indulása közötti időt is lehetne álitani (kb. 0-30 másodperc) akkor egy legszebb álmom teljesülne
Hogy nehogy rosszat álmodjál..
Tisztelt uram én szavakhoz sem jutok. Ha ez úgy fog működni ahogyan én megálmodtam akkor én leszek a legboldogabb ember a világon. Megkaphatnám az alaplap mintáját is ?
" alaplap" Az leginkább a PC-nek van. De gondolom a nyomtatott áramköri tervre gondolsz. De hát még nincs neki, hiszen most rajzoltam ezt kimondottan a kedvedért..
Bocsánat
40 éve Kassán élek, és örülök neki hogy legaláb még valahogy tudok magyarul ![]() és nagyon szépen köszönöm a gyors válaszát. Ilyen segítőkész embert én még az életemben nemláttam
Semmi gond, nyugodtan tegezzél, itt mindenki ezt teszi..
Nos akkor kész az "alaplap". Némi változás van a kapcsolási rajzon, mert pld. két C1-es kondi volt és némi célszerűsítés a nyák miatt.
Király !! remélem hogy az elképzeléseim szerint fog müködni. Reggel rohanok bevásárolni és látok is neki a munkának. Egyelőre köszönöm
szóval megírom még egyszer.Megépítettem élesben a dolgot mivel nincs breadboardom de nem úgy szuperál ahogy szerettem volna.A + - bekötése után rögtön behúz mind a két relé azután az RE1 elenged a beálitott idö után. A RE2 folyamatosan be van húzva és nem reagál semmire. IG-re újra behúz a RE1.
Ami nekem kéne az a következő: + - beköt ----- RE1 és RE2 nem mozdul. IG bekapcs. ---- RE1 indul és beálított idö után kiold. IG kikapcs. ---- kezdödik a DLY és a DLY után indul a RE2 és beálított idö után kiold. Ezt bonyolitanám még azzal hogy amig zajlik a DLY és az után RE2 kapscolása addig ne reagáljon újból az IG bekapcsra. ( Ne kezdje újból a folyamatot --- RE1 be.....)De ezt lehet megoldanám magam is. Proli007 remélem nem zavarodtál még bele.
--RE1 és RE2 műkodtetése 1-10 sec. DLY 0-30 sec.Ez edig tökéletesen ment a 220k -val
Hello! Valamit azért elronthattál, mert bekapcsoláskor csak az egyik relének szabadott volna húzni. Ráadásul mivel az áramkörnek állandó tápfesz igénye van, nem fogod kapcsolgatni a tápját.
De megrajzoltam újra. Bár nem egyszerű négy kapuáramkörrel három-négy időzítést megvalósítani, közben a logikai funkciókat is megoldani. Most leírom hogyan kellene működnie.. - A táp bekapcsolásakor minden kondi kisütött állapotban van. A C6 kondi feltöltődéséig nem kerülhet ki impulzus a kimenetre. Tehát ez a "Clear" jel, aminek hosszabbnak kell lenni, mint a beállítható nyitás-zárás idő maximumának. (C6*R6) - Az U1a és U1b egy RS tárolót alkot. A tárolót az IGN jel billenti be, és az IGN kikapcsolása és a késleltetési idő lejárta után billen vissza. A táp magjelenésekor mindkét RS bement alacsony szinten van a C2 és C3 kondi töltődéséig. De mivel C3*VR1 ideje hosszabb, mint C2*R3 ideje, a tároló törölt állapotban vár az IGN bekapcsolására. (Az IGN ekkor egyébként is alacsony szintű, tehát a C3 igazából ekkor fel sem fog töltődni.) - Ha megjön az IGN jel, a C3 R5-D1-en keresztül feltöltődik, tehát megszűnik a tároló törlése. A Q1 viszont kinyit és bebillenti sz RS tárolót. Ekkor az U1a kimenete magas lesz és a C4*VR2 időre az U1d nyitó impulzust fog generálni. A tároló megtárolja ezt az üzemállapotot. - Ha elmegy az IGN jel, akkor megszűnik a Q1 "Set" jele. A C3 kondi VR1-R5-R4 útvonalon el kezd kisülni. Ez lesz a 30sec, VR1-el beállítható késleltetés. Ha C3 kisült a tároló "Reset" jelet kap, és visszabillen. Ekkor az U1b kimenete lesz magasa szintű és a C5*VR3 időre U1c záró impulzust generál. - Ha a késleltetés alatt az IGN újból visszajön, akkor a C3 visszatöltődik a tápra, és mivel az RS tároló bebillentett állapotban ismét "Set" jelet kap, az nem hat, hiszen abban az állapotban van még. Tehát ha késleltetés idő alatt újból gyújtás jel érkezik, sem záró sem nyitó impulzus nem képződik, csak visszaáll az előző bemeneti állapot. - Ha a tápot sűrűn ki-be kapcsolgatod az gondot okozhat, mert nem lesz megfelelő a C6 Clear jele. Ugyan is, mivel az áramkör állandó feszültségen van, törekedni kell a közel nulla fogyasztására. Ez így is van tervezve, csak éppen a C6-nak ki kell sülni ahhoz, hogy megfelelő hosszúságú Clear jelet generáljon. De mivel az áramkörnek szinte nincs fogyasztása, hiába a D2 dióda nyitása, az áramkör kb. 10uA fogyasztása, kb 1 perc alatt süti ki a C6 kondit. Ráadásul a C1 kondi még ötször hosszabb ideig fenntartja a tápot. Tehát az áramkör, kikapcsolás után, még percekig megtartja majd az utolsó üzemállapotának megfelelő állapotát. De úgy gondolom, hogy az nem egy normál üzemállapot, hogy ki-be kapcsolgatod az áramkör tápját, mikor állandó tápigénye van..
Huuu ha ez most rendesen el lett nekem magyarázva. Szóval a tápja az biztosan nem lesz kapcsolgatva.
Fontos az hogy a táp bekötése után ne történjen semmi. Csakis az IGN mozgassa a reléket a megadott logika szerint. Sőt az sem fontos hogy a relék polaritást váltsanak a kimeneti pontokon, de ezt a legkevesebb orvosolni. Nemtudom mit vétettem az előző bekötésben. Én csak másoltam az nyákot és gondosan beleraktam a hozzávalót. Remélem harmadjára összejön. Megépitettem az ebben a cikkben lévő 2es és 3as rajzot és most megpróbálom ezt is. Nem adom fel ...
Megépült és tökéletes ! Még egy kérdés: az IGN jelet tudnám késleltetni kb 2-3 másodpercet valami egszerü beavatkozásal vagy épitsek meg egy késleltetőt elé ? Köszönöm
ok. Ezért is ezer köszönetel tartozok. Én 5-6 évente épitek egy egy dolgot és közben sokat felejtek és gyorsan hozzáteszem hogy sohasem tanultam az elektronikát meg a magyar helyesírást. Ezért is elnézést. Szóval akkor most bátran hagyol belerondítani ebbe a szép munkádba ?...
Jo napot,
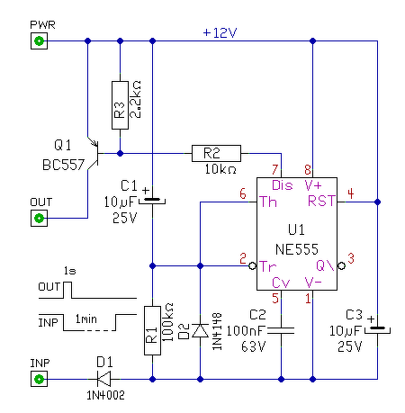
Elektromos behajtos tukor gyari rendszeret szeretnem atalakitani a kovetkezokeppen: taviranyitoval zaraskor becsukas maradjon, taviranyitoval nyitaskor viszont ne nyiljon ki, csak a bal elso ajtonyitasra. Szamomra ugy elegansabb. Van 1 negativ jel a kilepofenynel bal eslo ajto nyitasakor, amin ajto nyitasatol szamitva lemertem kb 1 percig van test, de csak akkor ha a 12V T10 5W izzo van rajt terheleskent, kulonben folyamatosnak tunik a test izzo nelkul, gondolom a can bus ajtovezerlo komfortelektronika kiegett izzot ebben is figyel. A tukor gyari vezerlojenek tukor nyitaskor pozitiv jel kell, 1 masodperces jel eleg. Ebbol az ajtonyitaskor test jelbol hogy lehetne 1 masodperces pozitiv jelet csinalni, aminek maximum 50mA lehet a terhelese? Olvastam monostabil multivibratorrol, viszont NE555 ic-rol nem sokat tudok, hogy annak negativ jel kell-e, pozitiv kimeno jelet ad-e stb. Egy apro kapcsolasi rajz a fentiekre osszeallithato? Elore is koszonom.
Hello! Remélem így megfelel. Tulajdonképpen a "+" és "INP" jelet a lámpáról lehet venni, az "OUT" meg mehet a tükör felé.
Koszonom. Szuper, pont ilyenre gondoltam.
Sziasztok! Citroen c5 .-öm visszapillantója ami motoros behajlós.Gyujtás ráadásnál kihajlik de tovább hajlik.Kérdezném ez javitható.-e? Kopás ,törés esetleg lehet még szoftveres probléma is?Köszönöm a válaszokat!
Tisztelt Proli007,
A kapcsolás lassan már fél éve 25000 km alatt jól működik. A jobb oldali tükör nem bírta a sok ajtónyitást, elfáradt. Márkaszervizben garanciálisan kicserélték a tükröt. A hibás tükröt elkértem, darabjaira szedtem. Megtaláltam benne az apró motor, ami a ki-be csukásért felelős. 3 tekercséből egyik leégett, szénkeféi is feketék voltak. A motorra ic-s panel megy, ami vezérli. Amint megszorul a motor, leold. A végállásait is a panelen lévő két db hall jeladó figyeli, tengelye körül egy mágnessel. Amikor nyitott állapotban végálláson van a tükör, és ha adok neki nyitó áramot, akkor néhány tized másodperc alatt leold a motor, kattan egy picit. Polaritásváltással működteti az M66 tükör és központizár vezérlő. Szeretném kiegészíteni a fenti kapcsolást úgy, hogy csak egyszer adjon egy impulzust a tükör vezérlőjének, és a következő ajtónyitást ne vegye mindaddig figyelembe, amíg a központizár vezérlőegységétől záráskor kap egy pozitív impulzust. Utána minden indulhat elölről az ajtónyitásig. A hozzászólás módosítva: Jan 20, 2020
Hello! Kicsit más a felállás, mert információt is kell tárolni. Ahhoz pedig állandó táp kell, valamint nem fogyaszthat. Remélhetőleg így az lesz amit szeretnél.
A hozzászólás módosítva: Jan 20, 2020
Tisztelt Proli007, Köszönöm a segítséget. Kinyomtattam a rajzokat, megépítem.
Ezelteg erre is lenne megoldásod? https://www.hobbielektronika.hu/forum/topic_post_2324769.html#2324769 Nem ehhez kapcsolódik, fényszórómosó áramkörét szeretném kiegészíteni olyan áramkörrel, hogy minden 5. ablakmosásra mossa meg a lámpákat, ne minden ablakmosásra, mert hamar kifogy a 6 literes tartály.
Olvastam, de én nem tudom a kocsiban milyen jelek vannak, és mik a követelmények.
Az ablakmosó karról leválasztottam a fehér/kék vezetéket. Bekapcsolt világításkor ha +12V-ra kapcsolom, 3 másodpercig dolgozik a magasnyomású fényszórómosó motorja.
220 Ohm ellenálláson keresztül is +12V-ra kapcsoltam, úgy is dolgozott a mosó. Lehetne akár egy külön gomdba kapcsolni, csak nem tudok és nem is szeretnék a műszerfalba esztétikusan elhelyezni egy külön gombot.
Ám legyen..
|
Bejelentkezés
Hirdetés |




be lehetne iktatni egy olyan funkciót hogy a zárójelre addig nem reagál a 2es relé amig meg nem történt a nyitás az 1es-el ? Köszönöm 
40 éve Kassán élek, és örülök neki hogy legaláb még valahogy tudok magyarul 






ok. Ezért is ezer köszönetel tartozok. Én 5-6 évente épitek egy egy dolgot és közben sokat felejtek és gyorsan hozzáteszem hogy sohasem tanultam az elektronikát meg a magyar helyesírást. Ezért is elnézést. Szóval akkor most bátran hagyol belerondítani ebbe a szép munkádba ?... 













