Fórum témák

» Több friss téma
Fórum » NYÁK terv ellenőrzése
 
Témaindító: Paso, idő: Okt 4, 2005
Lapozás: OK   181 / 202
(#) nandika76 válasza proli007 hozzászólására (») Júl 7, 2018 /
 
Köszönöm ebben a pillanatban vettem észre a hiányzó ellenállást!
(#) Sick-Bastard hozzászólása Aug 5, 2018 /
 
Üdv!

Szeretném, ha átnézné valaki egy AVR-hez tervezett Teszt NYÁK-omat ill. a generált gerber fileokat. Még nyákot nem rendeltem, de ki szeretném próbálni, csak már nem is tudom, hogy mire kéne még figyelnem.

pl.: Nem vagyok e túl közel a forszemekhez az ADC 3 lábú (J1, J3, J4, J7) csatlakozóinál?

ISP, JTAG tudom, hogy nem standard csatlakozó, de ISP-m ilyen van (saját).

SB

terv.rar
    
(#) Helios hozzászólása Aug 18, 2018 /
 
Sziasztok!

Nemsokkal ezelőt tettem fel ellenörzésre a tervemet. Szeretném kérni, hogy nézzétek át, még mielőtt kinyomtatom és elkészítem a nyákot. Elöre is köszönöm!

A kapcsolási rajz: Holton AV400
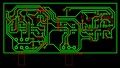
(#) trickentrack hozzászólása Szept 8, 2018 /
 
Üdv!

Készítettem egy nyaktervet, valaki rápillantana, hogy minden rendben van-e?
Illetve két kérdésem lenne. CS2 , CS3 csati mire jó? Illetve a pozitív sub kimenetnél mi akar lenni az a 0ohm-os ellenálás?

Előre is köszönöm!
Bővebben: Link
A hozzászólás módosítva: Szept 8, 2018

nyák.jpg
    
(#) kokozo válasza trickentrack hozzászólására (») Szept 8, 2018 /
 
Üdv!
Csak egy kérdés.. NE5534 ebben az ic-ben csak 1 erősítő van vagy tévednék?
(#) reloop válasza trickentrack hozzászólására (») Szept 9, 2018 /
 
Szia! TL074 5-ös lábát nem kötötted be.
(#) (Felhasználó 122012) válasza kokozo hozzászólására (») Szept 9, 2018 /
 
5534-ben 1 van az 5532-ben van 2.
(#) (Felhasználó 122012) válasza Helios hozzászólására (») Szept 9, 2018 /
 
A panelről hiányzik a Q17 és Q18 a kapcsolási rajz szerint!!!
(#) kokozo válasza (Felhasználó 122012) hozzászólására (») Szept 9, 2018 /
 
Hello!
Tudom én azt, csak a rajzon nem az van, ezért az egész rajz rossz, ha szigorúan vesszük.
(#) Helios válasza (Felhasználó 122012) hozzászólására (») Szept 9, 2018 /
 
Szia!

Szánt szándékkal maradtak el a rajzon szerepló alkatrészek. Van módosítás is, a nyugalmi áramot BD139-es szabályozza, ehhez reloop javasolt egy kissebb módosítást. A megfeleló rajz ami alapján dolgoztam ez lenne: HOLTON.

Alacsonyabb tápfeszt fogok használni, ezért maradt le a 2 FET.
(#) (Felhasználó 122012) válasza Helios hozzászólására (») Szept 10, 2018 /
 
Röviden: rajz alapján leellenőrizve rossz!
(#) Helios válasza (Felhasználó 122012) hozzászólására (») Szept 10, 2018 /
 
És nagyon rossz? Ezért is tettem fel ellönrzésre.
(#) (Felhasználó 122012) válasza Helios hozzászólására (») Szept 10, 2018 /
 
Idézet:
„Szánt szándékkal maradtak el a rajzon szerepló alkatrészek. Van módosítás is, a nyugalmi áramot BD139-es szabályozza, ehhez reloop javasolt egy kissebb módosítást.”


Feltettél egy kapcsolási rajzot, feltettél egy nyák rajzot, ami nem is a kapcsolási rajznak megfelelő!
Nem lehet belelátni az ember fejébe mit is akar!!! Akkor hogy is ellenőrizze?


További hasznos munkát!
(#) Helios válasza (Felhasználó 122012) hozzászólására (») Szept 10, 2018 /
 
Feltettem azt a rajzot is ami alapján dolgoztam. Javítottam, elnézést.
(#) (Felhasználó 122012) válasza Helios hozzászólására (») Szept 11, 2018 /
 
A tényleges rajzot tedd fel, ami alapján csináltad a nyákot, megfelelő alkatrészértékekkel.
Amúgy C12 sincs jól bekötve !!!
(#) rettung hozzászólása Szept 11, 2018 /
 
Sziasztok!
Meg szeretném kérdezni, hogy a következő nyáktervet, "csak" ki kell nyomtatni, és már lehet is vasalni? Tehát, most tükrözve van, nyomtatás után már megfelelő a tájolása?
Köszönöm!
(#) Helios válasza (Felhasználó 122012) hozzászólására (») Szept 11, 2018 /
 
Hello!

Lellenöriztem a NYÁK tervet, módosítottam a kapcsolási rajzot. (A FET-eket letöröltem, amik nem kerülnek beültetésre, a Q10 tranzisztort átírtam BD139-re, a NYÁK terven C12 helyét javítottam.)
A hozzászólás módosítva: Szept 11, 2018
(#) proli007 válasza rettung hozzászólására (») Szept 11, 2018 /
 
Hello! Kinyomtatva is így fog kinézni. Vasaláskor a nyomtatott fele fog a réz felé kerülni. Ha kész, olvasható lesz a szöveg, (pld. az ACCU) a kész nyákon a rézoldal felől.
(#) rettung válasza proli007 hozzászólására (») Szept 11, 2018 /
 
Igen! Vasalaskor fordul meg!
Koszonom a valaszt!
(#) (Felhasználó 122012) válasza Helios hozzászólására (») Szept 11, 2018 /
 
Tessék egy olyan változat, amibe utólag is beépítheted a Q17 és Q18 valamint a hozzá tartozó elemeket.
A hozzászólás módosítva: Szept 11, 2018
(#) (Felhasználó 122012) válasza Helios hozzászólására (») Szept 11, 2018 /
 
Tessék egy olyan változat, ahol utólag beépítheted a Q17 é Q18, valamint a hozzájuk tartozó elemeket.
(#) Hp41C válasza (Felhasználó 122012) hozzászólására (») Szept 11, 2018 /
 
Kivinném a jobb oldali átkötést a hűtőfelület alól!
(#) (Felhasználó 122012) válasza Hp41C hozzászólására (») Szept 11, 2018 /
 
lehet hogy rossz képet tettem fel
(#) Helios válasza (Felhasználó 122012) hozzászólására (») Szept 12, 2018 /
 
Szia! Köszönöm a tervet, de szeretném ha a saját panelem lenne működőképes. Ha abban tudsz, tudtok segíteni azt nagyon megköszönném!
(#) (Felhasználó 122012) válasza Helios hozzászólására (») Szept 12, 2018 /
 
Az utóbbi kettő kép pont a Te kapcsolási rajzod alapján készült. (0R68 helyett igaz a 0R47 van az utolsó képen, de a többi stimmel)

Ami más rajta:
Idézet:
„Tessék egy olyan változat, ahol utólag beépítheted a Q17 é Q18, valamint a hozzájuk tartozó elemeket is.”
(#) Helios válasza (Felhasználó 122012) hozzászólására (») Szept 12, 2018 /
 
Hát ha bevált a panel amit küldtél, akkor lemásolom azt. bár átalakítás itt is szükségeltetik, hogy a BD139 vezetékelés nélkül kerüljön a bordára.
(#) (Felhasználó 122012) válasza Helios hozzászólására (») Szept 12, 2018 /
 
Hm, látod a panelt? BD139 vezetékelés nélkül hűtőbordán van! Legutoljára feltett kép!

https://www.hobbielektronika.hu/forum/topic_post_2202899.html#2202899

A Te paneled bevált?
A hozzászólás módosítva: Szept 12, 2018
(#) Helios válasza (Felhasználó 122012) hozzászólására (») Szept 12, 2018 /
 
Láttam hogy egy külön kis bordát kapott, de én arra gondolok amit tanácsként innen kaptam a fórumról, mégpedig, hogy a BD egyött melegedjen a FET-ekkel, tehát ugyanarra a bordára kellene hogy kerüljön.
(#) (Felhasználó 122012) válasza Helios hozzászólására (») Szept 12, 2018 /
 
Nem láttam és nem is olvastam ezt a hozzászólást az együtt melegedésről. Akkor alakítgasd. Ennél több segítséget nem tudok adni.
Vezetékelés miért is nem jó mint itt: https://www.hobbielektronika.hu/forum/topic_post_2202288.html#2202288
(#) Helios válasza (Felhasználó 122012) hozzászólására (») Szept 12, 2018 /
 
Rendben van. Engedélyeddel elkészítem a panel tervet.
Következő: »»   181 / 202
Bejelentkezés

Belépés

Hirdetés
XDT.hu
Az oldalon sütiket használunk a helyes működéshez. Bővebb információt az adatvédelmi szabályzatban olvashatsz. Megértettem