Fórum témák
» Több friss téma |
Fórum » NYÁK terv ellenőrzése
Köszönöm ebben a pillanatban vettem észre a hiányzó ellenállást!
Üdv!
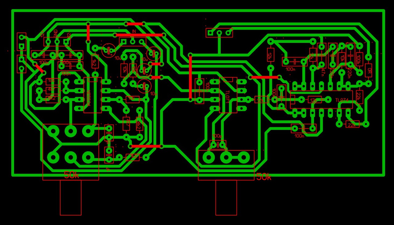
Szeretném, ha átnézné valaki egy AVR-hez tervezett Teszt NYÁK-omat ill. a generált gerber fileokat. Még nyákot nem rendeltem, de ki szeretném próbálni, csak már nem is tudom, hogy mire kéne még figyelnem. pl.: Nem vagyok e túl közel a forszemekhez az ADC 3 lábú (J1, J3, J4, J7) csatlakozóinál? ISP, JTAG tudom, hogy nem standard csatlakozó, de ISP-m ilyen van (saját). SB
Sziasztok!
Nemsokkal ezelőt tettem fel ellenörzésre a tervemet. Szeretném kérni, hogy nézzétek át, még mielőtt kinyomtatom és elkészítem a nyákot. Elöre is köszönöm! A kapcsolási rajz: Holton AV400
Üdv!
Készítettem egy nyaktervet, valaki rápillantana, hogy minden rendben van-e? Illetve két kérdésem lenne. CS2 , CS3 csati mire jó? Illetve a pozitív sub kimenetnél mi akar lenni az a 0ohm-os ellenálás? Előre is köszönöm! Bővebben: Link A hozzászólás módosítva: Szept 8, 2018
Üdv!
Csak egy kérdés.. NE5534 ebben az ic-ben csak 1 erősítő van vagy tévednék?
Szia! TL074 5-ös lábát nem kötötted be.
5534-ben 1 van az 5532-ben van 2.
A panelről hiányzik a Q17 és Q18 a kapcsolási rajz szerint!!!
Hello!
Tudom én azt, csak a rajzon nem az van, ezért az egész rajz rossz, ha szigorúan vesszük.
Röviden: rajz alapján leellenőrizve rossz!
És nagyon rossz? Ezért is tettem fel ellönrzésre.
Idézet: „Szánt szándékkal maradtak el a rajzon szerepló alkatrészek. Van módosítás is, a nyugalmi áramot BD139-es szabályozza, ehhez reloop javasolt egy kissebb módosítást.” Feltettél egy kapcsolási rajzot, feltettél egy nyák rajzot, ami nem is a kapcsolási rajznak megfelelő! Nem lehet belelátni az ember fejébe mit is akar!!! Akkor hogy is ellenőrizze? További hasznos munkát!
Feltettem azt a rajzot is ami alapján dolgoztam. Javítottam, elnézést.
A tényleges rajzot tedd fel, ami alapján csináltad a nyákot, megfelelő alkatrészértékekkel.
Amúgy C12 sincs jól bekötve !!!
Sziasztok!
Meg szeretném kérdezni, hogy a következő nyáktervet, "csak" ki kell nyomtatni, és már lehet is vasalni? Tehát, most tükrözve van, nyomtatás után már megfelelő a tájolása? Köszönöm!
Hello!
Lellenöriztem a NYÁK tervet, módosítottam a kapcsolási rajzot. (A FET-eket letöröltem, amik nem kerülnek beültetésre, a Q10 tranzisztort átírtam BD139-re, a NYÁK terven C12 helyét javítottam.) A hozzászólás módosítva: Szept 11, 2018
Hello! Kinyomtatva is így fog kinézni. Vasaláskor a nyomtatott fele fog a réz felé kerülni. Ha kész, olvasható lesz a szöveg, (pld. az ACCU) a kész nyákon a rézoldal felől.
Igen! Vasalaskor fordul meg!
Koszonom a valaszt!
Tessék egy olyan változat, amibe utólag is beépítheted a Q17 és Q18 valamint a hozzá tartozó elemeket.
A hozzászólás módosítva: Szept 11, 2018
Tessék egy olyan változat, ahol utólag beépítheted a Q17 é Q18, valamint a hozzájuk tartozó elemeket.
Kivinném a jobb oldali átkötést a hűtőfelület alól!
lehet hogy rossz képet tettem fel
Szia! Köszönöm a tervet, de szeretném ha a saját panelem lenne működőképes. Ha abban tudsz, tudtok segíteni azt nagyon megköszönném!
Az utóbbi kettő kép pont a Te kapcsolási rajzod alapján készült. (0R68 helyett igaz a 0R47 van az utolsó képen, de a többi stimmel)
Ami más rajta: Idézet: „Tessék egy olyan változat, ahol utólag beépítheted a Q17 é Q18, valamint a hozzájuk tartozó elemeket is.”
Hát ha bevált a panel amit küldtél, akkor lemásolom azt. bár átalakítás itt is szükségeltetik, hogy a BD139 vezetékelés nélkül kerüljön a bordára.
Hm, látod a panelt? BD139 vezetékelés nélkül hűtőbordán van! Legutoljára feltett kép!
https://www.hobbielektronika.hu/forum/topic_post_2202899.html#2202899 A Te paneled bevált? A hozzászólás módosítva: Szept 12, 2018
Láttam hogy egy külön kis bordát kapott, de én arra gondolok amit tanácsként innen kaptam a fórumról, mégpedig, hogy a BD egyött melegedjen a FET-ekkel, tehát ugyanarra a bordára kellene hogy kerüljön.
Nem láttam és nem is olvastam ezt a hozzászólást az együtt melegedésről. Akkor alakítgasd. Ennél több segítséget nem tudok adni.
Vezetékelés miért is nem jó mint itt: https://www.hobbielektronika.hu/forum/topic_post_2202288.html#2202288
Rendben van. Engedélyeddel elkészítem a panel tervet.
|
Bejelentkezés
Hirdetés |



















