Fórum témák
» Több friss téma |
Fórum » ST151 végerősítő
Akkor tudod hogy minden zaj előtte keletkezik.Én is tettem rá előfokot,de percekkel később már kötöttem is ki a zaj miatt.Keverőről kapja a jelet és elég is neki.Ha kevés az erősítése akkor a 820R ellenállást cseréld a felére vagy ahogy érzed.Nekem 220R van beültetve tévedésből,elnéztem a számokat rajta de igy is tökéletes.Nincs zaj csak a számítógépről jött jelnél.Nem tudok mit tenni vele, igy megszoktam.De minőségi zenét nem ott kell hallgatni ez nyilván való.Én csak netes rádiót hallgatok számítógépről ott meg nem zavar.Akkora zaja nincs hogy mérgelődjek.
Köszönöm a válaszod!
Engem sem idegesít már annyira. Elég prémium hangkártya van az asztali számítógépben, ezért idegesít csak. Veszteségmentes zenéknél élmény a dinamikája,hangtisztasága. Holnap még szétszedem egyszer,lehet átvariálom az előerősítési tényezőt egy teljesen új ellenállásillesztéssel az elő- és a végfok közt,és meglátjuk. Ha nem jön be, akkor veszek valamilyen hangforrást hozzá (CD-lejátszó vagy valami mást), de ahhoz már valamilyen OPA előerősítővel építem át az erősítőt.
Félkész, amatőr, de nagyon szeretem, úgyhogy ne nevessetek ki vele!
Én szeretem a hangját bár sokan leszólják.Jobb mint a Quad. Szerintem..
Próbálta valaki ezt a kapcsolást úgy, hogy a teljesítmény tranzisztorokat MOSFETekre cseréli (a nyugalmi áramot beállító osztót persze át kell méretezni)? Milyen lett a hangja?
QUAD-om még nem volt. Ebben nem tudok nyilatkozni. Azt tudom, hogy én borzasztó sok műfajban hallgatok zenét, és idáig még nem fürdött be.
A huzalozásból sajnos nagyon kevés követhető nyomon. Mérd meg az ellenállást a PC-táp háza és a bementi RCA aljzat test között!
A jelvezeték az árnyékolt kábel? Nem tudom a kivenni a kép alapján. A hozzászólás módosítva: Aug 18, 2018
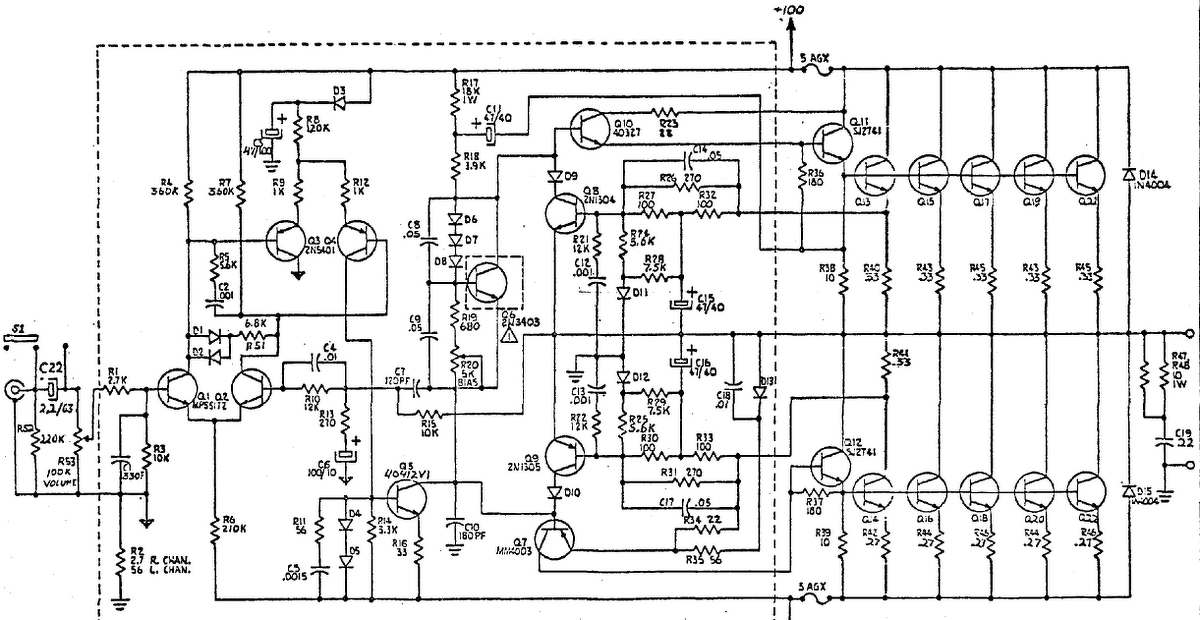
Sziasztok. Elkészült az én ST151-em is végre már. Még valamikor a tavasszal vágtam bele, de aztán félre kellet tennem a projectet egyéb okok miatt. Lehetne szebb is a belseje, de majd alakul. Egyébként semmi alapzaj, semmi búgás. Egyből indult ahogy kell. +-60V a tápfesz. Alkotó nyáktervén alapul, amiben több hely van az alkatrészek között. Elég lesz ez a hűtés vajon? Nem tervezek vele komolyabb hangosítást, csak szobai zenélgetés. Trafó lefogatás nem marad ilyen, de éjjel nem tudtam hozzá elkészíteni a lefogatót, így aztán ezt a bakelit lapot találtam. Próba erejéig jó lesz.
Szia ha rendesen pasztázva van a borda és az alulap közt akkor elégnek kell lennie.Még annyit hogy az MJE 340-350 kis hütőbordája melegedni fog,mert vizszintesen vannak a bordák,nincs meg a "kémény" effektus ilyenkor.Nekem is ihy van annyi különbséggel hogy megfúrtam a kis bordát függőlegesen 3db 2.5 furattal,igy már jár a levegő ahogy kell.
Szia, igen be van kenve rendesen. Mindenhol szépen elterült a paszta. Most megy a teszt üzem két kisebb 8 ohm-os hangszóróval. Szép hangja van. Most még nem melegszik, de hogyan is melegedne ilyen 20 wattos hangszóróktól. Jelenleg egy MP3 lejátszó adja a jelet, de ez kevésnek bizonyul. Mindennapos használat során majd egy Numark DXM 09 lesz elé kötve. Azzal biztosan jobban szól majd.
Igen, azokat is lecserélem majd, de mikor megrendeltem az alkatrészeket még régebben akkor elfelejtettem kis bordát rendelni. Idővel ki is ment a fejemből, de majd pótolom.
Örülök ha tetszik a hangja,időt álló strapabiró darab,és nekem is bejön a hangja.Épitettem már sokat belőle soha semmi gond sem volt.Pedig csináltam már 500w verziót is kíváncsiságból,4pár MJ21194-95 tranzisztorokkal oldalanként, gyötörtem eleget és müködik ahogy kell.
Ha megfúrod ahogy kell, akkor tökéletes hidd el.De persze ahogy neked jobb.
Nekem egyelőre bőven megteszi ez is. Ha jól emlékszem akkor Reloop ekkora táfeszültség mellet olyan 120-130 wattot említett 8 Ohm-ra. De lehet rosszul emlékszem. Rég volt már.
Ha otthoni zenehallgatásra szántad akkor több mint elég a teljesitménye.Tudod jól hogy lakásban 40-60w az már igen hangosan bir szólni.Sőt....
Bocs, hogy bele szólók, nekem tetszik a belső építészetileg is amit kitaláltál.
Viszont +-60V DC-ből többnek kellene kijönnie 8 Ohm-n 130W-nál, persze kérdés, mennyit esik a tápfeszültséged terhelésen!
Sziasztok! Köszönöm a segítséget, úgy néz ki megoldódott a probléma. A PC táp helyett kapott egy toroidos tápot az előerősítés és a vezérlés, a táptranszformátor 4 gumibakon van őt leválasztottam a védőföldről, illetve a vezérlés tápegységnek sincs köze a védőföldnek, erre is vigyáztam, hogy véletlenül sem kerüljön feszültség alá. Megszünt a földhurok.
Sziasztok!
2pár MJL tranzisztornak 4ohm-on kergetve mennyi lehet a max táp feszültsége amivel még üzembiztos? Köszönöm.
Feltételezve, hogy a hűtőborda megfelelően el tudja vezetni keletkező hőt, illetve 21193/94-re gondoltál, olyan +-40-45V között lehet, de ez így nem egzakt. Csak egy becslés. Van néhány hangszóró paraméter amitől is függ (pl impedancia menet)
Sziasztok. ST151-et át lehet alakítani, illetve érdemes-e kompozit komplementer végűre. BUV23 tranyókat szeretnék beletenni.
Szia! A BUV23 egy magas feszültségű, gyors kapcsoló tranzisztor, sem a bétája, sem a linearitása nem való végerősítőbe.
Már csatoltam néhányszor egy rajzot, hogy hogyan néz ki ez a kapcsolás kvázikomplementer kivitelben gyári megoldásban. Ha egyszerű és olcsó ilyen kivitelű AB osztályú erősítőt akarsz ekkora teljesítményre akkor az nmos600 is megfontolandó, csak N csatornás fetek kellenek bele amik olcsóbbak mint a tranyók. Mondjuk annak még utána kellene nézni a valóságban hogy a T4 fémtokosra cserélése és a bordára csavarozása milyen mértékben húzza vissza a fetek nyugalmi áramát, mert a szimulátor szerint jobban mint kellene. Aztán a kivezérelhetőségét is meg kellene nézni úgy 20kHz körül, illetve kellene még rá egy visszahajló karakterisztikájú nem gerjedő áramkorlát is, hogy teljes értékű végfok legyen.
Szia. Néztem és a bétája a 2n3055-tel egyezik. Mértem is és tényleg. Nyúzós végfokba szeretném. Leginkább azért mert van belőle 12db-om ami még békebeli eredeti Motorola.
A hozzászólás módosítva: Okt 15, 2018
Az ST151-nél a BD249 az összehasonlítási alap és annál csak alkalmasabb jellemzőkkel bíró tranzisztorokkal készültek a módosítások.
Választhatsz esetleg olyan kapcsolások közül melyek 2N3055-öt használnak.
Az az N MOS, egy régi kiherélt Siemens kapcsolás nagyobb tápra, elhagyva a hő, rövidzárvédelmet és a nyugalmi áram beállításán is spóroltak. Én az eredetit használom hídba 2 Ohm stabilra építve, olyan mint egy tank.
Efféle elrendezést én még nem láttam gyári megoldásban, ha csatolsz róla rajzot elhiszem. Hasonlót láttam, de az teljesen máshogy működik.
Végszükség esetén beépíthető, de korlátozhatja a kivezérelhetőséget. A lábkiosztása eltér.
Én megépítettem semmi baj vele
De kell rá valóban védelem.. Anélkül semmiképpen.. Én átrajzoltam 8 pár fetes verzióra +-120v ra Tank! Valóban.. De ez nem is otthonra való, egyébként ott az nmos 500 abban eleve ott a védelem is.. |
Bejelentkezés
Hirdetés |

















