Fórum témák
» Több friss téma |
Nem tudom ezt honnan veszed..., de ettől függetlenül, ha ezt fel is tételezzük, min változtat ez?
Szerintem az a rádió egy bóvli, ami mindent fog!
A hartley oszcilátor az mozdit 90 fokot,az a működési elve, én más miatt használom, az érzékenysége és egyszerősége miatt. Ha mindent fog a razj az jó, az már macerássab hogy ha egyídőben
Itt ír az ssb ről es a hartley modulátorról. Elektroncsőves korszakban is volt ssb. Bővebben: Link A hozzászólás módosítva: Aug 27, 2018
Ott is az jön ki,hogy az SSB vételéhez feltétlenül kell a szuper,ami létezet a csöves korszakban is,az egyszerű vevőkkel csak Donad kacsa hangokat lehet venni.
Ok, tételezzük fel, van egy oszcid, mely 90 fokos jelet generál...mihez képest?? Mert vivő az nincs ugye SSB-nél!
De...vonatkoztassunk el ettől is..., mihez kezdesz aztán ezzel az oszcillátor jellel??! Ahhoz, hogy bármilyen értelmes IQ keverést tudj megvalósítani, kellene még egy 0 fokos is. És még egy halom részegység, ami nincs abban a rádióban, így az AM-en kívül max DSB vételt tud megvalósítani, azt is csapnivalóan gyenge szelektivitással. Mivel már működik a link, amit beraktál, megnéztem..., szó nincs itt oszcillátorról, valamit nagyon keversz! Az egy elv, SSB generálásra/vételre, s ahogy írtam IQ jelekkel dolgozik! Annak a rádiónak, semmi köze nincs ehhez az elvhez... A hozzászólás módosítva: Aug 28, 2018
Sziasztok!
Sikerült este ssb jeleket vennem, a (polyakov mixeresel), fel is vettem a hangot, részleteket majd felrakok belőle. Sokszor nehezen érthető mit mondanak, nem tudom,hogy csak az én rádióm rossz e. Vevőmmel ha a mellette levő ssb sávon nincs adás, csak akkor van esély normális vételre. Ha 7130 kHzre hangolom, az alatta levőt lsb, nek a a 7130 felettit pedig usb-nek veszi. Nem tudom, vannak e fix csatornafrekvenciák a ssb beszédnek, ha van beállíthatok egyet, és az figyelhetem, hogy mikor jön adás. Van frekvenciamérőm, és az oszcillátorom a lehetőségekhez képest stabil. Általában, csak a tizes helyiértéket mutató szám ugrál. A százas stabil, pláne, az egykiloherces helyiértékű.
Rövidhullámon nincsenek csatornafrekvenciák, az csak URH-n van használva. RH-n ú.n. sávszegmensek vannak. Itt megnézheted, hogy hogyan vannak kiosztva: IARU Region 1 band plan.
A hozzászólás módosítva: Aug 28, 2018
Idézet: „ha van beállíthatok egyet,” Részben vannak fix frekvencia szegmensek amiket általában üzemmódokhoz kötnek . Pl kizárólagos CW ami általában a sávok elején lévő 50 - 100 kHz. Utána a fónia sáv SSB / (FM 10méteren) és a rtty /sstv a klasszikus esetben. Manapság ott vannak a digit módok. Azoknak is van egy ajánlott frekvencia szeletük.amik körül ajánlott abban az üzemmódban dolgozni ha QSO partnerekre szeretnél találni. Ezek általában fix frekik környezete (lásd sáv/üzemmód ajánlások, tervek) tehát ide nyugodtan beállhatsz és a demodulált alapsávi jelben(~2-3kHz) " rengeteg " állomást fog venni(üzemmódok sávszélesség igényétől függően) a demoduláló program. (cw skimmeren kívűl , lásd pl Digipan/FL-digi...stb digi mód programok ) A hozzászólás módosítva: Aug 28, 2018
SSB vételnél ahány Hz -el eltér a helyi oszcillátor, pont annyival tér el a vett jel, ezért lesz a "csicsergés". Tehát elég pontos, és stabil helyi oszcillátorra van szükség.
Emlékszem, hogy valamikor olvastam, 1800 kHz környékén van
valamilyen frekvencia, ahol gyakran magyar ssb beszéd van. (ott szoktak beszélni egymással magyar amatőrök) Nincs ilyen esetleg máshol?
HA körzetben 3,6 MHz eleje ~ 30 - 40 KHz ig. Kora reggel 3615 kHz +/- QRM .
Másik nevezetesebb 7093 kHz és környéke +/- QRM .
Itt a tegnap esti felvétel.
Szüneteket rövidítettem, a felvétel vágva van.
Szerintetek ennek kvarcnak a frekvenciája megfelelő lenne ahhoz , amit említett Kera_Will fórumtárs?
A hozzászólás módosítva: Aug 28, 2018
3686,4 kHz nem rémlik "NET"-ként használni a 80 méteren. (net - rádió háló)
Ami érdekes lehet a 3579, .... KHz NTSC kvarc.Mivel "véletlenül" e körül, 3580 kHz lett az elfogadott/ajánlott PSK frekvencia 80 méterre és sok más digimód is itt "telepedik le". A "véletlenről:" 3579 kHz mint NTSC szín segédvivő értéke , ezért ebből a kvarcból tömeggyártás volt. A PSK üzemmódhoz nem szükséges nagy teljesítmény, így megengedhető akár az egyszerűbb DSB moduláció is.Mivel olcsó/tömeges volt az NTSC kvarc és egyszerű QRP TCVR könnyen építhető belőle A hozzászólás módosítva: Aug 28, 2018
A kis vevőmmel 80 m-es sávszűrő esetén, valami CW adás halkan hallatszik, az általam említett kvarc frekvenciának a környékén. Csak nem akar tisztán bejönni.
A hozzászólás módosítva: Aug 28, 2018
Köszönöm!
Idézet: „Szuper!” Nem, ez csak direct conversion !
Hangold el le/fel soros trimmer kondival.
Magyar nyelvű SSB csevegést a 3615 kHz-en (esetenként 3kHz-el felette vagy alatta) tudsz hallgatni, esténként, néha engem is HA4PL, bár inkább 20m-en vadászgatok DX-re.
A hozzászólás módosítva: Aug 30, 2018
Több részes rádió áramköri modulok részletes méretezéséről, működéséről szóló videók:
ZL2CTM
A videókhoz elvirajzok , forráskódok:
blog
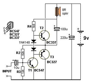
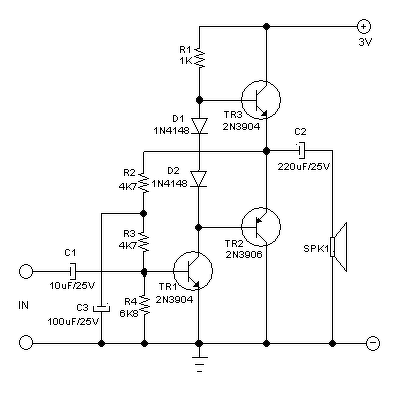
Ezekhez mit szóltok. Ezek tényleg tudnak hagszórón szólni? Ennyi alaktrésszel külső antenna nélkül? Amit én csináltam az halk, vagy kell antenna. Vagy jobban az olyan erősitők melyek földelt emiter helyett trafóval vannak megoldva? Azonkívül gondolkodtam még a TDA2822 es erősítőn, bár akkor már nem hagymányos tranzisztoros a rádióm +nincs szabdkán de olcsó, kis feszültségen megy kis árammal.
Tudnak hangszórón ,persze csak a nagytelyesiményű helyi adók mint például a Kossuth.
Ha nem akarsz ic-t rakni bele akkor sem kell az a két nehezen ekészéthető trafó (persze ha nincs véletlenül egy Sokol roncsod),épitetsz egy komplementer végfokot.
Hát nekem nagyon halk a Kossuth rádio kb 100km re lakoma hatartól, antennával még ok. Gondolom ilyen erősítőre gondotlál. Ezt meg tudom oldani BC kkel. Jelenleg 3 tranyos erősitőm van.
Ez 9V nekem makszimum 4.5v De lényegébn 3.6V áll rendelkezésemre. Jelenleg ez van csak az árramforásnál nincs az a 100Kohm. Ép próbáltam lekötni a nagyfrekvenciás részről akkor jó, nekem meg míndíg a radióvevő résszel van baj néh a fenomenális néha meg állanodan csak recseg vagy sípol most másik dobozba került. Nemtudom hangossab e lenne a komplementeres kis erősítő az enyémnél és mennyire takarékoskodna az aksival?
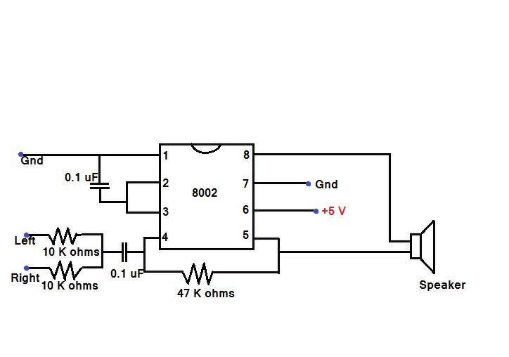
Biztos mobil akkuval dolgozol,ma ez divat ,nem a 9 V-os elem vagy akku,ilyen esetben csak az ic jó, pl 8002-es, ezek hidkapcsolásosak és maxmálisan kihasználják a 3,6 voltot.Egyébként az összes filléres zsebrádió,vagy bluetooth hangszóró ezt használ.
Keressél az ócskapiacon valami olcsó számitogép hangfalakat,olyant ami USB tápon megy ,az biztos ilyen ic-kel van,aztán épithetsz mellé rádiókat az adiontól a szuperig
A hozzászólás módosítva: Aug 31, 2018
|
Bejelentkezés
Hirdetés |
















