Fórum témák
» Több friss téma |
Mielőtt kérdezel, a következő két dolgot ellenőrizd!
I. A helyes tápfeszültségek megléte.
II. A kimeneten van-e egyenfeszültség.
Élesztés.
Üdv,
Olyan problémával állok szemben, hogy csináltam kettő mikrofon erősítőt egy TDA7052A végfokkal. Az egyik jó hangosan szól, a másik viszont sokkal halkabban. Elviekben ugyan olyan a felépítésük. Gyakorlatban kicsit különbözik, mert próbanyákon készítettem... Válaszotokat előre is köszönöm.
akkor egy 100-120wattos mélynyomóhoz elég nekem egy 30wattos erosito????mert nemhiszem el mert amugy van az automagno ami 4x40watt es nembirja rendesen a 120wattos subwoofert mert régen volt 2x100wattos erősitönk es azon volt jou es azert akarok vagy olyan 90-100wattos erősitüőt késziteni de szerinted akkor egy 100-120as mélyhez elég lenne egy 40es erősitő???előre is kosz
de akkor egy 40wattos erősitővel semmit sem érek ha a magnónk is 4x40watt legfeljebb egy subwooferszűrőt lehetne belelökni a ládába
tok neked adni egy 55w os eősítő rajzot ha kell!Egyébként sztem elég 30w mert ha teljesen kihajtod a woofert akkor "szétveri" a házat.
nekem autoba kel az erosito es jou lenne egy kicsit jobban meghajtani a subwoofert pl egy 80as erositovel de olyan erosito kene amihez nemkel semmi tap hanem csak siman ra az auto akumlatorjara vagy olyan erosito amibe mar bevan epitve a tap elore is kosz
12V-os táppal hídkapcsolású erősítővel az elméleti maximum 2 ohm-on 144W, 4 ohm-on 70W. A gyakorlatban kb. 110W- tal (2 ohm) és 55W-tal (4 ohm) lehet számolni, mint elérhető maximummal.
Ennél nagyobb teljesítményekhez már kell segédtápegység, ami a 12V-ból előállít nagyobb tápfeszültséget az erősítőnek. Egy ilyen tápegység megépítése nem kis feladat, jobb, ha veszel készen egy erősítőt, ha nem elég az 55W 4 ohm-on.
Én nagyobb erősítőt tennék bele me egy 30w-ost sztem simán túl fogod hajtani mert kevés lesz a hangszórónak ebből következik h fog torzítani hangszórót fogja nyírni és az erősítő lehet le is ég. Jah és 100w-os erősítőt táp nélkül kocsiba nem nagyon lehet akár mit csinálsz.
hat toom hogy tap nelkul 100at sosem erek el de gondoltam hatha megkerdem nemkerul nekem semmibe es azert is gondoltam hogy 30watt erosito az nemeleg mert az lefog egni es a repro is torzitani fog legalabb egy 80as kellene egy 100-120as ladahoz de itt egy link ehez is kel tap mert ahoz oda van irva hogy + zdroj
link: http://www.avelmak.sk/index.php?lm=595&pg=det&article=32571
Szia!
Hát akkor az mégsem egyforma!A próbanyák nem lehet oka. Ha torzítatlanul szól a halk, akkor a visszacsatolásban kell keresni a különbséget. Kondi-ellenállás kisebb-nagyobb... üdv! proli007
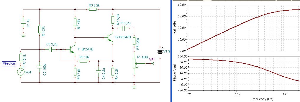
Addig már eljutottam a hibakeresésnél, hogy a végfok az jó. A mikrofon erősítőben van valahol a hiba...
Nehezíti még a dolgom, hogy nincs kapcs. rajz és így kicsit nehézkes.. -Az értékek jók. -Összekötések is...
Hello!
Mi az, hogy nincs kapcsirajz? Hát rajzold ki! Nem hiszem, hogy tíz ellenállásnál több van benne üdv! proli007
Nah, csináltam egy gyors skiccet...
![]() Még annyi kiegészítésképp, hogy nem 5v-al táplálom, hanem 9-ről.
Hello!
Nincs itt baj, (azon kívül, hogy a rajz így elég rosszul néz ki) viszont a bekerikázott résznél hiányzik egy ellenállás (47k...100k vagy valami.) Mérd meg az erősítését. "Parasztosan", ha nincs generátorod: Kis trafóról, két ellenállással leosztod a feszt, 1:1000 (100kohm/100ohm) arányban, ezt beadod és a kimenetén meg megméred mennyit ad. üdv! proli007
Nem szépségversenyre készült.
Elvileg megtaláltam a hibát. A potinál lévő kondin el van nyomtatva az érték. Azért köszönöm a segítséget.
Hello!
Szóval azért még néhány alkatrész hiányzik a rajzodról R6-C6. Az enyémről, meg a T2 tranyó kollektorából, a 100pF-os kondi. Ha a C6 piros kondi nincs benne, akkor az erősítése 10 alatt van. Most így kb. 40dB. Ja, és a C1-nek is kicsi az 1uF. Nem a szépségverseny számít, hanem az érthetőség! üdv! proli0007
Gondolom, a visszarajzolásba csúszhatott hiba, és a jobb oldali tranzisztornak nem a bázisáról, hanem az emitteréről megy a földre a 2.2uF.
(Hú, de átláthatatlan így, mindjárt visszarajzolom rendesen )
Hello!
Igazad van, így is jó! üdv! proli007
No, ha nem tévedtem, akkor ez lenne a rajzon. Szóval ott bal alul szerintem a 2.2µF rossz helyen volt rajzolva, valamint nem igazán értem a kimeneten a 220k soros ellenállást. Az nem 220 ohm akart lenni véletlenül?
(Egyébként ez egy számomra szokatlan elrendezésű erősítő, ilyen, mikrofon- illetve lemezjátszó vagy magnóhangszedő előerősítőket én inkább olyanokat láttam, ahol a jobb oldali tranzisztor PNP típus.)
(Bakker, mitől lett ez a PNG ekkora bazinagy... na, majd kapok érte egy figyelmeztetést
)
Köszönöm. Akkor a Te rajzod szerint megépítem újra rendes nyákra..
Köszönöm. Ui.: C1 helyére akkor mekkora menjen?
Hello!
Én egy 22µF-o kondit tennék. üdv! proliaa7
Szasztok, tudna valaki segíteni? TDA 7490-hez keresnék rajzokat, ha valaki épített vele végfokot , minden tapasztalatot,észrevételt szivesen veszek
Adatlap, kapcsoási rajz, NYÁK rajz (pdf):
Bővebben: Link Igaz, 2 oldalas, de én egyoldalast nem találtam.
Köszönöm ha nem találok egyoldalast akkor megpróbálkozok vele
Hello!
Mit jelent az, hogy kattog? Zajos, zavarjeleket szed össze, gerjed? Hát ennél láttam már kimunkáltabb kiszajú erősítőt is. De szerintem, ha nem vagy elégedett vele, akkor nézz körül a hálón, biztos van jobb kapcsolás is. És azt elég gondosan, kiszajú félvezetőkből, és gondosan árnyékolva, jó táppal kell megépíteni. Akkor számíthat az ember sikerre. (Az "Amatőr keverő - mi a véleményetek?" topikban, nemrég volt egy link moduláris keverőről, abban ha jól emlékszem elég kimunkált előerősítők vannak.) üdv! proli007
Van egy érdekesség ezen a végfok kapcsoláson, még pedig az hogy a végfetek, és a meghajtó rész külön tápról megy sőt a meghajtó résznek is külön kis egyenirányítója van. Na most, ha én ezt megcsinálom és a meghajtónak ugyan azt a +-70v-ot adom ami a végfetekhez megy ugyan úgy fog működni mint a normál erösítőknél?
Valaki esetleg megcsinálta már ezt?
Szia djloui!
Nekem az a véleményem hogy azért van különválasztva a meghajtófokozat tápellátása, hogy nagy kivezérlésnél a végfokozat áramfelvétele miatt eső feszültség ne "szoljon "bele a meghajtásba. Ezért nem célszerű összekötni a két tápágat.
Sziasztok!
Ha valaki amatőr, akkor én az vagyok. Szeretnék az autómba egy erősítőt! Tele van a tököm az ilyeszgetéssel, hogy olyat ne vegyél, meg amolyat se vegyél, stb......! Az lenne a kérdésem, hogy válal -e valaki erősítő gyártást??
Üdv BER. Miért akarsz minden áron csináltatni erősítőt, ha készen is lehet gyárit ,JÓT olcsón is kapni?Öreg Tom.
|
Bejelentkezés
Hirdetés |














