Fórum témák
» Több friss téma |
Mielőtt kérdezel, a következő két dolgot ellenőrizd!
I. A helyes tápfeszültségek megléte.
II. A kimeneten van-e egyenfeszültség.
Élesztés.
Szerintem is úgy van ahogy Dióda mondja.
Idézet: Igy se, úgy se lenne baja, most pl. ez szimplatápos. (A te elgondolásod szerint szimetrikus be-kimenetű előerősítő kellene)„hogyan adjak a TL072-nek szimmetrikus tápot úgy, hogy a TDA-nak se legyen baja?” A "mihezképest"jelen esetben is a ground. A 12V-os stab.hoz legalább 3V-al nagyobb bemenő fesz kell. Üdv. Idézet: „az előerősítő gnd-je nem egyezik meg a végfok gnd-jével (potenciálkülönbség van köztük!)” Miert lenne potencialkulonbseg koztuk? Azert kosd ossze oket, hogy ne legyen. Idézet: „a tl072 a bemenő jelet a féltápfeszhez képest modulálja.” Nem modulal az semmit, ez egy kozonseges invertalo erosito alapkapcsolas, semmi modulacio nincs itt Idézet: „ha nincs jel, 6voltos jelet ad le tl072, ha van jel, akkor pedig 6volttól fog +-irányban eltérni a kimenő jel.” Itt mar keverednek az egyen es valtakozo feszultsegek! A kimeneten megjeleno feltapfesz egyenfeszultseg ami a kicsatolo 1µF-os kondi miatt nem jelenik meg a vegfok bemeneten. A feltap korul megjeleno felerositett valtakozo feszultseg fog megjelenni az 1µF-os kondi utan amit pedig a GND-hez kell viszonyitani. Ezert kell az elofok GND pontjat a vegfok GND pontjaval osszekotni. Nem lesz itt semmi fust ... hacsak mas vmit el nem kotottel.
Szvsz. szerencsésebb ezt úgy felfogni hogy az előerősítő egyenáramú munkapontját toljuk el abba a tartományba, ahol az jól tud viselkedni, nem pedig a virtuális földponttal próbáljuk magyarázni. Mellesleg a szimpla tápfeszről járó végfokban ugyanilyen jellegű egyenáramú munkapontbeállítás van, azért is kell a bemenetére a DC-t leválasztó kondenzátor.
A jelföld természetesen minden esetben ugyanaz, a tápfeszültség negatív sarka (épp ezért én az "alsó" 22k-s ellenállásra tennék is párhuzamosan váltakozó áramú hidegítő kondenzátort). A DC szintek "illesztése" pedig egyszerűen az elválasztó kondenzátorokkal történik. Szamóca módosított rajza teljesen korrekt. Az a felvetés is jónak tűnik, hogy a hangerőszabályozó potmétert a két fokozat közé célszerű betenni, de ekkor természetesen a TDA bemenetén lévő kondenzátort nem szabad kihagyni (azaz a poti előtt és után is kondenzátor).
Sajna sem a 7805 sem a 7812 sem viseli el azt a magas tápot amit te szeretnél neki adni.
Két megoldása van a dolognak.Vagy ha tudsz tekerj a trafóra mondjuk egy 12V-ot plusszba vagy tegyél be egy másik kis trafót az előfokrésznek.Szerintem mondjuk egy olyan kis nyákba ültethető bőven elviszi az előfokokat és nem is túl drága ráadásul nem is fog a végfok táprángatózása beleszólni így az előfokok tápjába ami egy hihetetlen előny.
Vagypedig építs egy áteresztő trazisztorral megfejelt zener diódás stabilizátort. Jelen esetben ez tőnik legegyszerűbb megoldásnak.
Csak az meg sokat fog neki disszipálni mivel nagy a feszkülömbség ott is.
De nem nagy terhelés a művelet erősítő, meg a hangerő szabályzó IC. A "+12" és "-12" ágakban elég kicsi az áramfelvétel, így áteresztő tranzisztor sem kell, elég a zeneres stabilizátor. Ugyanez a helyzet az 5V-tal.
Szilva, Lamalas, és nem utolsó sorban Szamóca, köszönöm az információkat, és a segítséget! Azt tudtam, hogy amit írok, az tele lesz kifejezésbeli hibákkal, de talán megértettétek, hogy mit szerettem volna mondani. Köszönöm, hogy kijavítottátok a 7812-es hibát, meg ajánlottátok a potit a végerősítő elé, ezek természetesen már meg vannak, csak nem volt kedvem a rajzot tovább szerkesztgetni, csak szemléltetés volt a cél.
Akkor összedrótozom úgy , ahogyan ajánlottátok! Lamalas, a harmadik válaszod köszönöm szépen, így jobban megértettem a ki- és becsatoló kondik jelentőségét! Tényleg nagyon sokat segítettetek! Mégegyszer köszi!
esetleg egy képet az elképzelésedről tudnál mutatni?? Kössz: Uli
Ezen az oldalon ki tudod számolni a szükséges ellenállás értéket. (szerintem a 12V-hoz elég a 820ohm, 5V-hoz pedig 1kohm, 20mA-rel számolva)
Sziasztok!
Nem vagyok "erősítő-bolond", de azért érdekel a dolog; gondoltam, itt teszem fel a kérdésem: Végfokot szeretnék építeni, max. 50W teljesítménnyel, nem fontos a nagyonextra hangminőség, és a lehető legegyszerűbb kapcsolást keresem. Fontos még, hogy ne kelljen hozzá nagy és drága trafó, jó lenne, ha akár egy dugasztápról meg lehetne hajtani. Lehet 2, 4 és 8 Ohmos is, az se baj, ha IC-s. Aki tud valami jó kapcsolást, az legyen szíves megosztani velem! Előre is köszi mindenkinek! :worship:
Helló!
A TDA1514-es egy 50W-os IC. Elég egyszerű megépíteni, annó még kézzel rajzoltam neki nyákot és ment pöccre! Csak hát ha 50W-os erősítőt akarsz építeni akkor biztos hogy kell neki legalább egy 70W-os trafó! Dugasz tápról szó sem lehet ebben az esetben mivel nem hinném hogy találsz 70W-os szimetrikus feszültségű dugasztápot +-27V-al Üdv
Szia!
Ha valóban un. dugasztápról akarod meghajtani ami max 2A 12V körüli értékekkel bír, abból csak pár wattot tudsz kivenni. Részben a tápfeszültség, részben a TE. álltal behatárolt teljesítmény miatt. Sajnos a Idézet: volna mindanyiunk vágya, de a fizika sajna nincs velünk „ne kelljen hozzá nagy és drága trafó” .Egyébként balra fent van a kapcsolások rész, ott nézegess.
Köszi mindkettőtöknek, közbe megnéztem a KIT-eket a HEStore-ban
és van két db 2x50W-os erősítő benne! Egy kis leírás igazán hasznos lenne mellé... Például, hogy mennyi tápfesz kell hozzá, mert ha 50W-hoz kell 70W trafó, akkor nyilván nem fér bele a KIT-be, mivelhogy kicsit több lenne, mint 2500Ft. Tehát lehet, hogy kipróbálom ezt a módszert, mert viszonylag sürgős lenne a dolog
Hello!
Kicsit kutakodtam, és találtam ezt a kapcsolást, ami elvileg 44W-ot tud, viszont csak 12V kell neki! Vajon működőképes? Vagy félreértettem volna valamit? Mert 12V-hoz lenne trafóm!
sziasztok szerinteteke ez az erosito jou autoba??? http://www.avelmak.sk/index.php?lm=595&pg=det&article=5608
mert 12tol 17ig megy es 2x50W vagy 1x100W es az nekem pont jou lecci segitsetek sztetek jou e auto akura ez az erosito???elore is kosz
nem mert nem 12-17volt kerll neki hanem +-12-17volt
hjuj ezek a franya erositok egyiksme jou hat nemtoom mi lessz mert kene nekem erosito autoba es csak tappal lehet
miért nem próbálkozol tda1562-vel az szimpla tápról tud 70wattot
hat az egy kicsit gyenge mar kb 90-100watt kene de kosz
Srácok! legyetek már őszinték! 14.4voltról 2ohmon maximum 35-40wattot lehet leszedni! többet egyszerűen nem! fizikai lehetetlen! oké? még hogy tda1562 70wattot... és hogyan? négyszögjelként? hát igen, az való mélyládának
![]() vagy legalább olvassátok el az adatlapját az IC-nek, mielőtt feldobjátok, hogy:"itt egy 1500wattos erősítő 3voltról"... köszi!
10wattnál kétszer hangosabb a 100watt... és négyszer az 1000watt. ezek tekintetében mekkora erősítőt akarsz építeni? mert van ám 22kW-os erősítő kapcsi rajzom is!
hmmm.
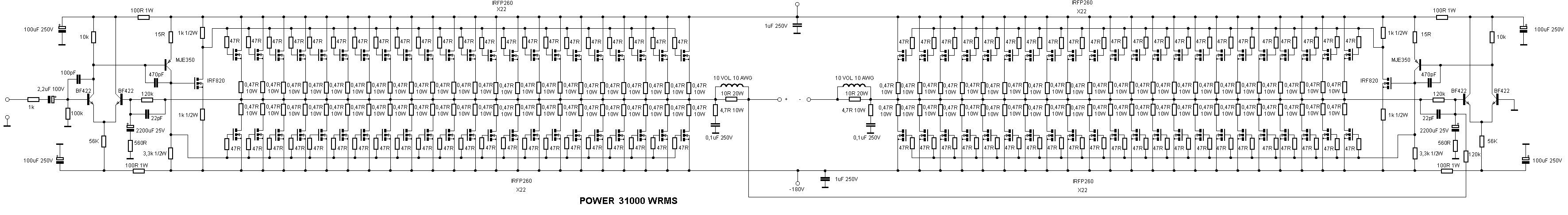
tiszta fet "temető"
hat nemtoom en egy aktiv subwoofert szeretnek epiteni ugy hogy megcsinalnam a ladat a melynyomonak es bele az erositot es kivezetem a kabelokat amit mar csak az akura es a radioba kel dugni es kesz nagyjabbol igy gondoltam de semmi erositot nemtalalok amihez nekene tapot csinalni az akura en kb olyan 100-120wattos melynyomora gondoltam tehat egy olyan 90-100wattos erosito jou lenne sztem
Ha mély hangszorón 100-120wattot ír az nem azt jelenti, hogy akkor teljesítményű erösítőtt is elbir!
Ennek a 30-40%-át max, lehet rábocsájtani vagyis neked ugy 20-30wattos erösítőt kell készitened hozá, amit a neten böségesen kapsz rajzot hozzá |
Bejelentkezés
Hirdetés |










