Fórum témák
» Több friss téma |
Fórum » Redőny vezérlés
Témaindító: Antal Miklós, idő: Jan 31, 2006
Témakörök:
Hello! Én mindig abban próbálok segíteni, amiben segítséget kérnek.. Egyébként 3400 kapcsolási rajz van a gépemen én meg már feledékeny vagyok.
A hozzászólás módosítva: Okt 5, 2018
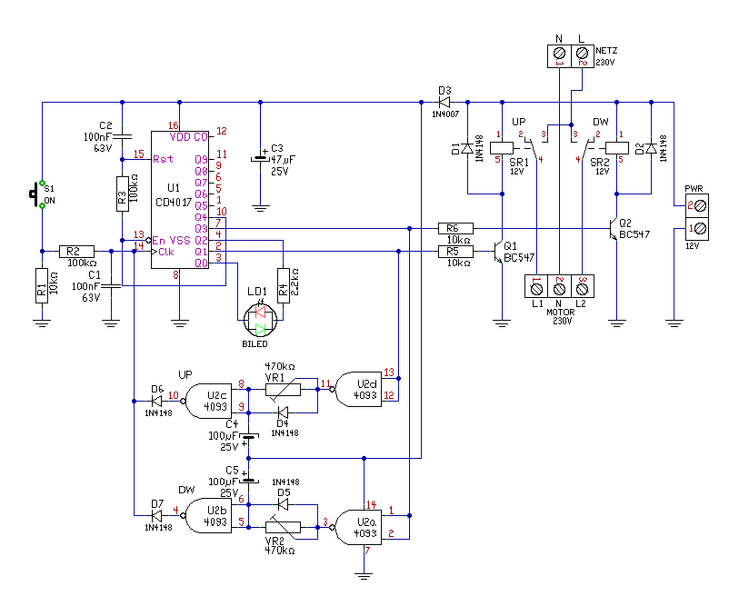
Kedves Proli007! Pontosan erre gondoltam, aminek a kapcsolási rajzát, meg a nyáktervét megosztottad! Köszönöm szépen! Már meg is építettem, és kifogástalanúl működik! Viszont nekem is az a problémám, hogy ha megnyomom a start gombot, és a redőny teljesen felmegy, akkor a motor végállása megállitja ugyan, de mikor leakarom engedni, akkor kell nyomni egyszer egy startot hogy az áramkör elengedjen, utánna nyomni még egy startot, hogy elinduljon lefelé! Úgy lenne az ideális, hogy minden relé meghúzás monostabil legyen, jelen esetemben 25 mp., mert ennyi a redőny egy mozgási ciklusa! De van egy magasabb redőny is, aminek 32 mp.! Erre tudnál valami megoldást?De jó lenne ha nyíregyházi lennél, mert akkor meghívnálak egy sörre, vagy kettőre, és közben megbeszélnénk
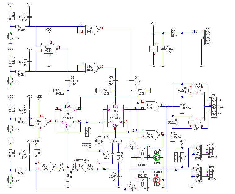
Hello! Látod Scooby-nak még is igaza lett. De előre kellene gondolkodni, nem utólag. Én megrajzoltam, de a nyákot most már Te fogod elkészíteni. Esetleg egy kiegészítő panelt készítesz a meglévőhöz, mert mindössze 5 ponton csatlakozik hozzá.
Másik lehetőség, hogy megépíted a következő komplett kapcsolást.
Köszönöm ismét! Végül amellett döntöttem, hogy csinálok egy kiegészítő kapcsolást, ahhoz amit már megcsináltam! Ha valakinek kell, szívesen megosztom! Bár nem túl helytakarékos!! Már a nyákokat ki is marattam!Az eredeti kapcsolásnál írtad, hogy van benne egy hiba, mert a 13-as lábat nem kötötted össze a minusszal!. Ennél viszont a13-as össze van kötve 10-essel.az úgy jó?
Neked is tudnod kell, hogy jó-e, hiszen elkészítetted..
- Amikor a Q4-re lép a számláló, vissza kell lépni a Q0-ra, hogy körbe tudjon számlálni. - Az En láb alacsony szintje, engedélyezi a számláló impulzusok bejutását. - Amikor a Q4 magas szintű lesz, az En letiltja további órajelek belépését. - Közben az R3-on keresztül kisül a C3 kondi és az RST magas szintre kerül. A számláló törlődik. - De amíg a törlés végbemegy (kisül C3) a számlánc nem képes tovább lépni. - Persze ez nem túl sok idő, hiszen 100nF*100k=10ms. De ha ez idő alatt jönne egy órajel a Clk-ra, a számlánc Q4-ről Q5-re lépne. Elmaradna a törlés és Q0-ra akkor lépne csak a számlánc, mikor körbe ér. Nem tudnád ez alatt mi történik, mit tesz a számlánc. Nyomkodni kellene az S1 gombot. - Ez azért nehezen fordulna elő, mert a R2 C1 integráló tad is megakadályozza az órajel 10ms-on belüli megjelenését. De elvben lehetséges lenne a továbbléptetésre. Nos ezért jobb, ha az En a Q4-en van, mint ha a GND-ről kapna állandó engedélyező L szintet. Ennyi az egész, vagy is ez, egy idő hazárd elkerülése... A hozzászólás módosítva: Okt 9, 2018
Remélem a héten megérkeznek az alkatrészek, és meg is tudom építeni!
Nem érkeztek meg az alkatrészek, mert a Hestore-nál nem volt raktáron 500k trimer poti, amit rendeltem, én meg rendelésnél nem is néztem, hogy nincs nekik raktáron abból a tipusból
Hello! Végső soron egy megfelelő értékű ellenállást is tehetsz a trimmer helyére, csak azzal könnyebb beállítani a kívánt időt. (Próbaképpen meg bőven jó az ellenállás is. 100k kb. 10 sec-ot jelent.)
Az nem lehet gond, hogy én 4093 ic-t rendeltem és CD4093 Be tipust kaptam?
Hello! Az nem lehet gond, mert én is CD4093-ra terveztem, csak nem írtam eléje a CD jelet. De a "nem működik" az csak egy bites információ. És mérni kellene hova megy egy-egy jel, és az hat-e.
Megvan a hiba! Fordítva raktam be D3-at! Így már kifogástalanúl működik! Köszi!
Akkor visszavonom, mert jogos volt a "nem működik" kifejezés, mivel nem volt tápja szegénynek.
Összeraktam két vezérlést, az egyiknél az a jelenség, hogy ha a 4093 ic felé rakom az újjamat, akkor berreg a relé, de nem érek hozzá, csak közel rakom hozzá!
Nos! Túl vagyok a hatodik vezérlés megépítésén is? Az 6.-nál is ugyanaz volt a hiba, mint amit előzőleg írtam, csak itt a 4017-es ic nél csinálta ugyanezt! Az ic egyik lába nem érintkezett rendesen mert nem volt tökéletes a forrasztás! Az 5.-nél pedig elkövettem azt a hibát, hogy két nyákot egyszerre marattam a tálkában, és mikor az egyik nyák a másik fölé úszott, miközben mozgattam a tálat, a vezetősávokról szépen lekaparta a filcrajzot, és a maratóanyag természetesen ott is lemarta a rezet amit szabad szemmel nem, csak nagyitóval vettem észre!
A hozzászólás módosítva: Nov 1, 2018
Hello! Az ilyen jelenségek oka, mindig a "levegőnem lógó", CMOS bemenet, ami nem megengedett.
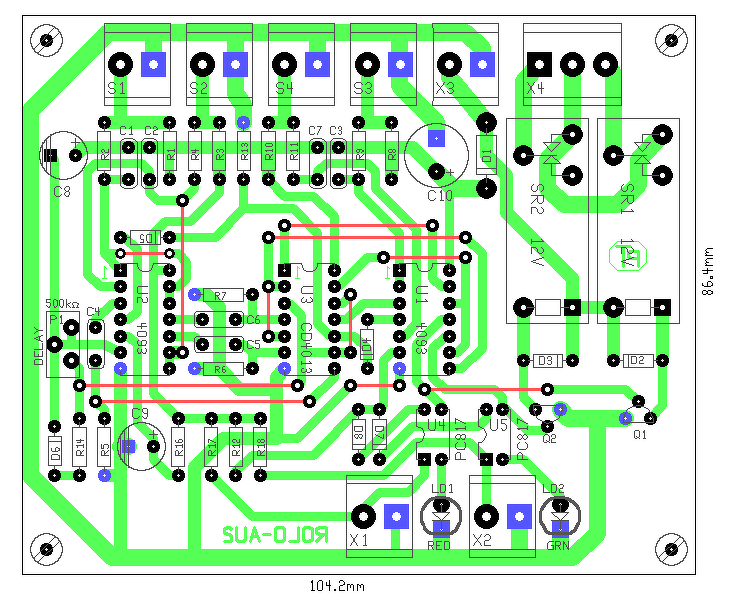
Üdv! A komplett kapcsolásnak elmagyarázod a sorkapcsai mire valóak? Köszönöm.
Hello!
- X1: felső végállás kapcsoló (mikrokapcsolója). Ha eléri a végállást, a kontaktus bont. - X2: Alsó végállás kapcsoló (mikrokapcsolója). Ha eléri a végállást, a kontaktus bont. - X3: Áramkör 12V-os tápfeszültsége. - X4: Motor kétirányú vezérlése. - S1: Le irányú vezérlés. - S2: Fel irányú vezérlés. - S3: Fel-Le irányú vezérlés. - S4: Stop.
Nem igazán értem a sorkapcsokat. 2 nyomógombbal és vegállás kapcsoló nélkül működne?
- Ha a két nyomógomb alatt a Fel és Le gombot érted, akkor úgy is működik.
- Vagy a STEP és STOP gombbal is működtethető. Ekkor a STEP megnyomására elindul egy irányba, ha még egyszer megnyomod, a másik irányba. A STOP-al meg bármikor leállítható. De ez után már a másik irányba fog elindulni. - Ha a végállás kapcsolók rövidre vannak zárva, (vagy elhagyod az U4 U5 optocsatolót és áramköreit) akkor is működik, de ekkor csak a DLY-al beállított időzítés fogja megállítani.
Most találkoztam ezzel a témával először.
Nálam motoros a redőny, de abban semmilyen opciója nincs semmilyen áramkör utólagos beépítésének. Az enyém nem távirányítós, hanem van hozzá egyetlen kapcsoló FEL-LE állással, amik egymást kioldják (át is billennek). Mivel éppen a két ünnep között szakad le a tartó féder, ezért hívtam szerelőt, és láttam mit ténykedik. 2 perc alatt felakasztotta a redőnyt az új rögzítőkre (ezt hozta magával), majd a redőnytok motoros végén lévő végállást szépen beállította egy csavarhúzóval. Ugyan nem látni bele, de itt éppen arról volt szó, hogy a leszakadás után össze-vissza járattuk, ezért az új szerelés után kb. félállásba volt a redőny, amit kb. 2 fordulattal felhozott a tetejére. De oda akartam kilyukadni, hogy itt nincs lehetőség semmilyen végállás kapcsoló elhelyezésére, mert az benne van a csigahajtómű házába, és jó eséllyel nem is elektronikus a megoldás, hanem mechanikus. Kérdezem, milyen módon lehetséges egy ilyen kompakt rendszerbe utólag bármit beépíteni, főleg végállásokat?
Valamit nem értek, ha van benne végállás kapcsoló, és működik is. Minek bele másik??
Ezeket szerelem. Nos többféle redőnymotor van. 1 a normál mechanikus. Ebben menetes szárak vannak. 2 állítható 1-2 mikrokapcsolóval. Ezek adják a végállást. A középsőn meg egy bütyök, amit a motor "gallérja" hajt és együtt mozog a tengellyel. Ez nem igényel semmit kívülről, de hiba esetén letörhet benne a mikrokapcsoló és akkor végtelenedik egy irányba.
Az elektronikus végállásúakban pedig hall elemes számláló van PIC-el. Ezt úgy kell betanítani végállásra, vagy tanító kábellel (semmi extra, csak a programozó kivezetést potenciálra teszi) vagy távirányítóval. 10-20e Ft között már kaphatóak megbízható motorok, mindennel egybeépítve. Hasonló vezérlésre nincs szükség és lehetőség sem belerakni. Nyílván egy teljesen házi rendszernél lehet vele szórakozni. 20eFt felett már olyat kapni, ami nyomatékot is érzékel, leáll ha lefagy vagy alá szorul valami. Ez nem tökéletes, de a nagyobb károk/balesetek megelőzhetőek. A hozzászólás módosítva: Jan 4, 2019
Sziasztok!
Segítséget szeretnék kérni egy régebbi (kb. 10 éves) Velux tetőablak-redőny rendszer automatizálásaban. A rendszer jelenleg igy néz ki: - minden ablakhoz van egy tápegység, ami ha jól tudom 21v-olt ad le (220v bemenet, 21v kimenet, két drót) - falikapcsolóhoz megy a két kimenet drót ami 3 állasú és “bekattan” (fel-ki-le) - végállásnál a redőny automatikusan megáll J A fenti leírásból gondolhatjátok hogy minimális hobbielektronika tudásom van, de azért boldogulok egy csavarhúzóval. Jó lenne egy olyan megoldás amit össze tudok legózni, van hozzá app is. Amit találtam eddig az horror áron van. Jó lenne a tápokat is leváltani, mert búgnak. Csinált valaki itt ilyesmit, tud nekem segíteni elindulni? Előre is köszi! A hozzászólás módosítva: Jan 4, 2019
Csak a látóköröm szélesítése miatt kérdeztem, mert nem látom semmilyen lehetőségét az utólagos babrálásnak.
Az enyémeknek semmi baja, nincs okom hozzányúlni.
Köszönöm a sok információt. Az enyém kb. 15 éves, de a mostani leszakadást kivéve semmi baja nem volt eddig, illetve most is kifogástalan. Pedig ez alumínium redőny, aminek még valamekkora súlya is van.
Nekem Becker P9/16 PR+ motorjaim vannak, reléken keresztül PLC vezérli őket. 8"-os érintős kijelzőről lehet "maszírozni". Jelen pill egyetlen automata funkció a 8:30-as felhúzás. Ha lesz külső fénymérés, akkor az árnyékoló, és az automata leengedés funkciót is megvalósítom.
Ja hát a Becker, Somfy, Elero jók nagyon. De egy árkategóriával magasabban vannak. Most már minden nagyobb (és kisebb) cégnek van megoldás okosításra, az egyszerűtől a geolokációs távvezérelésig.
|
Bejelentkezés
Hirdetés |
















