Fórum témák
» Több friss téma |
Kedves proli007!
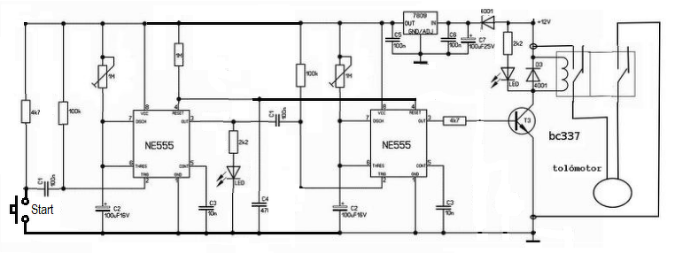
Sajnos kissé elakadtam, ismét a segítségedet kérem. Megépíttetem az időzítőket az NE555-ből, de sajnos egymás után rakva nem működnek. Az eredetiben levő tranzisztorokat bc337 és bc327-re cseréltem, mert nekem drótlábas megoldás kellett. A relénél levő 4001-es helyett 1n4007-est raktam be. A eredeti rajz (morgoelektronika): http://morgoelektronika.hu/kapcsolas_vegyes.php?menu=6021 Amit én csináltam belőle, az az első rajz (idozito.jpg). A helyzetet mutatja a csatolt második kép (idozito_2.jpg). Közös a 12V (+,-). Az első időzítő, amikor megkapja a - jelet, akkor üresre zárja a relét, amely amikor elenged adja ugyancsak - jelet a következő időzítőnek. Ez kapcsolja rá egy kis teljesítményű (kb. 6W-os) tolómotorra a feszültséget. Itt van a gondom, ugyanis az első időzítő reléje elejt majd újra behúz. Azaz megy a tolómotor és közben megy újra a másik időzítő is. Terhelés, azaz tolómotor nélkül szépen működnek. Nyilván valahogyan jelet kap az NE555 és behúzza a relét. Sajnos ezt én nem látom, hogy miért. Ha lenne egy kis időd, kérlek nézd már meg, hogy mi lehet a probléma. Előre is nagyon szépen köszönöm a segítséget és a türelmet! Üdvözlettel: olika76
Hello!
Az, hogy az első időzítő újra indul, azt jelzi, hogy a motor működésekor zavarjel van. Tehát elsősorban azt kellene megszüntetni. Vagy a bemenőjel vezetéke van olyan helyen, ahonnan zavarjelet szed össze, vagy a motor tápfeszültség megrántásával kelt zavarjelet. Tehát a vezetékezés módja is lehet probléma. Mint egy erősítő kapcsolásnál, csillagpontot kell kialakítani, és minden GND-re menő jelet ide kötni. Az, hogy az alkatrészek mások, nem jelet különösebb gondot. De egy diódát érdemes a tápba tenni, hogy a motor induláskori rántása ne zavarja a táp előállítását. Nem igazán tudom mi a tényleges célja az áramkörödnek, de a rajzból azt látom, hogy lefutó élet adva az áramkörödre (mint ahogy a nyomógombot is rajzoltam) elindul az első időzítő, majd ezen idő lejártával indul a második, ami egy időre működteti a tolómotort. Ha ez így van, akkor az áramkört sokkal egyszerűbben is ki lehet alakítani, mint ahogy átrajzoltam. Ha az indítójel nem néhány cm-ről jön és zavarjeles környezetből, akkor célszerű az indítás és az első időzítő közé egy hiszterézises komparátort tenni, bemenetén szűrőtaggal csökkenthető a zavarérzékenység. A hozzászólás módosítva: Máj 25, 2018
Kedves proli007!
Nagyon szépen köszönöm a segítséget. Én először úgy oldottam meg, hogy a második relé megszakította az első áramkör + ágát, és így nem zavarta meg a tolómotor. A Tied azért jobb, mert egyszerűbb, ráadásul egy újabb problémát oldottál meg vele nekem. Ugyanis pont kellene egy kis késleltetés az egyik időzítő elé. Ezzel meg tudom oldani ezt is, remélem. Lenne egy kérdésem is: a C4 kondi értéke 47nF? Ugyanis a képen csak valamilyen vonalkát látok a 47 után (kb. így 47|). Mindenesetre megépítem és jelentkezem, hogy mi a helyzet. További szép napot kívánok! ![]() Üdvözlettel: olika76 A hozzászólás módosítva: Máj 26, 2018
Hello! Az eredeti 470nF-ot raktam oda, csak mivel a Paint-al tákoltam össze a kapcsolást, a másolásnál lemaradta vége. (A "Morgo féle" eredeti Reset megoldással nem igazán értettem egyet, ezért alakítottam így át.)
Megjegyzem, még most sem igazán tudom mi az elvárás az áramkör működésével szemben. Avagy, hogy működjön ez a toló motor?
Kedves proli007!
Köszönöm a kondi értéket. Valóban, némely információ már régen hangzott el, de először szeretném megcsinálni, hogy lássam. Előtte még nekem is van ötletem, hogy a már megépített kapcsolásokat hogyan tegyem rendbe. Alapvetően arról van szó, hogy egy aggregátort (önindítós) kell beindítanom ezekkel az időzítőkkel. A tolómotor be ill. kihúzza a szívatót (ez szépen megy is), amikor szükséges. Most igazán az a problémám, hogy az önindító kicsit meghúzza az akkut és emiatt nem indul el a soron következő időzítő (a 7809-es által szabályzott táp leesik 9V-ról 8.6V-ra). Puffereléssel (nagy kondi) próbálom orvosolni, de nem volt itthon megfelelő, holnap veszek egyet. Ha nem boldogulok, akkor teljes leírást és teljes kapcsolást fogok megadni, hogy minden látható legyen. Köszönöm, hogy foglalkozol a problémámmal, nagyon kedves Tőled! Üdvözlettel: olika76
Hello! Ha ennyire leesik az aksi, akkor cseréld ki a stabit 5V-osra. Azzal ugyan úgy kell működjön, de 7V felett már meg lesz a tápfesz. Maximum a tranyó bázis-ellenállását, és a Led előtét ellenállását kell a felére cserélned. A relét kell még megnézni, hány voltra húz be. De ha ezt a kis tolómotort vezérli csak az áramkör, akkor relé helyett egy IRLR024-es Fet is megteszi.
Sziasztok! Egy olyan időzítőre lenne szükségem, ami 1-10min között beállítható ideig meghúzva tart egy relét egy külső 12V-os jel (ami egy kapacitív szenzor) felfutó élére indulva, de ha ez a jel alacsony szintre kerül, akkor is folytatódik az időzítés, és csak a lejárta után enged el a relé. Egy állatetető tartály töltéséhez kellene. Köszi a választ.
Hello! Remélem így megfelel.
Nagyon szépen köszönöm!
Hátha megkönnyíti a munkádat (vagy másét)..
Üdvözletem! Segítséget szeretnék kérni egy időzítő elkészítéséhez. A szett 2 óránként kapcsol be 1-10 sec állítható intervallumban és egy 220 V-os mikrohullámú sütő motorját forgatja. Ez az áramkör keltetőgép forgató lenne. Köszönöm.
Nyáktervezés nyák maratás pic égetés megy ? Ha igen akkor írhatok neked egy programot ami mondjuk 1-250 perc és 1-250 másodperc intervallumban állítható nyomógombokkal és lcd-n látod a beállított értékeket .
Hello! Tettem már fel hasonló áramkör rajzát ide..
Köszönöm szépen! Esetleg nyákrajzod nincs hozzá? Néhány évtizedet kihagytam, és kijöttem a gyakorlatból.
Hello! Most már van, mert megrajzoltam számodra.
Köszönöm szépen hálám örökké üldözni fog!
Kedves Fórumtársak!
Keresek olyan kapcsolást ami kb. 7 perc után vált 0-ra és azt tartja kb. 20 percig majd újra lefuttatja ugyanezt kétszer ezután leáll (pontosabban standby-ba áll). Táp kapcsolással akár indulhatna a ciklus de egy reset is belefér. Gondolom ilyen időket 555-tel nem érdemes erőltetni. Eléggé amatőr vagyok, előre is köszönöm a segítséget! A rajzokat megértem, próba panelen meg tudom építeni.
Ezek az idők fixek vagy állíthatónak kell lenniük ? Kijelzés (mondjuk lcd) kell rá ?
Hello! Így van, 555 erre nem alkalmas.
Az időket legfeljebb trimmerrel lehessen állítani mint feljebb proli007 rajzán. Kijelző fölösleges, legfeljebb egy led sor jelezheti hogy melyik ciklusnál tart.
Szia! Hát óriási vagy! Köszönöm szépen! Megpróbálom megfejteni és azután hajrá!
Hogy legyen hozzá nyák is..
Sziasztok!Egy kis segítségre volna szügségem.Kellene nekem egy időzítő kapcsolás (pálinkafőző keverőmotorjához) aminek az állàsi és keverési idejét két potival tudom állítani 0.5 és 5 perc között.A kapcsolás 12v ról működne és egy 220-as villanymotort (80w) hajtana egy relé kapcsolgatásával.Ha lehetne ne 555-el működjön.
Bővebben: Link
A hozzászólás módosítva: Nov 7, 2019
Köszönöm a segítséget.Ez a kapcsolás elkerülte a figyelmemet!!
Üdv !
Egy olyan vezérlést kellene készíteni ami 24 óránként kapcsolna 1-1 kimenetet ami tudna kapcsolni 12 voltot Legalább 5 kimenet vezérlése a cél Be kapcsolás után első kimenet kapcsolás 24 óra elteltével, második kimenet kapcsolása 48 óra elteltével stbstb Egy(5) kocsi központizár motor vezérlése a cél, olyan eszközön ami a halak etetését oldaná meg különböző tárlókból Köszönöm a segítséget !
Ha nem kell beállítás kijelzés akkor egy 16f628 as pic 15db relét tudna meghajtani két db uln 2803 meghajtó segítségével . De ha mondjuk lcd kijelző is kell rá akkor is legalább 6 kimenetet lehetne rá tenni ...
A hozzászólás módosítva: Máj 2, 2020
Tipikus RTC + mikrovezérlő megoldás. Másképp nem nagyon fog menni.
Az RTC -t írni, olvasni kell, a memóriájába beállítod a jelzések időpontjait.
Tudtam van ilyen megoldásod, de nem találtam hirtelen.
|
Bejelentkezés
Hirdetés |























